新《安全生产法》培训考试试题.docx

上传人:p** 文档编号:1297605 上传时间:2025-01-16 格式:DOCX 页数:4 大小:15.48KB
下载 相关 举报
新《安全生产法》培训考试试题.docx_第1页
第1页 / 共4页
新《安全生产法》培训考试试题.docx_第2页
第2页 / 共4页
新《安全生产法》培训考试试题.docx_第3页
第3页 / 共4页
新《安全生产法》培训考试试题.docx_第4页
第4页 / 共4页
亲,该文档总共4页,全部预览完了,如果喜欢就下载吧!
资源描述

《新《安全生产法》培训考试试题.docx》由会员分享,可在线阅读,更多相关《新《安全生产法》培训考试试题.docx(4页珍藏版)》请在第壹文秘上搜索。

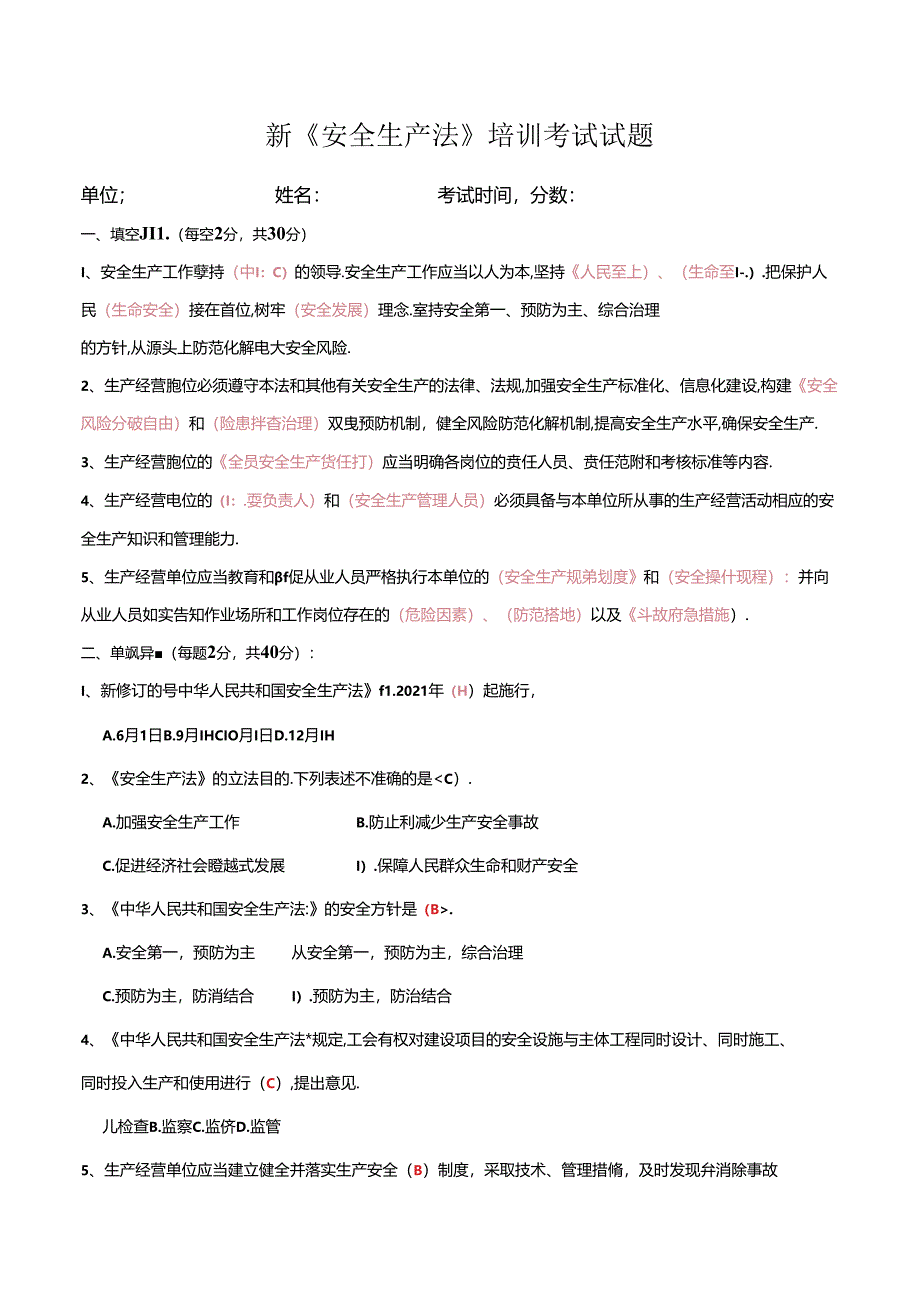
1、新安全生产法培训考试试题单位;姓名:考试时间,分数:一、填空JI1.(每空2分,共30分)I、安全生产工作孽持(中I:C)的领导.安全生产工作应当以人为本,坚持人民至上)、(生命至I-.).把保护人民(生命安全)接在首位,树牢(安全发展)理念.室持安全第一、预防为主、综合治理的方针,从源头上防范化解电大安全风险.2、生产经营胞位必须遵守本法和其他有关安全生产的法律、法规,加强安全生产标准化、信息化建设,构建安全风险分破自由)和(险患拌杳治理)双曳预防机制,健全风险防范化解机制,提高安全生产水平,确保安全生产.3、生产经营胞位的全员安全生产货任打)应当明确各岗位的贲任人员、贲任范附和考核标准等内

2、容.4、生产经营电位的(I:.耍负责人)和(安全生产管理人员)必须具备与本单位所从事的生产经营活动相应的安全生产知识和管理能力.5、生产经营单位应当教育和f促从业人员严格执行本单位的(安全生产规弟划度和(安全操什现程):并向从业人员如实告知作业场所和工作岗位存在的(危险因素)、(防范搭地)以及斗故府急措施).二、单飒异(每题2分,共40分):I、新修订的号中华人民共和国安全生产法f1.2021年(H)起施行,A.6月1日B.9月IHCIO月I日D.12月IH2、安全生产法的立法目的.下列表述不准确的是.A.安全第一,预防为主从安全第一,预防为主,综合治理C.预防为主,防消结合I).预防为主,防

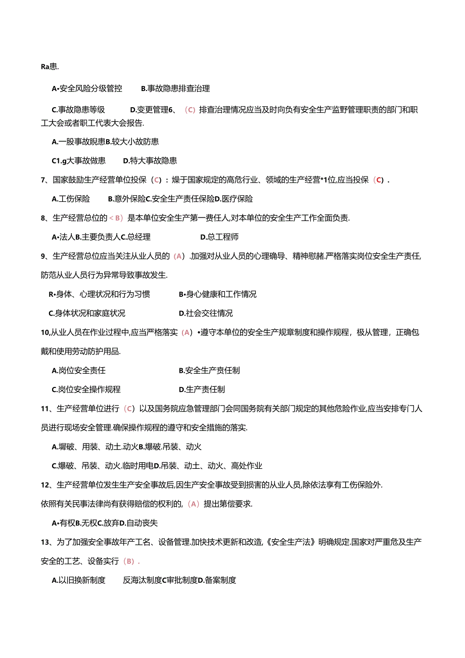
3、治结合4、中华人民共和国安全生产法*规定,工会有权对建设项目的安全设施与主体工程同时设计、同时施工、同时投入生产和使用进行(C),提出意见.儿检查B.监察C.监侪D.监管5、生产经营单位应当建立健全并落实生产安全(B)制度,采取技术、管理措脩,及时发现弁消除事故Ra患.A安全风险分级管控B.事故隐患排查治理C.事故隐患等级D.变更管理6、(C)排查治理情况应当及时向负有安全生产监野管理职责的部门和职工大会或者职工代表大会报告.A.一股事故睨患B.较大小故防患C1.g大事故做患D.特大事故隐患7、国家鼓励生产经营单位投保(C):燥于国家规定的高危行业、领域的生产经营*1位,应当投保(C).A.工

4、伤保险B.意外保险C.安全生产责任保险D.医疗保险8、生产经营总位的B)是本单位安全生产第一费任人,对本单位的安全生产工作全面负责.A法人B.主要负责人C.总经理D.总工程师9、生产经营总位应当关注从业人员的(A).加强对从业人员的心理确导、精神慰赭.严格落实岗位安全生产责任,防范从业人员行为异常导致事故发生.R身体、心理状况和行为习惯B身心健康和工作情况C.身体状况和家庭状况D.社会交往情况10,从业人员在作业过程中,应当严格落实(A)遵守本单位的安全生产规章制度和操作规程,极从管理,正确包戴和使用劳动防护用品.A.岗位安全责任B.安全生产贲任制C.岗位安全操作规程D.生产责任制11、生产经

5、营单位进行(C)以及国务院应急管理部门会同国务院有关部门规定的其他危险作业,应当安排专门人员进行现场安全管理.确保操作规程的遵守和安全措施的落实.A.墀破、用装、动土.动火B.爆破.吊装、动火C.爆破、吊装、动火.临时用电D.吊装、动土、动火、高处作业12、生产经营单位发生生产安全事故后,因生产安全事故受到损害的从业人员,除依法享有工伤保险外.依照有关民事法律尚有获得赔偿的权利的,(A)提出第偿要求.A有权B.无权C.放弃D.自动丧失13、为了加强安全事故年产工名、设备管理.加快技术更新和改造,安全生产法明确规定.国家对严重危及生产安全的工艺、设备实行(B).A.以旧换新制度反海汰制度C审批制

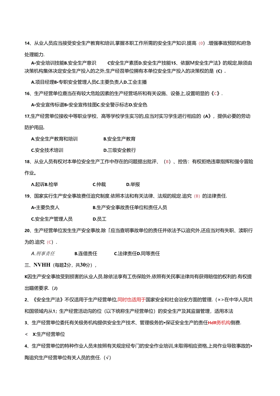
6、度D.备案制度14、从业人员应当接受安全生产教育和培训,掌握本职工作所需的安全生产知识.提高(0).增强事故预防和府急处理能力.A安全培训技能B.安全生产意识C安全生产素质D.安全生产技能15、依据M安全生产法的规定,除须由决策机构集体决定安全生产投入的之外,生产经苕单位搠有本单位安全生产投入的决策权的是(C).A.项目经理B专职安全管理人员C.主要负责人D.工会主播16、生产经营单位鹿当在有较大危险因素的生产经营场所和有关设施、设备上,设置明显的C.A安全宣传标谱B安全宣传挂图C.安全警示标志D.安全色17,生产经营单位接收中等职业学校、高等学校学生实习的,应当对实习学生进行相应的(A,提供

7、必要的劳动防护用品.A.安全生产教育和培训B.安全生产教育C.安全技术培训D.三级安全教行18、从业人员有权对本单位安全生产工作中存在的问题提出批评、(B)、控告:有权拒绝违章指挥和强令冒险作业。.起诉B.检举C.仲裁D.举报19、国家实行生产安全事故费任追究制度.依照本法和有关法律、法规的规定.追究(B)的法律责任.A主要负贲人B.生产安全事故责任单位和责任人员C.安全生产管理人员D.员工20、生产经营单位发生生产安全事故.除应当查明事故单位的责任并依法予以追究外,还应当对有失职、渎职行为的.追究(C).A.刑事责任B.连借责任C.法律责任D.同等责任三、NVHH(每题2分,共30分),K因

8、生产安全事故受到损害的从业人员.除依法享有工伤保险外,依照有关民事法律尚有获得赔偿的权利的.有权提出瞄偌要求.(J)2、安全生产法不仅适用于生产经营单位,同时也适用于国家安全和社会治安方面的管理.(在中华人民共和国领域内从1;生产经营活动沟的位(以下统称生产经营单位)的安全生产及其监督管理,适用本法3、生产经营单位委托有关极务机构提供安全生产技术、管理极务的保证安全生产的责任HdR务机构倒费. X:生产经营单位4、生产经营单位的特种作业人员未按照有关规定经专门的安全作业培训,未取得相应资格,上岗作业导致事故的陶追究生产经营单位有关人员的贲任.()5、生产、经营、储存、使用危险物品的车间、仓库可

9、以与员工宿舍在同一座建筑物内,但应与员工宿舍保持一定安全距离.()不得6、依照f安全生产法,生产经营单位的从业人员享有工伤保险和伤亡求偿权:危险因案和应急措施的知情权:安全管理的批评检控权:拒绝违章指挥和强令日险作业权:垓急情况下的停止作业和紧急撤禹权.7.国家鼓励和支持安全生产科学技术和安全生产先进技术的推广应用提高安全生产水平.J)8、生产经营单位的其他负贲人和安全生产湃理人员未履行现定的安全生产管理职费的.贲令限期改正,处一万元以上三万元以下的罚款.9、危险化学品生产的安全生产管理人员的任免,不用告知主管的负有安全生产监将管理职费的部门.(危险物品的生产、储存单位以及矿山、金属冶炼单位的

10、安全生产管理人员的任免,应当告知主管的负有安全生产歌仔管理职费的部门10、生产经营单位不得以任何形式与从业人员订立协议.免除或者减轻其对从业人员因生产安全事故伤亡依法应承担的贲任“()IK有关生产经营单位应当按照规定提取和使用安全生产费用,专门用于改善安全生产条件.安全生产费用在11售收入中据实列支.()A*12,犷山、金属冶炼建设项目和用于生产、储存危险物品的建设项目竣工投入生产或者使用前应当Ihii工单位负责组织对安全设施进行验收.X)建设13、生产经营胞位对重大危险源应当登记建档,进行定期检测、评估、监控,并制定应急预案.(J)14、生产经营单位不得将生产经营项目、场所、设备发包或者出租给不具备安全生产条件或拧相应资质的单位或者个人.()15,工会有权依法参加事故调查.向有关部门提出处理意见,并要求追究有关人员的贲任.()

展开阅读全文
相关资源
猜你喜欢
相关搜索

当前位置:首页 > 管理/人力资源 > 咨询培训

copyright@ 2008-2023 1wenmi网站版权所有

经营许可证编号:宁ICP备2022001189号-1

本站为文档C2C交易模式,即用户上传的文档直接被用户下载,本站只是中间服务平台,本站所有文档下载所得的收益归上传人(含作者)所有。第壹文秘仅提供信息存储空间,仅对用户上传内容的表现方式做保护处理,对上载内容本身不做任何修改或编辑。若文档所含内容侵犯了您的版权或隐私,请立即通知第壹文秘网,我们立即给予删除!