综合部经理安全生产责任书.docx

上传人:p** 文档编号:1299042 上传时间:2025-01-16 格式:DOCX 页数:5 大小:9KB
下载 相关 举报
综合部经理安全生产责任书.docx_第1页
第1页 / 共5页
综合部经理安全生产责任书.docx_第2页
第2页 / 共5页
综合部经理安全生产责任书.docx_第3页
第3页 / 共5页
综合部经理安全生产责任书.docx_第4页
第4页 / 共5页
综合部经理安全生产责任书.docx_第5页
第5页 / 共5页
亲,该文档总共5页,全部预览完了,如果喜欢就下载吧!
资源描述

《综合部经理安全生产责任书.docx》由会员分享,可在线阅读,更多相关《综合部经理安全生产责任书.docx(5页珍藏版)》请在第壹文秘上搜索。

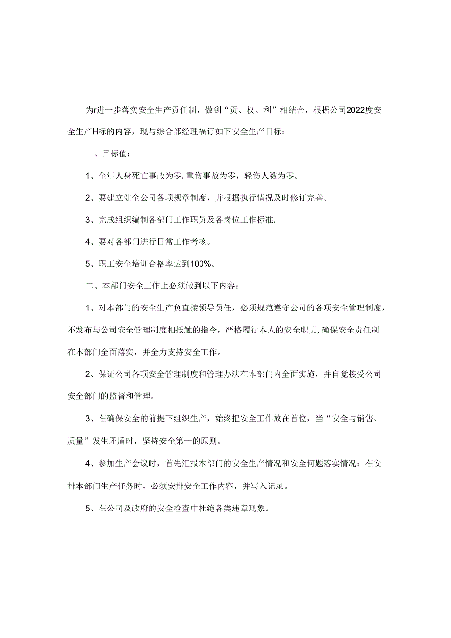
1、为r进一步落实安全生产贡任制,做到“贡、权、利”相结合,根据公司2022度安全生产H标的内容,现与综合部经理福订如下安全生产目标:一、目标值:1、全年人身死亡事故为零,重伤事故为零,轻伤人数为零。2、要建立健全公司各项规章制度,并根据执行情况及时修订完善。3、完成组织编制各部门工作职员及各岗位工作标准.4、要对各部门进行日常工作考核。5、职工安全培训合格率达到100%。二、本部门安全工作上必须做到以下内容:1、对本部门的安全生产负直接领导员任,必须规范遵守公司的各项安全管理制度,不发布与公司安全管理制度相抵触的指令,严格履行本人的安全职责,确保安全责任制在本部门全面落实,并全力支持安全工作。2

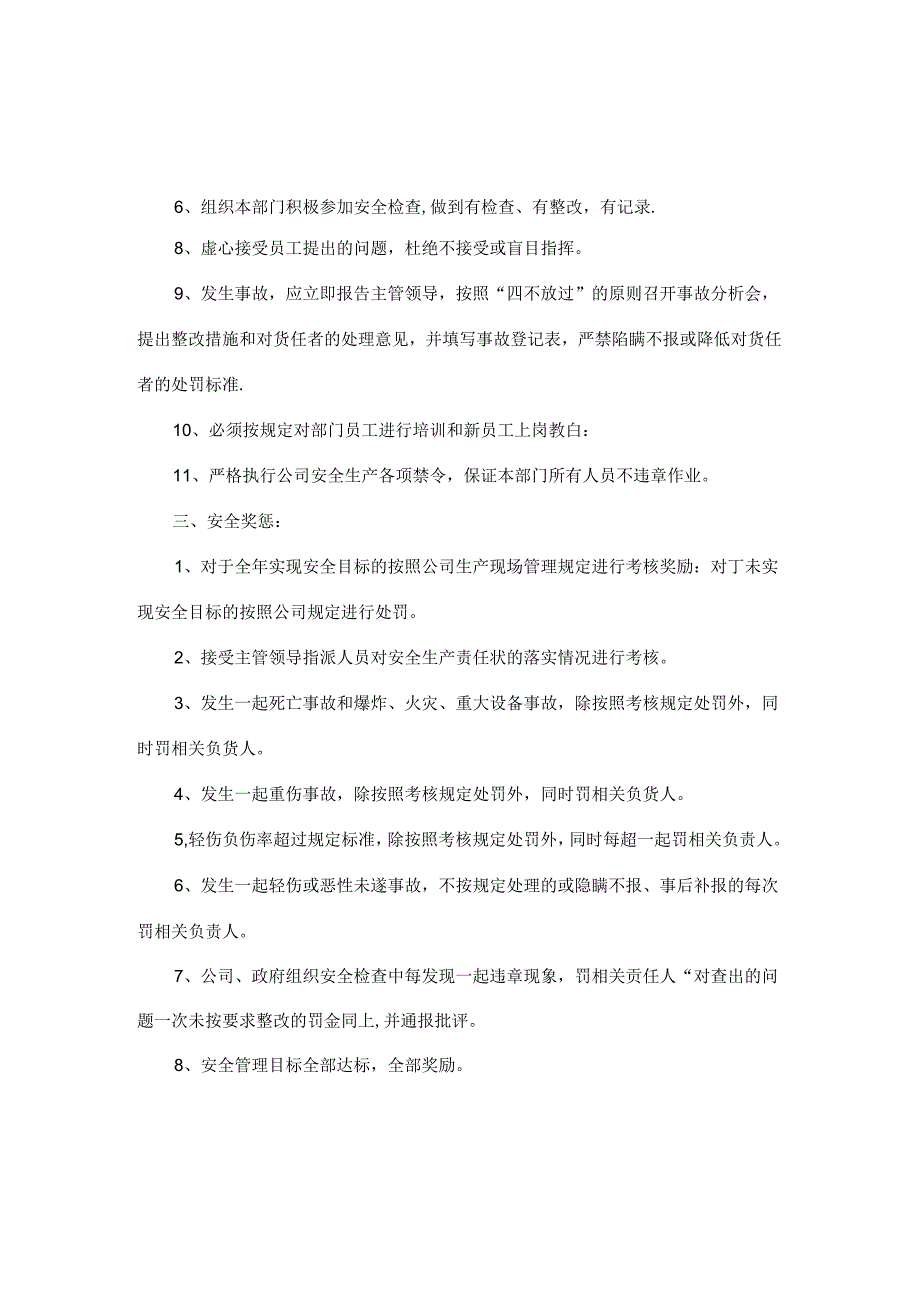
2、、保证公司各项安全管理制度和管理办法在本部门内全面实施,并自觉接受公司安全部门的监督和管理。3、在确保安全的前提下组织生产,始终把安全工作放在首位,当“安全与销售、质量”发生矛盾时,坚持安全第一的原则。4、参加生产会议时,首先汇报本部门的安全生产情况和安全何题落实情况:在安排本部门生产任务时,必须安排安全工作内容,并写入记录。5、在公司及政府的安全检查中杜绝各类违章现象。6、组织本部门积极参加安全检查,做到有检查、有整改,有记录.8、虚心接受员工提出的问题,杜绝不接受或盲目指挥。9、发生事故,应立即报告主管领导,按照“四不放过”的原则召开事故分析会,提出整改措施和对货任者的处理意见,并填写事故

3、登记表,严禁陷瞒不报或降低对货任者的处罚标准.10、必须按规定对部门员工进行培训和新员工上岗教白:11、严格执行公司安全生产各项禁令,保证本部门所有人员不违章作业。三、安全奖惩:1、对于全年实现安全目标的按照公司生产现场管理规定进行考核奖励:对丁未实现安全目标的按照公司规定进行处罚。2、接受主管领导指派人员对安全生产责任状的落实情况进行考核。3、发生一起死亡事故和爆炸、火灾、重大设备事故,除按照考核规定处罚外,同时罚相关负货人。4、发生一起重伤事故,除按照考核规定处罚外,同时罚相关负货人。5,轻伤负伤率超过规定标准,除按照考核规定处罚外,同时每超一起罚相关负责人。6、发生一起轻伤或恶性未遂事故

4、,不按规定处理的或隐瞒不报、事后补报的每次罚相关负责人。7、公司、政府组织安全检查中每发现一起违章现象,罚相关贡任人“对查出的问题一次未按要求整改的罚金同上,并通报批评。8、安全管理目标全部达标,全部奖励。为了进一步落实安全生产责任制,做到“贵、权、利”相结合,根据公司2022年度安全生产目标的内容,现与生产部经理益订如卜安全生产目标:一、目标值:I、重伤及以上人身伤亡事故为“0”.2、一般机械、设备、火灾、交通事故为“0”,3,放射性事故为“0”。4、轻伤负伤率降低到1.5%以下。5、安全员、特种作业人员全部持证上岗。6、安全设施、安全标志、安全警示的设置率、规范率达到100%.二、本部门安

5、全工作上必须做到以下内容:1、对本部门的安全生产负直接领导员任,必须规范遵守公司的各项安全管理制度,不发布与公司安全管理制度相抵触的指令,严格履行本人的安全职责,瑜保安全史任制在本部门全面落实,并全力支持安全工作。2,保证公司各项安全管理制度和管理办法在本部门内全面实施,并自觉接受公司安全部门的监杼和管理。3、在确保安全的前提卜组织生产,始终把安全工作放在首位,当“安全与销售、质量”发生矛盾时,坚持安全第的原则。4、参加生产会议时,首先汇报本部门的安全生产情况和安全问题落实情况:在安排本部门生产任务时,必须安排安全工作内容,并写入记录。5、在公司及政府的安全检铿中杜绝各类违章现象。8、虚心接受

6、员工提出的问题,杜绝不接受或盲目指挥。9、发生事故,应立即报告主管领导,按照“四不放过”的原则召开事故分析会,提出整改措施和对货任者的处理意见,并填写事故登记表,严禁陷瞒不报或降低对货任者的处罚标准.10、必须按规定对部门员工进行培训和新员工上岗教白:11、严格执行公司安全生产各项禁令,保证本部门所有人员不违章作业。三、安全奖惩:1、对于全年实现安全目标的按照公司生产现场管理规定进行考核奖励:对丁未实现安全目标的按照公司规定进行处罚。2、接受主管领导指派人员对安全生产责任状的落实情况进行考核。3、发生一起死亡事故和爆炸、火灾、重大设备事故,除按照考核规定处罚外,同时罚相关负货人。4、发生一起重伤事故,除按照考核规定处罚外,同时罚相关负货人。5,轻伤负伤率超过规定标准,除按照考核规定处罚外,同时每超一起罚相关负责人。6、发生一起轻伤或恶性未遂事故,不按规定处理的或隐瞒不报、事后补报的每次罚相关负责人。7、公司、政府组织安全检查中每发现一起违章现象,罚相关贡任人“对查出的问题一次未按要求整改的罚金同上,并通报批评。8、安全管理目标全部达标,全部奖励。

展开阅读全文
相关资源
猜你喜欢
相关搜索

当前位置:首页 > 办公文档 > 事务文书

copyright@ 2008-2023 1wenmi网站版权所有

经营许可证编号:宁ICP备2022001189号-1

本站为文档C2C交易模式,即用户上传的文档直接被用户下载,本站只是中间服务平台,本站所有文档下载所得的收益归上传人(含作者)所有。第壹文秘仅提供信息存储空间,仅对用户上传内容的表现方式做保护处理,对上载内容本身不做任何修改或编辑。若文档所含内容侵犯了您的版权或隐私,请立即通知第壹文秘网,我们立即给予删除!