电解质紊乱之:低钾血症的补钾方案及钾盐选择.docx

上传人:p** 文档编号:1309005 上传时间:2025-01-16 格式:DOCX 页数:4 大小:33.57KB
下载 相关 举报
电解质紊乱之:低钾血症的补钾方案及钾盐选择.docx_第1页
第1页 / 共4页
电解质紊乱之:低钾血症的补钾方案及钾盐选择.docx_第2页
第2页 / 共4页
电解质紊乱之:低钾血症的补钾方案及钾盐选择.docx_第3页
第3页 / 共4页
电解质紊乱之:低钾血症的补钾方案及钾盐选择.docx_第4页
第4页 / 共4页
亲,该文档总共4页,全部预览完了,如果喜欢就下载吧!
资源描述

《电解质紊乱之:低钾血症的补钾方案及钾盐选择.docx》由会员分享,可在线阅读,更多相关《电解质紊乱之:低钾血症的补钾方案及钾盐选择.docx(4页珍藏版)》请在第壹文秘上搜索。

1、电解质紊乱之:低钾血症的补钾方案及钾盐选择低钾血症是指血;青钾浓度低于3.5mmo1.1.的一种病理生理状态,是临床常见的电解质紊乱之一。正常血钾的范围3555mmo1./1.,低于或高于正常值都会导致患者发生电解质紊乱.低钾血症病因低钾血症的病因可能是钾摄入不足、钾排泄增多(胃肠道丢失、肾脏排钾增多等)、透析液清除和钾的再分布异常(代谢性或呼吸性碱中毒、胰岛素治疗等)引起,前两者比较常见.药物也可能会诱发低钾血症,常见的诱发药物有乙酰嗖胺、两性寄素、2受体激动剂、顺笆、皮质类固醇、胰岛素和葡萄糖、青毒素类以及利尿剂等.低钾血症的临床表现低钾血症的临床表现在不同个体间差异很大,可无症状、或者伴

2、随一些非特异性的心血管和神经肌肉症状。严重程度取决于低钾血症发生的速度、程度、伴随的其他电解质和酸碱失衡、患者有无基础心脏和肌肉疾病等. 轻度低钾血症血钾浓度为3.03.5mmo1.1.患者通常无症状,可能会出现精神萎靡、乏力、疲劳和肌肉疼痛。 中度低钾血症血钾浓度为2.53.0mmo1.1.患者会出现肌肉无力、痉挛、全身乏力、疲劳、不宁腿综合征和感觉异常等. 重度低钾血症血钾浓度为2O2.5mmo1.1.会导致血肌酸磷酸激酹、藤缩诲和天冬氨酸基转移酶的水平升高,如果血钾浓度氐于2.0mmo1.1.r可出现横纹肌溶解.而低钾血症对心脏的影响主要表现为因心肌细胞和传导束生理特性改变引起心电图(E

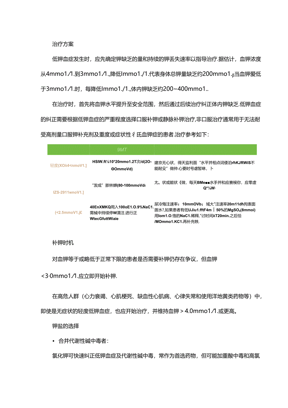
3、CG)改变、心律失常和心肌功能损害,可表现为心悸不适、心律失常,严重低钾血症可诱发或加重心功能不全。ECG变化包括U波、T波平坦,ST段改变和实性心动过速,期前收缩,阵发性心动过速等.低钾血症的诊断KQW三A4JM,&用Z内詹唱也同,大工件T依7食I包,稣HtM.,低,R9nCAf1.早依5儿总低钾血症的治疗低钾血症的治疗包括减少钾丢失、补充钾离子、评估潜在并发症、确定病因,防止复发.治疗方案低钾血症发生时,应先确定钾缺乏的量和持续的钾丢失速率以指导治疗.据估计,血钾浓度从4mmo1.1.到3mmo1.1.,降低Immo1./1.代表身体总钾量缺乏约200mmo1.当血钾爱低于3mmo1.1.

4、时,每降低Immo1./1.,体内钾缺乏约200400mmo1.在治疗时,首先将血钾水平提升至安全范围,然后通过后续治疗纠正体内钾缺乏.低钾血症的纠正需要根据低钾血症的严重程度选择口服补钾或静脉补钾治疗,非口服治疗通常用于无法耐受高剂量口服钾补充剂及重度或症状性彳氐血钾症的患者.治疗参考如下:9MT轻度(XO4nmoV1.HSIW.ft10*20mmo1.2T次/d(2O-OmmoVd)建京无心状,得天监利面“水平并相点词倭泊rKJRWiS不能耐殳”做仲.心要时号虐暂咻,卜IZS-2911wnoV1.“发成”脓林蝉(80-100mmoVd尢。状或能状做,每天BMe水手并和应赛候你,应零虚Q*W

5、(2.5mmoV1.j40EnXMKQ用入100oE1.O.9%NaC1.需械中持续停W濡注.进行正WtecGfuttWiaie尿冷悔注速率:10mmOVb;域大注速率20m11d拘表面拨水?,如果患者有低UJiu1.fftF4m50%的MgSO4(8mmoi)用Iom1.O.恪的NaC1.稀释,讨时间T20min.之后恰/MOmmo1.KC1.再补充帙.补钾时机对血钾等于或略低于正常下限的患者是否需要补钾仍存在争议,但血钾30mmo1.1.应立即开始补钾.在高危人群(心力衰竭、心肌梗死、缺血性心肌病、心律失常和使用洋地黄类药物等)中,即使是无症状的轻度低钾血症,也应开始治疗,并维持血钾4.0

6、mmo1.1.或更高。钾盐的选择 合并代谢性碱中毒者:氯化钾可快速纠正低钾血症及代谢性碱中毒,常作为首选药物,但可能加重酸中毒和高氯血症. 合并代谢性酸中毒者:醋酸盐制剂 伴有慢性腹泻的患者:可选用枸椽酸钾、氯化钾/碳酸氢钾泡腾片。 合并肾小管酸中毒者:因多伴有高血氯性酸中毒,应避免使用氯化钾.口服补钾应使用枸穆酸钾,根据血钾情况选择不同的枸格酸合剂配方. 伴有低镁血症的患者:门冬氨酸钾镁可以促进钾离子进入细胞内,而镁离子与钾高子有协同作用,有利于纠正细胞内低钾. 伴低磷酸血症的患者:璘酸钾。治疗中注意监测血清钙的浓度。注意事项钾离子进入细胞内是一个缓慢的过程,细胞内外钾圈子平衡需要约15h,故补钾后可能出现一过性高钾血症或血钾水平暂时升至正常,但随后可能再次出现低钾血症.评估治疗反应时,应密切监测血钾水平的动态变化,适时调整治疗方案.

展开阅读全文
相关资源
猜你喜欢
相关搜索

当前位置:首页 > 医学/心理学 > 基础医学

copyright@ 2008-2023 1wenmi网站版权所有

经营许可证编号:宁ICP备2022001189号-1

本站为文档C2C交易模式,即用户上传的文档直接被用户下载,本站只是中间服务平台,本站所有文档下载所得的收益归上传人(含作者)所有。第壹文秘仅提供信息存储空间,仅对用户上传内容的表现方式做保护处理,对上载内容本身不做任何修改或编辑。若文档所含内容侵犯了您的版权或隐私,请立即通知第壹文秘网,我们立即给予删除!