2025纸业公司放料操作员岗位操作规程.docx

上传人:p** 文档编号:1324599 上传时间:2025-03-04 格式:DOCX 页数:3 大小:14.10KB
下载 相关 举报
2025纸业公司放料操作员岗位操作规程.docx_第1页
第1页 / 共3页
2025纸业公司放料操作员岗位操作规程.docx_第2页
第2页 / 共3页
2025纸业公司放料操作员岗位操作规程.docx_第3页
第3页 / 共3页
亲,该文档总共3页,全部预览完了,如果喜欢就下载吧!
资源描述

《2025纸业公司放料操作员岗位操作规程.docx》由会员分享,可在线阅读,更多相关《2025纸业公司放料操作员岗位操作规程.docx(3页珍藏版)》请在第壹文秘上搜索。

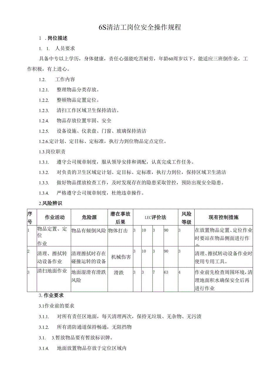
1、6S清洁工岗位安全操作规程1 .岗位描述1. 1.人员要求具备中专以上学历,身体健康,责任心强能吃苦耐劳,年龄60周岁以下,能适应三班倒作业,工作积极,有上进心。1.2. 工作内容1.2.1. 整理物品分类存放。1.2.2. 整顿物品定置定位。1.2.3. 清扫工作区域卫生保持清洁。1.2.4. 物品存放位置牢固、安全1.2.5. 设备设施、仪表盘、门窗、玻璃保持清洁1.2.6.定计划、定目标、定标准,执行力到位物品定点定位。1.3.岗位职责1.3.1. 遵守公司规章制度,服从领导安排和调配,认真完成工作任务。1.3.2. 对负责的卫生区域定计划、定目标、定标准,执行力到位,保持区域卫生清洁1

2、.3.3. 做好物品摆放检查工作,及时发现存在的隐患采取管控,预防出现安全隐患。1.3.4. 严格遵守公司规章制度,杜绝违章操作。2.风险辨识序号作业活动危险源潜在事故后果LEC评价法风险等级现有控制措施1物品定置、定位作业物品有倾倒风险物体打击3103903在放置物品定置、定位作业时要站在物品侧面进行作业2清理、擦拭转动设备作业清理擦拭时存在碰撞运转的设备机械伤害3103903清理、擦拭转动设备作业时使用专用工具。3清扫地面作业地面湿滑有滑跌风险滑跌337634作业前先检查周围环境,清理地面积水确保安全后再进行作业3.作业要求3.1作业前的要求3.1.1. 对所有责任区地面,每天清理两次,保

3、持无垃圾、无杂物、无污渍3.1.2. 所有消防通道保持畅通,无阻挡物3.1. 3.暂放物品要有暂放标识牌。3.1.4. 地面放置物品存放于定位区域内3.1.5.垃圾桶定位存放,确保无溢满、无异味3. 1.6.门窗、玻璃保持明亮干净,纱窗、窗帘无灰尘无脏污。3.1. 7.各种桌、柜、椅、电脑、电器等定位摆放,桌面物品定位摆放,保持清洁。3. 2作业中的要求3.2. 1.对自己负责的区域每天进行日常清理、清扫、整理、整顿。3.2.2.地面清洁无灰尘,无垃圾,无油污、无积水、无死角。3.2.3.墙壁清洁无污染、无蜘蛛、无死角。3.2.4.门窗明亮干净,无积灰、无污迹、无蛛网;3.2.5.灯具保持清洁

4、,无灰尘积压。3.2.6.桌椅保持干净,储物架物品堆放整齐。3. 2.7.车间四周责任区内清洁、无垃圾。3.3作业后的工作要求3.3.1. 本班次负责卫生区域清洁,物品摆放规范并在指定位置,周围无垃圾、无杂物、无污渍3.3.2. 3.2.所有消防通道保持畅通,无阻挡物3.3.3. 3.3,暂放物品区域有暂放标识牌。3.3.4. 3.4,地面放置的物在定位区域内3.3.5. 垃圾桶定位存放,无溢满、无异味3.3.6. 门窗、玻璃明亮干净,纱窗、窗帘无灰尘无脏污。3.3.7. 各种桌、柜、椅、电脑、电器等定位摆放,桌面物品定位摆放。3.3.8. 墙壁清洁无污染、无蜘蛛、无死角。3 .3.9.灯具清

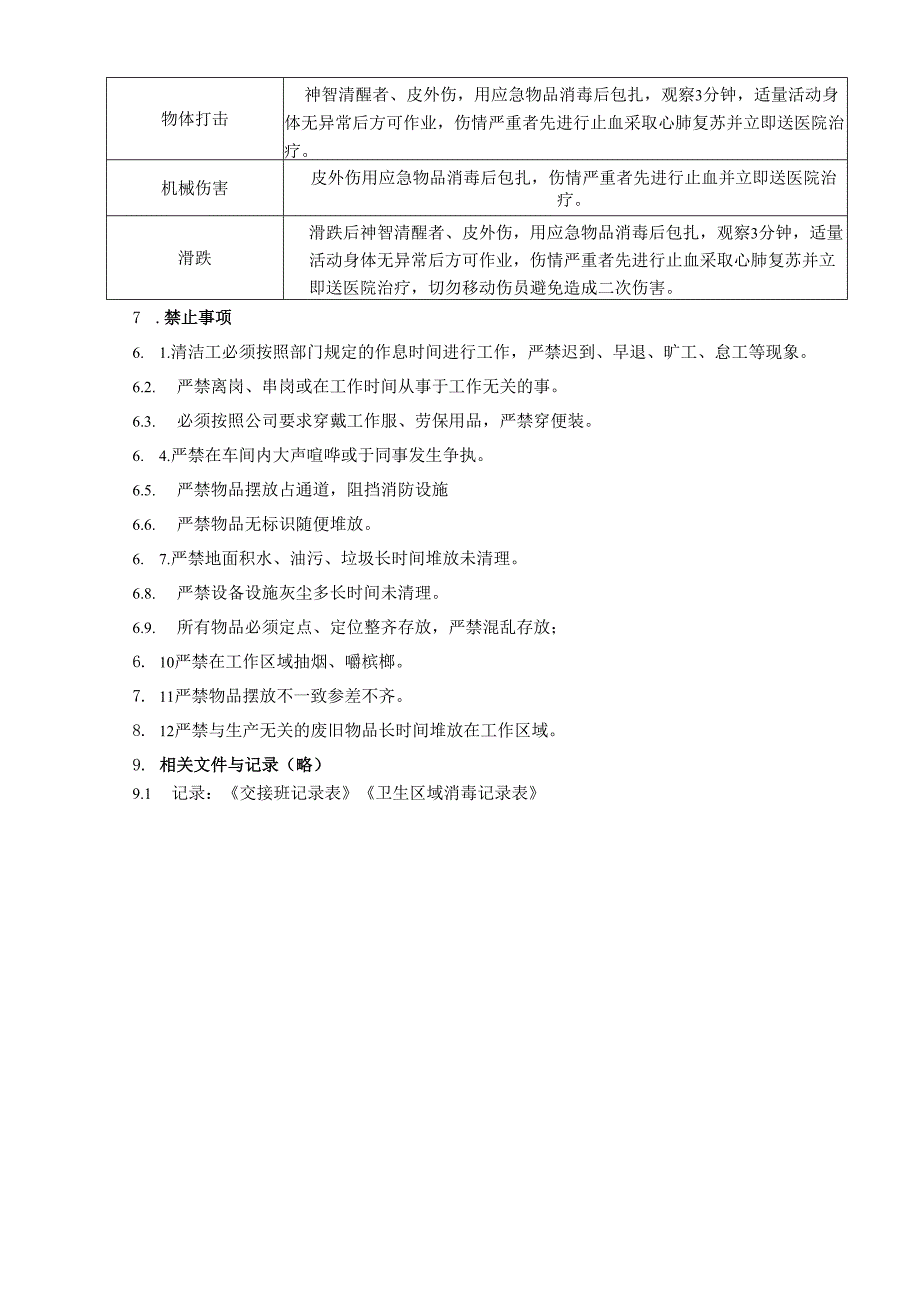
5、洁,无灰尘积压。4 .3.10桌椅干净,储物架物品堆放整齐。5 .劳动防护用品佩戴进入生产作业车间时要穿劳保鞋,穿合格的工作服并做到三紧,佩戴好耳塞,女性员工进入作业现场长发必须盘好,放入工作帽内并带头套,杜绝长发外漏,建议剪成短发,清理地面、墙壁粉尘作业时佩戴好防尘口罩。6 .应急处理人身伤害事故应急措施物体打击神智清醒者、皮外伤,用应急物品消毒后包扎,观察3分钟,适量活动身体无异常后方可作业,伤情严重者先进行止血采取心肺复苏并立即送医院治疗。机械伤害皮外伤用应急物品消毒后包扎,伤情严重者先进行止血并立即送医院治疗。滑跌滑跌后神智清醒者、皮外伤,用应急物品消毒后包扎,观察3分钟,适量活动身体

6、无异常后方可作业,伤情严重者先进行止血采取心肺复苏并立即送医院治疗,切勿移动伤员避免造成二次伤害。7 .禁止事项6. 1.清洁工必须按照部门规定的作息时间进行工作,严禁迟到、早退、旷工、怠工等现象。6.2. 严禁离岗、串岗或在工作时间从事于工作无关的事。6.3. 必须按照公司要求穿戴工作服、劳保用品,严禁穿便装。6. 4.严禁在车间内大声喧哗或于同事发生争执。6.5. 严禁物品摆放占通道,阻挡消防设施6.6. 严禁物品无标识随便堆放。6. 7.严禁地面积水、油污、垃圾长时间堆放未清理。6.8. 严禁设备设施灰尘多长时间未清理。6.9. 所有物品必须定点、定位整齐存放,严禁混乱存放;6. 10严禁在工作区域抽烟、嚼槟榔。7. 11严禁物品摆放不一致参差不齐。8. 12严禁与生产无关的废旧物品长时间堆放在工作区域。9. 相关文件与记录(略)9.1 记录:交接班记录表卫生区域消毒记录表

展开阅读全文
相关资源
猜你喜欢
相关搜索

当前位置:首页 > 管理/人力资源 > 绩效管理

copyright@ 2008-2023 1wenmi网站版权所有

经营许可证编号:宁ICP备2022001189号-1

本站为文档C2C交易模式,即用户上传的文档直接被用户下载,本站只是中间服务平台,本站所有文档下载所得的收益归上传人(含作者)所有。第壹文秘仅提供信息存储空间,仅对用户上传内容的表现方式做保护处理,对上载内容本身不做任何修改或编辑。若文档所含内容侵犯了您的版权或隐私,请立即通知第壹文秘网,我们立即给予删除!