冠心病心绞痛的诊断、分型和防治原则.docx

上传人:p** 文档编号:1324649 上传时间:2025-03-04 格式:DOCX 页数:9 大小:115.55KB
下载 相关 举报
冠心病心绞痛的诊断、分型和防治原则.docx_第1页
第1页 / 共9页
冠心病心绞痛的诊断、分型和防治原则.docx_第2页
第2页 / 共9页
冠心病心绞痛的诊断、分型和防治原则.docx_第3页
第3页 / 共9页
冠心病心绞痛的诊断、分型和防治原则.docx_第4页
第4页 / 共9页
冠心病心绞痛的诊断、分型和防治原则.docx_第5页
第5页 / 共9页
冠心病心绞痛的诊断、分型和防治原则.docx_第6页
第6页 / 共9页
冠心病心绞痛的诊断、分型和防治原则.docx_第7页
第7页 / 共9页
冠心病心绞痛的诊断、分型和防治原则.docx_第8页
第8页 / 共9页
冠心病心绞痛的诊断、分型和防治原则.docx_第9页
第9页 / 共9页
亲,该文档总共9页,全部预览完了,如果喜欢就下载吧!
资源描述

《冠心病心绞痛的诊断、分型和防治原则.docx》由会员分享,可在线阅读,更多相关《冠心病心绞痛的诊断、分型和防治原则.docx(9页珍藏版)》请在第壹文秘上搜索。

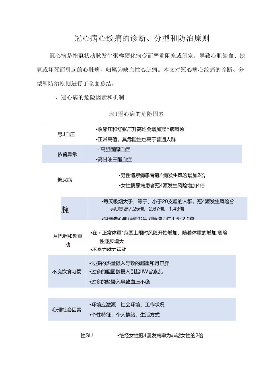
1、冠心病心绞痛的诊断、分型和防治原则冠心病是指冠状动脉发生粥样硬化病变而严重阻塞或闭塞,导致心肌缺血、缺氧或坏死而引起的心脏病,归属为缺血性心脏病。本文对冠心病心绞痛的诊断、分型和防治原则进行了全面总结。一、冠心病的危险因素和机制表1冠心病的危险因素号J血压收缩压和舒张压升高均会增加冠病风险正常高值,其危险性也高于普通人群侬旨异常高胆固醇血症高甘油三酯血症糖尿病男性情尿病患者冠病发生风险增加2倍女性情尿病患者冠4源发生风险增加4倍每天吸烟大于、等于、小于20支烟的人群,冠4源发生风险分腕另U提高7.25倍、2.67倍、1.43倍吸烟者心肌梗死发生风险增力口1.52.0倍月巴胖和超重动在正常体重范

2、围上限时风险开始增加,随着体重的增加,危险性逐步增大不参力咻力运动过多的热量摄入导致的超重和月巴胖不良饮食习惯过多的胆固醇摄入引起IIW旨紊乱过多的盐摄入导致血压不稳性SU绝经女性冠4漏发病率为非谑女性的2倍心理社会因素环境应激源:社会环境、工作状况个性特征:个人情绪、生活方式遗传因素家族性高胆固醇血症、血管紧张素转化酶基因多态性等内版伤动脉粥样硬化斑块破裂血栓形成泡沫细8888蚊临界病变粥样硬化纤维斑块复合性病变/破裂图1冠心病发生的主要病理生理机制二、冠心病的分型根据发病特点和治疗原则,可以将冠心病分为稳定性冠状动脉疾病和急性冠脉综合征。1、稳定性冠状动脉疾病包括:稳定型劳力性心绞痛;既往

3、已明确的冠脉病变经治疗后症状消失、需要定期随访的稳定患者(低危的不稳定型心绞痛、变异型心绞痛、微血管性心绞痛);有创或无创检查提示有无症状的缺血性心脏病患者(如以呼吸困难等心衰症状起病的缺血性心肌病患者)。稳定型心绞痛是指,在冠状动脉固定性严重狭窄基础上,由于心肌负荷的增加引起心肌急剧的、暂时的缺血缺氧的临床综合征,以胸骨后或左胸部压榨性疼痛或憋闷感觉为主要表现,常向左肩背、右上肢尺侧放射,有时放射至颈、肩或下颌部;多持续35min,休息或含服硝酸酯类药物后缓解或消失。2、急性冠脉综合征急性冠脉综合征是一组由急性心肌缺血引起的临床综合征,主要包括不稳定型心绞痛、非ST段抬高型心肌梗死、ST段抬

4、高型心肌梗死。不稳定斑块破裂或糜烂导致冠脉内血栓形成,被认为是大多数ACS发病的主要病理基础。3、稳定型心绞痛的临床表现:A静息型心绞痛:休息时发作,持续时间通常20minoA初发型心绞痛:通常在首发症状12个月内,很轻的体力活动即可诱发。A恶化型心绞痛:在相对稳定的劳力性心绞痛基础上,心绞痛逐渐增强(疼痛更剧烈、时间更长或更频繁)。A继发性不稳定型心绞痛:有明显的诱发因素:心肌氧耗增加,如感染、甲状腺功能亢进或心律失常;冠状动脉血流减少,如低血压;血液携氧能力下降,如贫血和低氧血症。A变异型心绞痛:特征为静息心绞痛,表现为一过性心电图ST段动态改变(抬高),机制为冠脉痉挛。三、心绞痛的主要辅

5、助检查1、心电图A静息心电图:约半数患者的静息心电图正常。A发作时心电图:绝大多数出现阳性改变,如ST段水平或下斜型压低(胸前导联0.1mV、肢体导联005mV);或T波倒置2mV;或ST段上斜型压低(胸前导联02mV、肢体导联0.1mV)0正常ST段ST段上斜型压低ST段水平性压低ST段下斜里压低图2ST段改变A动态心电图:连续长时间(2448h)记录患者在自然生活状态下的心电信号,可以比较心绞痛症状与心电活动的关系,客观评价治疗效果和预后。A心电图负荷试验:通过增加心肌耗氧,提示冠状动脉血运限制,可呈阳性。2、超声心动图出现局限性室壁运动异常,提示冠心病。缺血性心肌病患者可表现为全心增大和

6、心功能不全(LVEF降低等)。3、冠脉CT(CTA)可判断冠脉管腔狭窄程度和管壁钙化情况,有较高的阴性预测价值(99%)。优点是简单、快速、无创;缺点是受心率、钙化等因素限制。图3左主干病变图4前降支病变图5回旋支病变4、冠脉造影冠脉造影是有创检查手段,利用导管注入造影剂对冠脉解剖形态进行放射影像学检查,是目前诊断冠心病较准确的金标准方法。5、其他辅助检查其他辅助检查包括胸部X线、核素心肌灌注显像和实验室检查(血常规、空腹血糖、空腹血脂、生化、肌钙蛋白)等。四、不稳定型心绞痛的治疗1、治疗原则改善冠脉供血、降低心肌氧耗、控制危险因素。2、一般治疗表2一般治疗措施生活方式/危险因素目标翩从不吸烟

7、或戒烟超过1年颉每周中等强度运动之150min,或高强S运动75min更好的饮食习惯高疏菜、水果饮食控制BMI25Kgm2控制胆固醇总J担固醇水平V200mg/dl(5.2mmol/L)控制血压Ifiui120/80mmHg控制血糖空腹血糖100mg/dl(5.6mmol/L)3、药物治疗(1)改善缺血、减轻症状的药物DB受体阻滞剂A作用:减慢心率、减弱心肌收缩力、降低血压、降低心肌耗氧量。A禁忌:严重心动过缓、高度房室传导阻滞、窦房结功能紊乱、严重支气管痉挛或支气管哮喘、变异型心绞痛。2)硝酸酯类药物A作用:内皮依赖性血管扩张剂,减少心肌需氧和改善心肌灌注。A不良反应:头痛、面部潮红、心率反

8、射性加快和低血压。3)钙通道阻滞剂A作用:抑制钙离子进入细胞内,抑制心肌细胞兴奋-收缩耦联。A不良反应:外周水肿、便秘、心悸、面部潮红。(2)预防心肌梗死、改善预后的药物1)抗血小板药物A作用:抑制血小板聚集,预防血栓。A主要药物:阿司匹林、P2Y12受体拮抗剂。2)他汀类药物A作用:有效降低总胆固醇和LDLY水平,延缓斑块进展、稳定斑块。A目标:LDL-C1.8mmolL,或降幅50%;最大耐受剂量仍不达标,可联合应用非他汀类药物(如依折麦布10mgd)O3)ACEI/ARBA作用:减少冠心病患者心血管死亡、非致死性心肌梗死等。A血压目标:130/80mmHgo(3)冠脉支架植入术后药物治疗

9、1)抗血小板治疗A阿司匹林:100mgd,如无禁忌终身服用。A稳定性冠心病:氯毗格雷7511gd,36个月;替格瑞洛9011gd,bid,36个月。A急性冠脉综合征:氯哦格雷7511gd,12个月;替格瑞洛9011gd,bid,12个月。A替格瑞洛用于缺血高危不稳定型心绞痛、心肌梗死后及氯毗格雷不耐受患者。2)调脂治疗同前所述。3)降压治疗同前所述。表3双联抗血小板治疗期间出血的管理出血程度处理方法微小出血(皮肤擦伤、淤青、短暂鼻出血、轻度结膜出血)继续双抗治疗轻度出血(不能自行终止的鼻出血,中度结膜出血,无血红蛋白下降的泌尿、消化道出血及咯血)继续双抗治疗替格瑞洛换为氯叱格雷中度出血(需住院

10、治疗)血红蛋白下降3gdl停用阿司匹林,保留P2Y12抑制剂安全前提下,”恢Sm治疗重度出血血红蛋白下降5gdl停用阿司匹林,保留P2Y12抑制剂不能及时止血者,停用城药物危及生命的出血(任何?I起血流动力学不稳定的出血)立即停止双抗治疗4、外科手术治疗冠状动脉旁路移植术(CABG)是通过在狭窄的冠状动脉近端和远端之间建立一条通道,供血给狭窄的冠状动脉远端,从而改善缺血、缺氧。常见问题及解答1 .血脂正常后可以停用他汀类药物吗?推荐长期服用他汀以逆转斑块,且达标后不盲目停药或减少剂量。2 .血压正常后可以停用ACEI/ARB类药物吗?不能停药,尤其是冠心病合并心衰、高血压、糖尿病、慢性肾病者,更应长期使用ACEI/ARB以保护靶器官。3 .有吸烟史的冠心病患者减少吸烟量有效吗?应加强戒烟宣教,告诫患者严格戒烟,包括二手烟、三手烟。4 .支架术后的冠心病患者应减少运动吗?应养成规律运动的习惯。由心脏康复医生制定运动处方,鼓励患者遵循处方坚持运动。5 .需要常规行冠脉CT检查吗?除非有明确疾病风险指征,否则不宜在体检中常规应用CTAo

展开阅读全文
相关资源
猜你喜欢
相关搜索

当前位置:首页 > 论文 > 医学论文

copyright@ 2008-2023 1wenmi网站版权所有

经营许可证编号:宁ICP备2022001189号-1

本站为文档C2C交易模式,即用户上传的文档直接被用户下载,本站只是中间服务平台,本站所有文档下载所得的收益归上传人(含作者)所有。第壹文秘仅提供信息存储空间,仅对用户上传内容的表现方式做保护处理,对上载内容本身不做任何修改或编辑。若文档所含内容侵犯了您的版权或隐私,请立即通知第壹文秘网,我们立即给予删除!