信号工安全技术交底.docx

上传人:p** 文档编号:1331127 上传时间:2025-03-18 格式:DOCX 页数:3 大小:45.56KB
下载 相关 举报
信号工安全技术交底.docx_第1页
第1页 / 共3页
信号工安全技术交底.docx_第2页
第2页 / 共3页
信号工安全技术交底.docx_第3页
第3页 / 共3页
亲,该文档总共3页,全部预览完了,如果喜欢就下载吧!
资源描述

《信号工安全技术交底.docx》由会员分享,可在线阅读,更多相关《信号工安全技术交底.docx(3页珍藏版)》请在第壹文秘上搜索。

1、安全技术交底编号XHG工程名称交底日期年月日施工单位分项工程名称信号工一、施工作业特点和危险源:作业活动潜在的危险因素可能导致的事故吊装作业捆扎不牢、捆扎方式不对等物体打击吊装作业超重塔机倾覆二、对危险源的具体控制措施和应注意的安全事项:个人防护遵守施工现场的一般性安全规定:进入施工现场戴好安全帽,扣好帽带;高处临边作业系好安全带;穿防滑鞋,禁止穿拖鞋、赤脚等进入施工现场;酒后严禁进入施工现场;严禁高空抛物;施工现场严禁游烟,抽烟到指定地点;施工现场的各种安全防护标志、安全防护设施严禁拆除和挪动,如需移动需经批准并及时恢复;现场行走走安全通道。三、针对性安全交底1、在施工现场严禁串岗,不得无故

2、离岗;2、现场指挥语言采用普通话。指挥语言应规范,防止发生指挥错误。指挥过程中,严格执行信号信号指挥人员与塔机司机的应答制度,即:信号指挥人员发出动作指令时,先呼叫被指挥的塔机编号,待塔机司机应答后,信号指挥人员方可发出塔吊动作指令。3、每次吊运前要检查吊笼底部有无夹带不稳定物体,U型环有无拧紧等现象;每天检查吊钩、钢丝绳的安全情况、吊钩保险装置、吊索具、容器的磨损情况,发现问题及时汇报;注意协调各班组之间的吊运关系;上下信号工要配合一致。4、信号工应遵守施工现场安全生产六大纪律”和坚持”起重吊装十不吊”规定。5、信号工应对被吊物的体积、重量及所处的位置,起吊前作出全面的判断并与司索工密切配合

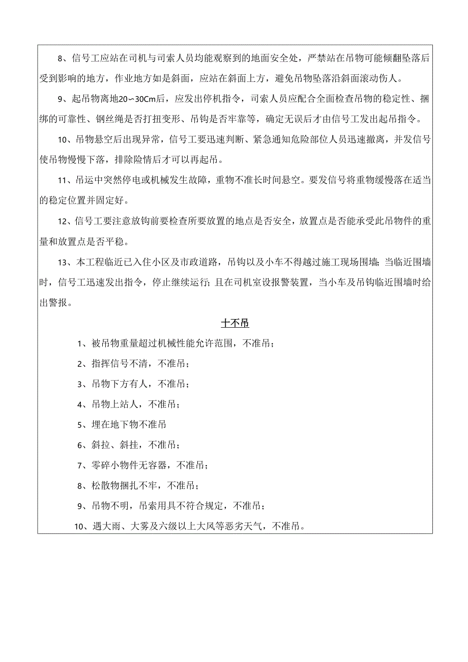
3、,确定吊点及吊运方法。6、信号工上岗期间应集中思想、不擅离岗位、不戏嬉打闹、不吃东西,随时注意起重机的旋转、行走和重物状况,发出信号应规范、准确、清楚。7、信号工应具备对吊物的重量、重心的估算能力,与司机密切配合完成吊物的全过程作业。不得超载、斜吊,也不得起吊埋地物件。8、信号工应站在司机与司索人员均能观察到的地面安全处,严禁站在吊物可能倾翻坠落后受到影响的地方,作业地方如是斜面,应站在斜面上方,避免吊物坠落沿斜面滚动伤人。9、起吊物离地2030Cm后,应发出停机指令,司索人员应配合全面检查吊物的稳定性、捆绑的可靠性、钢丝绳是否打扭变形、吊钩是否牢靠等,确定无误后才由信号工发出起吊指令。10、

4、吊物悬空后出现异常,信号工要迅速判断、紧急通知危险部位人员迅速撤离,并发信号使吊物慢慢下落,排除险情后才可以再起吊。11、吊运中突然停电或机械发生故障,重物不准长时间悬空。要发信号将重物缓慢落在适当的稳定位置并固定好。12、信号工要注意放钩前要检查所要放置的地点是否安全,放置点是否能承受此吊物件的重量和放置点是否平稳。13、本工程临近已入住小区及市政道路,吊钩以及小车不得越过施工现场围墙;当临近围墙时,信号工迅速发出指令,停止继续运行;且在司机室设报警装置,当小车及吊钩临近围墙时给出警报。十不吊1、被吊物重量超过机械性能允许范围,不准吊;2、指挥信号不清,不准吊;3、吊物下方有人,不准吊;4、

5、吊物上站人,不准吊;5、埋在地下物不准吊6、斜拉、斜挂,不准吊;7、零碎小物件无容器,不准吊;8、松散物捆扎不牢,不准吊;9、吊物不明,吊索用具不符合规定,不准吊;10、遇大雨、大雾及六级以上大风等恶劣天气,不准吊。应急措施1、当发生伤害等事件,最先发现情况的人员应大声呼叫,呼叫内容要明确:某某地点或某某部位发生某某情况,将信息准确传出。2、听到呼叫的任何人,均有责任将信息报告给与其最近的项目部管理人员、抢救小组成员,使消息迅速报告到现场负责人(项目经理)处。3、当事人及现场人员应依据项目部制定的紧急救援预案进行自救或抢救。钢丝绳报废实例钢丝绳如检查出现以下情况,必须及时逐级通知施工员或安全员、施工队长、所领导,在未更换前,严禁任何形式的吊装作业:交底人银母阚佳援检过黑和引起忏1!芯的突出一M墀径JW小由于外屠蝇股取代了巳性散开的纤维编芯而引起注意粉有断丝他废部分披压扁是由于局部被压裂造成绳股间不平衡和之断丝而引起的一一报废安全员接受交底人

展开阅读全文
相关资源
猜你喜欢
相关搜索

当前位置:首页 > 管理/人力资源 > 工程管理

copyright@ 2008-2023 1wenmi网站版权所有

经营许可证编号:宁ICP备2022001189号-1

本站为文档C2C交易模式,即用户上传的文档直接被用户下载,本站只是中间服务平台,本站所有文档下载所得的收益归上传人(含作者)所有。第壹文秘仅提供信息存储空间,仅对用户上传内容的表现方式做保护处理,对上载内容本身不做任何修改或编辑。若文档所含内容侵犯了您的版权或隐私,请立即通知第壹文秘网,我们立即给予删除!