建筑工程施工安全保证措施.docx

上传人:p** 文档编号:1332039 上传时间:2025-03-18 格式:DOCX 页数:7 大小:14.72KB
下载 相关 举报
建筑工程施工安全保证措施.docx_第1页
第1页 / 共7页
建筑工程施工安全保证措施.docx_第2页
第2页 / 共7页
建筑工程施工安全保证措施.docx_第3页
第3页 / 共7页
建筑工程施工安全保证措施.docx_第4页
第4页 / 共7页
建筑工程施工安全保证措施.docx_第5页
第5页 / 共7页
建筑工程施工安全保证措施.docx_第6页
第6页 / 共7页
建筑工程施工安全保证措施.docx_第7页
第7页 / 共7页
亲,该文档总共7页,全部预览完了,如果喜欢就下载吧!
资源描述

《建筑工程施工安全保证措施.docx》由会员分享,可在线阅读,更多相关《建筑工程施工安全保证措施.docx(7页珍藏版)》请在第壹文秘上搜索。

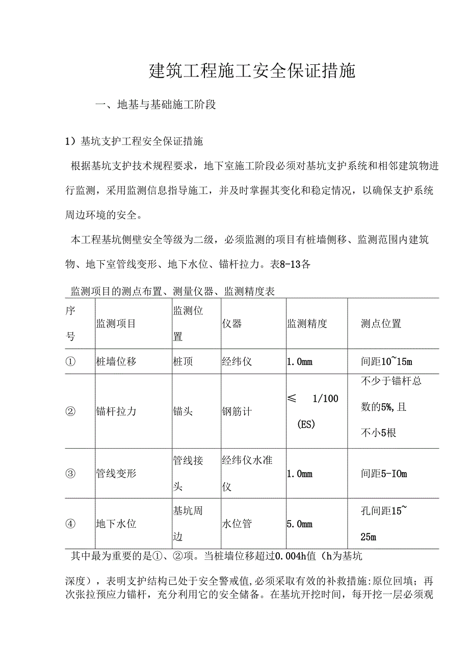
1、建筑工程施工安全保证措施一、地基与基础施工阶段1)基坑支护工程安全保证措施根据基坑支护技术规程要求,地下室施工阶段必须对基坑支护系统和相邻建筑物进行监测,采用监测信息指导施工,并及时掌握其变化和稳定情况,以确保支护系统周边环境的安全。本工程基坑侧壁安全等级为二级,必须监测的项目有桩墙侧移、监测范围内建筑物、地下室管线变形、地下水位、锚杆拉力。表8-13各监测项目的测点布置、测量仪器、监测精度表序号监测项目监测位置仪器监测精度测点位置桩墙位移桩顶经纬仪1.0mm间距1015m锚杆拉力锚头钢筋计1/100(ES)不少于锚杆总数的5%,且不小5根管线变形管线接头经纬仪水准仪1.0mm间距5-IOm地

2、下水位基坑周边水位管5.0mm孔间距1525m其中最为重要的是、项。当桩墙位移超过0.004h值(h为基坑深度),表明支护结构已处于安全警戒值,必须采取有效的补救措施:原位回填;再次张拉预应力锚杆,充分利用它的安全储备。在基坑开挖时间,每开挖一层必须观测一次以上项目,当变形超过有关标准或场地条件变化较大时,应加密观测。当有危险事故征兆时,则需进行连续监测。每次监测工作结束后,及时提交监测简报及处理意见。工程结束时应提交完整的监测报告。报告内容包括:基坑概况和监测目的;监测项目和测点位置;采用仪器的型号、规格和标定资料;监测资料的分析处理。2)人工挖孔桩安全保证措施在可能局部产生流砂现象时,采用

3、以相临桩作为降水井,围绕正在挖土的桩体进行降水的措施,使地下水位降低在桩孔50cm左右。开挖过程中,要作好地面排水及井底降水处理,以防雨水浸入和保证正常施工,由于本工程地质报告显示地下水充足,人工挖孔施工时,开挖时利用挖得较深的井作为降水井,将水降干后立即随挖随护壁。护壁采用C20混凝土,待每段护壁达到20%设计强度后方可拆模进行下层的桩内土方开挖。第一节护壁要高出口地面20Omm以上,用于防水和定位,施工中严肃只挖孔不及时护壁的冒险做法。如果施工中遇到流砂及淤泥层时,若淤泥层较深,涌砂量较大,则采用钢护筒护壁的方法,即先用2mm厚钢板卷成圆筒插入挖孔桩中,使之随挖深而逐步下降,以挡住孔内四周

4、涌入的淤泥和流砂。若淤泥层较浅且涌砂量较小,可采用打设614钢筋支撑及圆形箍筋,然后在钢筋背后塞满稻草辫,以挡住流砂涌入桩孔内。同时加强桩孔内抽水工作,减少桩孔护壁深度,缩短成孔护壁时间,同时孔壁模板改用300-500mm,护壁厚度加大一倍。对地下水压力较大时,适当设置泄水孔,进行疏导,以便减轻护壁压力。发现护壁有蜂窝、麻面或狗洞时,应当时补塞.护壁混凝土浇筑应遵循随即挖土、随扎筋支模、随验收、随浇筑混凝土的方法进行施工。3)静压预应力管桩施工安全保证措施管桩运输安全,管桩上车后,必须由专职搬运工按指定位置绑扎好,并固于车板处,运输路上要密切留意,直至进入施工现场,并确定吊卸地点,方可拆卸绑点

5、吊卸管桩所有起重器械必须满足最大桩节起吊能力,起重器械站立于平整、稳固、坚实的地面,吊卸要用正当的首尾桩桩内孔挂钩套卸扣套钢丝绳的办法,吊卸中严禁双桩起吊,管桩必须选择平整、稳固的地方堆放,堆放层数不多于2层,并用木楔固定桩周边,以防滚动。桩机移位安全:桩机行走底架必须安装先长靴后短靴的原则,以起到安全和带动行动顺利,行走中必须严格听从指挥人员指挥,桩机作业时摆范围严禁人员入内,施工地面承受能力必须能满足桩机自重能力。压桩安全:A)各种机械设备的操作使用必须严格遵守有关操作规程进行,并实行定岗、定员、定责,严格违反操作规程盲目操作。B)用电安全由电工统一负责,经常检查配电、线路、用电器,搞好绝

6、缘、接地。C)在桩机施工现场范围内的人员必须戴安全帽。D)在距离打桩机外缘15m范围内谢绝非工作人员站立参观。E)各岗位的现场工作人员在工作时集中精神,相互关照呼应,密切合作。照明安全:夜间施工需要布置施工照明,以防安全监督,加强保卫等安全措施,所有的夜间施工应有足够的照明。灯光不足的情况下,绝对禁止安全(一般夜间不作业,除特殊要求外),现场专职电工和专职安全员应定期检查照明设施,不能满足要求的,应及时整改或更换。防台风、防雷安全:施工中若预料到台风来临,应做好一切防台、防雷等防护工作,如:切断电源、桩机安全安全地方(桩锤下落地面,远离桩孔或场地软弱处),并加倍设置枕木、钢板、电焊机、电箱、发

7、电机附属设备应堆放好,加以固定、遮盖。保安方面应加强人员值班,密切巡视现场情况,如有变化应立即通知有关人员。注意做好防火安全。经常对工作人员进行安全宣传教育,提高安全第一的观念。对附近房屋进行必要的安全监视,如有异常情况马上停止施工,待落实保护措施后方可复工。二、主体施工阶段安全保证措施1)外爬架施工安全保证措施(八)严格执行三级安全教育和技术交底制度。未经爬架安全操作规程教育和交底的人员不准上岗作业。(B)各级领导管理人员要对职工生命负责的态度去严格要求,严格管理,认真抓好安全工作,搞好安全设施。(C)架子班组施工人员必须持证上岗,进入施工现场的人员必须戴安全帽,系好安全带。(D)安全防护措

8、施A)严格按照施工组织设计和技术交底要求组织施工。B)重点加强架体内档及翻板的使用和维护;C)重点加强爬架提升前、提升中、提升后的检查;D)重点加强料台使用标准;E)重点加强满架与爬架间隔的封闭;F)重点加强施工作业人员安全劳动意识。G)安全网必须用符合安全部门规定的防火安全网。H)支架上必须配备足够的灭火安全器材,成立义务消防队。(E)防雷雨台风措施爬架用的预埋件必须用一根细钢筋与墙体中的主钢筋搭焊,以便于架体避雷。雷雨天气和六级以上大风应停止架上作业。同时要安装限位锁、保险钢丝绳等安全装置,大风过后要对架上的脚手板、安全网等认真检查一次。雨季长,降雨量大而且又是雷雨和台风袭扰的地区。施工期

9、间,工地应有专人负责发布气象资料,每天通报全体施工人员,以便安排工作和及时采取措施。(F)安全检查制度A)升降前的检查检查所有扣件、螺栓是否扣紧。检查所有螺纹联结处是否拧紧。检查所有障碍物是否拆除、约束是否解除。检查料台材料、架体上材料和机具是否清理干净。检查所有提升点处导轨离墙距离是否符合提升点数据档案。检查葫芦是否挂好,链条有无翻链、扭曲现象,提升钢丝绳是否挂好、预紧。检查电路系统、漏电开关性能是否符合要求;主电缆是否留足长度。检查其他班组人员是否撤离架体。B)升降中的检查检查各升降点运动是否同步。检查葫芦有无误动作,链条有无翻链、扭曲现象。检查提升机声响是否异常。检查导轨有无异常变形现象

10、。检查提升机与架体、钩子与架体有无碰撞可能。检查支模木方、钢管与架体有无碰撞可能。C)升降后的检查检查限位锁、锁夹位置是否正确。检查钢丝绳是否拉紧。检查所有螺栓、螺母联结处是否拧紧。检查所有提升点处导轨离墙距离是否符合提升点数据档案。检查导轨离墙距离有无变化,导轨、支架有无变形。检查临边防护、水平拉接是否恢复妥当。(G)维护保养制度导轨式爬架属于大型建筑施工设备,它与所有设备一样,需要定期维修保养,其保养的好坏程度直接影响着架子的爬升情况和爬架的使用寿命,必须按照制度严格执行。滑轮组件穿入提升钢丝绳子后,用橡胶板将穿绳孔进行封闭,以免杂物掉入。滑轮组件的注油孔要定期注入润滑油(一般每隔一个月注

11、一次)。可调拉杆的螺纹表面必须定期润滑(一般每隔一个月润滑一次),外露的螺纹表面必须用帆布套或塑料布包封,以免杂物落在其上。施工期间,每次浇筑完混凝土后,必须将导轮表面的杂物及时清理,以便导轮顺利运行。葫芦的表面要用帆布或塑料布包封,以免杂物掉入,同时葫芦的链条要定期涂润滑油(一般每周润滑一次),以防链条生锈。架上杂物必须安排专人及时清理。工程竣工后,应将爬架的所有零件表面异物彻底清除干净,并重新涂漆,将已经损坏的零件重新更换,以便投入下一工程。3)中庭大跨度预应力梁施工安全保证措施认真做好安全教育和安全交底工作,现场施工负责人,下达每项施工任务时,对施工人员要专门进行有关安全方面交底,对安全

12、工作提出具体要求。建立安全员制度,设一名兼职施工安全员,对现场施工安全进行监督、检查。所有进场的施工设备,必须经常进行维护保养,完好率达到100%,严禁带病运转操作。张拉设备必须在工具室内存放,不得在施工现场露天存放,预应力器材不准放在积水和湿度大的地方,避免锈蚀。预应力筋张拉时,张拉人员必须站在千斤顶两侧位置,不准在千斤顶正面操作。张拉时,张拉位置下面不应有人作业或通行,避免工具、锚具掉落伤人。加强防火用电教育,杜绝火灾隐患。规范用电管理,做到人走电断。高空作业及上下交叉作业严防高空坠物及注意工具零件滑脱。预埋件、牛腿等制作加工时必须按设计焊缝长度、高度进行施工。钢桁架的吊装就位与拆除转运均须由熟练的架子工、起重工严格按起重吊装的操作规程进行。钢桁架的吊装就位与拆除过程中,必须设置安全警戒区,所有闲杂人员不得入内。在大跨度梁混凝土浇筑过程中,用水准仪对支撑架及钢管架进行监控,如发现有沉超过5mm以上,立即停止浇筑混凝土,待处理后在进行施工。混凝土浇筑过程中严禁出现堆集现象,施工全过程均须在现场管理人员监控下进行,晚上、雷雨天、风力五级以上天气禁止施工。

展开阅读全文
相关资源
猜你喜欢
相关搜索

当前位置:首页 > 建筑/环境 > 施工组织

copyright@ 2008-2023 1wenmi网站版权所有

经营许可证编号:宁ICP备2022001189号-1

本站为文档C2C交易模式,即用户上传的文档直接被用户下载,本站只是中间服务平台,本站所有文档下载所得的收益归上传人(含作者)所有。第壹文秘仅提供信息存储空间,仅对用户上传内容的表现方式做保护处理,对上载内容本身不做任何修改或编辑。若文档所含内容侵犯了您的版权或隐私,请立即通知第壹文秘网,我们立即给予删除!