38.项目经理部空压机操作手两单两卡考试试卷及答案.docx

上传人:p** 文档编号:1342613 上传时间:2025-06-24 格式:DOCX 页数:2 大小:10.83KB
下载 相关 举报
38.项目经理部空压机操作手两单两卡考试试卷及答案.docx_第1页
第1页 / 共2页
38.项目经理部空压机操作手两单两卡考试试卷及答案.docx_第2页
第2页 / 共2页
亲,该文档总共2页,全部预览完了,如果喜欢就下载吧!
资源描述

《38.项目经理部空压机操作手两单两卡考试试卷及答案.docx》由会员分享,可在线阅读,更多相关《38.项目经理部空压机操作手两单两卡考试试卷及答案.docx(2页珍藏版)》请在第壹文秘上搜索。

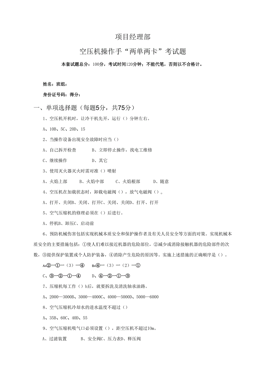
1、项目经理部空压机操作手“两单两卡”考试题本套试题总分:100分,考试时间120分钟;不能代笔,否则以不合格计。姓名:班组:身份证号码:得分:一、单项选择题(每题5分,共75分)1、空压机开机时,让冷干机先开,运行()分钟左右。A、10B、5C、20D、152、当操作设备出现安全故障时应当()A、自己拆开检查B、立即停止操作,找电工维修C、继续操作D、其它3、使用灭火器灭火时需对准()喷射A、火焰上部B、火焰中部C、火焰根部D、随意4、空压机在加载状态时,卸载电磁阀(),放气电磁阀()oA、打开、关闭B、关闭、打开C、关闭、关闭D、打开、打开5、空气压缩机的修理必须在()后进行。A、停机B、卸压

2、C、启动前6、预防机械伤害包括实现机械本质安全和保护操作者及有关人员安全等方面的对策。实现机械本质安全的主要措施包括:使人们难以接近机器的危险部位,减少或消除接触机器的危险部件的次数,提供保护装置或个人防护装备,消除产生危险的原因等。实施上述措施的正确顺序是()。Aa一一(3)一Ba一(3)一(2)一C、一一一D、一一一7、压缩机每工作()h后,就要拆洗及清洗轴承油路。A、20003000B、30004000C、40005000D、500060008、空气压缩机冷却水的进水温度不超过()A、35B、60C、40D、559、空气压缩机吸气口必须设置(),距空压机不超过IOm。A、过滤装置B、安全

3、阀C、压力表D、释压阀10、螺杆式压缩机的急停按钮只在()情况下使用A、任何B、紧急C、开机D、停机11、因用电不慎和电气设备故障导致触电事故都可能致命,非()禁止施工用电作业,否则根据项目部管理规定,将给予()元处罚。A、电工、500B、持证电工、600C、持证电工、500D、电工、60012、停机时,按下停机按钮,压缩机将卸载运行()后停机A、30sB、1分钟C、2分钟D、5分钟13、空气压缩机作业区应保持清洁和干燥。贮气罐应放在通风良好处,距贮气罐()米以内不得进行焊接或热加工作业A、5B、10C、15D、2014、当停机()月以上作长期封存时,除放出各处油、水,拆除所有进、排气阀并吹洗

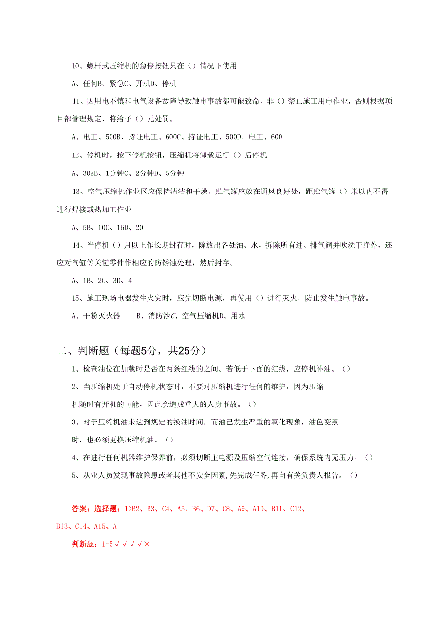
4、干净外,还应对气缸等关键零件作相应的防锈蚀处理,然后封存。A、1B、2C、3D、415、施工现场电器发生火灾时,应先切断电源,再使用()进行灭火,防止发生触电事故。A、干粉灭火器B、消防沙C、空气压缩机D、用水二、判断题(每题5分,共25分)1、检查油位在加载时是否在两条红线的之间。若低于下面的红线,应停机补油。()2、当压缩机处于自动停机状态时,不要对压缩机进行任何的维护,因为压缩机随时有开机的可能,因此会造成重大的人身事故。()3、对于压缩机油未达到规定的换油时间,而油已发生严重的氧化现象,油色变黑时,也必须更换压缩机油。()4、在进行任何机器维护保养前,必须切断主电源及压缩空气连接,确保系统内无压力。()5、从业人员发现事故隐患或者其他不安全因素,先完成任务,再向有关负责人报告。()答案:选择题:1B2、B3、C4、A5、B6、D7、C8、A9、A10、B11、C12、B13、C14、A15、A判断题:1-5

展开阅读全文
相关资源
猜你喜欢
相关搜索

当前位置:首页 > 经济/贸易/财会 > 贸易

copyright@ 2008-2023 1wenmi网站版权所有

经营许可证编号:宁ICP备2022001189号-1

本站为文档C2C交易模式,即用户上传的文档直接被用户下载,本站只是中间服务平台,本站所有文档下载所得的收益归上传人(含作者)所有。第壹文秘仅提供信息存储空间,仅对用户上传内容的表现方式做保护处理,对上载内容本身不做任何修改或编辑。若文档所含内容侵犯了您的版权或隐私,请立即通知第壹文秘网,我们立即给予删除!