28.项目经理部瓦斯工两单两卡考试试卷及答案.docx

上传人:p** 文档编号:1342614 上传时间:2025-06-24 格式:DOCX 页数:2 大小:10.19KB
下载 相关 举报
28.项目经理部瓦斯工两单两卡考试试卷及答案.docx_第1页
第1页 / 共2页
28.项目经理部瓦斯工两单两卡考试试卷及答案.docx_第2页
第2页 / 共2页
亲,该文档总共2页,全部预览完了,如果喜欢就下载吧!
资源描述

《28.项目经理部瓦斯工两单两卡考试试卷及答案.docx》由会员分享,可在线阅读,更多相关《28.项目经理部瓦斯工两单两卡考试试卷及答案.docx(2页珍藏版)》请在第壹文秘上搜索。

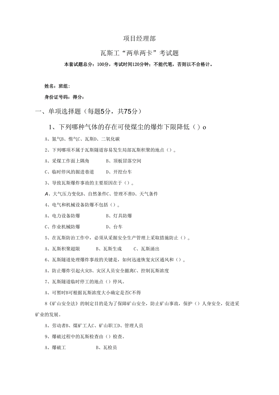
1、项目经理部瓦斯工“两单两卡”考试题本套试题总分:100分,考试时间120分钟;不能代笔,否则以不合格计。姓名:班组:身份证号码:得分:一、单项选择题(每题5分,共75分)1、下列哪种气体的存在可使煤尘的爆炸下限降低()oA、氮气B、惰气C、瓦斯D、二氧化碳2、下列哪项不属于瓦斯隧道容易发生局部瓦斯积聚的地点()oA、采煤工作面上隅角B、顶板冒落空间C、临时停风的掘进巷道D、开挖台车3、导致瓦斯爆炸事故的主要原因在于()oA、大气压力变化B、自然条件C、管理不善D、天气条件4、电气和机械设备防爆不包括()oA、电力设备防爆B、灯具防爆C、作业机械防爆D、台车5、在瓦斯防治工作中,必须从采掘安全生

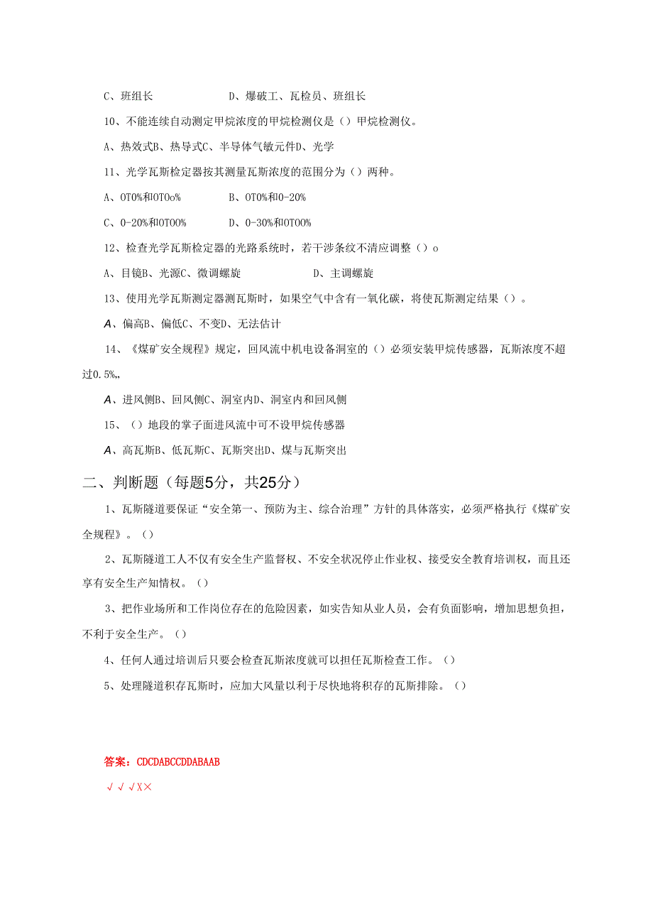
2、产管理上采取措施防止()oA、瓦斯积聚超限B、瓦斯生成C、瓦斯涌出6、瓦斯隧道处理爆炸事故的关键是,如何迅速恢复灾区通风和()oA、防止爆炸引起火灾B、灾区人员安全撤离C、控制瓦斯浓度7、瓦斯隧道临时停工的地点()停风。A、可暂时B可根据瓦斯浓度大小确定是否C不得8矿山安全法的制定目的是为了保障矿山安全,防止矿山事故,保护()人身安全,促进采矿业的发展。A、劳动者B、煤矿工人C、矿山职工D、管理人员9、爆破过程中的瓦斯检查由()检查。A、爆破工B、瓦检员C、班组长D、爆破工、瓦检员、班组长10、不能连续自动测定甲烷浓度的甲烷检测仪是()甲烷检测仪。A、热效式B、热导式C、半导体气敏元件D、光学

3、11、光学瓦斯检定器按其测量瓦斯浓度的范围分为()两种。A、OT0%和OTOo%B、OT0%和0-20%C、0-20%和OTOO%D、0-30%和OTOO%12、检查光学瓦斯检定器的光路系统时,若干涉条纹不清应调整()oA、目镜B、光源C、微调螺旋D、主调螺旋13、使用光学瓦斯测定器测瓦斯时,如果空气中含有一氧化碳,将使瓦斯测定结果()。A、偏高B、偏低C、不变D、无法估计14、煤矿安全规程规定,回风流中机电设备洞室的()必须安装甲烷传感器,瓦斯浓度不超过0.5%A、进风侧B、回风侧C、洞室内D、洞室内和回风侧15、()地段的掌子面进风流中可不设甲烷传感器A、高瓦斯B、低瓦斯C、瓦斯突出D、煤与瓦斯突出二、判断题(每题5分,共25分)1、瓦斯隧道要保证“安全第一、预防为主、综合治理”方针的具体落实,必须严格执行煤矿安全规程。()2、瓦斯隧道工人不仅有安全生产监督权、不安全状况停止作业权、接受安全教育培训权,而且还享有安全生产知情权。()3、把作业场所和工作岗位存在的危险因素,如实告知从业人员,会有负面影响,增加思想负担,不利于安全生产。()4、任何人通过培训后只要会检查瓦斯浓度就可以担任瓦斯检查工作。()5、处理隧道积存瓦斯时,应加大风量以利于尽快地将积存的瓦斯排除。()答案:CDCDABCCDDABAABX

展开阅读全文
相关资源
猜你喜欢
相关搜索

当前位置:首页 > 行业资料 > 矿业工程

copyright@ 2008-2023 1wenmi网站版权所有

经营许可证编号:宁ICP备2022001189号-1

本站为文档C2C交易模式,即用户上传的文档直接被用户下载,本站只是中间服务平台,本站所有文档下载所得的收益归上传人(含作者)所有。第壹文秘仅提供信息存储空间,仅对用户上传内容的表现方式做保护处理,对上载内容本身不做任何修改或编辑。若文档所含内容侵犯了您的版权或隐私,请立即通知第壹文秘网,我们立即给予删除!