3.项目经理部电工两单两卡考试试卷及答案.docx

上传人:p** 文档编号:1342615 上传时间:2025-06-24 格式:DOCX 页数:2 大小:14.62KB
下载 相关 举报
3.项目经理部电工两单两卡考试试卷及答案.docx_第1页
第1页 / 共2页
3.项目经理部电工两单两卡考试试卷及答案.docx_第2页
第2页 / 共2页
亲,该文档总共2页,全部预览完了,如果喜欢就下载吧!
资源描述

《3.项目经理部电工两单两卡考试试卷及答案.docx》由会员分享,可在线阅读,更多相关《3.项目经理部电工两单两卡考试试卷及答案.docx(2页珍藏版)》请在第壹文秘上搜索。

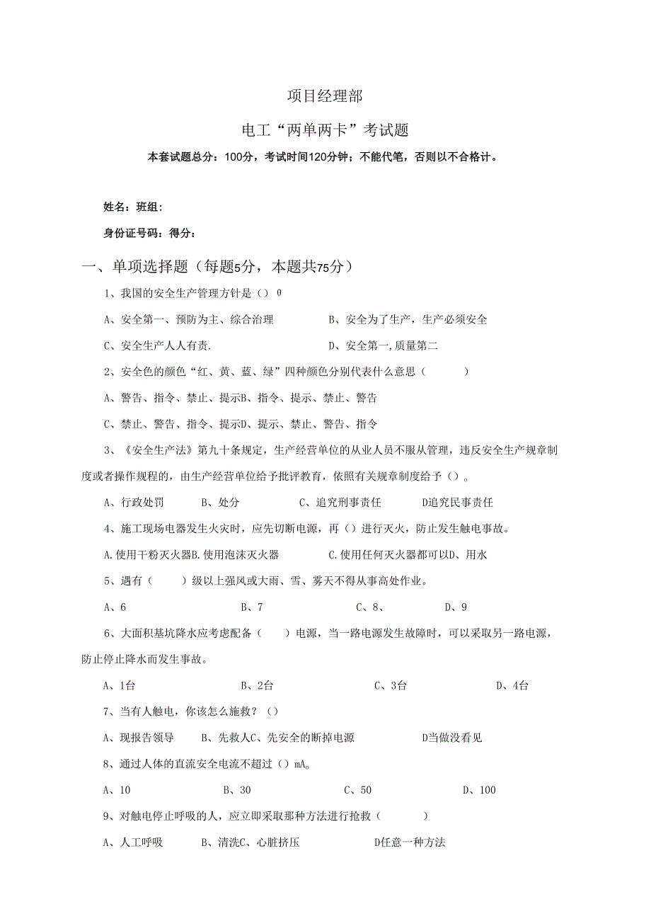
1、项目经理部电工“两单两卡”考试题本套试题总分:100分,考试时间120分钟;不能代笔,否则以不合格计。姓名:班组:身份证号码:得分:一、单项选择题(每题5分,本题共75分)1、我国的安全生产管理方针是()A、安全第一、预防为主、综合治理B、安全为了生产,生产必须安全C、安全生产人人有责.D、安全第一,质量第二2、安全色的颜色“红、黄、蓝、绿”四种颜色分别代表什么意思()A、警告、指令、禁止、提示B、指令、提示、禁止、警告C、禁止、警告、指令、提示D、提示、禁止、警告、指令3、安全生产法第九十条规定,生产经营单位的从业人员不服从管理,违反安全生产规章制度或者操作规程的,由生产经营单位给予批评教育

2、,依照有关规章制度给予()oA、行政处罚B、处分C、追究刑事责任D追究民事责任4、施工现场电器发生火灾时,应先切断电源,再()进行灭火,防止发生触电事故。A.使用干粉灭火器B.使用泡沫灭火器C.使用任何灭火器都可以D、用水5、遇有()级以上强风或大雨、雪、雾天不得从事高处作业。A、6B、7C、8、D、96、大面积基坑降水应考虑配备()电源,当一路电源发生故障时,可以采取另一路电源,防止停止降水而发生事故。A、1台B、2台C、3台D、4台7、当有人触电,你该怎么施救?()A、现报告领导B、先救人C、先安全的断掉电源D当做没看见8、通过人体的直流安全电流不超过()mAoA、10B、30C、50D、

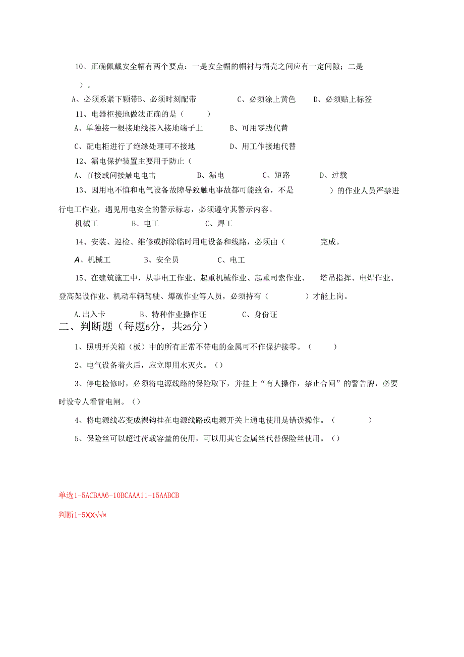
3、1009、对触电停止呼吸的人,应立即采取那种方法进行抢救()A、人工呼吸B、清洗C、心脏挤压D任意一种方法10、正确佩戴安全帽有两个要点:一是安全帽的帽衬与帽壳之间应有一定间隙;二是)。A、必须系紧下颗带B、必须时刻配带C、必须涂上黄色D、必须贴上标签11、电器柜接地做法正确的是()A、单独接一根接地线接入接地端子上B、可用零线代替C、配电柜进行了绝缘处理可不接地D、用工作接地代替12、漏电保护装置主要用于防止(A、直接或间接触电电击B、漏电C、短路D、过载)的作业人员严禁进13、因用电不慎和电气设备故障导致触电事故都可能致命,不是行电工作业,遇见用电安全的警示标志,必须遵守其警示内容。机械工

4、B、电工C、焊工14、安装、巡检、维修或拆除临时用电设备和线路,必须由(完成。A、机械工B、安全员C、电工15、在建筑施工中,从事电工作业、起重机械作业、起重司索作业、塔吊指挥、电焊作业、登高架设作业、机动车辆驾驶、爆破作业等人员,必须持有()才能上岗。A.出入卡B、特种作业操作证C、身份证二、判断题(每题5分,共25分)1、照明开关箱(板)中的所有正常不带电的金属可不作保护接零。()2、电气设备着火后,应立即用水灭火。()3、停电检修时,必须将电源线路的保险取下,并挂上“有人操作,禁止合闸”的警告牌,必要时设专人看管电闸。()4、将电源线芯变成裸钩挂在电源线路或电源开关上通电使用是错误操作。()5、保险丝可以超过荷载容量的使用,可以用其它金属丝代替保险丝使用。()单选1-5ACBAA6-10BCAAA11-15AABCB判断1-5XX

展开阅读全文
相关资源
猜你喜欢
相关搜索

当前位置:首页 > 高等教育 > 习题/试题

copyright@ 2008-2023 1wenmi网站版权所有

经营许可证编号:宁ICP备2022001189号-1

本站为文档C2C交易模式,即用户上传的文档直接被用户下载,本站只是中间服务平台,本站所有文档下载所得的收益归上传人(含作者)所有。第壹文秘仅提供信息存储空间,仅对用户上传内容的表现方式做保护处理,对上载内容本身不做任何修改或编辑。若文档所含内容侵犯了您的版权或隐私,请立即通知第壹文秘网,我们立即给予删除!