非标钢制池体技术协议范文模板.docx

上传人:p** 文档编号:1370478 上传时间:2025-08-20 格式:DOCX 页数:4 大小:14.88KB
下载 相关 举报
非标钢制池体技术协议范文模板.docx_第1页
第1页 / 共4页
非标钢制池体技术协议范文模板.docx_第2页
第2页 / 共4页
非标钢制池体技术协议范文模板.docx_第3页
第3页 / 共4页
非标钢制池体技术协议范文模板.docx_第4页
第4页 / 共4页
亲,该文档总共4页,全部预览完了,如果喜欢就下载吧!
资源描述

《非标钢制池体技术协议范文模板.docx》由会员分享,可在线阅读,更多相关《非标钢制池体技术协议范文模板.docx(4页珍藏版)》请在第壹文秘上搜索。

1、非标钢制池体技术协议项目名称:项目钢制池体设备甲方(需方):乙方(供方):一、总则1 .范围:本协议适用于甲方委托乙方设计、制造、运输及安装的非标钢制池体(下称设备),包括池、罐等(明确池体名称),涵盖本体、附属支架、接口管件及防腐层。2 .依据标准:OGB150.1-150.4压力容器;oNB/T47003.1-2019钢制焊接常压容器;oHG/T20584-2020钢制化工容器制造技术要求;oJB/T4736-2002补强圈;oGB/T8923.1-2011涂覆涂料前钢材表面处理。3 .协议效力:本协议与合同具有同等法律效力,冲突时以本协议为准。设计图纸(附件1)为本协议不可分割部分。二、

2、设备技术参数项目参数要求备注设备名称池体例:中和池、沉淀池数量台含备用设备需注明设计容积m3有效容积设计值,总容积公差3%工作介质例:含氯废水(C-2000mgL)介质密度kgm3非水介质必填设计压力常压/MPa(注明正压/负压)常压设备需注明通气孔规格设计温度团范围:-20团150团(操作温度波动10团)主体材质Q235B/S30408/S31603/附材质证明(GB/T3280)结构形式立式/卧式;圆形/矩形;平底/锥底锥底角度45(图示见附件1)接口标准法兰PNIODN80(GB/T9119)进出水口/排污口/溢流口定位尺寸防腐等级内壁:夕卜壁:例:环氧煤沥青漆膜总厚500m三、制造技术

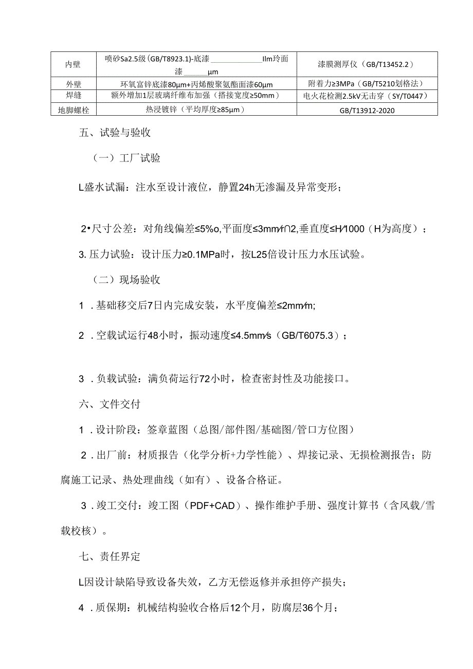
3、要求(一)材料控制1.钢板符合GB/T3274-2017标准,厚度负偏差0.25mm;焊材符合NB/T47018-2017o2 .焊工持证上岗(证书附后),焊接工艺评定覆盖全类型焊缝,焊缝编号可追溯。(二)结构要求L池底坡度5%,排污口设于最低点且加装防堵滤网;2加强圈采用团100Xlo角钢,间距L5m,抗变形挠度L500;3 .人孔尺寸DN600(非圆形人孔500x600mm),离地高度L2m并设安全护栏。(三)焊接与检验L焊缝Io0%外观检查(无咬边、未熔合),20%RT/UT抽检(T型接头IO0%检测)2,棱角偏差3mm,错边量10%板厚且2mm,椭圆度0.5%D(D为直径)。四、防腐技

4、术要求部位工艺要求验收标准内壁喷砂Sa2.5级(GB/T8923.1)-底漆Ilm玲面漆m漆膜测厚仪(GB/T13452.2)外壁环氧富锌底漆80m+丙烯酸聚氨酯面漆60m附着力3MPa(GB/T5210划格法)焊缝额外增加1层玻璃纤维布加强(搭接宽度50mm)电火花检测2.5kV无击穿(SY/T0447)地脚螺栓热浸镀锌(平均厚度85m)GB/T13912-2020五、试验与验收(一)工厂试验L盛水试漏:注水至设计液位,静置24h无渗漏及异常变形;2尺寸公差:对角线偏差5%o,平面度3mmr2,垂直度H1000(H为高度);3.压力试验:设计压力0.1MPa时,按L25倍设计压力水压试验。(

5、二)现场验收1 .基础移交后7日内完成安装,水平度偏差2mmm;2 .空载试运行48小时,振动速度4.5mms(GB/T6075.3);3 .负载试验:满负荷运行72小时,检查密封性及功能接口。六、文件交付1 .设计阶段:签章蓝图(总图/部件图/基础图/管口方位图)2 .出厂前:材质报告(化学分析+力学性能)、焊接记录、无损检测报告;防腐施工记录、热处理曲线(如有)、设备合格证。3 .竣工交付:竣工图(PDF+CAD)、操作维护手册、强度计算书(含风载/雪载校核)。七、责任界定L因设计缺陷导致设备失效,乙方无偿返修并承担停产损失;4 .质保期:机械结构验收合格后12个月,防腐层36个月;5 .质保期内每季度提供1次防腐层检测服务。八、安全环保要求1 .易燃介质池体设置阻火呼吸阀(GB5908)及防雷接地(GB50057);2 .有限空间作业需符合GB30871,设置通风及应急逃生装置;3 .废弃物处理:喷砂废渣由乙方按GB18597回收处置。甲方(盖章):法定代表人:技术代表:日期:年月日乙方(盖章):法定代表人:技术代表:日期:年月日

展开阅读全文
相关资源
猜你喜欢
相关搜索

当前位置:首页 > 建筑/环境 > 防水建筑

copyright@ 2008-2023 1wenmi网站版权所有

经营许可证编号:宁ICP备2022001189号-1

本站为文档C2C交易模式,即用户上传的文档直接被用户下载,本站只是中间服务平台,本站所有文档下载所得的收益归上传人(含作者)所有。第壹文秘仅提供信息存储空间,仅对用户上传内容的表现方式做保护处理,对上载内容本身不做任何修改或编辑。若文档所含内容侵犯了您的版权或隐私,请立即通知第壹文秘网,我们立即给予删除!