中初级员工晋升管理办法.docx

上传人:p** 文档编号:207811 上传时间:2023-04-16 格式:DOCX 页数:13 大小:37.77KB
下载 相关 举报
中初级员工晋升管理办法.docx_第1页
第1页 / 共13页
中初级员工晋升管理办法.docx_第2页
第2页 / 共13页
中初级员工晋升管理办法.docx_第3页
第3页 / 共13页
中初级员工晋升管理办法.docx_第4页
第4页 / 共13页
中初级员工晋升管理办法.docx_第5页
第5页 / 共13页
中初级员工晋升管理办法.docx_第6页
第6页 / 共13页
中初级员工晋升管理办法.docx_第7页
第7页 / 共13页
中初级员工晋升管理办法.docx_第8页
第8页 / 共13页
中初级员工晋升管理办法.docx_第9页
第9页 / 共13页
中初级员工晋升管理办法.docx_第10页
第10页 / 共13页
亲,该文档总共13页,到这儿已超出免费预览范围,如果喜欢就下载吧!
资源描述

《中初级员工晋升管理办法.docx》由会员分享,可在线阅读,更多相关《中初级员工晋升管理办法.docx(13页珍藏版)》请在第壹文秘上搜索。

1、题目中初级员工晋升管理办法文件编号起草人审核人批准人批准日期生效日期版本1 .目的为加强公司人才队伍建设,为员工搭建符合企业发展、个人发展的晋升通道,规范公司晋升 管理工作,特制定本办法。2 .基本原则2.1 岗位晋升须在核定的编制范围内;2 . 2公平、公正、公开、择优的原则;3 . 3符合晋升岗位任职资格要求,原则上逐级晋升的原则;4 .适用范围主要适用于公司中、初级员工晋升管理工作,高级管理人员参照xx有限公司高级员工聘免 管理办法执行。5 .管理职责及权限4. 1负责制订员工晋升管理办法实施细则,明确岗位评价及考核标准;5. 2负责本单位中、初级员工晋升工作的具体开展与实施。6. 3负

2、责本单位中级员工聘免发文;7. 4负责本单位部级岗位晋升复核,并报备能源股份公司。5.晋升时间5. 1每年1季度前根据上年度考核评价、岗位编制对表现优异的中初级员工进行岗位晋升或 工资晋级,对于业绩评价不达标者进行岗位降级或工资降级;工资晋级根据上年度考核结果 每年整体调整一次,其他时间不再组织工资晋级工作;8. 2员工到期定岗每年批量组织开展两次;5.3因岗位空缺需要晋升的管理岗位、班组长及以上岗位可根据实际需要开展。9. 晋升、晋级定义晋升:指员工由现岗位向高级别岗位调整,岗位和薪资均相应调整。晋级:指员工所在岗位不变,向上调整薪资档级。10. 升、晋级基本条件10.1 有企业荣誉感,对企

3、业忠诚,一切以企业利益为重;7. 2岗位工作一年内无重大工作失误,未受任何处分;7. 3遵守公司各项规章制度,岗位工作一年内未出现旷工等行为,全年病事假累计少于10天;7. 4员工晋升主管级岗位,须在核定的编制范围内。7.5因考核末尾、工作表现达不到岗位任职要求,被免职、降职、降薪的员工,一年内不得 提请晋升、晋级。8.晋升管理8.1各岗位晋升条件具体见附件18. 2符合下列情况的,可以作为破格晋升的条件之一:8.2. 1获得集团、股份公司或公司级先进奖励的;8. 2. 2技术上获得市级、省级科技奖励的;8. 2. 3业绩特别突出、为企业做出重要贡献的员工,按流程经批准后可破格或越级晋升。8.

4、 3员工职业发展通道公司员工晋升通道分为三类,包括职能类、技术类、生产操作类。序 列晋升通道职 能 管 理定义指行政、人力资源、运营、财务、审计、法务、翻译、招采、销售等岗位。通道毕业生专员一一主办副主管主管部长助理一一副部长部 长专 业 技 术定义从事煤化工生产技术岗位的集合。通道(1)技术员一一工程师一一主任工程师/高级工程师(2)技术员一一工程师一一部长助理/主任助理-一副部长(副主任)一一部 长(主任)备注:此岗位级别以本公司内部晋升、聘任的任职资格条件为准,非指员工本人 持有的国家、自治区技术类职称或职业资格。生 产 操 作定义生产一线从事生产运行及检维修等岗位集合,如化工操作工、维

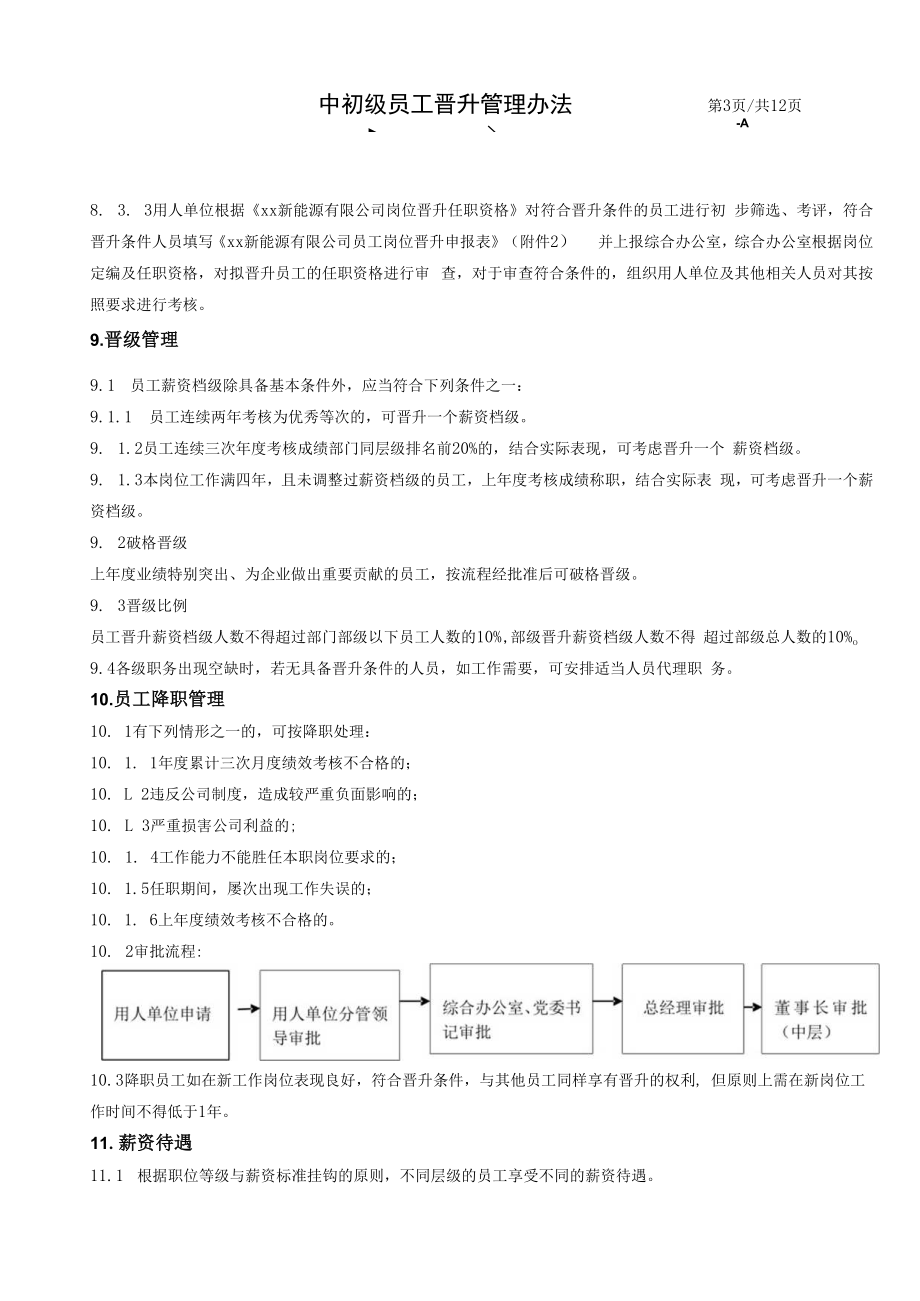
5、修工、焊工、电 工、化验等操作岗位。职业通道毕业生一一操作工(初级工)一-副操(中级工)一-主操(高级工)一一副 班长一一班长(技师)-一值长/调度长/工段长一专业技术序列其他8.4晋升程序8. 4.1部级以下员工:综合办公室组织用人部门对拟晋升人员任职条件进行严格审核,并根 据要求进行晋升考评,其中:操作类岗位批量晋升须进行笔试及实操考试;班组长及以上岗 位原则上实行公开竞聘选拔。8. 4.2部级岗位:由所在公司总经理提名,党委书记考察,经董事长批准后执行。报备至能 源股份综合办公室复核,复核通过后进行聘任。8. 4. 3员工晋升考评内容和流程8. 3. 2晋升考评及审批程序(见下图):用人

6、单位申 请单位分管 领导审批综合办公 室部审批董事长审批(技党委书记审批 总经理审术员以上岗位批及职能部室人中初级员工晋升管理办法-第3页/共12页-A8. 3. 3用人单位根据xx新能源有限公司岗位晋升任职资格对符合晋升条件的员工进行初 步筛选、考评,符合晋升条件人员填写xx新能源有限公司员工岗位晋升申报表(附件2) 并上报综合办公室,综合办公室根据岗位定编及任职资格,对拟晋升员工的任职资格进行审 查,对于审查符合条件的,组织用人单位及其他相关人员对其按照要求进行考核。9.晋级管理9.1 员工薪资档级除具备基本条件外,应当符合下列条件之一:9.1.1 员工连续两年考核为优秀等次的,可晋升一个

7、薪资档级。9. 1.2员工连续三次年度考核成绩部门同层级排名前20%的,结合实际表现,可考虑晋升一个 薪资档级。9. 1.3本岗位工作满四年,且未调整过薪资档级的员工,上年度考核成绩称职,结合实际表 现,可考虑晋升一个薪资档级。9. 2破格晋级上年度业绩特别突出、为企业做出重要贡献的员工,按流程经批准后可破格晋级。9. 3晋级比例员工晋升薪资档级人数不得超过部门部级以下员工人数的10%,部级晋升薪资档级人数不得 超过部级总人数的10%o9.4各级职务出现空缺时,若无具备晋升条件的人员,如工作需要,可安排适当人员代理职 务。10.员工降职管理10. 1有下列情形之一的,可按降职处理:10. 1.

8、 1年度累计三次月度绩效考核不合格的;10. L 2违反公司制度,造成较严重负面影响的;10. L 3严重损害公司利益的;10. 1. 4工作能力不能胜任本职岗位要求的;10. 1.5任职期间,屡次出现工作失误的;10. 1. 6上年度绩效考核不合格的。10. 2审批流程:10.3降职员工如在新工作岗位表现良好,符合晋升条件,与其他员工同样享有晋升的权利, 但原则上需在新岗位工作时间不得低于1年。11.薪资待遇11.1 根据职位等级与薪资标准挂钩的原则,不同层级的员工享受不同的薪资待遇。11. 2车间副班长以上及职能部室副主管以上人员考察期间,工资不变,考察结束后执行相关 岗位工资待遇。11.

9、3有行政职务及专业层级的人员,薪资标准按照就高不就低的原则发放。11 . 4薪资调整日期以晋升审批结束日期为准。12.纪律监督在员工晋升工作中有下列情形之一的,经查实后对主要责任人以及其他直接责任人进行处理:12. 1超编制职数晋升员工;12. 2随意放宽或者改变岗位任职条件;12. 3在考察工作中隐瞒、歪曲事实真相,或者泄露相关信息;12. 4违反规定程序决定员工的晋升;12. 5任人唯亲、营私舞弊、打击报复;12 . 6其他妨碍工作公正合理进行的行为。12.7违反本办法做出的管理人员聘免决定不予批准,已做出的管理人员聘免决定一律无效。13 .附则本办法由公司综合办公室负责解释及归口管理,自

10、下发之日起执行。14 .相关表单序号表单名称表单 编号保存年限保存单位1XX新能源有限公司岗位晋升任职资格附件12XX新能源有限公司岗位晋升申报表附件23XX新能源有限公司管理岗位工作业绩考核 表附件34XX新能源有限公司部级人员行为能力评价 表附件45XX新能源有限公司员工岗位晋升审批表附件5附件1:XX新能源有限公司岗位晋升任职资格(一)职能序列通道晋升任职条件考评方式专员本科学历,1年以上同岗位工作经验;大专及以下学历,工 作经验须满2年。上年度考核称职,业务能力及专业知识达到岗位要求。L提交员工岗 位晋升申报表 2.组织访谈业务 主办本科学历,2年以上同类岗位工作经验或1年以上本公司专

11、 员岗位工作经验;大专及以下学历,工作经验须满3年; 上年度考核称职,业务能力达到岗位要求,能独立完成本 职工作。硕士研究生满1年同岗位工作经验可晋升主办一档,满2 年晋升主办二档,满3年晋升主办三档。副主管3年及以上同类岗位工作经验,目前在业务主办岗位。上年度绩效考核称职且在部门同层级前列,业务能力表现 突出,具备较强的独立工作及解决问题的能力。L提交员工岗 位晋升申报表 2.开展业务及工 作态度考评 3.组织访谈主管4年及以上同类岗位工作经验,目前在副主管岗位。上年度绩效考核称职且部门同层级前列,工作表现突出, 能够深入分析问题并提出专业解决方案。能开拓性地开展工 作,具备团队领导能力,能

12、够有效指导、激励下属。部长 助理5年及以上同类岗位工作经验,目前在主管岗位。上年度绩效考核称职且在部门同层级前列,工作表现突出, 能创造性地开展工作,具备沟通与组织协调、解决问题的能 力。L提交管理人 员工作业绩考核 表,由上级领导评 定;2 .开展360度能 力测评;3 .组织访谈;4 .出具考察报 告。副部长6年及以上同类岗位工作经验,目前在部长助理岗位任职。 上年度考核称职,创新能力突出,具备突出计划与解决问 题能力、具备较强的沟通与组织协调、解决问题的能力。部长8年及以上同类岗位工作经验,目前在副部级岗位任职。上年度考核称职,创新能力突出,具备较强的团队领导能 力及激励、培育下属能力。

13、(二)技术序列通道工作经验考评方式技术员4年以上相关岗位工作经验。技术能力突出,能达到本岗位职位要求;掌握所需基 础理论知识和专业技术知识,能独立完成工作任务。理论笔试+竞聘 答辩(由专业技 术评审小组进行 评审)+360度行 为能力测评工程师5年以上相关岗位工作经验,本专业技术员岗位1年以 上工作经验;获得本专业助理工程师及以上职称。专业技术能力达到本岗位要求;能独立解决本专业技 术问题。主任工程师/ 高级工程师7年以上相关岗位工作经验,本专业工程师岗位2年以 上工作经验。获得本专业工程师以上技术职称。在本专业领域具有较高技术水平,能结合突发的技术 问题,深入准确分析问题,提出专业化解决方案

14、;在本 公司技术工作中做出较大贡献,解决了重要的技术难题。()生产序列通道工作经验考评方式操作工/维修 工(初级工)从事本岗位工作满1年。上年度绩效“称职”,理论及实操技能达到本岗位要求。理论笔试+实操 考试副操/副修 (中级工)2年以上同岗位工作经验(本科1年)。上年度绩效“称职”,理论及实操技能达到本岗位要求。主操/主修 (高级工)3年以上同岗位工作经验(本科2年)。上年度绩效“称职”。能熟练运用专业技术知识,有较强的事故判断和处理 能力。副班长3年以上同岗位工作经验(本科3年)。上年度绩效“称职”。有较强的事故判断和处理能力;具备组织管理和团队 协作能力。笔试+竞聘答辩班长4年以上同岗位工作经验或1年以上副班长工作经验。上年度绩效“称职”。有较强的事故判断和处理能力;具备组织管理和团队 协作能力,掌握各项规程等制度,做到应用自如。技师取得本职业高级职业资格证书后,连续在本职业(工 种)工作5年以上;从事本职业(工种)连续工作12年以上或累计工作16 年以上;解决/职业高难度技术操作和工艺难题的重要技术技 能骨干。值长/调度长/ 工段长1年以上班长工作经验;上年度绩效“称职”;有较强的事故判断和处理能力;具备组织管理和团队 协作能力,掌握各项规程等

展开阅读全文
相关资源
猜你喜欢
相关搜索

当前位置:首页 > 管理/人力资源 > 绩效管理

copyright@ 2008-2023 1wenmi网站版权所有

经营许可证编号:宁ICP备2022001189号-1

本站为文档C2C交易模式,即用户上传的文档直接被用户下载,本站只是中间服务平台,本站所有文档下载所得的收益归上传人(含作者)所有。第壹文秘仅提供信息存储空间,仅对用户上传内容的表现方式做保护处理,对上载内容本身不做任何修改或编辑。若文档所含内容侵犯了您的版权或隐私,请立即通知第壹文秘网,我们立即给予删除!