基于大数据的信贷风险分析研究 附大数据背景下商业银行风险管控浅析.docx

上传人:p** 文档编号:222051 上传时间:2023-04-17 格式:DOCX 页数:4 大小:50.52KB
下载 相关 举报
基于大数据的信贷风险分析研究 附大数据背景下商业银行风险管控浅析.docx_第1页
第1页 / 共4页
基于大数据的信贷风险分析研究 附大数据背景下商业银行风险管控浅析.docx_第2页
第2页 / 共4页
基于大数据的信贷风险分析研究 附大数据背景下商业银行风险管控浅析.docx_第3页
第3页 / 共4页
基于大数据的信贷风险分析研究 附大数据背景下商业银行风险管控浅析.docx_第4页
第4页 / 共4页
亲,该文档总共4页,全部预览完了,如果喜欢就下载吧!
资源描述

《基于大数据的信贷风险分析研究 附大数据背景下商业银行风险管控浅析.docx》由会员分享,可在线阅读,更多相关《基于大数据的信贷风险分析研究 附大数据背景下商业银行风险管控浅析.docx(4页珍藏版)》请在第壹文秘上搜索。

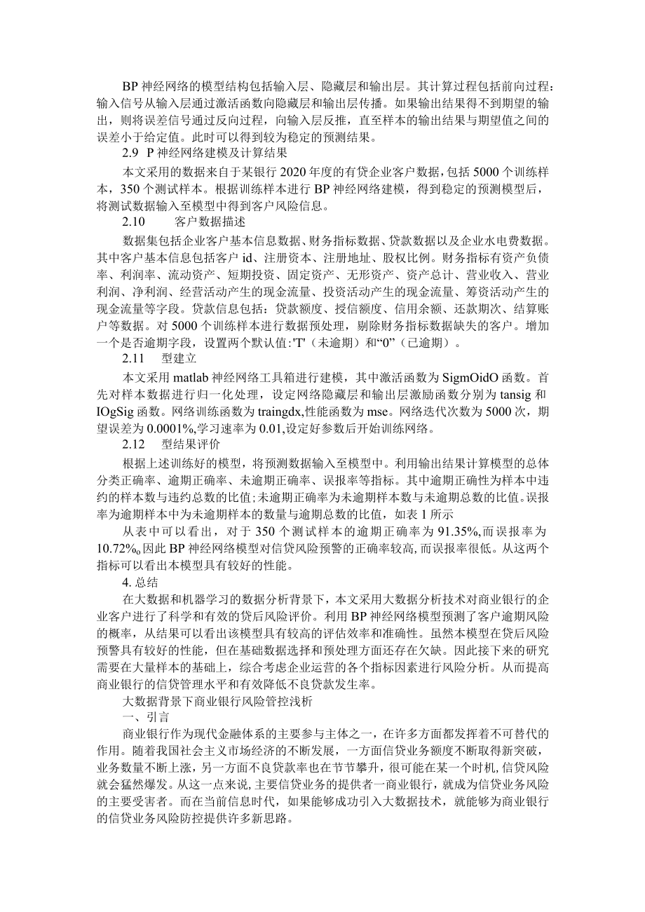
1、基于大数据的信贷风险分析研究表1模型指标结果指标总体分类正确性逾期正确率未逾期正确率误报呼结果82.10%91.35%86.59%10.729摘要:随着经济环境的变化和近两年来疫情的影响,金融机横之间竞争愈发激烈。大多数商业银行都认识到贷后管理工作的重要性,但是银行客户经理在贷后风险信息识别上缺乏专业知识和工具,导致贷后管理一直银行信贷工作中最薄弱的环节。将大数据技术应用于贷后风险评估防控,能够有效的识别出贷后管理过程中存在的风险信息并及时采取措施,提高金融机构的贷后管理水平。1.1 述近几年来我国市场经济多元化发展水平的不断提升,企业信用风险成为银行业面临的主要问题。贷后管理是商业银行在企业

2、贷款过程中关键的一个环节,而贷后风险防控是贷后管理中的一项重要工作内容。但在银行信贷管理中普遍存在着“重贷轻管”的现象,对贷后管理内容认识不够全面。因此加强贷后风险防控不仅能够提高贷后管理工作质量,而且还能保证银行信贷业务稳健发展。在网络技术和大数据技术的发展背景下,为社会各个领域带来了新的优化和发展方向。将大数据技术应用于银行贷后风险防控,一方面可以提高信贷管理工作的科学性和有效性,另一方面能够及时预防不良贷款的形成。利用神经网络技术来建立贷后风险评价模型,从模型结果发现企业经营过程中可能存在的风险信息。总而言之,大数据分析技术可作为贷后管理工作中一个重要的工具。2.8 P神经网络基本原理目

3、前BP神经网络是信贷风险分析中最为广泛的神经网络模型。BP神经网络算法具有强大的并行处理机制,高度自学习、自适应能力,能够随环境的变化而不断学习。在进行信贷风险评估与预测时,企业信息和财务数据等指标之间存在复杂的非线性关系。而人工神经网络是一种自然的非线性建模过程,具有很好的逼近分线性映射能力,无需区分各个指标之间的非线性关系。BP神经网络的模型结构包括输入层、隐藏层和输出层。其计算过程包括前向过程:输入信号从输入层通过激活函数向隐藏层和输出层传播。如果输出结果得不到期望的输出,则将误差信号通过反向过程,向输入层反推,直至样本的输出结果与期望值之间的误差小于给定值。此时可以得到较为稳定的预测结

4、果。2.9 P神经网络建模及计算结果本文采用的数据来自于某银行2020年度的有贷企业客户数据,包括5000个训练样本,350个测试样本。根据训练样本进行BP神经网络建模,得到稳定的预测模型后,将测试数据输入至模型中得到客户风险信息。2.10 客户数据描述数据集包括企业客户基本信息数据、财务指标数据、贷款数据以及企业水电费数据。其中客户基本信息包括客户id、注册资本、注册地址、股权比例。财务指标有资产负债率、利润率、流动资产、短期投资、固定资产、无形资产、资产总计、营业收入、营业利润、净利润、经营活动产生的现金流量、投资活动产生的现金流量、筹资活动产生的现金流量等字段。贷款信息包括:贷款额度、授

5、信额度、信用余额、还款期次、结算账户等数据。对5000个训练样本进行数据预处理,剔除财务指标数据缺失的客户。增加一个是否逾期字段,设置两个默认值:T(未逾期)和“0”(已逾期)。2.11 型建立本文采用matlab神经网络工具箱进行建模,其中激活函数为SigmOidO函数。首先对样本数据进行归一化处理,设定网络隐藏层和输出层激励函数分别为tansig和IOgSig函数。网络训练函数为traingdx,性能函数为mse。网络迭代次数为5000次,期望误差为0.0001%,学习速率为0.01,设定好参数后开始训练网络。2.12 型结果评价根据上述训练好的模型,将预测数据输入至模型中。利用输出结果计

6、算模型的总体分类正确率、逾期正确率、未逾期正确率、误报率等指标。其中逾期正确性为样本中违约的样本数与违约总数的比值;未逾期正确率为未逾期样本数与未逾期总数的比值。误报率为逾期样本中为未逾期样本的数量与逾期总数的比值,如表1所示从表中可以看出,对于350个测试样本的逾期正确率为91.35%,而误报率为10.72%o因此BP神经网络模型对信贷风险预警的正确率较高,而误报率很低。从这两个指标可以看出本模型具有较好的性能。4.总结在大数据和机器学习的数据分析背景下,本文采用大数据分析技术对商业银行的企业客户进行了科学和有效的贷后风险评价。利用BP神经网络模型预测了客户逾期风险的概率,从结果可以看出该模

7、型具有较高的评估效率和准确性。虽然本模型在贷后风险预警具有较好的性能,但在基础数据选择和预处理方面还存在欠缺。因此接下来的研究需要在大量样本的基础上,综合考虑企业运营的各个指标因素进行风险分析。从而提高商业银行的信贷管理水平和有效降低不良贷款发生率。大数据背景下商业银行风险管控浅析一、引言商业银行作为现代金融体系的主要参与主体之一,在许多方面都发挥着不可替代的作用。随着我国社会主义市场经济的不断发展,一方面信贷业务额度不断取得新突破,业务数量不断上涨,另一方面不良贷款率也在节节攀升,很可能在某一个时机,信贷风险就会猛然爆发。从这一点来说,主要信贷业务的提供者一商业银行,就成为信贷业务风险的主要

8、受害者。而在当前信息时代,如果能够成功引入大数据技术,就能够为商业银行的信贷业务风险防控提供许多新思路。二、商业银行应高度关注大数据的必要性分析(一)筛选更多的有价值信息。客户信息是商业银行业务开展的必要支撑,同时客户信息也是商业银行判断客户风险的重要依据。在大数据技术的支撑下,商业银行可以在最短时间内获得客户的最新信息,并通过对这些信息的分析、整合,筛选出有价值的部分。而且之前商业银行经常会因为信息不对称问题而遭遇信贷风险,大数据就可有效消除信息不对称问题,从而提高数据的有效性。(二)构建更周密的风险防控机制。如果可成功应用大数据技术,商业银行就能够摒弃旧有的风险管理模式,通过对客户的精准化

9、分析,更准确地预测风险;而通过对信息应用机制的改进,也可提高信息共享度,为客户信息安全提供更坚实的保障。(三)引入先进的风险防控手段。之前提到风险防控技术,通常指的是将风险作为管理对象,或是控制对象,而在大数据技术的支撑下,可以将风险视为量化指标,从而对风险进行更精准的测算。因此大数据的重要作用之一就是建立业务决策模型,从而实现对风险的量化管控。三、商业银行如何借助于大数据技术实现对风险的有效防控要应用大数据技术,商业银行还有许多现实问题需要解决,例如在大数据技术出现之前,商业银行的数据库以结构化数据为主,而当前信息时代,各种数据信息暴增,来自于各个渠道,呈现不同的类型,因此必须有科学的信息筛

10、选技术,并有强大的数据储存功能。而商业银行目前的数据库,尚不能满足信息储存要求。要想实现对大数据技术的有效应用,商业银行可参考以下做法:培养大臣据思维,看或是可为制定更科学的决策提供参考。应用大数据,就是从众多庞杂的信息中将有用的信息筛选出来,根据这些信息制定决策。因此具备了大数据思维,就可以按照大数据的要求来调整思考模式,从而保证思维的不断更新,提高决策效率。它从多个角度和层面对数据进行分析,从而得到更具有参考价值的部分,通过对这些更细化的信息的分析,就可以对所要研究的对象有更精确的了解。对于商业银行来说,大数据思维的培养,第一步是构建模型,为业务决策研究提供准确的参考依据,收集大量的信息,

11、并对这些信息进行整理,去芜存菁,通过多次分析然后制定决策。此外大数据技术的应用,可自动筛选信息,同时对于危险信息也可自动预警,从而大大节省时间。(二)应用具有先进水平的大数据信息技术较为健全的风险管理体系,是能够对风险进行量化计算,并将风险归类为不同的等级,从而制定不同的防控措施。商业银行要构建完善的风险管控体系,首先应当保证这i体系可较为精准地识别预警信息,其次是可分析风险性质,并进行初步处理。而这两点都需要借助大数据来实现。先进的大数据技术,可将工作人员从繁杂的数据收集和测算工作中解脱出来,同时其对于风险的测算比人工测算更精确。先进的大数据技术还能够在风险发生之前提前做出应对。具体操作时,

12、应当对数据信息制定更严密的监控措施,同时通过构建模型,将风险控制在初始阶段。例如可以制定监控参数,这样一旦风险超过参数值,就会自动预警,从而提高了风险信息的处理效率。在大数据技术出现之前,商业银行对于风险信息通常是采用人工处理方式,不仅要耗费大量人力,而且准确率也不高,很难将风险完全识别清楚,因此无法掌握风险管理的主动权,反应较慢。而引入大数据技术后,就能够缩短风险的核查和处理时间,可主动发现信息,而不是等风险发展到一定阶段后再采取措施进行处理。商业银行的业务类型较多,其业务系统也有很多差异,风险控制措施的执行会比较困难。尽管可能无法在短期内形成统一的风险管控模式,但大数据技术可准确判断出风险

13、的监控阶段,并总结出风险变化规律,这对于提高银行风险管控能力也是非常有利的。(三)在大数据的支撑下调整信贷产品结构信贷产品的结构,指的是对于信贷资金的使用,商业银行通过调整信贷结构,一方面可尽量减少信贷风险,另一方面也可获取更多的投资效益。因此信贷结构变化就决定着银行的业务方向。目前我国处于经济发展新常态阶段,那些已经经过了成长期和发展期,通过获取信贷资产获利的产业,有可能发展前景不会太好,而那些刚开始进入成长阶段的产业,对于信贷资源的需求很高。不过需要注意的是,如果仅是在某几个产业中配置大量的信贷资产,实际上对经济的均衡化、整体化发展并无益处。因此商业银行需要借助于大数据技术来实现对客户信息

14、的深度发掘,并尽可能多地掌握客户对于产品的需求,提高营销的精准性,从而确定哪些是能够为银行带来高额收益的目标客户群体。之前商业银行对于企业的信用评价,主要依据是企业所报送的财务报表,披露的财务信息和出具的信用报告等,而大数据技术出现之后,则商业银行就需要对企业的多维度信息进行收集,包括企业的业务情况、与客户的业务往来、企业股东的信用、企业管理者的信用信息等,就可对企业的信用做出更客观、更全面的评价,不仅解决中小企业融资渠道狭窄的问题,更有利于银行信贷结构的不断完善,从而达到完善社会经济结构和产业结构的目的,避免各行业之间信贷结构失衡的问题。(四)借助于大数据构建专业的风险防控团队在大数据技术支撑下,商业银行可从各个角度对信贷风险进行分析,例如某个区域的信贷风险,或是某种行业的信贷风险等,可通过对风险规律的识别和总结构建风险应对模型,从而为培养专业的风险防控人才提供经验依据,改变依靠主观经验识别和分析风险的做法,利用数据模型和大数据技术来对风险进行综合评估,构建专业的风险防控团队。

展开阅读全文
相关资源
猜你喜欢
相关搜索

当前位置:首页 > 金融/证券 > 金融资料

copyright@ 2008-2023 1wenmi网站版权所有

经营许可证编号:宁ICP备2022001189号-1

本站为文档C2C交易模式,即用户上传的文档直接被用户下载,本站只是中间服务平台,本站所有文档下载所得的收益归上传人(含作者)所有。第壹文秘仅提供信息存储空间,仅对用户上传内容的表现方式做保护处理,对上载内容本身不做任何修改或编辑。若文档所含内容侵犯了您的版权或隐私,请立即通知第壹文秘网,我们立即给予删除!