持续改进控制程序.docx

上传人:p** 文档编号:239993 上传时间:2023-04-18 格式:DOCX 页数:3 大小:20.04KB
下载 相关 举报
持续改进控制程序.docx_第1页
第1页 / 共3页
持续改进控制程序.docx_第2页
第2页 / 共3页
持续改进控制程序.docx_第3页
第3页 / 共3页
亲,该文档总共3页,全部预览完了,如果喜欢就下载吧!
资源描述

《持续改进控制程序.docx》由会员分享,可在线阅读,更多相关《持续改进控制程序.docx(3页珍藏版)》请在第壹文秘上搜索。

1、持续改进控制程序1 .目的为确保采取及时的、有效的纠正措施,以消除不合格根源,从而保证预防为主,维持及提升产品质量水平,实现体系的持续改进。2 .范围本程序适用于本公司购入、制造过程品质、客户投诉或退货、体系等所有相关之纠正措施。3 .权责3.1 公司所有部门都有责任就质量异常提出纠正措施的要求;3.2 异常小组负责在出现质量问题时提出纠正和预防措施报告,并跟踪验证;3.3 在质量体系内部审核过程中出现不合格时,由异常小组向发生不合格项所属部门发出纠正措施报告,并负责跟踪验证;3.4 在管理评审中出现不合格时,由内审部向发现不合格项所属部门提出纠正和预防措施报告,并跟踪验证;3.5 纠正措施涉

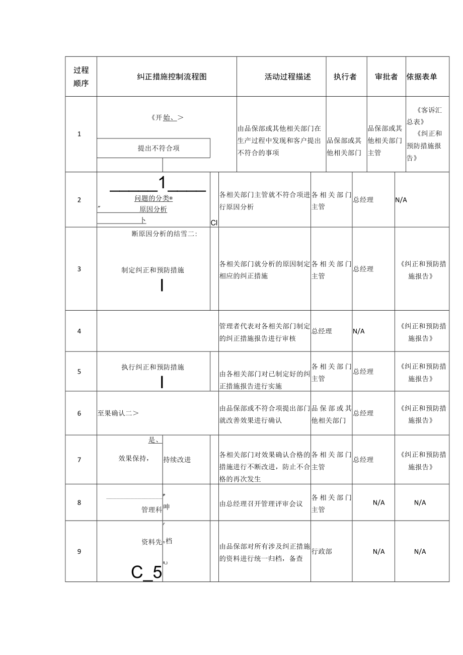
2、及部门的负责人均须负责组织有关人员进行原因分折和纠正、预防措施的制定和实施;3.6 总经理负责在纠正措施实施过程中的监督、协调。3.7 异常小组负责异常发生的原因分析,提出纠正措施的方案及最终的结果确认。4 .定义纠正:为消除己发现的不合格所采取的措施;预防措施:为消除潜在不合格或其它潜在不期望情况的原因所采取的措施。5 .纠正措施控制流程过程顺序纠正措施控制流程图活动过程描述执行者审批者依据表单1开始、由品保部或其他相关部门在生产过程中发现和客户提出不符合的事项品保部或其他相关部门品保部或其他相关部门主管客诉汇总表纠正和提出不符合项预防措施报告21问题的分类*原因分析卜Cl各相关部门主管就不

3、符合项进行原因分析各相关部门主管总经理N/A3断原因分析的结雪二:制定纠正和预防措施I各相关部门就分析的原因制定相应的纠正措施各相关部门主管总经理纠正和预防措施报告4管理者代表对各相关部门制定的纠正措施报告进行审核总经理N/A纠正和预防措施报告5执行纠正和预防措施I由各相关部门对已制定好的纠正措施报告进行实施各相关部门主管总经理纠正和预防措施报告6至果确认二由品保部或不符合项提出部门就改善效果进行确认品保部或其他相关部门总经理纠正和预防措施报告7是、效果保持,持续改进各相关部门对效果确认合格的措施进行不断改进,防止不合格的再次发生各相关部门主管总经理纠正和预防措施报告8管理科P呻由总经理召开管理评审会议各相关部门主管N/AN/A9资料先C_5r1档5_)由品保部对所有涉及纠正措施的资料进行统一归档,备查行政部N/AN/A6 .相关文件6.1 不合格品输出程序6.2 管理评审控制程序7 .相关表单7.1 客诉汇总表7.2 纠正和预防措施报告

展开阅读全文
相关资源
猜你喜欢
相关搜索

当前位置:首页 > 管理/人力资源 > 质量管理

copyright@ 2008-2023 1wenmi网站版权所有

经营许可证编号:宁ICP备2022001189号-1

本站为文档C2C交易模式,即用户上传的文档直接被用户下载,本站只是中间服务平台,本站所有文档下载所得的收益归上传人(含作者)所有。第壹文秘仅提供信息存储空间,仅对用户上传内容的表现方式做保护处理,对上载内容本身不做任何修改或编辑。若文档所含内容侵犯了您的版权或隐私,请立即通知第壹文秘网,我们立即给予删除!