食品安全总监履职应了解和熟悉的相关法律条文.docx

上传人:p** 文档编号:272812 上传时间:2023-04-24 格式:DOCX 页数:4 大小:24.46KB
下载 相关 举报
食品安全总监履职应了解和熟悉的相关法律条文.docx_第1页
第1页 / 共4页
食品安全总监履职应了解和熟悉的相关法律条文.docx_第2页
第2页 / 共4页
食品安全总监履职应了解和熟悉的相关法律条文.docx_第3页
第3页 / 共4页
食品安全总监履职应了解和熟悉的相关法律条文.docx_第4页
第4页 / 共4页
亲,该文档总共4页,全部预览完了,如果喜欢就下载吧!
资源描述

《食品安全总监履职应了解和熟悉的相关法律条文.docx》由会员分享,可在线阅读,更多相关《食品安全总监履职应了解和熟悉的相关法律条文.docx(4页珍藏版)》请在第壹文秘上搜索。

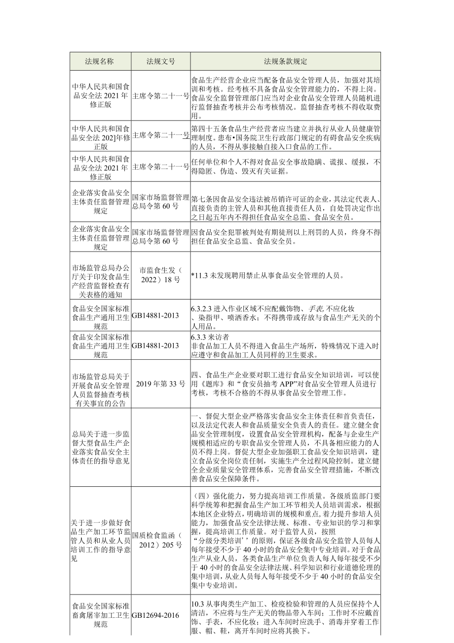
1、食品安全总监履职应了解和熟悉的相关法律条文2022年11月1日,国家市场监督管理总局发布实施第60号令企业落实食品安全主体责任监督管理规定,明确提出了食品安全总监具有从业人员健康管理,组织开展职工食品安全教育、培训、考核等的责任要求。那么食品安全总监如何做好人员管理,我们从了解人员管理禁止规定入手,让企业合规生产经营。在此将国家重要的关于人员管理禁止性规定进行了汇总,供大家参考。表1为食品生产企业人员管理禁止规定表2为食品经营企业人员管理禁止规定。表1食品生产企业人员管理禁止规定法规名称法规文号法规条款规定中华人民共和国食品安全法2021年修正版主席令第二十一号食品生产经营企业应当配备食品安全

2、管理人员,加强对其培训和考核。经考核不具备食品安全管理能力的,不得上岗。食品安全监督管理部门应当对企业食品安全管理人员随机进行监督抽查考核并公布考核情况。监督抽查考核不得收取费用。中华人民共和国食品安全法202年修正版主席令第二十一号第四十五条食品生产经营者应当建立并执行从业人员健康管理制度。患布国务院卫生行政部门规定的有碍食品安全疾病的人员,不得从事接触自接入口食品的工作。中华人民共和国食品安全法2021年修正版主席令第二十一号任何单位和个人不得对食品安全事故隐瞒、谎报、缓报,不得隐匿、伪造、毁灭有关证据。企业落实食品安全主体责任监督管理规定国家市场监督管理总局令第60号第七条因食品安全违法

3、被吊销许可证的企业,其法定代表人、直接负责的主管人员和其他直接责任人员,自处罚决定作出之日起五年内不得担任食品安全总监、食品安全员。企业落实食品安全主体责任监督管理规定国家市场监督管理总局令第60号因食品安全犯罪被判处有期徒刑以上刑罚的人员,终身不得担任食品安全总监、食品安全员。市场监管总局办公厅关于印发食品生产经营监督检查有关表格的通知市监食生发(2022)18号*11.3未发现聘用禁止从事食品安全管理的人员。食品安全国家标准食品生产通用卫生规范GB14881-20136.3.2.3进入作业区域不应配戴饰物、手表,不应化妆、染指甲、喷洒香水;不得携带或存放与食品生产无关的个人用品。食品安全国

4、家标准食品生产通用卫生规范GB14881-20136.3.3来访者非食品加工人员不得进入食品生产场所,特殊情况下进入时应遵守和食品加工人员同样的卫生要求。市场监管总局关于开展食品安全管理人员监督抽查考核有关事宜的公告2019年第33号四、食品生产企业要对职工进行食品安全知识培训,可以使用题库和“食安员抽考APP”对食品安全管理人员进行考核,考核不合格的不得从事食品安全管理工作。总局关于进一步监督大型食品生产企业落实食品安全主体责任的指导意见一、督促大型企业严格落实食品安全主体责任和首负责任,以及法定代表人和食品质量安全负责人的责任。建立健全食品安全管理制度,设置食品安全管理机构,配备与企业生产

5、规模相适应的专职食品安全管理人员,不具备相应能力的人员不得上岗。督促大型企业加强职工食品安全知识培训,建立食品安全岗位责任制,实施生产全过程风险控制。建立健全企业质量安全管理体系,完善食品安全管理措施,不断改善食品安全保障条件。关于进一步做好食品生产加工环节监管人员和从业人员培训工作的指导意见国质检食监函(2012)205号(四)强化能力,努力提高培训工作质量。各级质监部门要科学统筹和把握食品生产加工环节相关人员培训需求,根据本地区企业特点,明确培训的规模和重点,着力提升参培人员能力,加强食品安全法律法规、标准、专业知识的学习和掌握,提高培训工作质量。对于监管人员,按照“分级分类培训的原则,保

6、证各级食品安全监管人员每人每年接受不少于40小时的食品安全集中专业培训。对于食品生产从业人员,各类食品生产单位负责人每人每年接受不少于40小时的食品安全法律法规、科学知识和行业道德伦理的集中培训,从业人员每人每年接受不少于40小时的食品安全集中专业培训。食品安全国家标准畜禽屠宰加工卫生规范GB12694-201610.3从事肉类生产加工、检疫检验和管理的人员应保持个人清洁,不应将与生产无关的物品带入车间;工作时不应戴首饰、手表,不应化妆;进入车间时应洗手、消毒并穿着工作服、帽、鞋,离开车间时应将其换下。法规名称法规文号法规条款烧定中华人民共和国食品安全法12021年修正版主席令第二十一号食品生

7、产经营企业应当配备食品安全存理人员,加强对K培训和考核,经芍核不具备食品安全管理能力的,不得上岗。食品安全监督管理部门应当对企业食品安全管理人员随机进行监督抽代考核并公布考核情况.监督抽查考核不得收取费用。中华人民共和国食品安全法2021年修正版主席令第:十一号第四卜,1.条食品生产经菅者应当建立并执行从业人如健康管理制度,患有国务院卫生行政部门规定的有碍食品安全疾病的人员,不得从界接触H接入口食品的工作。中华人民共和国食品安全法12021年修正版主席令第二十号任何单位和个人不得对食砧安全事故隐瞒、说报、缓报.不得隐匿、伪造、毁灭有关证据。企业落实食品安全主体责任监科管理规定国家市场监督管理总

8、局令第60号第七条因食品安全违法被吊销许可证的企业,K法定代表人、直接负责的主管人员和其他H接员任人员,门处罚决定作出之Fi起五年内不得担任食乩安全总监、食品安全员.企业落实食品安全主体责任监督管理规定国家市场监督管理总局令第60号因食品安全犯罪被判处有期徒刑以上刑罚的人员,终身不得担任食品安全总监、食品安全员。市场监管总局办公厅关于印发食品生产经营监忤检杳有关表格的通知市监食生发(2022)18号8.8未发现法律法规规定的禁止从业行为:被吊销许可证的食品生产经营者及其法定代表人、H接负责的主管人员和其他直接货任人员H处罚决定作出之日起fi年内申诂食品经转许可,或者从事食品销售苫理工作、担任食

9、品销售企业食品安全管理人员.市场监管总局办公厅关于印发食品生产经营监择检查田关表格的通知中监食生发(2022)18号因食品安全犯罪被判处有期徒刑以上刑罚的,从会食品销仰管理工作,担任食品销售企业食品安全管理人员.市场监管总局办公厅关于印发食品销宙衣食品安全主体贡任指南(试行)的通知1.被吊销许可证的食品生产经营界及其法定代表人、红接负责的主管人员和其他H接责任人员白处罚决定作出之H起五年内不得申请食品经苕许可,或者从事食品销售管理工作、担任食品销售企业食M安全管理人员.市场监管总局办公厅关于印发食品箱科齐食品安全主体贡任指南(试行)的通知2.因食品安全犯罪被判处有期徒刑以上刑罚的,终身不得从小

10、食品销售含理工作,也不得担任食品销仰企业食品安全管理人员.食品安全国家标准食品经营过程卫生规范GB31621-20148.5在食品经营过程中,不应饮食、吸烟、随地吐痰、乱扔废弃物等.食品安全国家标准食品经营过程卫生燃戒GB31621-20148.6接触直接入1.I或不需清洗即可加工的散装食品时应戴1.1.罩、手套和帽子,头发不应外露。市场监管总局办公厅关于加强现制现售奶茶果福汁监仰管理的通知市监食监二(2018)19号(-)女核食品经昔许可条件,检代食品经营者证照是否齐全,是否存在超范围经营自制饮品、机打饮料或定型包装饮品的行为,从业人员的健康II生管理是否符合规定。巾场监管总局大干发布我饮服

11、务食品安全操作规范的公告2018年第12号7.4.1.3由专人加工制作,非专间加工制作人员不得报自进入专间.进入专间前,加工制作人员应更换专用的工作衣匍并佩戴U胃,加I:制作人员在加工制作前应严格清洗消毒手部,加工制作过程中适时清洗消毒手部.市场监管总局关于发布餐饮服务食品安全掾作规范的公告2018年第12号14.1.4患有布乱、细菌性和阿米巴性痢疾、伤寒和副伤塞、病毒性肝炎甲型、戊*)、活动性肺结核、化脓性或者渗出性皮肤病等国务院卫生行政部门规定的有碍食品安全疾病的人M不得从事接触H接入H食品的工作.市场监管总局关于发布餐饮服务食品安全操作规范的公告2018年第12号14.3.1.2从业人员

12、不得用长指甲、涂指甲油,工作时,应穿清洁的工作服,不得披散头发,佩戴的手表、手镯、手链、手串、戒指、耳环等饰物不得外露。市场监管总局关于发布置饮服分食品安全操作规危的公告2018年第12号14.5.4待清洗的工作服不得存放在食品处理区.食品安全国家标准餐饮服务通用卫生规范GB31654-202111.1.3患有裾乱、细菌性和阿米巴性痢疾、伤寒和副伤寒、病毒性肝炎(甲型、戊、活动性肺结核、化脓性或者渗出性皮肤病等国务院卫生行政部门规定的有碍食品安全疾病的人员,不应从事接触H接入口食品的工作.食品安全国家标准餐饮服务通用卫生烷危GB31654-202111.2.3食品处理区内从业人员不应留长指甲、

13、涂指甲油,不应化妆。工作时,佩戴的饰物不应外露:应戴清洁的1:作帼.避免头发掉落污染食乩.食品安全国家标准餐饮服务通用卫生炭范GB31654-202111.2.5从业人员个人用品应集中存放,存放位置应不膨响食品安全.关于员彻落实国务院关于加强食品安全工作的决定进一步做好流通环节食品安全监管工作的意见工商食字(2012)137(D加大教育培训力度,提高食乩经营者的诚信守法意识。要面向食乩经营者有针时件地开展普及食品安全知识和法定优任义务的宣传教育工作,引8经营者牢固树”守法经营、诚信自律的理念,不断提高法律意识和责任意识切实对消费者货货.要督促食品经营者建立健全从业人员岗位责任制,不断改善食茄安

14、全保障条件,配需C、兼职食品安全管理人员,逐级落实货任,加强全员、全过程的食品安全管理,规模以上食品经营企业要设置食品安全管理机构,明确分管负责人。要督促食砧经营者健全从业人员培训制度,从业人员必须先培训后上岗并由单位组织定期培训,单位负贡人、关犍岗位人员要接受集中统培训,每人每年要接受不少于40小时的食品安全培训1,要严格监督食品交易场所开办界、食品展销公等集中交易活动举办者、网络交易平台经营者落实食品安全管理责任.上表2食品经营企业人员管理禁止规定食品安全总监需确保人员管理合规性,避免因触及禁止规定所带来的违规风险。食品伙伴网致力于确保企业“人员合规”管理,“食品合规管理体系”助力企业系统做好食品合规管理!

展开阅读全文
相关资源
猜你喜欢
相关搜索

当前位置:首页 > 法律/法学 > 劳动法

copyright@ 2008-2023 1wenmi网站版权所有

经营许可证编号:宁ICP备2022001189号-1

本站为文档C2C交易模式,即用户上传的文档直接被用户下载,本站只是中间服务平台,本站所有文档下载所得的收益归上传人(含作者)所有。第壹文秘仅提供信息存储空间,仅对用户上传内容的表现方式做保护处理,对上载内容本身不做任何修改或编辑。若文档所含内容侵犯了您的版权或隐私,请立即通知第壹文秘网,我们立即给予删除!