仪表自动化控制岗位维护操作规则-气化炉表面温度采集系统维护与检修规程.docx

上传人:p** 文档编号:274764 上传时间:2023-04-27 格式:DOCX 页数:6 大小:56.20KB
下载 相关 举报
仪表自动化控制岗位维护操作规则-气化炉表面温度采集系统维护与检修规程.docx_第1页
第1页 / 共6页
仪表自动化控制岗位维护操作规则-气化炉表面温度采集系统维护与检修规程.docx_第2页
第2页 / 共6页
仪表自动化控制岗位维护操作规则-气化炉表面温度采集系统维护与检修规程.docx_第3页
第3页 / 共6页
仪表自动化控制岗位维护操作规则-气化炉表面温度采集系统维护与检修规程.docx_第4页
第4页 / 共6页
仪表自动化控制岗位维护操作规则-气化炉表面温度采集系统维护与检修规程.docx_第5页
第5页 / 共6页
仪表自动化控制岗位维护操作规则-气化炉表面温度采集系统维护与检修规程.docx_第6页
第6页 / 共6页
亲,该文档总共6页,全部预览完了,如果喜欢就下载吧!
资源描述

《仪表自动化控制岗位维护操作规则-气化炉表面温度采集系统维护与检修规程.docx》由会员分享,可在线阅读,更多相关《仪表自动化控制岗位维护操作规则-气化炉表面温度采集系统维护与检修规程.docx(6页珍藏版)》请在第壹文秘上搜索。

1、气化炉表面温度采集系统维护与检修规程30. 1主题内容与适用范围30.1.1 主题内容本规程规定了煤气化炉表面温度采集系统的检修周期和内容、投运与验收、维护与故障处理。30.1.2 适用范围本规程仅适用于本公司煤气化炉表面温度采集系统的维护与检修。30. 1.3气化炉表面温度采集系统的作用该系统的作用是将表面热电偶测得的温度信号通过补偿导线与安装在现场接线箱内的I/O设备相连,再经I/O设备以通讯的方式传输到DCS或上位机。30.2 工作原理30.3 .1基本工作原理表面热电偶测得的温度信号通过补偿导线与安装在现场接线箱内的I/O设备接口点对点地连接,信号进入系统后即被I/O模块转换为数字信号

2、,再经过系统内部总线传送到网关,然后由网关将信号传送到上一层的开放总线,最后经开放总线到达控制系统(DCS)o30.2.2气化炉表面温度采集系统的结构特点信号的采集与传输采用德国PePPerI+Fuchs公司远程I/O系统。该系统支持MODBUS、PROFIBUSFF等通讯协议,可与目前流彳亍的HONEYWE1.1.、SIEMENS、DE1.TAVABB、FOXBOROYOKoGAWA、ROKWE1.1.、MODICON绝大多数DCS/P1.C对接。30.2.3系统配置I/O模块:6台,每个模块4通道表面热电偶输入,尚有2个通道备用。配相应数量的端子附件。通讯模块(网送):2台,冗余设计。电源

3、模块:2台,冗余设计。现场防瞬线箱:不锈钢材质,属于隔爆型,尺寸:8008350mm,防护等级:IP66。30.3主要技术指标1)1/0模块:FB5205B型所有I/O模块都是可热插拔式设计,低功耗,低发热量,安全隔离功能,1.ED状态显示,长寿命。单个I/O模块宽度只有16mm,可以紧凑型安装,无需担心散热问题。块采用最新的安装固定技术,使得模块可直接固定在I/O插槽内,无需安装螺丝。现场信号连线通过插入式模块前连接器连接。可以编号后,直接插在模块前端。所有I/O模块可任意插在底板的任意I/O插槽中。仪自动化控制岗位维护操作规则(试行)I/O模块信号处理采用曼切斯特编码,通讯模块的其中的一个

4、任务就是快速传递数据到I/O模块。其内存时刻保留着现场数据的一个映像。是远程I/O和控制系统的一个接口。a.模拟量输入,紧凑型的多通道模块。b.可在ZONE2带电拔插。c输入/输出模块处理标准的过程信号。山信号模块各个通道之间相互隔离。e.采用变压器隔离方式。f多通道模块输入端和总线端隔离。g模块即插即用。h.抗干扰能力符合EMCtoEN61326orNE21o2)通讯模块:FB8207型配备2个通讯模块(网关),2条通讯总线,实现主机冗余和通讯总线冗余O3)电源模块:FB9206B型系统配电方面,标准配置时,配置2个电源模块,2路独Z外部供电,实现供电冗余,其中任意一个故障时,系统自动报警提

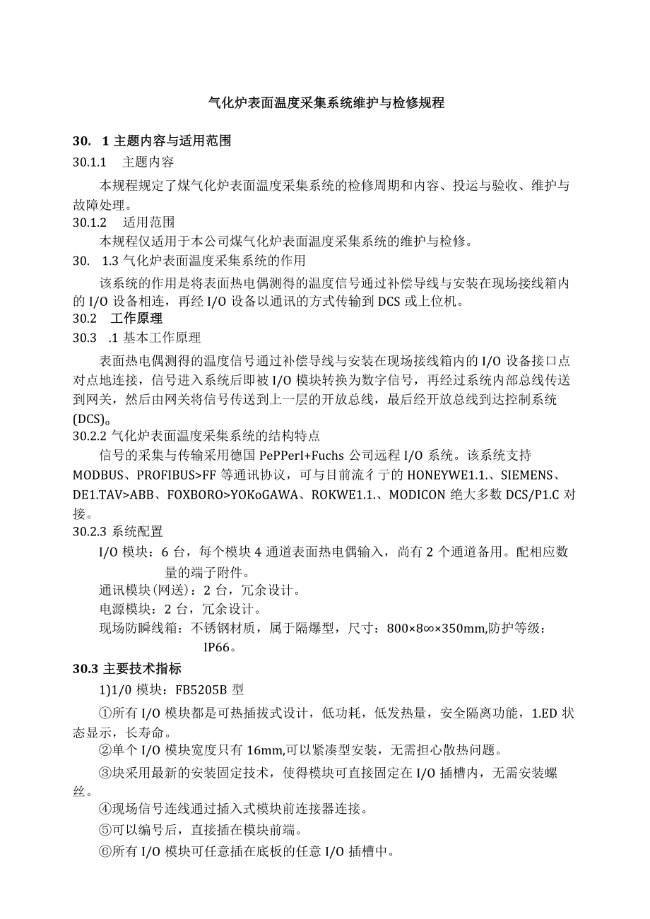
5、示,最大限度的增加系统安全性和可靠性。由控制室向现场提供2路24VDC5A电源。危险区(现场)I安全区(控制宰)|匕::,111.?2衷面热偶1-4表面热偶表面热偶12次面热偶13T6 表面热偶17-2。 表面热偶2142 (2通道普用)I/O堪决1I0f -A-2I/O帙:夬一3I0/ 4I/O?;1.5图30.1 表面温度采集系统图图30.2表面温度采集系统模块实物图30.4 对维护人员的基本要求1)熟悉本规程及相应的产品说明书等有关技术资料;2) 了解工艺流程及该仪表在其中的作用;3)掌握电工技术基础、电子技术基础、计算机通讯技术基础、化工测量仪表及维修等方面的基础理论知识;4)掌握该仪

6、表维护、检修、投运及常见故障处理的基本技能;5)掌握常用测试仪表、仪器和有关的标准仪器的使用方法。30.5 完好条件30.5. 1零部件完整、符合技术耍求,即:1)铭牌应清晰无误;2)接插件应接触良好;3)端子接线应牢固;4)接口及线路底板无锈蚀。30.5.2运行正常、符合要求,即:D运行时仪表应达到规定的性能指标;2)修整参数,使其满足工艺要求3)各种状态指示灯无异常指示。30.5.3设备及环境整齐、清洁、符合管理耍求,即:1)防爆机箱应清洁、光亮、无锈蚀;2)接线标号应齐全、清晰、且准确。30.5.4技术资料齐全、符合管理要求,即:1)说明书及各类证书应齐全;2)运行记录、故障处理记录、组

7、态数据记录、零部件更换记录应准确无误;3)系统原理图及接线图应完整、准确;4)报警、联锁设定值及其修改记录应齐全、准确。30.6. 维护30.6. 1日常维护1)巡回检查检查系统电源模件、通讯模件、I/O模件状态指示灯是否正常、有无故障报警,并及时处理。(只有现场符合防爆要求时才可以打开防爆箱进行上述操作)检查所有电缆连接件、插头、卡件有无松动或破损的现象。30.6.2故障诊断与处理1)系统故障处理的步骤及注意事项故障处理前首先听取工艺人员反映的情况;观察故障现象,观察画面,检查各模件1.ED指示状态,查设备运行状态;检查接线、电缆、转接插件是否松动;调出设备自诊断画面,观察由自诊断显示的故障

8、代码,分析判断故障原因;必要时进入系统,进行在线状态监控;根据判断结果,与工艺人员联系并办理相关手续后,采取相应的处理措施,更换设备或模件等;更换模件时,注意防静电措施,最好带上绝缘护腕和手套。注意更换的模件是否与原模件完全相同,并确认模件地址及跨接线正确;翻搭卡件安装后,要检查其功能;与工艺联系确认后恢复系统,观察系统工作是否正常。2)系统的常见故障诊断与处理方法见下表(仅供参考)序号故障现象故障原因处理方法1模件损坏入电压超过允许范围检查供电输入电压是否正常2输出电压波动较大电源模件不良更换卡件3系统出现故障故障代码接触不良检查电缆、连接器件、通讯模件插头、模件等通讯设检查电缆、连接器件等

9、30.7检修30.7. 1检修周期与公司大修时同步进行。30.7.2检修注意事项1)按规定办理检修委托书,并进行断电、挂牌等操作处理,具备检修条件后,方可施工。2)检修至少由两人以上作业,办理相应的票证,按规定穿戴劳动防护用品。3)做好详细的检修方案,组织好检修人员,准备好必要的工具、仪器,准备好资料、图纸,做好检修记录。4)做好相关的软件程序的备份。5)对日常维护中未解决的问题,要作为重点加以解决。6)在系统停电前,应确认工艺设备已完全检修,检查系统停电前的状态并作好记录。30.7.3检修内容1)清除现场接线箱、端子板、模件等设备上的灰尘。2)卡件、电缆接头可用电子清洗剂清洗。3)在清洗时耍

10、注意不要人为地损伤设备,系统清扫完毕后,各部件按原样装回到系统上。30.8 投运30.9 .1准备工作1)确认各项检修工作已完成,检修记录齐全,并符合规定,有投运方案。2)送电前应对供电系统、接地、绝缘做检测,以保证各项指标符合系统的要求。3)检查各部件连接是否可靠,做好上电前的准备。30.8.2投运1)统上电,检查系统运行状态,观察诊断画面。2)检查电源模件供电是否正常。3)检查I/O模件状态是否正常、通讯模件状态灯是否正确,运行是否正常。4)观察实时监控系统的画面显示、报警记录。5)系统重新投运后要重新检验数据库的完整性,完好性,并做好软件备份,一式两份,异地存放,妥善保管。6)清点工器具

11、,清理作业现场。30.8.3验收1)检查通讯模件通讯是否良好。2)冗余电源系统切换检查,保障供电系统工作正常。3)检查实时监控系统、用户程序及系统参数是否保存完整;各项功能操作是否正常。4)模拟联锁工艺条件(采用改变输入信号或强制的方法)测试联锁动作是否正常,并经相关人员确认。5)在系统各项检查、测试完成并确认功能正常后,做好各项检修记录,并整理归档。6)投运合格,应符合有关标准,办理验收手续。验收技术资料应包括:检修质量及缺陷记录;更换零、部件清单;投运记录。30.9安全注意事项30.9. 1维护安全注意事项1)维护作业必须有两人以上,并办理相关票证后方可进行;2)对可能导致工艺参数波动的作业,必须事先取得工艺人员的认可;3)对联锁的仪表,维护前先解除联锁。30.9.2检修安全注意事项1)维护作业必须有两人以上,并办理相关票证后方可进行;2)对运行中的仪表进行检修,必须事先取得工艺人员的认可;3)必须先解除联锁并停电后方可拆除或更换仪表。30.9.3投运安全注意事项1)投运作业必须有两人以上,并办理相关票证后方可进行;2)投运仪表必须事先取得工艺人员的认可;3)投运带联锁的仪表,必须先解除联锁,经工艺人员确认仪表运行正常后,工艺条件具备,再投入报警联锁。

展开阅读全文
相关资源
猜你喜欢
相关搜索

当前位置:首页 > 行业资料 > 能源与动力工程

copyright@ 2008-2023 1wenmi网站版权所有

经营许可证编号:宁ICP备2022001189号-1

本站为文档C2C交易模式,即用户上传的文档直接被用户下载,本站只是中间服务平台,本站所有文档下载所得的收益归上传人(含作者)所有。第壹文秘仅提供信息存储空间,仅对用户上传内容的表现方式做保护处理,对上载内容本身不做任何修改或编辑。若文档所含内容侵犯了您的版权或隐私,请立即通知第壹文秘网,我们立即给予删除!