公司员工薪资管理规定.docx

上传人:p** 文档编号:275069 上传时间:2023-04-27 格式:DOCX 页数:5 大小:46.86KB
下载 相关 举报
公司员工薪资管理规定.docx_第1页
第1页 / 共5页
公司员工薪资管理规定.docx_第2页
第2页 / 共5页
公司员工薪资管理规定.docx_第3页
第3页 / 共5页
公司员工薪资管理规定.docx_第4页
第4页 / 共5页
公司员工薪资管理规定.docx_第5页
第5页 / 共5页
亲,该文档总共5页,全部预览完了,如果喜欢就下载吧!
资源描述

《公司员工薪资管理规定.docx》由会员分享,可在线阅读,更多相关《公司员工薪资管理规定.docx(5页珍藏版)》请在第壹文秘上搜索。

1、XXX有限公司文件编号编制日期XXX文件名称:员工薪资管理规定页次1/41目的:为各部门制定岗位工资提供可靠的依据,统一公司员工薪资管理规范,使各岗位工资核算有章可依。2范围:适用于公司全体员工。3职责:各相关部门:负责部门内各岗位工资(含总额与结构)的初步拟定,提报各岗位工资的修订方案,按规定合理控制各岗位工资水平,收集与总结工资变动后的信息反馈,做好与薪资相关制度内容的内部宣导。人资及信息部:负责本规定内容的收集、整理、修订、公示,组织相关部门进行宣导与培训;规划公司薪资水平与结构,统筹与规范各岗位工资管理模块;审核相关部门岗位工资修订方案;收集与分析市场工资信息,提出合理化建议;按公司要

2、求督导各部门岗位工资调整幅度与结构变化。总经理:负责工资管理制度及方案的审批,对相关争议部分进行裁决。财务部:参与规划公司薪资水平与结构,按本规定内容核算员工薪资待遇。4内容:4.1本公司员工之薪酬,依其学识、经验、技能、潜力发展及担任工作的难易程度,责任的轻重等作综合衡量核给。4.2公司实行5天8小时加适当加班的上班时间制度。4.2.1生产部一线员工与之直接配合的其它部门员工的工作时间实行白、夜班两班制度;4.2.2办公室人员及其他特殊岗位人员:8:00-12:0013:30-17:304.3参照劳动法相关规定,以本地最低工资标准(如20XX年:1720元/月)为基础,制订各岗位薪资规定。东

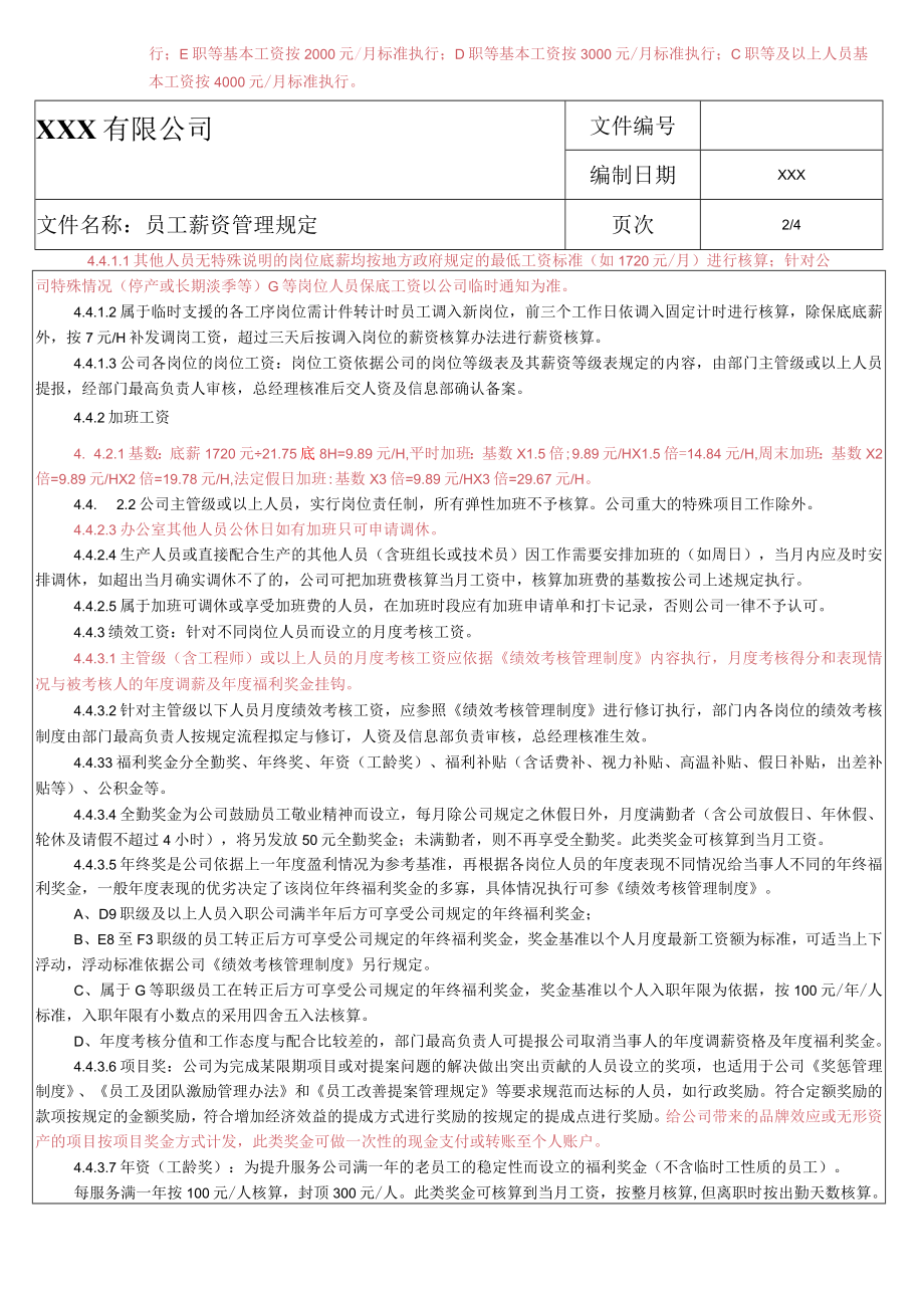
3、莞市最低基本工资标准有调整,人资及信息部另行通知。4.4薪酬结构图:薪资结构名称和分配比例以人资及信息部提报至财务部门联络函为准。4.4.1基本工资:财务部依据公司规定的以上薪酬结构图,进行员工工资单设计与制作,薪酬总收入的分配顺序依次为基本工资(含底薪和岗位津贴)、绩效工资(有制度规定标准的按规定执行)、加班工资、福利奖金及其它等。基本工资部分按不同的岗位等级进行不同的分配:F、G职等基本工资律按地方政府规定的标准,如1720元/月执行;E职等基本工资按2000元/月标准执行;D职等基本工资按3000元/月标准执行;C职等及以上人员基本工资按4000元/月标准执行。XXX有限公司文件编号编制

4、日期XXX文件名称:员工薪资管理规定页次2/44.4.1.1其他人员无特殊说明的岗位底薪均按地方政府规定的最低工资标准(如1720元/月)进行核算;针对公司特殊情况(停产或长期淡季等)G等岗位人员保底工资以公司临时通知为准。4.4.1.2属于临时支援的各工序岗位需计件转计时员工调入新岗位,前三个工作日依调入固定计时进行核算,除保底底薪外,按7元/H补发调岗工资,超过三天后按调入岗位的薪资核算办法进行薪资核算。4.4.1.3公司各岗位的岗位工资:岗位工资依据公司的岗位等级表及其薪资等级表规定的内容,由部门主管级或以上人员提报,经部门最高负责人审核,总经理核准后交人资及信息部确认备案。4.4.2加

5、班工资4. 4.2.1基数:底薪1720元21.75底8H=9.89元/H,平时加班:基数X1.5倍;9.89元/HX1.5倍=14.84元/H,周末加班:基数X2倍=9.89元/HX2倍=19.78元/H,法定假日加班:基数X3倍=9.89元/HX3倍=29.67元/H。4.4. 2.2公司主管级或以上人员,实行岗位责任制,所有弹性加班不予核算。公司重大的特殊项目工作除外。4.4.2.3办公室其他人员公休日如有加班只可申请调休。4.4.2.4生产人员或直接配合生产的其他人员(含班组长或技术员)因工作需要安排加班的(如周日),当月内应及时安排调休,如超出当月确实调休不了的,公司可把加班费核算当

6、月工资中,核算加班费的基数按公司上述规定执行。4.4.2.5属于加班可调休或享受加班费的人员,在加班时段应有加班申请单和打卡记录,否则公司一律不予认可。4.4.3绩效工资:针对不同岗位人员而设立的月度考核工资。4.4.3.1主管级(含工程师)或以上人员的月度考核工资应依据绩效考核管理制度内容执行,月度考核得分和表现情况与被考核人的年度调薪及年度福利奖金挂钩。4.4.3.2针对主管级以下人员月度绩效考核工资,应参照绩效考核管理制度进行修订执行,部门内各岗位的绩效考核制度由部门最高负责人按规定流程拟定与修订,人资及信息部负责审核,总经理核准生效。4.4.33福利奖金分全勤奖、年终奖、年资(工龄奖)

7、、福利补贴(含话费补、视力补贴、高温补贴、假日补贴,出差补贴等)、公积金等。4.4.3.4全勤奖金为公司鼓励员工敬业精神而设立,每月除公司规定之休假日外,月度满勤者(含公司放假日、年休假、轮休及请假不超过4小时),将另发放50元全勤奖金;未满勤者,则不再享受全勤奖。此类奖金可核算到当月工资。4.4.3.5年终奖是公司依据上一年度盈利情况为参考基准,再根据各岗位人员的年度表现不同情况给当事人不同的年终福利奖金,一般年度表现的优劣决定了该岗位年终福利奖金的多寡,具体情况执行可参绩效考核管理制度。A、D9职级及以上人员入职公司满半年后方可享受公司规定的年终福利奖金;B、E8至F3职级的员工转正后方可

8、享受公司规定的年终福利奖金,奖金基准以个人月度最新工资额为标准,可适当上下浮动,浮动标准依据公司绩效考核管理制度另行规定。C、属于G等职级员工在转正后方可享受公司规定的年终福利奖金,奖金基准以个人入职年限为依据,按100元/年/人标准,入职年限有小数点的采用四舍五入法核算。D、年度考核分值和工作态度与配合比较差的,部门最高负责人可提报公司取消当事人的年度调薪资格及年度福利奖金。4.4.3.6项目奖:公司为完成某限期项目或对提案问题的解决做出突出贡献的人员设立的奖项,也适用于公司奖惩管理制度、员工及团队激励管理办法和员工改善提案管理规定等要求规范而达标的人员,如行政奖励。符合定额奖励的款项按规定

9、的金额奖励,符合增加经济效益的提成方式进行奖励的按规定的提成点进行奖励。给公司带来的品牌效应或无形资产的项目按项目奖金方式计发,此类奖金可做一次性的现金支付或转账至个人账户。4.4.3.7年资(工龄奖):为提升服务公司满一年的老员工的稳定性而设立的福利奖金(不含临时工性质的员工)。每服务满一年按100元/人核算,封顶300元/人。此类奖金可核算到当月工资,按整月核算,但离职时按出勤天数核算。XXX有限公司文件编号20XX编制日期XXX文件名称:员工薪资管理规定页次3/44.4.3.8福利补贴:A、电话费:由于工作沟通需要,同时为鼓励使用公司配卡,特对部分岗位实施话费补贴奖励。此类福利补贴可核算

10、到当月工资,按整月核算。标准如下:序号级别话费补助标准备注1总经理级250使用公司酉i!卡2总监级150使用公司酉i!卡3经理级100使用公司配卡4主管(工程师)级100使用公司酉己卡5主管级以下岗位100出纳、采购等岗位,使用公司配卡650电工代班,助理工程师以及工程文员等向位,使用自备卡75向位等级G3档以上经部门提报人员使用自备卡B、视力补贴:公司针对部分每日长期检查产品的岗位人员对其视力健康补贴。此类福利补贴可核算到当月工资。生产部:毛检组检修员(转正后)为2.3元/天/人。(按实际出勤天数核算)。品质部:FQC检验员、成型IPQC、实验室测量员(转正后)为2.3元/天/人。(按实际出

11、勤天数核算)C、高温补贴:依据政府要求标准,针对高温作业环境的员工进行的健康补贴。此类福利补贴可核算到当月工资。生产部:成型班长/成型技术员/成型作业员/成型模管员/后段二烤员为5.8元/天/人,(按出勤天数核算,仅限670月份)。20XX年依旧制度按5-9月份,自2019年起按照本制度670月份执行。工程部:工程试模员3元/天/人(按出勤天数核算,仅限6-10月份)。D、假日补贴:除法定节假日放假时段,公司针对超出法定时段的假日或有纪念意义假日进行额外的福利补贴。如春节、三八妇女节等假日,其补贴标准为按公司规定的基本工资标准核算,计算方式为该职级岗位的基本工资/当月应出勤天数。因不可抗因素的

12、公司放假,按员工休假管理规定的内容执行。E、出差补贴:公司针对因公出差而在外食宿或交通需求的人员进行的福利补贴,此类福利补贴可做一次性报销支付。经皿5以下职位SE5e1.TFBR-用S交通工具除飞机和*t夕卜,3*3o必、雯MR或打的士须报告匚I屐后.说篌1、JJ却I1.、广市餐费可在此提高1。元/锭。2、当天不享有早用卜贴均日住京费300元/日以下友握,以上2元/日以下实报,吸上须报部门最高负盍人核淮寻日早铿15元/餐15元/银8K40元/银30元/梃络宴庄Hi为开支奉帚经总经均级艮XXX有限公司文件编号20XX编制日期XXX文件名称:员工薪资管理规定页次4/4F、住房公积金:公司为帮助员工

13、提升居住环境并减少成本开支而推行的福利补贴。从2017年开始逐步推行,针对符合规定条件的人员,公司执行自愿申请原则(附申请的内部联络单为准)。公积金缴费基数可参考个人缴纳社保的基数,具体缴费金额按个人申请意愿为主,但原则上都不能高于实际工资收入,缴费比例为申请金额的5%-10%公司和个人所缴部分基数和比例一年同步调整一次,以目前政府规定公司缴费部分不可调低。公司支付金额为90元/月/人,超出部分均由当事人负责支付,采用从当月工资扣除的方法。G、公司每年组织一次员工外出旅游机会,针对旅游期间仍须正常上班的员工,公司给于当事人一定的旅游补贴,补贴标准按本次单人旅游成本价格为基准。4. 5扣款4.1

14、.1 5.1食宿费:公司免费提供食宿,宿舍用电的执行按公司相应宿舍管理规定和离职管理规定内容执行。4.1.2 保险:根据当地政府参保规定,公司参保人员将从每月工资扣除个人需承担的部分。具体参照员工保险管理制度内容执行。4.1.3 工衣工鞋等物品:服务公司未满半年的按采购成本价全额扣回;服务公司满半年而未达一年的按采购成本价一半金额扣回;服务公司满一年及以上的则一律免费。未到公司规定的使用寿命和周期用品进行二次领取的需以旧换新处理,其中工衣工鞋按规定比例进行扣除,具体参照劳保用品管理规定内容执行。4.1.4 员工入职体检由公司垫付,入职满一年费用免除,入职满半年未满一年的由离职的当事人承担一半的

15、体检费用,未满半年的由离职的当事人承担全部体检费用,具体参照职工体检管理规定。4.1.5 个税:按公司规定的社保缴费金额进行申报,其金额按国家规定标准从工资中抵扣。4.1.6 住房公积金:依据个人申报意愿,按公司规定的社保缴费金额进行申报,每月办理退出公积金手续的日期超过19号,公司将从参报人员中当月工资中扣除个人需承担的部分;每月办理退出公积金手续未超19号的,公司将不再从当月工资中扣除个人需承担的部分。4.1.7 其他扣款项:依据公司奖惩管理制度或其它管理规定标准而执行。5、支持文件:与工资核算所有关联文件之前制作的制度内容如与本制度的内容有冲突条款则一律作废,本制度自20XX年8月1日起正式生效。核准/日期审核/日期制J订/日期

展开阅读全文
相关资源
猜你喜欢
相关搜索

当前位置:首页 > 管理/人力资源 > 薪酬管理

copyright@ 2008-2023 1wenmi网站版权所有

经营许可证编号:宁ICP备2022001189号-1

本站为文档C2C交易模式,即用户上传的文档直接被用户下载,本站只是中间服务平台,本站所有文档下载所得的收益归上传人(含作者)所有。第壹文秘仅提供信息存储空间,仅对用户上传内容的表现方式做保护处理,对上载内容本身不做任何修改或编辑。若文档所含内容侵犯了您的版权或隐私,请立即通知第壹文秘网,我们立即给予删除!