工程项目施工工序交接管理规定.docx

上传人:p** 文档编号:277415 上传时间:2023-04-27 格式:DOCX 页数:4 大小:25.58KB
下载 相关 举报
工程项目施工工序交接管理规定.docx_第1页
第1页 / 共4页
工程项目施工工序交接管理规定.docx_第2页
第2页 / 共4页
工程项目施工工序交接管理规定.docx_第3页
第3页 / 共4页
工程项目施工工序交接管理规定.docx_第4页
第4页 / 共4页
亲,该文档总共4页,全部预览完了,如果喜欢就下载吧!
资源描述

《工程项目施工工序交接管理规定.docx》由会员分享,可在线阅读,更多相关《工程项目施工工序交接管理规定.docx(4页珍藏版)》请在第壹文秘上搜索。

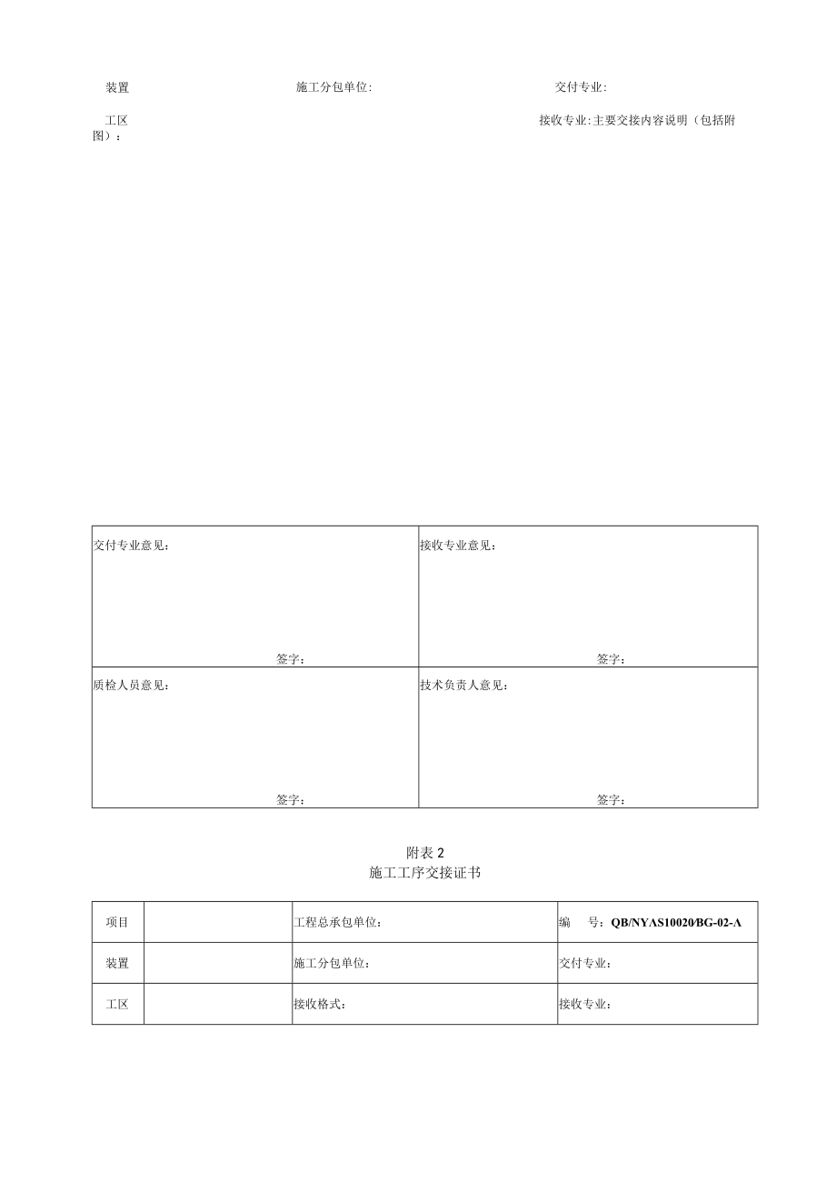
1、、中国能源SINOMEC公司标准版本号:A/0施工工序交接管理规定QB/NYAS10019-20161目的为规范总承包项目中施工分包商施工工序交接,使工序交接操作正规,工序质量可靠。2 适用范围本规定适用EPC总承包项目工程中各施工分包商专业之间的现场工序交接的管理。3 施工工序交接种类3.1 施工分包商内部施工专业之间的交接。3.2 不同施工分包商之间施工工序的交接。4 交接办法4.1 旅工分包商内部施工工序交接4.1.1 施工分包商内部各工序(工序性质一般为C类控制点)之间的交接,由施工分包项目经理组织相关专业技术、质量工程师及专业负责人参加。4.1.2 交付专业在工程完成后,应对其质量进

2、行自检,质量合格后,由施工分包商专业技术负责人填写施工工序交接证书,一式四份,并附上实测数据,提交给分包项目管理人员。4.1.3 分包项目管理人员在收到施工工序交接证书后,应对资料和现场实物进行检查,并尽快把证书和资料提交给接收专业,同时通知交接相关方人员到现场检查的时间。4.1.4 现场交接由施工分包项目经理组织,由交接双方相关专业技术、质量工程师及专业负责人专业负责人参加,双方在现场共同进行检查并确认合格后,交接双方及分包项目管理人员(质检及技术负责人)应在施工工序交接证书上签字确认。当存在不符合要求的问题时,双方共同商定整改意见,商定整改后的再次检查时间,直至合格为止。4.1.5 工序交

3、接资料一式四份。由监理、总包及交接双方各存一份。4.1.6 当需交接工序为A1./A2B类控制点时,施工分包项目经理应通知总包、监理/业主参加现场检查,合格后也应签字确认并留存交接资料。4.1.7 施工分包商内部施工工序交接证书格式如附表1所示(当项目业主有相关表格规定时,按项目业主规定执行)。4.2 不同施工分包商之间施工工序交接1 .2.1不同施工分商位之间的施工工序交接由总包工程管理人员(施工经理或专业工程师)组织,交接双方工程管理人员及施工专业负责人参加(A1/A2/B类控制点的工序还应按规定报请项目监理/业主参加)。4 .2.2交付单位在工序完成后,应对其质量进行检查,合格后由专业技

4、术负责人填写施工工序交接证书,一式五份,并附上实测数据纪录,经交付单位的专业质量检查人员核查签字后交本单位施工专业负责人;施工专业负责人负责把该施工工序交接证书交给施工分包商的工程管理人;施工分包商的工程管理人员应对资料和现场实物进行检查,经核实无误后把该施工工序交接证书及有关资料送交工程总包商的工程管理人员。5 .2.3总包工程管理人员在收到施工分包商的施工工序交接证书及有关资料后,应对资料和现场情况进行检查,并尽快把交接证书和资料交给接收方施工分包商,同时通知交接双方有关人员现场检查和交接的时间和地点(A1/A2/B类控制点的工序还应按规定报项目总包、监理/业主)。6 .2.4现场交接由工

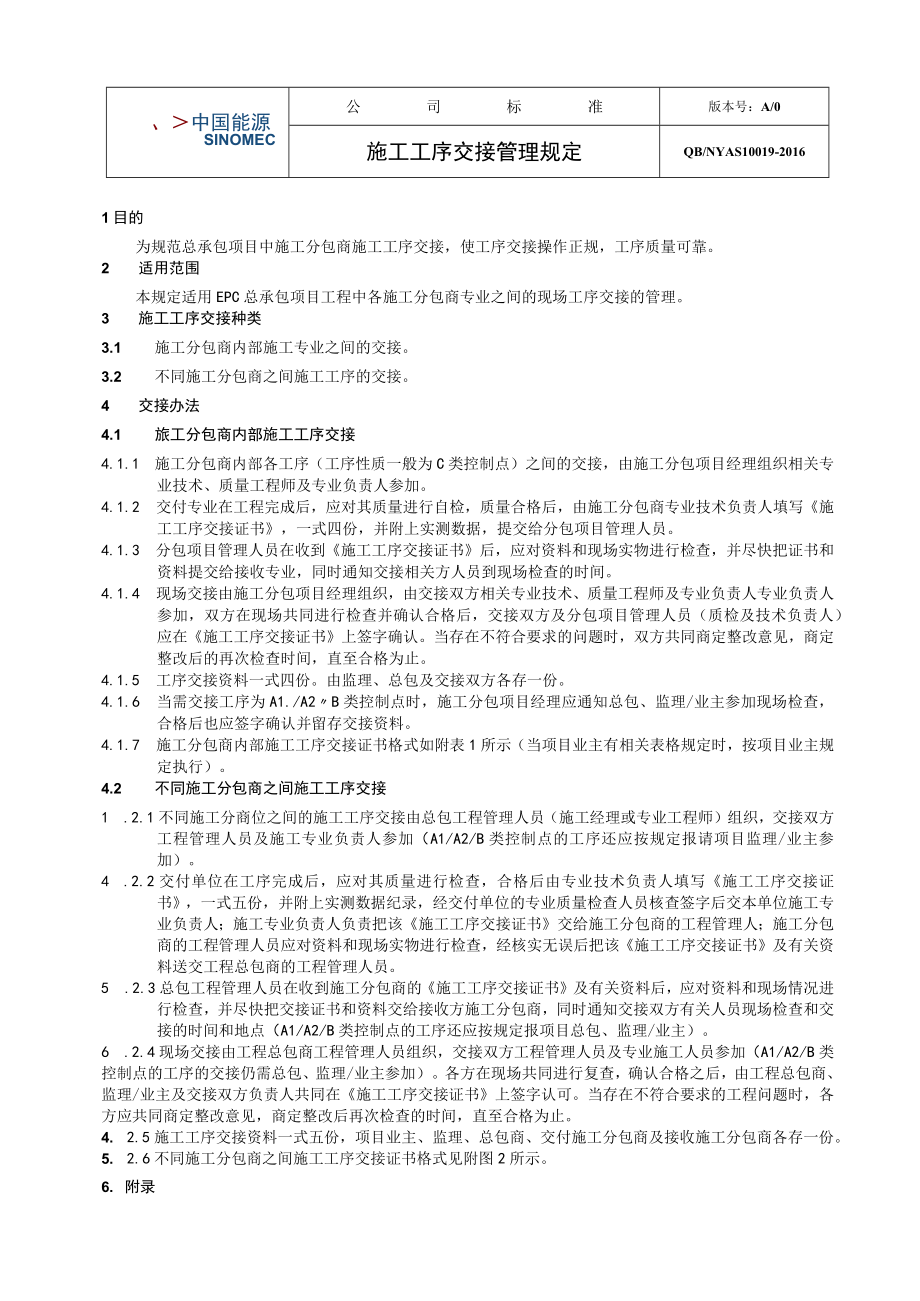
5、程总包商工程管理人员组织,交接双方工程管理人员及专业施工人员参加(A1/A2/B类控制点的工序的交接仍需总包、监理/业主参加)。各方在现场共同进行复查,确认合格之后,由工程总包商、监理/业主及交接双方负责人共同在施工工序交接证书上签字认可。当存在不符合要求的工程问题时,各方应共同商定整改意见,商定整改后再次检查的时间,直至合格为止。4. 2.5施工工序交接资料一式五份,项目业主、监理、总包商、交付施工分包商及接收施工分包商各存一份。5. 2.6不同施工分包商之间施工工序交接证书格式见附图2所示。6. 附录附表一:施工工序交接证书附表二:施工工序交接证书本办法由基建管理中心负责起草并负责解释。本

6、办法主要起草人:王钦纲审核人:李春森批准人:段玉林本办法于二。一六年三月第一次批准发布并正式实施。M4H施工工序交接证书年月日项目总承包单位:编号:QB/NYAS10020/BG-01-A装置施工分包单位:交付专业:工区接收专业:主要交接内容说明(包括附图):交付专业意见:签字:接收专业意见:签字:质检人员意见:签字:技术负责人意见:签字:附表2施工工序交接证书项目工程总承包单位:编号:QB/NYS10020BG-02-装置施工分包单位:交付专业:工区接收格式:接收专业:主要交接内容说明(包括附图):交付施工单位意见:签字:接收施工单位意见:签字:工程总承包单位意见:签字:监理单位意见:签字:

展开阅读全文
相关资源
猜你喜欢
相关搜索

当前位置:首页 > 建筑/环境 > 施工组织

copyright@ 2008-2023 1wenmi网站版权所有

经营许可证编号:宁ICP备2022001189号-1

本站为文档C2C交易模式,即用户上传的文档直接被用户下载,本站只是中间服务平台,本站所有文档下载所得的收益归上传人(含作者)所有。第壹文秘仅提供信息存储空间,仅对用户上传内容的表现方式做保护处理,对上载内容本身不做任何修改或编辑。若文档所含内容侵犯了您的版权或隐私,请立即通知第壹文秘网,我们立即给予删除!