电动伸缩门技术要求.docx

上传人:p** 文档编号:287892 上传时间:2023-04-28 格式:DOCX 页数:2 大小:97.20KB
下载 相关 举报
电动伸缩门技术要求.docx_第1页
第1页 / 共2页
电动伸缩门技术要求.docx_第2页
第2页 / 共2页
亲,该文档总共2页,全部预览完了,如果喜欢就下载吧!
资源描述

《电动伸缩门技术要求.docx》由会员分享,可在线阅读,更多相关《电动伸缩门技术要求.docx(2页珍藏版)》请在第壹文秘上搜索。

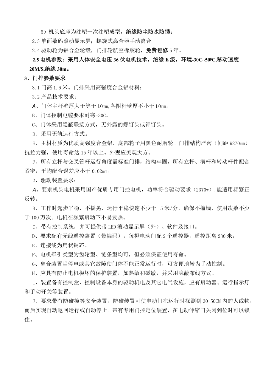
1、电动伸缩门技术要求参考图片规格用料PAW磨套XX V主58X35X1.O开门町也开关、交叉管46X32X1.0红外线舞矢开DM位开关IW行率自睦二-机头结构(放大)驱动机构参数电海电压控IM电压功率Ift率环境也度空气相对湿度移动速度2ov12V-6V2.M3ow4ow60zE-3r-aov90%15M/分1.3M-l.M475MM门悻规格Wl6MMW2W3W426SMM350MM620MMW536MM驱动系统要求2.1驱动方式为四轮驱动2.2一体化立式双电机1)电机采用铝合金外壳;2)电机采用转子蜗杆一体化技术,降低噪声;3)电机采用高强度塑钢一次性注塑而成,需有防尘、防水、防鼠、防漏电装置

2、.;4)电机需终身免费包换;5)机头底座为注塑一次注塑成型,绝缘防尘防水防锈;2.3单面数码滚动显示屏;螺旋式离合器手动离合2.4驱动轮为铝合金轮毂,门排轮航空橡胶轮,免费包修5年。2.5电机参数:采用人体安全电压36伏电机技术,绝缘E级,环境-30C50C,移动速度20M/S,绝缘30m。3、门排参数要求3.1门高1.6米。门排采用高强度合金铝材料;3.2产品技术要求:A、门体主杆壁厚大于等于LOmm,各附杆壁厚不小于LOmm。B、门体控制电缆要求耐寒-30C。C、门体采用隐蔽联接方式,无外露的螺钉头或钾钉头。D、采用无轨运行方式。E、主材材质为优质高强度合金铝,底部轮子用黑色耐磨轮。门排结

3、构严密(间距W270mm)抗拉力强,使用寿命达15年以上。外观应美观大方。F、所有立杆与交叉管杆运行角度需标准门排,结构牢固,所有立杆、横杆和转动杆件配合紧密,平均配合误差应小于0.02mm。2、驱动装置要求:A、要求机头电机采用国产优质专用门控电机,功率符合驱动要求(2370w),能适用频繁正反转。B、工作时起步平稳,不摇晃,运行平稳快速不少于15米/分,确保不撞墙,使用次数不少于100万次。电机在频繁启动下不易发热。C、带有控制系统,并可提供带LED滚动显示屏(外)、软件及接口。D、要求配有无线遥控装置(带编码),每橙电动门配2个遥控器,遥控距离230米,E、连接线为扁状铜芯。F、电机牵引类型为齿轮型、链条型均可,但必须保证使用寿命。G、离合装置当停电或其它故障使门体不能正常运行时,可方便地转为手动控制。H、应具有防止电机损坏的保护装置,如热敏和磁敏,并采用隐蔽布线方式。I、装置备有控制盒、控制设备本身的驱动机电及其它电气设施,应有启动器、运行指示灯和手动开关等装置。J、要求带有防碰撞等安全装置。防碰装置可使电动门在运行时探测到30-50CM内的人或物,而后实现自动返回运行或自动停止。带有专用门控定位装置,在电动伸缩门关闭到位时可以锁住。

展开阅读全文
相关资源
猜你喜欢
相关搜索

当前位置:首页 > 建筑/环境 > 公路与桥梁

copyright@ 2008-2023 1wenmi网站版权所有

经营许可证编号:宁ICP备2022001189号-1

本站为文档C2C交易模式,即用户上传的文档直接被用户下载,本站只是中间服务平台,本站所有文档下载所得的收益归上传人(含作者)所有。第壹文秘仅提供信息存储空间,仅对用户上传内容的表现方式做保护处理,对上载内容本身不做任何修改或编辑。若文档所含内容侵犯了您的版权或隐私,请立即通知第壹文秘网,我们立即给予删除!