电子信息类企业调研报告.docx

上传人:p** 文档编号:287922 上传时间:2023-04-28 格式:DOCX 页数:6 大小:25.70KB
下载 相关 举报
电子信息类企业调研报告.docx_第1页
第1页 / 共6页
电子信息类企业调研报告.docx_第2页
第2页 / 共6页
电子信息类企业调研报告.docx_第3页
第3页 / 共6页
电子信息类企业调研报告.docx_第4页
第4页 / 共6页
电子信息类企业调研报告.docx_第5页
第5页 / 共6页
电子信息类企业调研报告.docx_第6页
第6页 / 共6页
亲,该文档总共6页,全部预览完了,如果喜欢就下载吧!
资源描述

《电子信息类企业调研报告.docx》由会员分享,可在线阅读,更多相关《电子信息类企业调研报告.docx(6页珍藏版)》请在第壹文秘上搜索。

1、电子信息类企业调研报告一、调研背景作为一家从事移动通信基站天线及天线配件研发、生产和销售的专业企业:新上电缆项目,投产后可年产射频同轴线缆3000千米、电线电缆8000千米;启动电力铁塔、通信铁塔相关配件生产项目,建成后将形成年产5万吨铁塔配件生产能力,进一步完善移动通信基站产品产业链。电子信息产业是重点发展的新兴产业之一。把握国家“互联网+机遇和中国制造2025战略的实施,抓住电子信息产业新一轮产业革命的有利时机,以提高产业规模和竞争力为目标,有效利用资源、产业和体制优势,建设专业化、特色化、集群化的电子信息产业集聚区,目标到2020年,电子信息业应税销售总量达到IOO亿元,其中规模以上应税

2、销售达60亿元以上。打造通信设备制造集聚区随着长江大桥以及长三角一体化、上海国际金融和航运中心的建设,区位优势进一步凸显,项目吸纳能力进一步提升。以此为契机,强化项目招引和新产品研发,着力构建大上海经济圈电子信息制造业研发、生产、服务基地。紧抓三大电信运营商进行4G网络建设和宽带网络建设的有利机遇,立足于提升创新能力,坚持标准主导,需求引导,加快推进产业结构调整和技术进步;培育自主品牌,积极开发数字集群、无线接入、传感器网络等通信产品;重点研制超高速、大容量的传输、接入和交换设备。通过积极吸引大型通信企业的研发机构落户,建成新一代通信技术研发和产品制造的聚集区。构建关键零部件生产基地目前,已经

3、形成了一批电子元器件制造企业集群。结合供给侧改革战略,推进电子元器件生产企业加快转型升级,重点支持微型化、高速化、集成化及环境友好型电子元器件的发展,引导高精度传感器技术应用,推动各类传感器的研发及产业化进程,重点发展功率半导体器件;通过吸引国内外科技研发能力较强的知名企业落户,构建大上海经济圈新型元器件研发、生产、服务基地。集成化是电子技术发展的趋势。鼓励企业加强创新能力,实现业务多元化,培育集成电路设计企业与电子整机生产企业经常性沟通联系和产品技术供需交流的渠道,通过电子整机生产企业的发展需求带动集成电路设计业的发展,努力实现电子整机产品集成电路设1计本地化,提升产品竞争力。推动电子信息与

4、制造业融合中国制造2025把智能提升中国制造业整体竞争力作为主要目标,并把新一代信息技术作为重点发展的十大领域之首。智能制造和电子信息行业存在互相依存、彼此促进的关系。一方面,电子信息行业是智能制造技术的需求方、应用方,需要加强自身的智能制造体系建设,优化制造流程,提高制造水平;另一方面,电子信息行业也是智能制造技术的提供方,不仅为自身行业提供解决方案,也为其他行业提供解决方案,对智能制造的支撑作用不可忽视。以电子信息为重点,推动制造业与电子信息的融合发展,重点依托省级高新区加速建设的有利时机,提高电子信息软、硬件的技术研发及应用水平,积极寻求为上海、苏州等地高新企业配套的机会,实现研发一一制

5、造一一软件服务的一体化发展。初中毕业学生经三年中等职业教育虽具有一定电子设备的操作、维护的工作能力,但随着现代制造业的蓬勃发展使其行业用工又有更高要求。同时,开发园区众多,企业对员工学历等相关要求层次较高。当前学生及其家长非常关心学生的职业发展,迫切期望进入代表区域经济发展相适应、高收入期望的工作环境。因此既懂理论,又有较强动手能力的电子专业应用人才,为目前区人才之急需,更是家长与学生的需求,所以学生需要提升学历、职业工作能力与就业层次的通道。二、调研活动开展情况针对区经济发展的现状,为了使我校电子信息技术专业在办学中与市场需求有更高的结合度,了解企业到底急需什么类型的电子信息技术人才?对电子

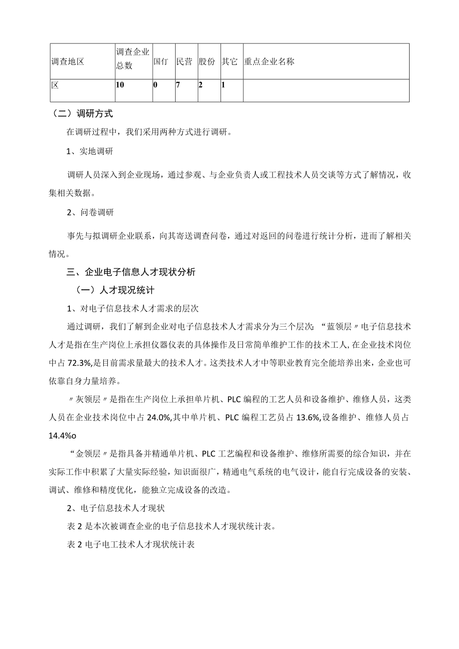
6、信息技术人才的知识和技能结构有什么要求?电子信息实训基地建设的标准是什么?如何既完成基本技能教学、专业技能教学和综合技能教学,又满足维修电工、电子调试工及电子装配工初级工、中级工、高级工以及技师等实训任务和技能鉴定?如何开展与企业各种形式的产学合作,发挥对外辐射的功能,实现优质教育资源共享等?针对以上问题本学期由分管领导副校长带领信息系主任及专业骨干教师组成电子信息实训基地建设调研小组,通过查阅资料、问卷调查、访谈、开座谈会和参观考察等形式对我校电子信息实训基地建设进行了全面调研,现将调研情况形成以下报告。(一)调研对象本次被调研的企业共计10家,其中,民营企业7家,占70%;股份制企业2家,

7、占20%;外资企业1家,占10%。(见表1)。应该说,被调研的大部分企业是本地区的龙头企业,具有一定的代表性。表1调查企业体制背景调查地区调查企业总数国仃民营股份其它重点企业名称区100721(二)调研方式在调研过程中,我们采用两种方式进行调研。1、实地调研调研人员深入到企业现场,通过参观、与企业负责人或工程技术人员交谈等方式了解情况,收集相关数据。2、问卷调研事先与拟调研企业联系,向其寄送调查问卷,通过对返回的问卷进行统计分析,进而了解相关情况。三、企业电子信息人才现状分析(一)人才现况统计1、对电子信息技术人才需求的层次通过调研,我们了解到企业对电子信息技术人才需求分为三个层次:“蓝领层电

8、子信息技术人才是指在生产岗位上承担仪器仪表的具体操作及日常简单维护工作的技术工人,在企业技术岗位中占72.3%,是目前需求量最大的技术人才。这类技术人才中等职业教育完全能培养出来,企业也可依靠自身力量培养。灰领层是指在生产岗位上承担单片机、PLC编程的工艺人员和设备维护、维修人员,这类人员在企业技术岗位中占24.0%,其中单片机、PLC编程工艺员占13.6%,设备维护、维修人员占14.4%o“金领层是指具备并精通单片机、PLC工艺编程和设备维护、维修所需要的综合知识,并在实际工作中积累了大量实际经验,知识面很广,精通电气系统的电气设计,能自行完成设备的安装、调试、维修和精度优化,能独立完成设备

9、的改造。2、电子信息技术人才现状表2是本次被调查企业的电子信息技术人才现状统计表。表2电子电工技术人才现状统计表调在范围电子电工人才来源学历状况工作岗位类型从学校招收应届生从社会招聘自行培养操作工本科以上本科专科中专及以下单片机编程系统维修PLC编程以上均能从事43.6%42.1%14.3%1.8%8.4%36.9%45.3%33.2%10.4%48.3%8.1%调研数据表明,本地区电子电工技术人才中专及以下学历占78.5%,大专学历占15.7%,本科学历占8.4%,本科以上学历仅占1.8%。可以看出,中等职业技术教育在电子信息技术人才培养方面大有可为。(二)电子信息技术人才的来源渠道调研数据

10、表明,企业现有电子信息技术人才中,依靠企业自身力量培养提高的占14.3%,而直接从学校招收的学生占43.6%,从社会招聘占42.1%。这说明以下两个方面的现象。1、本区企业中,职业学校学历教育培养的电子信息人才还不能完全满足企业的需要。刚走出校门的毕业生,具有不同程度的英语水平、计算机应用能力、电子和电气基础理论知识和一定的动手能力,但由于在校期间难以积累工艺经验,实际动手能力差,难以满足企业对电子电工人才的要求。2、电子信息人才的培养并非高不可攀,企业可以依靠自身力量从普通设备操作工中培养。职业学校应进一步拓展办学功能,加强校企合作,根据企业用人需要“订单式培养人才,也可以为企业职工提供在岗

11、、转岗技术培训。(三)电子信息技术人才需求量大通过实地走访和问卷调查,我们了解到,本区电子信息技术人员人才需求量大,存在高薪请不到技师的现象,如表三所示。表3电子信息技术人才需求统计表调查地区调查企业总数调查企业类型股份制民营外资10281未来三年对电子信息人才的需求人数23011060占需求总人数的百分比46%22%12%四、电子信息技术人才的需求预测(一)蓝领层需求数量大,但相对比例将会有所下降在我们所调研的企业中,虽然大部分企业目前只要求操作者能熟练操作仪器,程序由专人负责编写,但随着企业对电子信息人才的高效利用和进口电子系统的配置,已有企业对“蓝领层提出了更高的知识结构要求。可以预见,

12、在企业对蓝领层的电子信息技术人才的数量有很大需求的同时,对其知识和能力要求会越来越高。(二灰领层电子信息人才需求的相对比例增加现代企业中只会单纯操作的蓝领层已经不能满足企业需求,进口的大量高档设备仪器需要既能编程又能进行熟练操作的灰领层来操作。未来几年,本区企业对“灰领层电子信息人才的需求将明显增加。(三金领层复合型电子信息技术人才的需求更加迫切电子信息高层次复合型人才目前在企业中所占比例仅为3.52%o尤其是专业理论知识层次较高和具备一定动手能力的高级人才更显紧缺。近年来各大企业大量采购电子仪器设备,需要大量精通单片机、PLC编程及高层次维护的复合型人才,对复合型人才的迫切需求占其未来需求量

13、的20%。五、调研后的思考通过调查,我们认为电子信息技术专业办学前景光明,能够和我校已有的电子技术应用专业共享软硬件资源,组建专业群落。我校应抓住机遇,做强做优该专业,可从以下几个方面入手。(一)转变观念,提高对实验实训教学的认识应用、实验、实训是教学中的重中之重,实验实训中心作为实践教学和培养学生应用创新能力的重要基地,其建设水平的高低,直接影响人才培养的质量,推进我校电子电工实训基地的建设,不仅有利于培养学生的实践能力和创新精神,也有利于克服教学中理论脱离实际的倾向,要推进实验实训教学,首先要转变观念提高对实验实训教学的认识。学校必须从顶层设计着手,推动电子信息实训基地建设的改革与创新,以

14、加快实验实训中心建设的步伐,充分发挥其在人才培养中的作用。电子信息实训基地建设必须紧紧围绕学校专业人才的培养目标展开,并为人才培养目标的实现服务。我们还认为,实验、实训必须单独设课,在教学计划中体现,保证足够的实验实训课时,加强实践教学,切实提高学生的创新能力和实践能力。(二)加强实验实训指导教师队伍建设改革现有实验实训课与理论课的课酬不统一问题,实验教学是培养学生综合运用知识能力、提高创新能力、提高学生专业技能的一个重要手段,应给予同理论教学一样重视。实验教学一定要鼓励高职称、高学历的教师参加;鼓励和支持教师到企业或生产服务一线实践。通过实践,了解企业的生产组织方式、相关岗位职责、操作规范,

15、培养提高自身的实践动手能力,便于在今后实践教学中不断完善教学内容和改进教学方法。此外,要出台多种政策措施鼓励教师参加各级各类技能比赛等活动,以达到切磋技艺提高技能的目的,更好地满足实践教学需要。加大专兼职实验实训指导教师的引进和培养力度,健全实验实训指导教师的聘任、考核评估和激励机制。大力加强实验项目、实验课程指导书和配套教材及教辅资料的建设,进一步促进实验实训教材及教辅资料的系列化建设。建议学校能够提供更多的机会与时间对专职教师进行培养,提高他们的动手能力以及实践指导能力。(H)加强校企合作,打造订单式人才培养模式职业教育走校企合作的道路,有利于提高电子信息人才培养的针对性,实现学校和企业的”双赢。企业的需求是职业学校确定电子信息人才培养目标的根本依据。职业教育只有面向市场,以就业为导向,才会有出路。(四)通过专业技术指导委员会,指导教学改革通过电子应用技术专业专家指导委员会,组织制订适合不同类型电子信息技术人才培养需要的教学指导方案、实训基地建设标准、考核评估标准等指导性文件,为学校的教学改革提供依据。(五)加大对电子技术应用实训基地建设的经费投入随着办学规模的扩大和层次的提升,实验实训教学的硬件设备的

展开阅读全文
相关资源
猜你喜欢
相关搜索

当前位置:首页 > 管理/人力资源 > 企业文化

copyright@ 2008-2023 1wenmi网站版权所有

经营许可证编号:宁ICP备2022001189号-1

本站为文档C2C交易模式,即用户上传的文档直接被用户下载,本站只是中间服务平台,本站所有文档下载所得的收益归上传人(含作者)所有。第壹文秘仅提供信息存储空间,仅对用户上传内容的表现方式做保护处理,对上载内容本身不做任何修改或编辑。若文档所含内容侵犯了您的版权或隐私,请立即通知第壹文秘网,我们立即给予删除!