2022脑淀粉样血管病诊断标准更新要点(全文).docx

上传人:p** 文档编号:295655 上传时间:2023-05-04 格式:DOCX 页数:6 大小:34.68KB
下载 相关 举报
2022脑淀粉样血管病诊断标准更新要点(全文).docx_第1页
第1页 / 共6页
2022脑淀粉样血管病诊断标准更新要点(全文).docx_第2页
第2页 / 共6页
2022脑淀粉样血管病诊断标准更新要点(全文).docx_第3页
第3页 / 共6页
2022脑淀粉样血管病诊断标准更新要点(全文).docx_第4页
第4页 / 共6页
2022脑淀粉样血管病诊断标准更新要点(全文).docx_第5页
第5页 / 共6页
2022脑淀粉样血管病诊断标准更新要点(全文).docx_第6页
第6页 / 共6页
亲,该文档总共6页,全部预览完了,如果喜欢就下载吧!
资源描述

《2022脑淀粉样血管病诊断标准更新要点(全文).docx》由会员分享,可在线阅读,更多相关《2022脑淀粉样血管病诊断标准更新要点(全文).docx(6页珍藏版)》请在第壹文秘上搜索。

1、2022脑淀粉样血管病诊断标准更新要点(全文)脑淀粉样血管病(cerebra1.amy1.oidangiopathyzCAA)是一种与年龄相关的脑小血管病,其病理特征是软脑膜或脑皮质中小血管壁淀粉样蛋白沉积,也是老年人自发性脑叶出血的常见病因。发病机制目前尚未明确,临床症状表现为局灶性神经功能缺损症状、认知功能减退、短暂性局灶性神经症状发作等。国际脑淀粉样血管病协会曾发布过该病的Boston诊断标准并在国内外广泛应用于CAA的诊断,但自2010年以来该诊断标准一直没有更新,直到今年8月份,国际脑淀粉样血管病协会在1.ancetNeuro1.ogy发表了关于CAA的多中心、回顾性、基于MR1.和

2、神经病理学诊断准确性的研究,又被称为CAA的Boston诊断标准2.0版,旨在提高CAA诊断的准确性和合理性,让我们来一睹为快!本研究方案由美国麻省总医院和英国伦敦大学学院指定,共纳入10个北美和欧洲医疗中心住院或门诊就诊的患者。初步筛选人群为与CAA相关的自发性脑出血或临床症状(认知障碍或短暂性局灶神经症状发作)的人群。既往头部创伤、缺血性卒中出血性转化、动静脉畸形、出血性肿瘤或中枢神经系统血管炎的患者被排除在外。医源性CAA或遗传性CAA的患者也被排除。CAA相关炎症(CAA-RI)的患者只有在MRI检查证实没有持续炎症的情况下才被纳入。对初筛患者进行进一步确认,确诊依据如下:1)有与CA

3、A相关的临床症状;2)有可用的、完整的MRI资料,至少包括T2加权、F1.AIR序列和T2*加权轴向序列/.5/3.0T均可;3)可用的脑组织病理检查,脑活检、脑内血肿清除或尸检均可,需包含至少10条可评估的皮质或软脑膜血管。通过核心MRI标志物对出血性和非出血性CAA患者的影像资料进行集中评分,并由神经病理学家对脑组织样本进行评分。在预先设定的推导队列中优化诊断特异性和敏感性来推导Boston诊断标准2.0版,然后在预先设定的验证队列比较新标准与旧标准的准确性,最终得出Boston诊断标准2.0版,以下为诊断标准具体内容。表1确诊的CAA确诊的CAA全脑尸检证证实1、自发性脑出血、短暂性局灶

4、神经症状发作、凸面蛛网膜下腔出血、认知障碍或痴呆2、病理标本脑血管重度淀粉样变3、排除其它疾病表2有病理支持的、很可能的CAA有病理支持的、很可能的CAA临床资料和病理组织(血肿抽吸或皮质活检)证实:1、自发性脑出血、短暂性局灶神经症状发作、凸面蛛网膜下腔出血、认知障碍或痴呆2、病理标本脑血管一定程度的淀粉样变3、排除其它疾病表3很可能的CAA很可能的CAA年龄50岁及以上,临床资料和I1.R1.证实:1、自发性脑出血、短暂性局灶神经症状发作、认知障碍或痴呆;2、在T2*加权MR1.上,至少存在2个仅局限于脑叶的出血灶:脑内出血、脑微出血、脑皮层表面铁沉积、凸面蛛网膜下腔出血。或1、存在1个脑

5、叶的出血灶,加上1个脑白质特征(半卵圆中心重度血管周围间隙或多发点状脑白质高信号);2、T2*加权MR1.上无任何深部出血灶(即脑出血或脑微出血);3、棒除其它引起出血的因,包括头部创伤、缺性卒中出血性用匕动豚形、出J1.性跑、中枢帆囹IU如Mf炎J其它引起皮质浅点铁丽积和急性四Im网KT腔出虞的原因也血崩除;4、小脑的出血灶不算作是脑叶或脑深部出血灶。表4可能的CAA可能的CAA年龄50岁及以上,临床资料和MR1.证实:1、自发性脑出血、短药性局灶神经症状发作、认知障碍或痴呆;2、排除其它引起出血的病因,包括头部创伤缺血性卒中出血慢转化、动粉脉畸形出血性肿瘤中枢神经系统血管炎;其它引起皮质浅

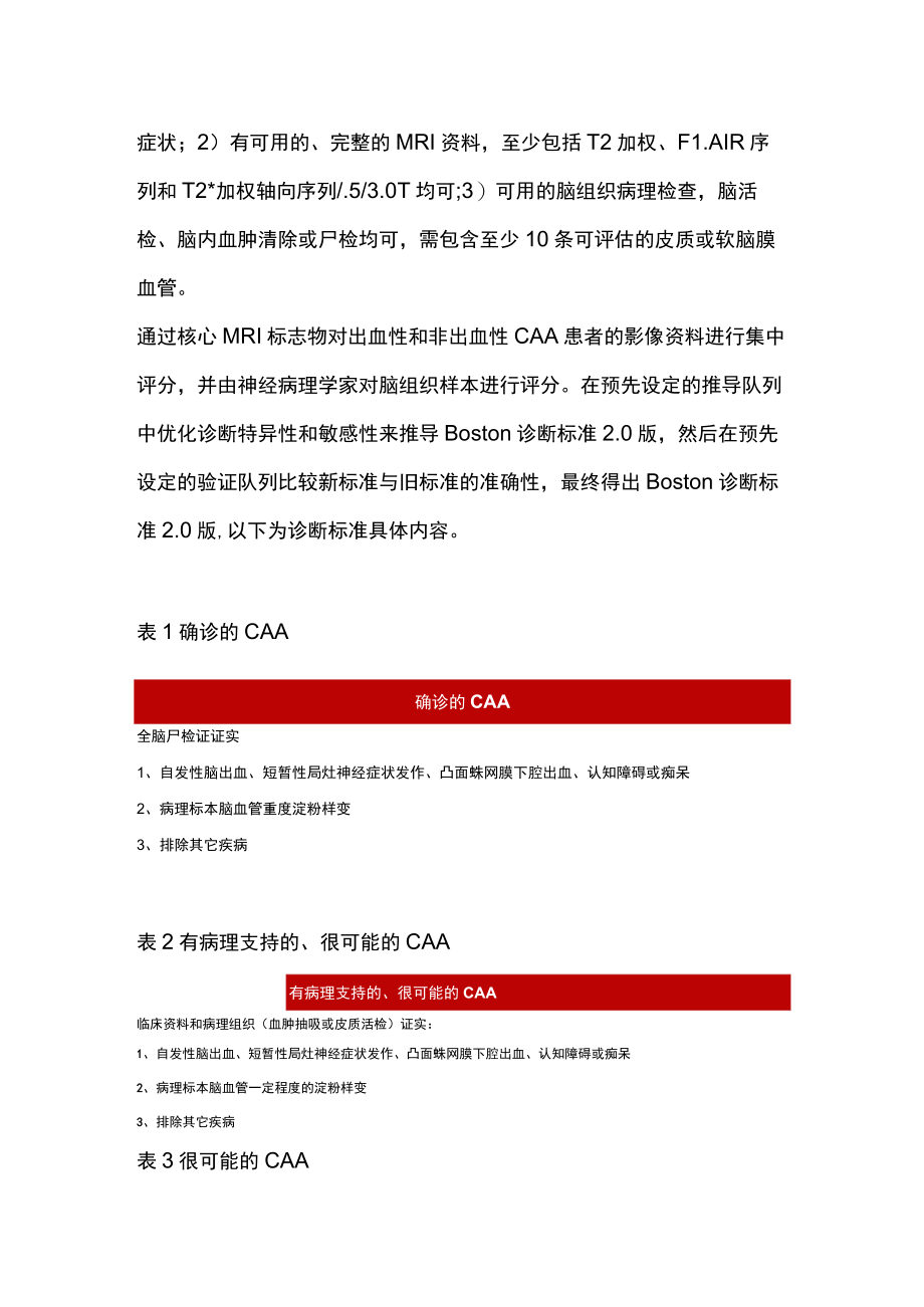
6、表铁质沉积和急性凸面蛛网腹下腔出血的原因也应排除;3、在T2*加权MR1.上,存在1个仅局限于脑叶的出血灶:脑内出血,脑微出血,脑皮层表面铁沉积、凸面蛛网膜下腔出血,或1、存在1个脑白质特征(半卵圆中心重度血管周围间隙或多发点状脑白质高信号);2、T2*加权MR1.上无任何深部出血灶(即脑出血或脑微出血)53、排除其它引起出血的病因,包括头部创伤、缺血性卒中出血性转化、动峥脉畸形、出血性肿病、中枢神经系统血管炎;其它引起皮质浅表铁质沉积和急性凸面蛛网腹下腔出血的原因也应排除;4、小脑的出血灶不算作是脑叶或脑深部出血灶。图1:MR1.脑白质标记物(图源于文献1)图解:MRI非出血性脑白质标记物,

7、(A)轴位T2加权图像上确定的半卵圆中心重度血管周围间隙,定义为一侧的半卵圆中心超过20个以上可见的血管周围间隙。(B)多发点状脑白质高信号,定义为两侧皮层下白质中超过10个以上T2加权F1.air小圆形或卵圆形高信号病变。最新发布诊断标准2.0版与既往标准的不同之处如下:更新了可能的CAA的诊断标准,纳入了新的MRI标记物,这增加了诊断的敏感性,但没有降低诊断的特异性:1)脑皮层表面铁沉积、凸面蛛网膜下腔出血,而不只是脑出血、脑微出血;2)存在CAA相关脑白质病变(主要是半卵圆中心血管周围间隙,在多模式中伴有额外的脑白质高信号)与单个出血标记物(即脑出血、脑微出血、凸面蛛网膜下腔出血或脑皮层

8、表面铁沉积)O将凸面蛛网膜下腔出血或脑皮层表面铁沉积看作至少两个出血灶,可以单独满足可能的CAA的诊断。纳入了MR1.非出血性脑白质标记物:半卵圆中心重度血管周围间隙和多发点状脑白质高信号(见图1)。CAA的Boston诊断标准2.0版是多中心、回顾性、基于MRI和神经病理学诊断准确性的研究,纳入了的新的MR1.标志物,提高了诊断的敏感性,同时没有降低诊断的特异性。未来的研究将需要确定2.0版标准在所有患者和临床表现中的普遍性。距脑淀粉样血管病Boston诊断标准1.0版的推出已经20余年之久,随着近10年来人们对CAA有了更深入的研究和认识,推出新的诊断标准势在必行。2.0版诊断标准基本架构

9、还是分为尸检确诊的、基于活检病理支持很可能的、很可能的及可能的CAA四类诊断,鉴于临床实践的可操作性,特别在中国,前两类CAA诊断率极低,大量的CAA诊断是基于后两类诊断标准作出的,因此,临床医生对很可能的及可能的CAA诊断标准要有很好的把握。首先,诊断要基于临床症状,除了经典的自发性脑出血,还增加了短暂局灶性神经症状发作(TFNE),凸面蛛网膜下腔出血(CSAH)及认知障碍或痴呆,其中TFNE大家目前知之甚少,应当加强学习和研究,尤其注意与短暂性脑缺血发作(T1.A)、偏头痛及癫痫等的鉴别。其次,基于MR影像学的认识,这是2.0版诊断标准最核心的内容,也是近10年来CAA研究最深入的部分具体

10、要求在T2*加权MR1.上,存在1个仅局限于脑叶的脑出血、脑微出血、脑皮层表面铁沉积、CSAH等;新增非出血性的脑白质MR特征(半卵圆中心重度血管周围间隙或多发点状脑白质高信号),作为CAA的影像学诊断标准之一;同时排除T2*加权MR1.上任何深部脑出血或脑微出血灶;另外,小脑的出血灶不算作是脑叶或脑深部出血灶,也就是说,小脑的出血灶可以存在CAA的影像学表现之中,值得一提的是,现在临床T2*加权MRI应用较少,绝大部分医院应用SWI-MR取代T2*加权MRIzSWI-MR对出血及微出血灶应该更敏感、识别度更高。最后,注意2.0版诊断标准中初始发病年龄也从55岁调至50岁,以及强调要排除其他疾

11、病等。相信随着CAABoston诊断标准2.0版的推出和普及,会对CAA疾病的精准诊治带来很大的帮助和提升。参考来源:IJCharidimouAiBouIouisGfFroschMP1.BaronJCfPasiM,eta1.TheBostoncriteriaversion2.0forcerebra1.amy1.oidangiopathy:amu1.ticentre,retrospective,MRI-neuropatho1.ogydiagnosticaccuracystudy.1.ancetNeuro1.2022Aug;21(8):714-725.doi:10.1016/S1474-4422(22)00208-3.PMID:35841910;PMCID:PMC9389452.

展开阅读全文
相关资源
猜你喜欢
相关搜索

当前位置:首页 > 医学/心理学 > 皮肤病学与性病学

copyright@ 2008-2023 1wenmi网站版权所有

经营许可证编号:宁ICP备2022001189号-1

本站为文档C2C交易模式,即用户上传的文档直接被用户下载,本站只是中间服务平台,本站所有文档下载所得的收益归上传人(含作者)所有。第壹文秘仅提供信息存储空间,仅对用户上传内容的表现方式做保护处理,对上载内容本身不做任何修改或编辑。若文档所含内容侵犯了您的版权或隐私,请立即通知第壹文秘网,我们立即给予删除!