脊髓性肌萎缩症疾病(SMA)修正治疗进展(全文).docx

上传人:p** 文档编号:298811 上传时间:2023-05-08 格式:DOCX 页数:8 大小:131.70KB
下载 相关 举报
脊髓性肌萎缩症疾病(SMA)修正治疗进展(全文).docx_第1页
第1页 / 共8页
脊髓性肌萎缩症疾病(SMA)修正治疗进展(全文).docx_第2页
第2页 / 共8页
脊髓性肌萎缩症疾病(SMA)修正治疗进展(全文).docx_第3页
第3页 / 共8页
脊髓性肌萎缩症疾病(SMA)修正治疗进展(全文).docx_第4页
第4页 / 共8页
脊髓性肌萎缩症疾病(SMA)修正治疗进展(全文).docx_第5页
第5页 / 共8页
脊髓性肌萎缩症疾病(SMA)修正治疗进展(全文).docx_第6页
第6页 / 共8页
脊髓性肌萎缩症疾病(SMA)修正治疗进展(全文).docx_第7页
第7页 / 共8页
脊髓性肌萎缩症疾病(SMA)修正治疗进展(全文).docx_第8页
第8页 / 共8页
亲,该文档总共8页,全部预览完了,如果喜欢就下载吧!
资源描述

《脊髓性肌萎缩症疾病(SMA)修正治疗进展(全文).docx》由会员分享,可在线阅读,更多相关《脊髓性肌萎缩症疾病(SMA)修正治疗进展(全文).docx(8页珍藏版)》请在第壹文秘上搜索。

1、2022脊髓性肌萎缩症疾病(SMA)修正治疗进展(全文)脊髓性肌萎缩症(SMA)是一种由于运动神经元存活基因1(SMNl)纯合缺失/突变,导致无法产生功能性SMN蛋白的神经肌肉疾病。作为起源于中枢神经系统的疾病,SMA不仅累及脊髓前角-运动神经元,导致进行性、对称性肌无力和肌萎缩,还可累及延髓运动神经元,引起吞咽功能障碍,进而影响呼吸、营养等多个生理过程。随着疾病进展,SMA可引起骨骼、呼吸、消化和心血管等多个系统异常卬。近年来,多种疾病修正治疗(DMT)药物,已被证实可有效改善SMA患者躯体的运动功能,然而对于呼吸与吞咽功能的治疗管理尚缺乏足够的认识,本文整理了SMA呼吸和吞咽方面的最新进展

2、情况,以供读者了解。(一)警惕SMA呼吸系统并发症,重视早期呼吸管理SMA常累及呼吸系统,呼吸衰竭是SMA患儿最常见致死原因SMA对呼吸系统的影响取决于SMA的类型和肌肉功能丧失的严重程度,大多数SMA1型患儿在出生后第一年就会出现呼吸功能恶化的并发症,需要各种治疗来支持气道清除和通气。自然病史研究表明,100%年龄大于12个月的SMA1型患儿由于呼吸衰竭需要营养、联合营养或通气支持。61%的SMA1型患儿在出生后第一年需要1次插管。日本一项回顾性研究显示,分别有52%和13%的2型和3型SMA患者需要无创正压通气(NPPV)。SMA特征性的呼吸系统病理生理改变主要为肋间肌无力、胸廓变形以及肺

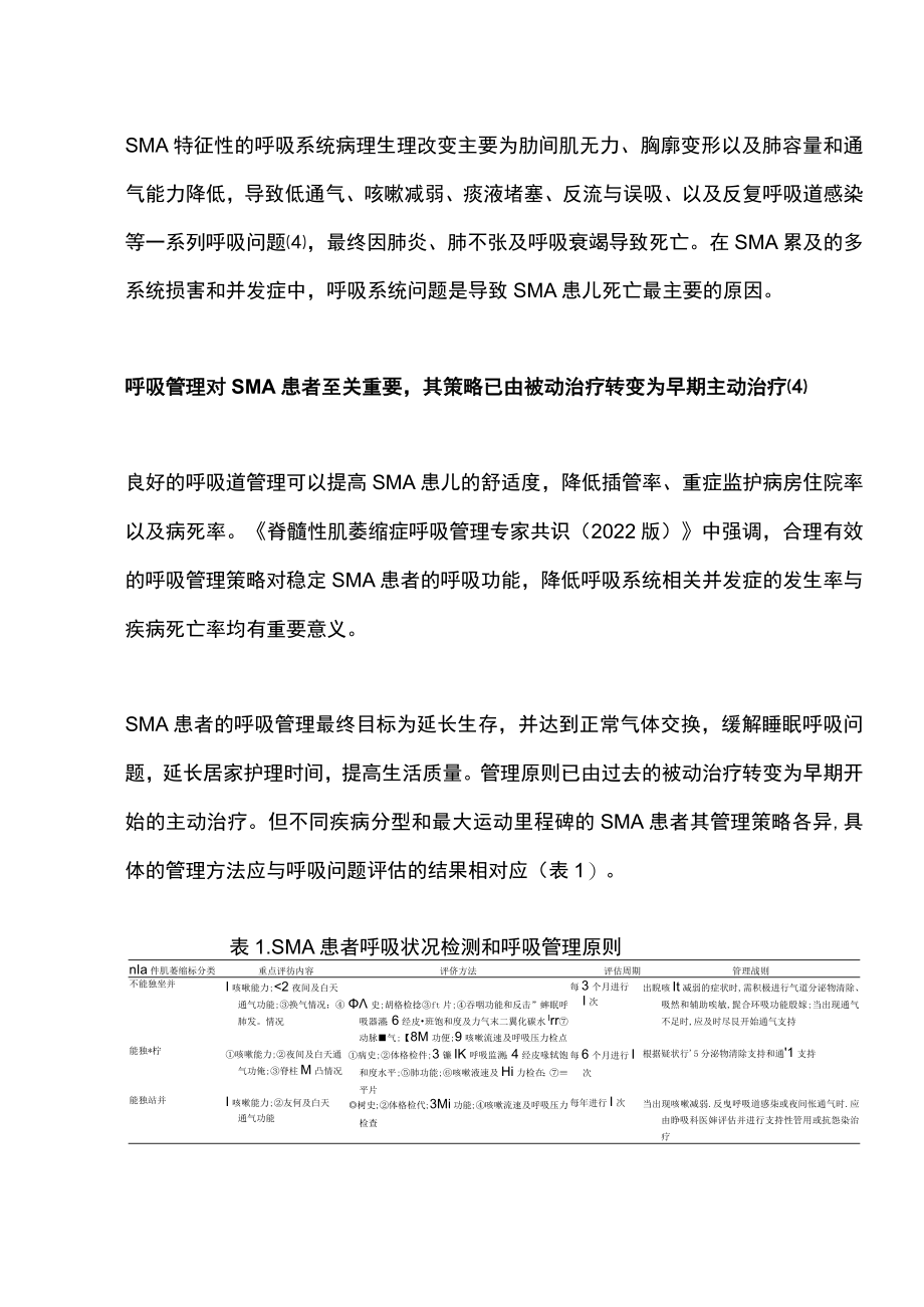
3、容量和通气能力降低,导致低通气、咳嗽减弱、痰液堵塞、反流与误吸、以及反复呼吸道感染等一系列呼吸问题,最终因肺炎、肺不张及呼吸衰竭导致死亡。在SMA累及的多系统损害和并发症中,呼吸系统问题是导致SMA患儿死亡最主要的原因。呼吸管理对SMA患者至关重要,其策略已由被动治疗转变为早期主动治疗良好的呼吸道管理可以提高SMA患儿的舒适度,降低插管率、重症监护病房住院率以及病死率。脊髓性肌萎缩症呼吸管理专家共识(2022版)中强调,合理有效的呼吸管理策略对稳定SMA患者的呼吸功能,降低呼吸系统相关并发症的发生率与疾病死亡率均有重要意义。SMA患者的呼吸管理最终目标为延长生存,并达到正常气体交换,缓解睡眠呼

4、吸问题,延长居家护理时间,提高生活质量。管理原则已由过去的被动治疗转变为早期开始的主动治疗。但不同疾病分型和最大运动里程碑的SMA患者其管理策略各异,具体的管理方法应与呼吸问题评估的结果相对应(表1)。表1.SMA患者呼吸状况检测和呼吸管理原则nIa件肌萎缩标分类重点评彷内容评侪方法评估周期管理战则不能独坐并I咳啾能力;w!多安海S咄 A EJttMftSM 管调,不徒配美 SatMSfi Ktmw含物4-ttS*itMMMMMMW*00在过去的7天明,MHi子:AAJtWIIWMOfflt* (Mw沙胸U) WIORltWMMtBBH 戌型时(Oi) 3笈3或沿MtC*tTm OC用姐自 物

5、需要30 分*壮鹿用MtKMUWfitIWtSWW. MW. 1JlWDaH!MW4JR5ilttfiW,如IMMo甲泥QaHfiKitrt*,发十*(初Di *WHiflt* i食或ATQ体6MH物ffWWn MfI1WiWMmtMMWh WOTSi ,尢i说直U量能TVlHB费的外I 关于我的e7iB6JS .X于箍MJflKUI图3.对于大多数PASA项目在2年的测试期内,无论受试患儿SMN2拷贝数如何,均被一致评定为从不或很少发生(A)一般喂养、(B)饮用流质食物”、(C)食用固体食物困难,(D)父母对吞咽问题的评估Berti等人口刀最近提出了一种新的专门用于记录1型SMA患者言语、吞

6、咽和进食能力相关的不同方面的结构化评估工具(OrSAT),对20例3-15月龄期间接受诺西那生治疗的1型SMA患儿的吞咽能力进行分析,该研究证实诺西那生对吞咽功能有一定疗效,正如关键研究所证实的那样。治疗开始时吞咽功能的损害程度可以帮助预测吞咽功能进展;结构化评估工具OrSAT可以在临床中帮助提供吞咽能力的概况并检测随时间的变化,这有助于帮助临床制定适当的干预计划。除此之外,还有多项真实世界研究1819证实,诺西那生可以改善延髓吞咽功能,尤其在成年患者中。未来对于延髓功能改善这一新结局指标的形成的验证,以及延髓功能的其他评估方式,包括声音、语言、吞咽等方面的评估还有待进一步、更深入的研究。总结SMA是一种严重的进行性运动神经元病,不仅影响脊髓前角运动神经元,还影响脑干运动神经元,可引起骨骼、呼吸、消化等全身多系统异常。作为全球首个获批的疾病修正治疗药物,诺西那生的出现使SMA临床治疗跨入新的历史阶段。多项关键性研究与真实世界研究证实诺西那生可持续改善和稳定各型SMA患者的运动、呼吸和吞咽等重要功能,改变自然病程。在SMA患者吞咽和呼吸功能的改善方面,诺西那生是目前拥有最多且权威证据的治疗药物。未来,还需要在疾病研究和临床实践中积累更多的呼吸、吞咽管理经验和证据,以更好地服务和优化SMA治疗管理策略,全面提高SMA患者生存质量。

展开阅读全文
相关资源
猜你喜欢
相关搜索

当前位置:首页 > 医学/心理学 > 神经病学与精神病学

copyright@ 2008-2023 1wenmi网站版权所有

经营许可证编号:宁ICP备2022001189号-1

本站为文档C2C交易模式,即用户上传的文档直接被用户下载,本站只是中间服务平台,本站所有文档下载所得的收益归上传人(含作者)所有。第壹文秘仅提供信息存储空间,仅对用户上传内容的表现方式做保护处理,对上载内容本身不做任何修改或编辑。若文档所含内容侵犯了您的版权或隐私,请立即通知第壹文秘网,我们立即给予删除!