项目管理学习题汇总.docx

上传人:p** 文档编号:333917 上传时间:2023-06-02 格式:DOCX 页数:24 大小:119.17KB
下载 相关 举报
项目管理学习题汇总.docx_第1页
第1页 / 共24页
项目管理学习题汇总.docx_第2页
第2页 / 共24页
项目管理学习题汇总.docx_第3页
第3页 / 共24页
项目管理学习题汇总.docx_第4页
第4页 / 共24页
项目管理学习题汇总.docx_第5页
第5页 / 共24页
项目管理学习题汇总.docx_第6页
第6页 / 共24页
项目管理学习题汇总.docx_第7页
第7页 / 共24页
项目管理学习题汇总.docx_第8页
第8页 / 共24页
项目管理学习题汇总.docx_第9页
第9页 / 共24页
项目管理学习题汇总.docx_第10页
第10页 / 共24页
亲,该文档总共24页,到这儿已超出免费预览范围,如果喜欢就下载吧!
资源描述

《项目管理学习题汇总.docx》由会员分享,可在线阅读,更多相关《项目管理学习题汇总.docx(24页珍藏版)》请在第壹文秘上搜索。

1、:按章节出的习题第一章概论1.请阐述项目管理与日常运营管理的异同,并分析为什么会有差异?答案要点:项目管理与日常运营管理的差异:(1)管理的对象不同。项目管理的对象是一次性、独特性的项目,管理的是有关项目的评估、决策、实施和控制过程;日常运营管理的对象是企业生产和运营的决策、实施和控制。(2)管理的方法不同。项目管理的方法中有许多针对具体任务的管理技术和方法,日常运营更多的是部门协调、指挥命令等针对日常运行的管理方法和工具。(3)管理的周期不同。项目管理的周期是一个项目的生命周期,而日常运营管理的周期相对长远。二者的共性:都具有科学性和艺术性的特征,都需要考虑经济效益和效率。二者存在差异的原因

2、:项目与日常运营在工作性质、工作内容、工作环境、工作方式和组织结构等方面存在差异。2.你认为在21世纪,随着知识经济和网络化社会的发展,项目管理将如何发展?答案要点:(可以根据自己的认识进行发挥,答案仅供参考)随着知识经济和网络化社会的发展,项目管理技术及方法将会变得越来越重要,我们的社会、企业和组织也将会变得更加以项目为导向,项目管理将突破现有的范围,向更广阔的范围发展和应用。21世纪项目项目管理的研究重点可能会是人的管理和社会、企业和组织的项目导向变革。第二章项目过程与项目管理过程1 .案例分析长征电气公司是一家以洗衣机产品生产为主的国有企业,多年来向来生产普通洗衣机产品,由于产品品种未能

3、及时更新,企业经济效益急遽下滑。为了改变现状,企业领导决定进行新产品开辟,经过市场的调查和分析,发现市场对“全自动滚筒洗衣机”需求旺盛,市场前景广阔,为此该企业领导决定在2002年年初开始投入资金开辟“全自动滚筒洗衣机”产品,以改变企业目前的经营现状。经过初步分析,全自动滚筒洗衣机的研制与生产准备需要投资共计1000万元,其中研制时间为半年,需要研制费用600万元整;生产准备与生产线改造工作也需要半年时间,对原有洗衣机生产线进行改造需要投入400万元;新型全自动滚筒洗衣机计划第二年年初投产并投入市场,估计投产当年企业的生产销售成本为900万元,企业可以实现销售收入1000万元;此后,企业每年的

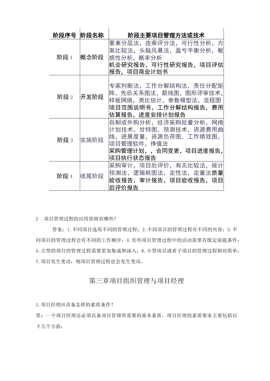
4、生产成本为1500万元,可以实现年销售收入2000万元。项目管理有其自身的生命周期,根据项目管理生命周期的四个阶段,分别描述每一个阶段可能用到的项目管理方法或者技术。答案:全自动滚筒洗衣机研制项目的生命周期及主要方法和技术如下图:阶段序号阶段名称阶段主要项目管理方法或技术阶段1概念阶段要素分层法,连乘评分法,可行性分析,方案比较法,头脑风暴法,盈亏平衡分析,敏感性分析,概率分析机会研究报告,可行性研究报告,项目评估报告,项目商业计划书阶段2开发阶段专家判断法,工作分解结构法,责任分配矩阵,先后关系图法,箭线图,图形评审技术,样板网络,类比估计,参数模型法,流程图项目范围说明书,工作分解结构报告

5、,费用估算报告,进度安排计划报告阶段3实施阶段自制或外购分析,经济采购批量分析,网络计划技术,甘特图,预测技术,资源费用曲线,进展度量,资源负荷图,工作绩效图,项目管理软件,挣值法采购管理计划,合同变更,项目进度报告,项目执行状态报告阶段4收尾阶段采购审计,项目后评价,有无比较法,统计预测法,逻辑框图法,定性法,定量法质量验收报告,审计报告,项目验收报告,项目后评价报告2 .项目管理过程的应用原则有哪些?答案:1.不同项目选用不同的管理过程;2.不同项目的管理过程有不同的内容;3.不同项目的管理过程会有不同的工作顺序;4.有些项目管理过程中的活动需要有既定前提条件;5.大型的项目的管理过程需要

6、更加集成和深入;6.小型项目或者子项目的管理过程相对简单;7.项目发生变动,则项目管理过程也会发生变动。第三章项目组织管理与项目经理1.项目经理应具备怎样的素质条件?答:一个项目经理还必须具备项目管理所需要的基本素质,项目经理的素质要求主要包括以下几个方面:(1)要有勇于承担责任的勇气(2)要有积极创新的精神(3)要有实事求是的态度(4)要有任劳任怨和积极肯干的作风(5)要有很强的自信心2.在项目的组织管理中,首先应明确所处的组织是什么样的组织结构,请论述现有企业都有那些组织结构,它们各自有哪些优缺点?答:组织结构,是反映生产要素相互结合的结构形式,即管理活动中各种职能的横向分工与层次划分。根

7、据项目组织结构的设计原则,项目管理中常见的组织形式有以下三种类型:一、职能式(直线型)组织结构层次化的职能式组织结构是一个金字塔形的结构,高层管理者位于金字塔的顶部,中层和低层管理则沿着塔顶向下分布。这种结构的优点是:首先,在人员使用上具有较大的灵便性,专业技术人员或者员工工作完成后又可以回去做他原来的工作;其次,在人员离开项目组甚至离开公司时,职能部门可作为保持项目连续性的基础;第三,职能部门可以为本部门的专业人员提供一条正常的晋升途径。这种结构的缺点:一是技术复杂的项目通常需要多个部门的共同合作,交流方面存在一定艰难;二是这种组织结构使得客户得不到应有的关注,因为职能部门有自己的日常工作,

8、使项目和客户的利益得不到优先考虑;三是职能部门的工作方式往往是面向本部门活动的,而一个项目要取得成功,其采取的工作方式必须是面向问题的;四是调配给项目的人员的工作积极性往往不是很高;五是责任不分明,最终导致协调艰难的局面,这种艰难局面会对客户要求的响应变得迟缓和艰难。二、项目式组织结构项目式组织结构是将项目从公司组织中分离出来,作为独立的单元来处理,有其自己的技术人员和管理人员。项目式组织结构的优点:首先,项目经理对项目全权负责,因此他可以全身心地投入到项目中去,可以调用整个组织内部与外部的资源;其次,项目组织的所有成员直接对项目经理负责,每一个成员惟独一个上司,避免了多重领导、无所适从的局面

9、;第三,权力的集中加快了决策的速度,使整个项目组织能够对客户的需要和高层管理的意图做出更快的响应;第四,项目的目标是单一的,项目组成员能够明确理解并集中精力于这个单一目标,团队精神能充分发挥;第五,由于项目从职能部门中分离出来,使得沟通途径变得简洁,易于操作,在进度、成本和质量等方面的控制较为灵便。这种组织结构的缺点:第一,当一个公司有多个项目时,每一个项目有自己一套独立的班子,这会造成人员、设施、技术及设备等资源的重复配置;而且为了保证在项目需要时能即将得到所需的专业技术人员及设备等,项目经理往往会将这些关键资源储备起来,使得具有关键技术的人员聘用的时间比项目需要他们的时间更长;第二,当项目

10、具有高科技特征时,由于职能部门对于不属于本部门的项目成员不直接开放,于是调用某些专业领域有较深造诣的人员阻力较多。第三,对项目组成员来说,缺乏一种事业的连续性和保障,项目一旦结束,项目组成员就会失去他们的“家三、矩阵式组织结构矩阵式组织结构是为了最大限度地发挥项目式和职能式组织的优势,尽量避免其弱点而产生的一种组织结构。它是在职能式组织的垂直层次结构上叠加了项目式组织的水平结构。其形式可分为强矩阵形式、弱矩阵形式、平衡矩阵形式。矩阵式组织结构的优点可以概括为:一是项目是工作的焦点,有专门的人即项目经理负责管理整个项目;二是由于项目组织是覆盖职能部门的,它可以临时从职能部门抽调所需的人材;三是当

11、有多个项目同时进行时,公司可以平衡资源以保证各个项目都能完成其各自的进度、费用及质量要求;四是对客户要求的响应与项目式组织一样快捷灵便,对公司组织内部的要求也能做出较快的响应;五是项目组成员对项目结束后的忧虑减少,他们一方面与项目有很强的联系,另一方面他们对职能部门也有一种“家”的感觉。固然,矩阵式组织结构的缺点也是明显的,首先,在多项目中有主次之分,资源在项目之间流动容易引起项目经理之间的争斗;其次,项目经理主管项目的行政事务、职能部门经理负责项目的技术与资源支持,项目经理必须就各种问题与部门经理进行谈判,如果项目经理在这方面没有很强的能力,就会影响到项目的成功;第三,矩阵式组织违反了命令单

12、一性的原则,项目组成员有两个上司,即项目经理和部门经理,当他们的命令有分歧时,会令成员感到摆布为难,无所适从。四、复合式组织结构在一个公司中,可以同时存在职能式组织的项目和纯项目式组织的项目,这就是复合式组织结构。在这种混合组织结构中,公司可先将刚启动且尚未成熟的项目放在某个职能部门的下面,当其逐渐成熟并具有一定地位以后将其作为一个独立的项目,最后也有可能发展成为一个独立的部门。这种混合式组织结构使公司在建立项目组织时具有较大的灵便性,但也有一定的风险。同一公司的若干项目采取不同的组织形式,由于利益分配上的不一致性,容易产生矛盾。综上所述,项目的组织结构可以多种多样,但大多数公司将矩阵式组织作

13、为安置项目的基本方法,第四章项目范围管理1 .请运用所学的项目工作分解技术,列出毕业论文写作项目的工作分解结构(WBS)o答案要点:(例)毕业论文写作注:本题题目参考:汪小金,项目管理在学位论文写作中的应用,项目管理技术,2005.12 .项目范围变更控制是项目范围管理中非常重要的一项工作,为什么?在项目范围变更的控制工作中,主要应该考虑哪些问题?答案要点:因为项目范围变更的结果会导致项目工期、成本或者质量等方面的全面改变,对项目产生较大影响。因此必须要对项目范围变更进行严格的控制,要按照项目集成管理的思想和要求来控制好项目范围的变更。在项目范围变更的控制工作中,主要应该考虑的问题有:(1)分

14、析和确定影响项目范围变动的因素和环境条件。(2)管理和控制那些能够引起项目范围变动的因素和条件。(3)分析和确认各方面提出的项目变动要求的合理性和可行性。(4)分析和确认项目范围变动是否己发生,以及这些变动的风险和内容。(5)当项目范围变动发生时,对其进行管理和控制,设法使这些变动朝有益的方向发展,努力消除项目范围变动的不利影响。3 .请简述项目范围管理的主要工作内容:答案要点:(1)项目的起始工作(2)项目范围的界定(3)项目范围的确认(4)编制项目范围计划(5)项目范围变更的控制第六章项目成本管理1 .请回答项目成本管理包括哪些工作,并写出这些工作各自的侧重点和作用?答案要点:现代项目成本

15、管理的主要内容包括:(1)项目资源计划。项目资源计划工作的重点是确定出能够充分保证项目实施所需各种资源的清单和资源投入的计划安排。(2)项目成本估算。项目成本估算的主要任务是确定整个项目所需人、机、料、费等成本要素及其费用。(3)项目成本预算。项目成本预算的关键是合理、科学地确定出项目成本的控制基线。(4)项目成本控制。工作重点是在项目实施过程中,努力将项目实际成本控制在项目预算范围之内。(5)项目成本预测。在项目实施过程中,依据已发生的项目成本情况和各种相关影响因素的发展与变化,分析、预测项目成本未来的发展和变化趋势,以及项目最终可能浮现的结果。2 .请简述项目成本管理的几种方法答案要点:(D项目全过程成本管理的理论与方法(2)项目全生命周期成本管理理论与方法(3)项目全面成本管理的理论与方法一一全过程、全要素、全团队、全风险管理方法3 .案例分析某项目管理软件公司正在开辟一套项目管理应用软件产品PCS,为了更好地对项目进行管理控制,该项目的项目经理要定期检查项目的执行情况,假如项目执行到了第14周,在第14周项目经理对前13周的项目执行情况进行总结,有关项目各项工作在前13周的执行情况如表1所示。项目开辟进度计划如图1所表1PCS项目管理软件产品前13周计划与执行情况统计表代号工作名称预算费用(万元)实际完成百分比(%)实际

展开阅读全文
相关资源
猜你喜欢
相关搜索

当前位置:首页 > 资格/认证考试 > 建造师考试

copyright@ 2008-2023 1wenmi网站版权所有

经营许可证编号:宁ICP备2022001189号-1

本站为文档C2C交易模式,即用户上传的文档直接被用户下载,本站只是中间服务平台,本站所有文档下载所得的收益归上传人(含作者)所有。第壹文秘仅提供信息存储空间,仅对用户上传内容的表现方式做保护处理,对上载内容本身不做任何修改或编辑。若文档所含内容侵犯了您的版权或隐私,请立即通知第壹文秘网,我们立即给予删除!