行政办公室岗位编制及岗位职能职责.docx

上传人:p** 文档编号:349567 上传时间:2023-08-05 格式:DOCX 页数:8 大小:27.20KB
下载 相关 举报
行政办公室岗位编制及岗位职能职责.docx_第1页
第1页 / 共8页
行政办公室岗位编制及岗位职能职责.docx_第2页
第2页 / 共8页
行政办公室岗位编制及岗位职能职责.docx_第3页
第3页 / 共8页
行政办公室岗位编制及岗位职能职责.docx_第4页
第4页 / 共8页
行政办公室岗位编制及岗位职能职责.docx_第5页
第5页 / 共8页
行政办公室岗位编制及岗位职能职责.docx_第6页
第6页 / 共8页
行政办公室岗位编制及岗位职能职责.docx_第7页
第7页 / 共8页
行政办公室岗位编制及岗位职能职责.docx_第8页
第8页 / 共8页
亲,该文档总共8页,全部预览完了,如果喜欢就下载吧!
资源描述

《行政办公室岗位编制及岗位职能职责.docx》由会员分享,可在线阅读,更多相关《行政办公室岗位编制及岗位职能职责.docx(8页珍藏版)》请在第壹文秘上搜索。

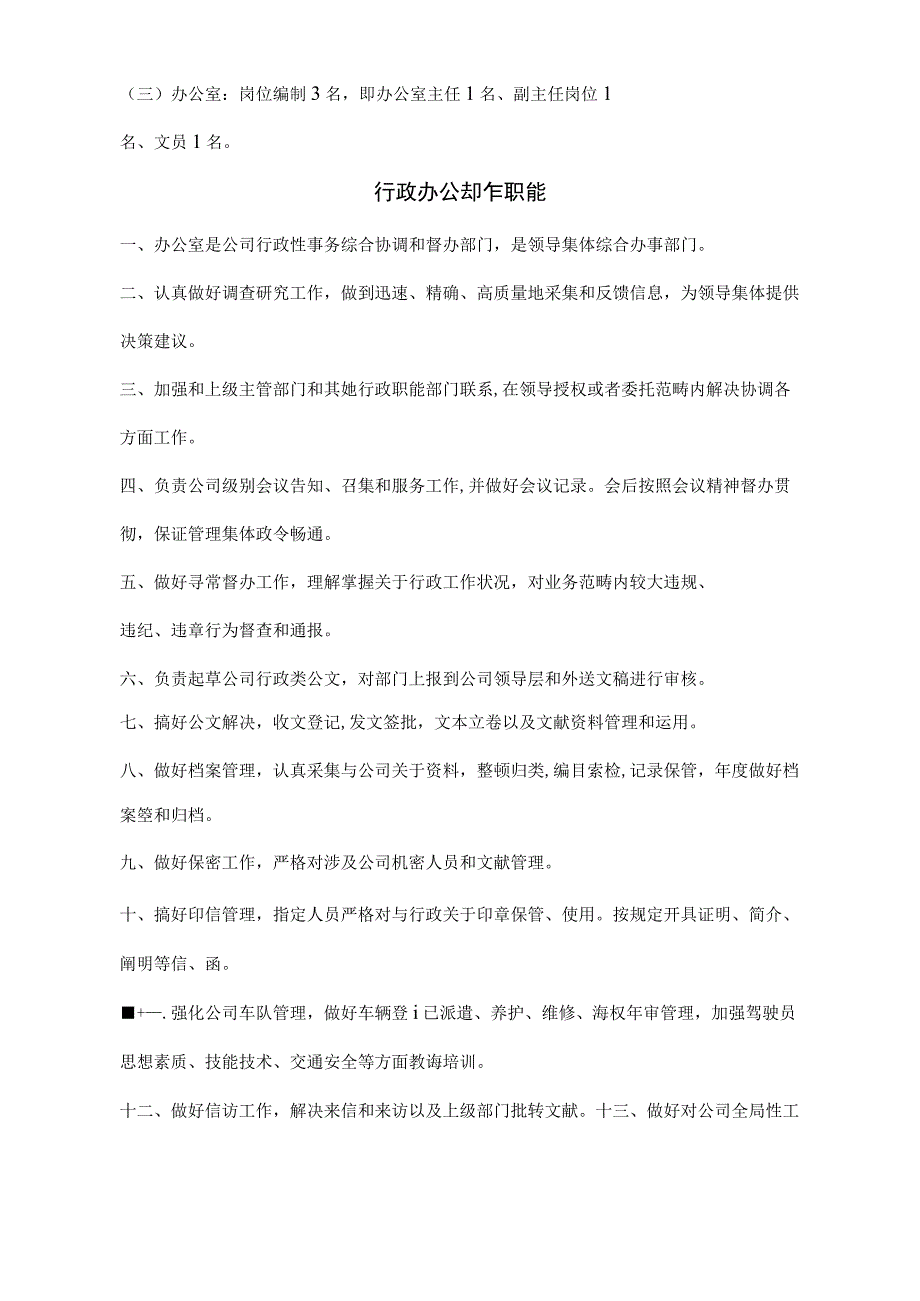
1、(三)办公室:岗位编制3名,即办公室主任1名、副主任岗位1名、文员1名。行政办公却乍职能一、办公室是公司行政性事务综合协调和督办部门,是领导集体综合办事部门。二、认真做好调查研究工作,做到迅速、精确、高质量地采集和反馈信息,为领导集体提供决策建议。三、加强和上级主管部门和其她行政职能部门联系,在领导授权或者委托范畴内解决协调各方面工作。四、负责公司级别会议告知、召集和服务工作,并做好会议记录。会后按照会议精神督办贯彻,保证管理集体政令畅通。五、做好寻常督办工作,理解掌握关于行政工作状况,对业务范畴内较大违规、违纪、违章行为督查和通报。六、负责起草公司行政类公文,对部门上报到公司领导层和外送文稿

2、进行审核。七、搞好公文解决,收文登记,发文签批,文本立卷以及文献资料管理和运用。八、做好档案管理,认真采集与公司关于资料,整顿归类,编目索检,记录保管,年度做好档案箜和归档。九、做好保密工作,严格对涉及公司机密人员和文献管理。十、搞好印信管理,指定人员严格对与行政关于印章保管、使用。按规定开具证明、简介、阐明等信、函。+.强化公司车队管理,做好车辆登i已派遣、养护、维修、海权年审管理,加强驾驶员思想素质、技能技术、交通安全等方面教诲培训。十二、做好信访工作,解决来信和来访以及上级部门批转文献。十三、做好对公司全局性工作法务解决,依法维护公司利益,保护员工合法权益。十四、加强文印和办公用品管理,

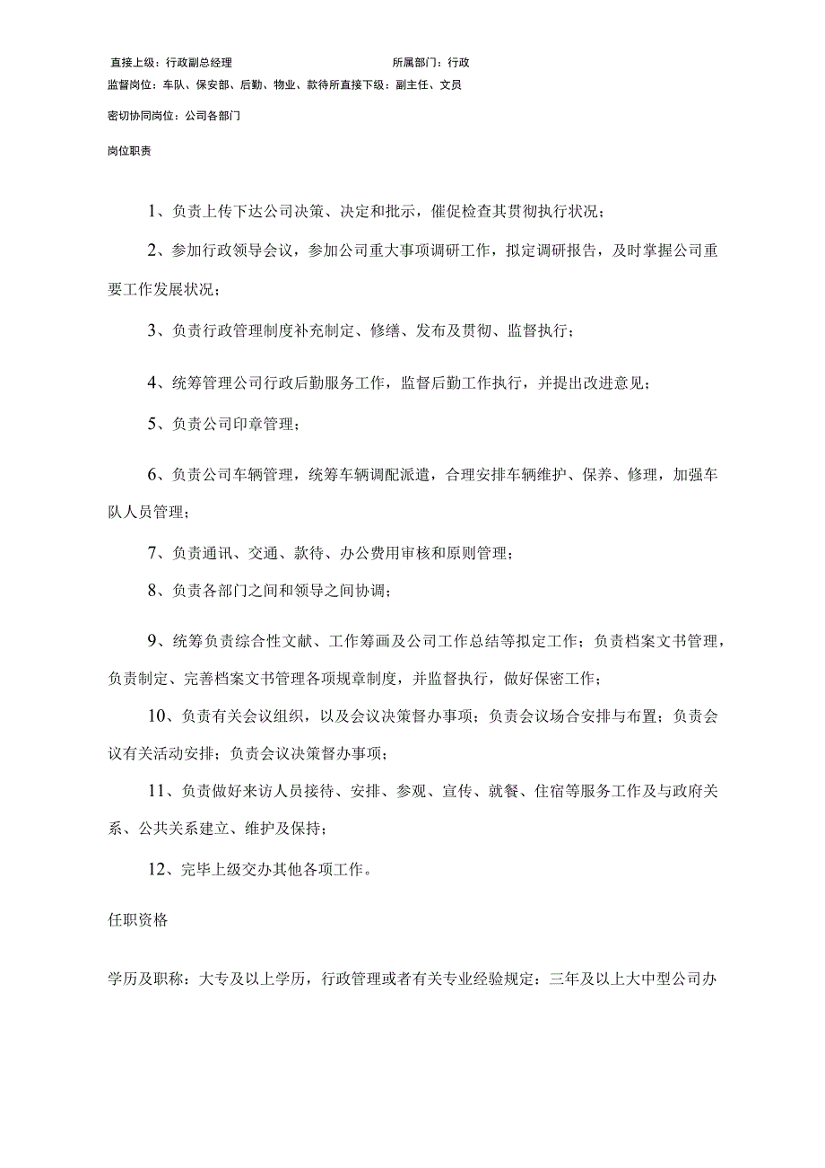
3、办公用品按部门需要中青、领导审批采购、发放登记流程严格操作。十五、搞好劳保用品采购、发放管理工作。十六、做好接待、礼仪服务工作。十七、搞好后勤物业管理工作,开源节流,加强公司成本管理。十八、做好外宣工作,树立公司良好媒体形象。十九、切实做好公司资产管理工作。二十、准时、按质、按量完毕领导交办其他任务。1、办公室主任职务阐明书岗位编号:岗位名称:办公室主任直接上级:行政副总经理所属部门:行政监督岗位:车队、保安部、后勤、物业、款待所直接下级:副主任、文员密切协同岗位:公司各部门岗位职责1、负责上传下达公司决策、决定和批示,催促检查其贯彻执行状况;2、参加行政领导会议,参加公司重大事项调研工作,拟

4、定调研报告,及时掌握公司重要工作发展状况;3、负责行政管理制度补充制定、修缮、发布及贯彻、监督执行;4、统筹管理公司行政后勤服务工作,监督后勤工作执行,并提出改进意见;5、负责公司印章管理;6、负责公司车辆管理,统筹车辆调配派遣,合理安排车辆维护、保养、修理,加强车队人员管理;7、负责通讯、交通、款待、办公费用审核和原则管理;8、负责各部门之间和领导之间协调;9、统筹负责综合性文献、工作筹画及公司工作总结等拟定工作;负责档案文书管理,负责制定、完善档案文书管理各项规章制度,并监督执行,做好保密工作;10、负责有关会议组织,以及会议决策督办事项;负责会议场合安排与布置;负责会议有关活动安排;负责

5、会议决策督办事项;11、负责做好来访人员接待、安排、参观、宣传、就餐、住宿等服务工作及与政府关系、公共关系建立、维护及保持;12、完毕上级交办其他各项工作。任职资格学历及职称:大专及以上学历,行政管理或者有关专业经验规定:三年及以上大中型公司办公室工作经验技能:文书解决技能、决策技能、沟通技能、管理技能性格:豁达开朗,处事坚决、公正、理智其她:身体健康,28-45岁素质规定(一)熟悉公司管理知识,有近年公司管理经验;(二)(二)较强口头表达能力和沟通能力;(三)较强分析能力.应变能力;(四)较强组织能力和协调能力。编制人姓名及订立日期审批人姓名及订立日期本人确认熟悉此岗位职费书,通过上级领导清

6、晰解释,本人已清晰明确了本岗位职责及工作内容并信守执行。编号I岗位名称:办公室副主任岗位编号:直接上级:办公室主任所属部门:行政监督岗位:直接下级:文员密切协同岗位:公司各部门岗位职责1、协助做好公司决策、批示等上传下达工作,并协助催促检查其贯彻执行状况;2、协助对公司后勤事务管理,并协调公司各部门有效运营;3、协助对公司车辆调派、监督及使用管理;4、做好公司征服、茶叶、办公用品、办公设备申购、发放、审核等工作,并对办公设备正常使用维护、监管;5、负责固定资产、低值易耗品盘点、核销、汇总及增减汇总工作;6、协助管理公司有关资料档案整顿、分类及归档;7、负责各类会议会议记要及各部门发言材料汇总、

7、编制下发;8、协助上级对来访客人接待及行程安排;9、负责各部门申请名片印制;10、管理公司印章使用与审核;11、负责会员管理工作,建立会员信息资料台账,掌握信息,跟踪服务,认真做好会员来公司后一切服务保障工作;12、协助办理公司有关证件年审、报检、变更及注销等工作;13、完毕上级交办其他暂时性工作。任职资格学历及职称:大专及以上学历,行政管理或者有关专业经验规定:三年及以上大中型公司办公室工作经验技能:文书解决技能、决策技能、沟通技能、管理技能性格:豁达开朗,处事坚决、公正、理智其她:身体健康素质规定(一)熟悉公司管理知识,有近年公司管理经验;(二)较强口头表达能力和沟通能力;(三)较强分析能

8、力.应变能力;(四)较强组织能力和协调能力。编制人姓名及订立审批人姓名及订立日期日期本人确认熟悉此岗位职费书,通过上级领导清晰解释,本人已清晰明确了本岗位职责及工作内容并信守执行。岗位名称:文员岗位编号:直接上级:办公室主任所属部门:行政监督岗位:直接下级:密切协同岗位:公司各部门岗位职责1、负责对进入公司办公场合宾客招呼、接待、引导,对无关人员进行劝阻或者协助保安人员解决;2、做好办公室电话接转、记录工作,做到及时上传下达;3、负责公司邮件、报刊、文献收取、分发,各部门有关文献打印、复印工作。4、负责公司有关文献资料、档案整顿、分类及存档;5、负责征服、各类办公用品管理,入库、出库登记领用手

9、续,定期清点、盘存,保证帐实相符;6、负责办公室环境卫生清洁、保持干净;7、完毕领导交办各项暂时性工作。任职资格:应具备大专及以上文化限度或者初级及以上专业技术资格或者在本岗位工作一年以上基本技能:1. 有一定政策理论水平,有较强保密意识,熟悉保密工作规章制度,具备一定文秘、档案知识和电力生产基本知识;2. 掌握文书解决、信访接待、公共关系等知识;有一定实际工作经验和业务组织协调能力;3. 具备一定文字工作、言辞表达能力,能起草关于筹画、总结、报告并组织实行;4. 能对的填报专业报表等。5. 掌握办公自动化设备应用,能应用计算机进行本专业业务管理编制人姓名及订立审批人姓名及订立日期日期本人确认熟悉此岗位职责书,通过上级领导清晰解释,本人已清晰明确了本岗位职责及工作内容并信守执行。编号,

展开阅读全文
相关资源
猜你喜欢
相关搜索

当前位置:首页 > 管理/人力资源 > 绩效管理

copyright@ 2008-2023 1wenmi网站版权所有

经营许可证编号:宁ICP备2022001189号-1

本站为文档C2C交易模式,即用户上传的文档直接被用户下载,本站只是中间服务平台,本站所有文档下载所得的收益归上传人(含作者)所有。第壹文秘仅提供信息存储空间,仅对用户上传内容的表现方式做保护处理,对上载内容本身不做任何修改或编辑。若文档所含内容侵犯了您的版权或隐私,请立即通知第壹文秘网,我们立即给予删除!