质量管理考核体系.docx

上传人:p** 文档编号:358094 上传时间:2023-08-06 格式:DOCX 页数:11 大小:48.66KB
下载 相关 举报
质量管理考核体系.docx_第1页
第1页 / 共11页
质量管理考核体系.docx_第2页
第2页 / 共11页
质量管理考核体系.docx_第3页
第3页 / 共11页
质量管理考核体系.docx_第4页
第4页 / 共11页
质量管理考核体系.docx_第5页
第5页 / 共11页
质量管理考核体系.docx_第6页
第6页 / 共11页
质量管理考核体系.docx_第7页
第7页 / 共11页
质量管理考核体系.docx_第8页
第8页 / 共11页
质量管理考核体系.docx_第9页
第9页 / 共11页
质量管理考核体系.docx_第10页
第10页 / 共11页
亲,该文档总共11页,到这儿已超出免费预览范围,如果喜欢就下载吧!
资源描述

《质量管理考核体系.docx》由会员分享,可在线阅读,更多相关《质量管理考核体系.docx(11页珍藏版)》请在第壹文秘上搜索。

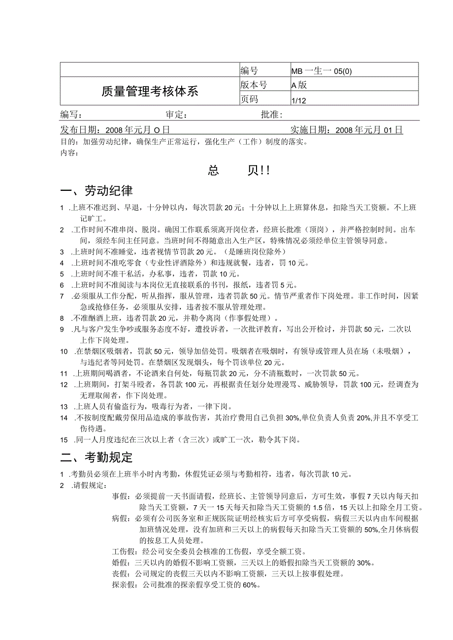
1、编号MB一生一05(0)质量管理考核体系版本号A版页码1/12编写:审定:批准:发布日期:2008年元月O日实施日期:2008年元月01日目的:加强劳动纪律,确保生产正常运行,强化生产(工作)制度的落实。内容:总贝!一、劳动纪律1 .上班不准迟到、早退,十分钟以内,每次罚款20元;十分钟以上上班算休息,扣除当天工资额。不上班记旷工。2 .工作时间不准串岗、脱岗。确因工作联系须离开岗位者,经班长批准(顶岗),并严格控制时间。出车间,须经车间主任同意。当班时间不得随意出入生产区,特殊情况必须经单位主管领导同意。3 .上班时间不准睡觉,违者视情节罚款20元。(是睡班岗位除外)4 .上班时间不准吃零食

2、(专业性评酒除外)和违规就餐,违者,罚10元。5 .上班时间不准干私活,办私事,违者,罚款10元。6 .上班时间不准阅读与本岗位无直接联系的书刊,报纸,违者罚5元。7 .必须服从工作分配,听从指挥,服从管理,违者罚款50元。情节严重者作下岗处理。非工作时间,因紧急或抢修任务,必须服从安排,违者按不服从管理处理。8 .不准酗酒上班,违者罚款20元,并勒令离岗(作事假处理)。9 .凡与客户发生争吵或服务态度不好,遭投诉者,一次批评教育,写出公开检讨,并罚款50元,二次以上作下岗处理。10 .在禁烟区吸烟者,罚款50元,领导加倍处罚。吸烟者在吸烟时,有领导或管理人员在场(未吸烟),与违纪者等同处罚。

3、在禁烟区发现烟头,每个罚该单位20元。11 .上班期间喝酒者,不论酒来自何处,每瓶罚款20元,分不清瓶数时,一次罚款50元。12 .上班期间,打架斗殴者,各罚款100元,再根据责任划分处理漫骂、威胁领导,罚款100元,经调查为无理取闹者,作下岗处理。13 .上班人员有偷盗行为,吸毒行为者,一律下岗。14 .不按制度配戴劳保用品造成的事故伤害,其治疗费用自己负担30%,单位负责人负责20%,并且不享受工伤待遇。15 .同一人月度违纪在三次以上者(含三次)或旷工一次,勒令其下岗。二、考勤规定1 .考勤员必须在上班半小时内考勤,休假凭证必须与考勤相符,违者,每次罚款10元。2 .请假规定:事假:必须

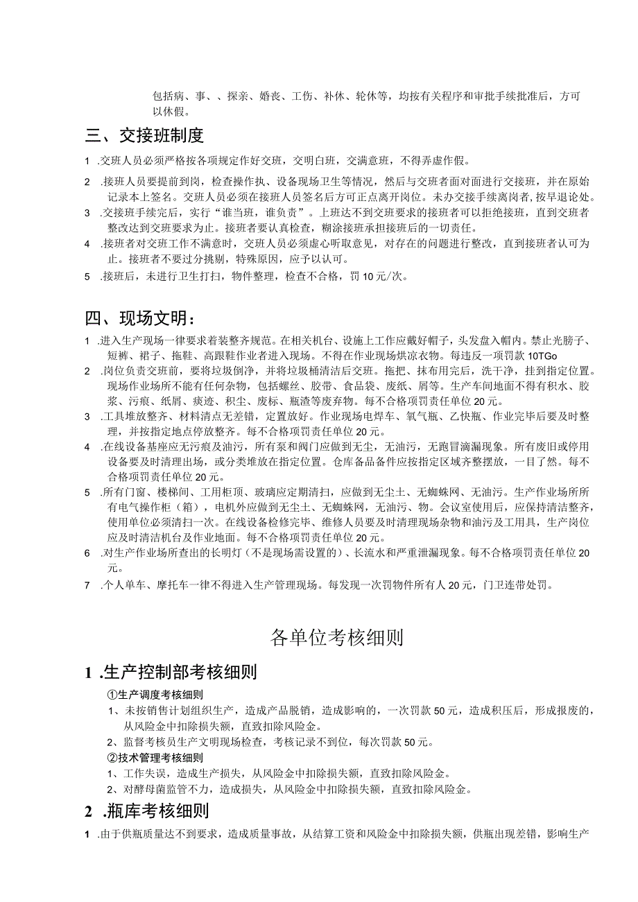
4、提前一天书面请假,经班长、主管领导同意后,方可生效,事假7天以内每天扣除当天工资额,7天一15天每天扣除当天工资额的1.5倍,15天以上扣除全月工资。病假:必须有公司医务室和正规医院证明经核实后方可享受病假,病假三天以内由车间根据加班情况处理,没有加班和三天以上的病假每天扣除当天工资额的50%,全月休病假的按息工人员处理。工伤假:经公司安全委员会核准的工伤假,享受全额工资。婚假:三天以内的婚假不影响工资额,三天以上的婚假扣除当天工资额的30%。丧假:公司规定的丧假三天以内不影响工资额,三天以上按事假处理。探亲假:公司批准的探亲假享受工资的60%。包括病、事、探亲、婚丧、工伤、补休、轮休等,均按

5、有关程序和审批手续批准后,方可以休假。三、交接班制度1 .交班人员必须严格按各项规定作好交班,交明白班,交满意班,不得弄虚作假。2 .接班人员要提前到岗,检查操作执、设备现场卫生等情况,然后与交班者面对面进行交接班,并在原始记录本上签名。交班人员必须在接班人员签名后方可正点离开岗位。未办交接手续离岗者,按早退论处。3 .交接班手续完后,实行“谁当班,谁负责”。上班达不到交班要求的接班者可以拒绝接班,直到交班者整改达到交班要求为止。接班者要认真检查,糊涂接班承担接班后的一切责任。4 .接班者对交班工作不满意时,交班人员必须虚心听取意见,对存在的问题进行整改,直到接班者认可为止。接班者不要过分挑剔

6、,特殊原因,应予以认可。5 .接班后,未进行卫生打扫,物件整理,检查不合格,罚10元/次。四、现场文明:1 .进入生产现场一律要求着装整齐规范。在相关机台、设施上工作应戴好帽子,头发盘入帽内。禁止光膀子、短裤、裙子、拖鞋、高跟鞋作业者进入现场。不得在作业现场烘凉衣物。每违反一项罚款10TGo2 .岗位负责交班前,要将垃圾倒净,并将垃圾桶清洁后交班。拖把、抹布用完后,洗干净,挂到指定位置。现场作业场所不能有任何杂物,包括螺丝、胶带、食品袋、废纸、屑等。生产车间地面不得有积水、胶浆、污痕、纸屑、痰迹、积尘、废标、瓶渣等废弃物。每不合格项罚责任单位20元。3 .工具堆放整齐、材料清点无差错,定置放好

7、。作业现场电焊车、氧气瓶、乙快瓶、作业完毕后要及时整理,并按指定地点停放整齐。每不合格项罚责任单位20元。4 .在线设备基座应无污痕及油污,所有泵和阀门应做到无尘,无油污,无跑冒滴漏现象。所有废旧或停用设备要及时清理出场,或分类堆放在指定位置。仓库备品备件应按指定区域齐整摆放,一目了然。每不合格项罚责任单位20元。5 .所有门窗、楼梯间、工用柜顶、玻璃应定期清扫,应做到无尘土、无蜘蛛网、无油污。生产作业场所所有电气操作柜(箱),电机外应做到无尘土、无蜘蛛网,无油污、物。会议室使用后,应保持清洁整齐,使用单位必须清扫一次。在线设备检修完毕、维修人员要及时清理现场杂物和油污及工用具,生产岗位应及时

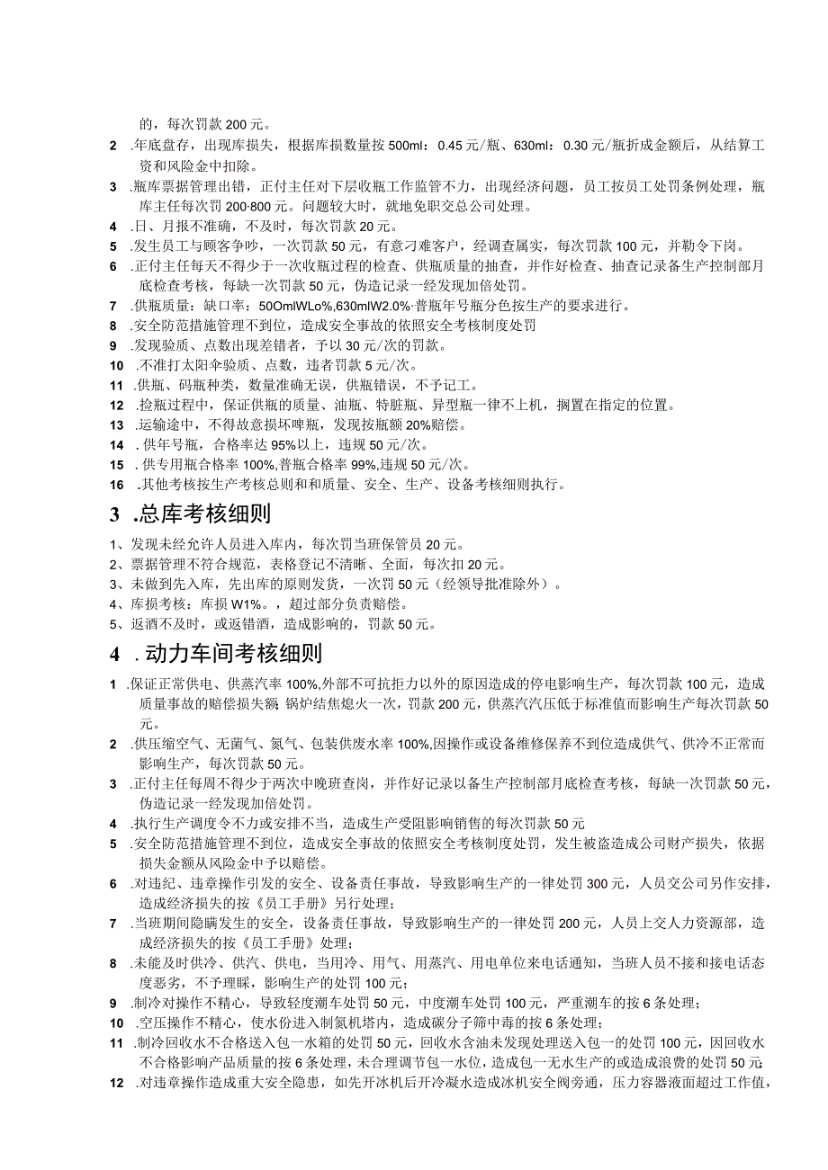
8、清洁机台及作业地面。每不合格项罚责任单位20元。6 .对生产作业场所查出的长明灯(不是现场需设置的)、长流水和严重泄漏现象。每不合格项罚责任单位20元。7 .个人单车、摩托车一律不得进入生产管理现场。每发现一次罚物件所有人20元,门卫连带处罚。各单位考核细则1 .生产控制部考核细则生产调度考核细则1、未按销售计划组织生产,造成产品脱销,造成影响的,一次罚款50元,造成积压后,形成报废的,从风险金中扣除损失额,直致扣除风险金。2、监督考核员生产文明现场检查,考核记录不到位,每次罚款50元。技术管理考核细则1、工作失误,造成生产损失,从风险金中扣除损失额,直致扣除风险金。2、对酵母菌监管不力,造成

9、损失,从风险金中扣除损失额,直致扣除风险金。2 .瓶库考核细则1 .由于供瓶质量达不到要求,造成质量事故,从结算工资和风险金中扣除损失额,供瓶出现差错,影响生产的,每次罚款200元。2 .年底盘存,出现库损失,根据库损数量按500ml:0.45元/瓶、630ml:0.30元/瓶折成金额后,从结算工资和风险金中扣除。3 .瓶库票据管理出错,正付主任对下层收瓶工作监管不力,出现经济问题,员工按员工处罚条例处理,瓶库主任每次罚200800元。问题较大时,就地免职交总公司处理。4 .日、月报不准确,不及时,每次罚款20元。5 .发生员工与顾客争吵,一次罚款50元,有意刁难客户,经调查属实,每次罚款10

10、0元,并勒令下岗。6 .正付主任每天不得少于一次收瓶过程的检查、供瓶质量的抽查,并作好检查、抽查记录备生产控制部月底检查考核,每缺一次罚款50元,伪造记录一经发现加倍处罚。7 .供瓶质量:缺口率:50OmlWLo%,630mlW2.0%普瓶年号瓶分色按生产的要求进行。8 .安全防范措施管理不到位,造成安全事故的依照安全考核制度处罚9 .发现验质、点数出现差错者,予以30元/次的罚款。10 .不准打太阳伞验质、点数,违者罚款5元/次。11 .供瓶、码瓶种类,数量准确无误,供瓶错误,不予记工。12 .捡瓶过程中,保证供瓶的质量、油瓶、特脏瓶、异型瓶一律不上机,搁置在指定的位置。13 .运输途中,不

11、得故意损坏啤瓶,发现按瓶额20%赔偿。14 .供年号瓶,合格率达95%以上,违规50元/次。15 .供专用瓶合格率100%,普瓶合格率99%,违规50元/次。16 .其他考核按生产考核总则和和质量、安全、生产、设备考核细则执行。3 .总库考核细则1、发现未经允许人员进入库内,每次罚当班保管员20元。2、票据管理不符合规范,表格登记不清晰、全面,每次扣20元。3、未做到先入库,先出库的原则发货,一次罚50元(经领导批准除外)。4、库损考核:库损W1%。,超过部分负责赔偿。5、返酒不及时,或返错酒,造成影响的,罚款50元。4 .动力车间考核细则1 .保证正常供电、供蒸汽率100%,外部不可抗拒力以

12、外的原因造成的停电影响生产,每次罚款100元,造成质量事故的赔偿损失额;锅炉结焦熄火一次,罚款200元,供蒸汽汽压低于标准值而影响生产每次罚款50元。2 .供压缩空气、无菌气、氮气、包装供废水率100%,因操作或设备维修保养不到位造成供气、供冷不正常而影响生产,每次罚款50元。3 .正付主任每周不得少于两次中晚班查岗,并作好记录以备生产控制部月底检查考核,每缺一次罚款50元,伪造记录一经发现加倍处罚。4 .执行生产调度令不力或安排不当,造成生产受阻影响销售的每次罚款50元5 .安全防范措施管理不到位,造成安全事故的依照安全考核制度处罚,发生被盗造成公司财产损失,依据损失金额从风险金中予以赔偿。

13、6 .对违纪、违章操作引发的安全、设备责任事故,导致影响生产的一律处罚300元,人员交公司另作安排,造成经济损失的按员工手册另行处理;7 .当班期间隐瞒发生的安全,设备责任事故,导致影响生产的一律处罚200元,人员上交人力资源部,造成经济损失的按员工手册处理;8 .未能及时供冷、供汽、供电,当用冷、用气、用蒸汽、用电单位来电话通知,当班人员不接和接电话态度恶劣,不予理睬,影响生产的处罚100元;9 .制冷对操作不精心,导致轻度潮车处罚50元,中度潮车处罚100元,严重潮车的按6条处理;10 .空压操作不精心,使水份进入制氮机塔内,造成碳分子筛中毒的按6条处理;11 .制冷回收水不合格送入包一水

14、箱的处罚50元,回收水含油未发现处理送入包一的处罚100元,因回收水不合格影响产品质量的按6条处理,未合理调节包一水位,造成包一无水生产的或造成浪费的处罚50元;12 .对违章操作造成重大安全隐患,如先开冰机后开冷凝水造成冰机安全阀旁通,压力容器液面超过工作值,关闭集油器回汽阀造成液爆等处罚100元,情节严重按6条处理,对蒸发池、酒精水液面,控制过低,旧大区泵压力超值、冰水温度旺季高于4C,低于8,空气压力低于0。6MPA超过5分钟(压缩机全开除外),未合理使用清水泵和风机,处罚30元,酒精水跑失罚款50元,情节严重影响生产的按6条处理;13 .糖化投料电话通知用大汽时,因操作人员没有及时起炉

15、,造成供汽不足的,每次处罚50元,严重影响生产按车间处罚条例第6条执行。14 .其他考核按生产考核总则和质量、安全、生产、设备考核细则执行。5.包装车间考核细则1 .重大质量事故为0,造成质量事故,从结算工资和风险金中扣除损失额。2 .跟班质检员和其他生产管理领导现场发现不符合质量标准,要求停机予以整改拒不执行整改或整改没有到位继续生产,造成生产产品有质量缺陷的,每次罚款100元。3 .市场投诉退回的有质量缺陷的酒,经生产部部长、总调、总技、质量主管等有关技术人员鉴定后,裁定为人为因数造成的,每瓶罚款50元。4 .杀菌合格率100%,以瓶装啤酒批检测数据为依据,不合格批次产量作废,承担市场反馈责任,扣罚款项生产部研究决定。5 .贴标合格率,喷码合格率,装箱合格率,每天早上8:00质量主管组织跟班质检调度员对包装网一天入库的产品进行抽检后,分别对三个指标进行统计,每低于考核标准一个百分点,罚款50元。6 .主任每周不得少于两次中晚班查岗,并作好记录以备生产控制部月底检查考核,每缺一次罚款50元,伪造记录一经发现加倍处罚。7 .月报不准确,不及时,每次罚款20元。8 .协调执行生产调度令不力或安排不当,造成生产受阻影响销售的每次罚款50元。9 .杀菌机出口,装箱机操作人员必须佩戴防护面罩,终检、贴标、补标人员必

展开阅读全文
相关资源
猜你喜欢
相关搜索

当前位置:首页 > 管理/人力资源 > 绩效管理

copyright@ 2008-2023 1wenmi网站版权所有

经营许可证编号:宁ICP备2022001189号-1

本站为文档C2C交易模式,即用户上传的文档直接被用户下载,本站只是中间服务平台,本站所有文档下载所得的收益归上传人(含作者)所有。第壹文秘仅提供信息存储空间,仅对用户上传内容的表现方式做保护处理,对上载内容本身不做任何修改或编辑。若文档所含内容侵犯了您的版权或隐私,请立即通知第壹文秘网,我们立即给予删除!