《CorelDraw图形创意》考核标准与办法.docx

上传人:p** 文档编号:363019 上传时间:2023-08-06 格式:DOCX 页数:2 大小:17.10KB
下载 相关 举报
《CorelDraw图形创意》考核标准与办法.docx_第1页
第1页 / 共2页
《CorelDraw图形创意》考核标准与办法.docx_第2页
第2页 / 共2页
亲,该文档总共2页,全部预览完了,如果喜欢就下载吧!
资源描述

《《CorelDraw图形创意》考核标准与办法.docx》由会员分享,可在线阅读,更多相关《《CorelDraw图形创意》考核标准与办法.docx(2页珍藏版)》请在第壹文秘上搜索。

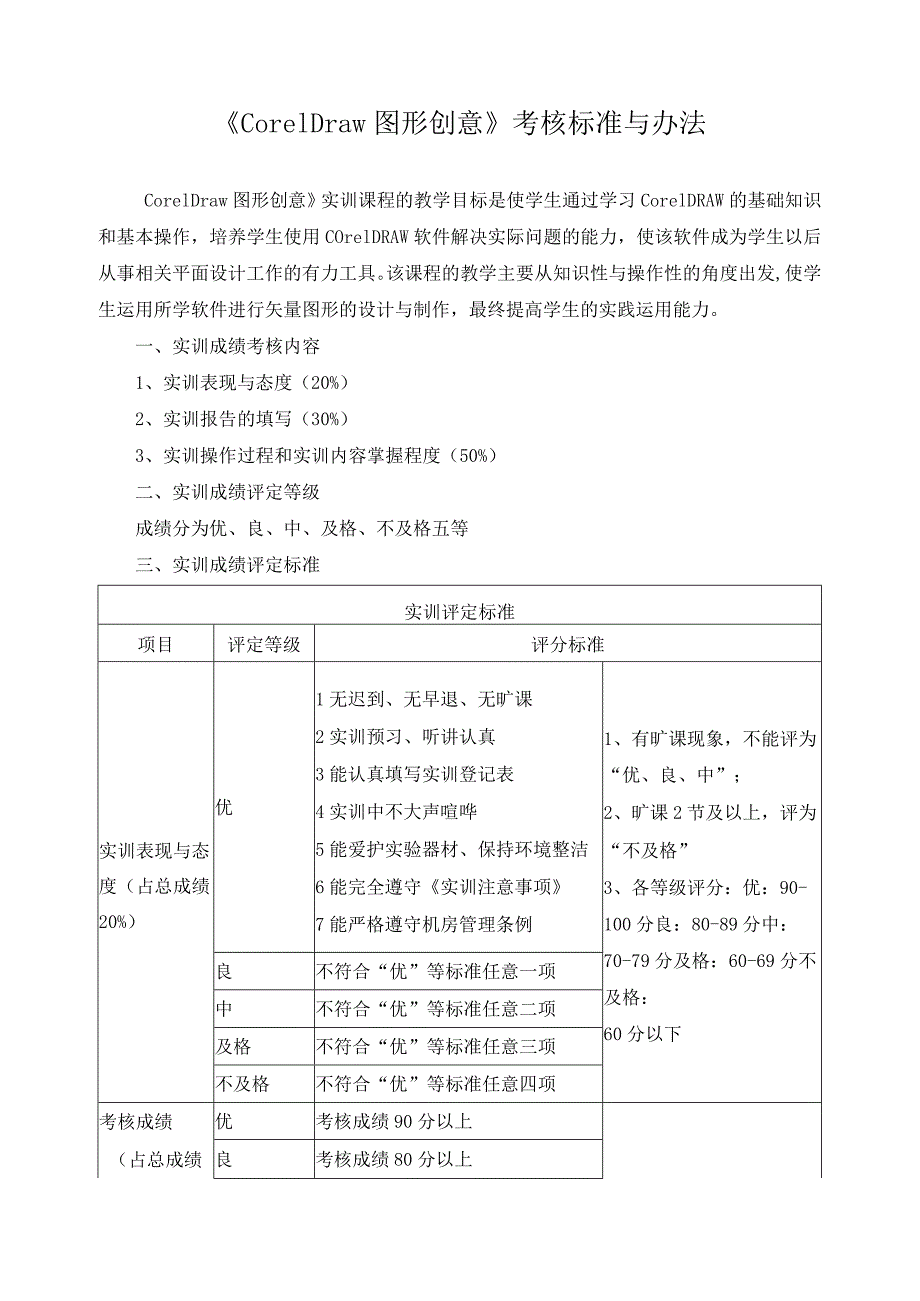
1、CorelDraw图形创意考核标准与办法CorelDraw图形创意实训课程的教学目标是使学生通过学习CorelDRAW的基础知识和基本操作,培养学生使用COrelDRAW软件解决实际问题的能力,使该软件成为学生以后从事相关平面设计工作的有力工具。该课程的教学主要从知识性与操作性的角度出发,使学生运用所学软件进行矢量图形的设计与制作,最终提高学生的实践运用能力。一、实训成绩考核内容1、实训表现与态度(20%)2、实训报告的填写(30%)3、实训操作过程和实训内容掌握程度(50%)二、实训成绩评定等级成绩分为优、良、中、及格、不及格五等三、实训成绩评定标准实训评定标准项目评定等级评分标准实训表现与

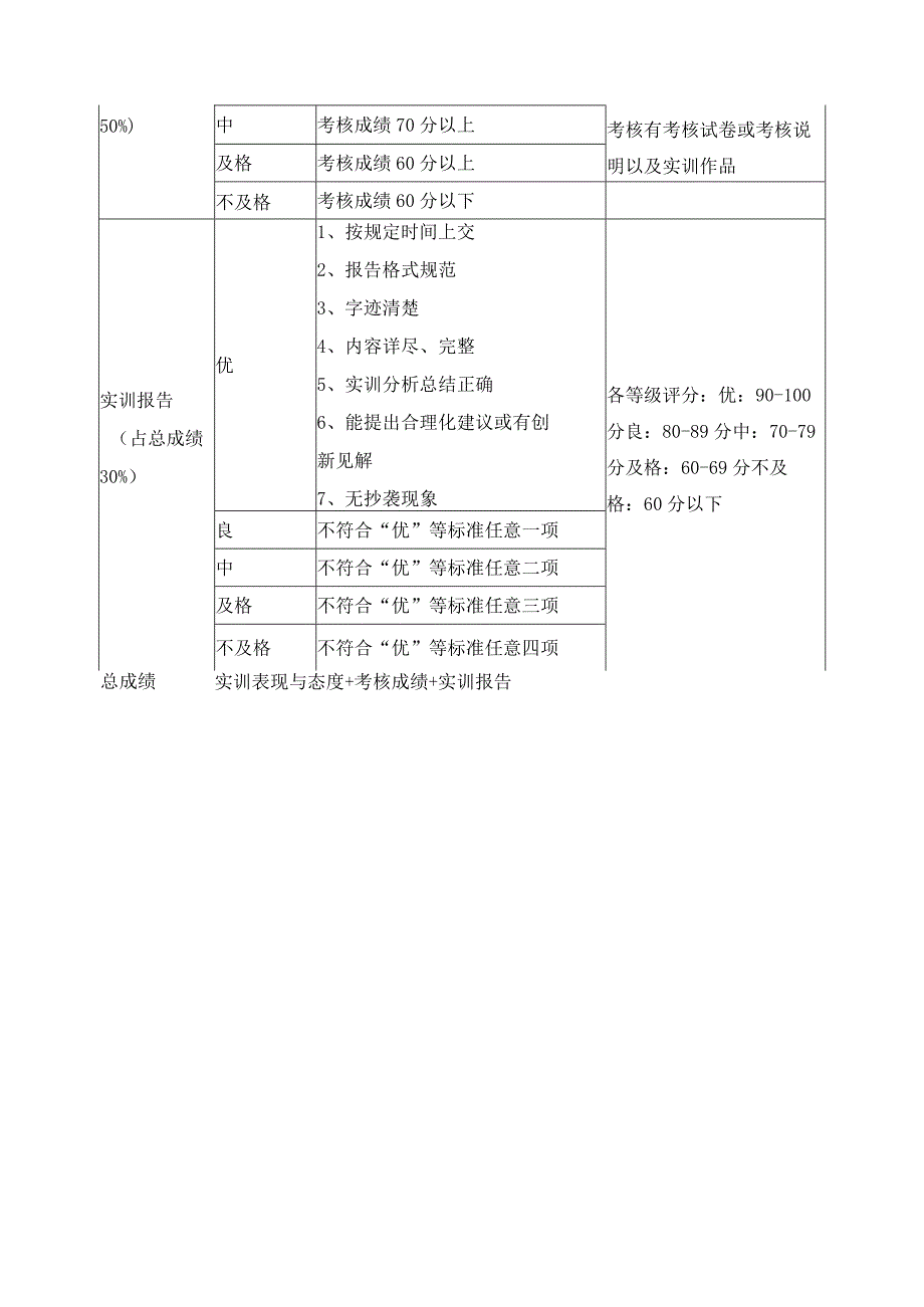
2、态度(占总成绩20%)优1无迟到、无早退、无旷课2实训预习、听讲认真3能认真填写实训登记表4实训中不大声喧哗5能爱护实验器材、保持环境整洁6能完全遵守实训注意事项7能严格遵守机房管理条例1、有旷课现象,不能评为“优、良、中”;2、旷课2节及以上,评为“不及格”3、各等级评分:优:90-100分良:80-89分中:70-79分及格:60-69分不及格:60分以下良不符合“优”等标准任意一项中不符合“优”等标准任意二项及格不符合“优”等标准任意三项不及格不符合“优”等标准任意四项考核成绩(占总成绩优考核成绩90分以上良考核成绩80分以上50%)中考核成绩70分以上考核有考核试卷或考核说明以及实训作品及格考核成绩60分以上不及格考核成绩60分以下实训报告(占总成绩30%)优1、按规定时间上交2、报告格式规范3、字迹清楚4、内容详尽、完整5、实训分析总结正确6、能提出合理化建议或有创新见解7、无抄袭现象各等级评分:优:90-100分良:80-89分中:70-79分及格:60-69分不及格:60分以下良不符合“优”等标准任意一项中不符合“优”等标准任意二项及格不符合“优”等标准任意三项不及格不符合“优”等标准任意四项总成绩实训表现与态度+考核成绩+实训报告

展开阅读全文
相关资源
猜你喜欢
相关搜索

当前位置:首页 > IT计算机 > 计算机辅助设计

copyright@ 2008-2023 1wenmi网站版权所有

经营许可证编号:宁ICP备2022001189号-1

本站为文档C2C交易模式,即用户上传的文档直接被用户下载,本站只是中间服务平台,本站所有文档下载所得的收益归上传人(含作者)所有。第壹文秘仅提供信息存储空间,仅对用户上传内容的表现方式做保护处理,对上载内容本身不做任何修改或编辑。若文档所含内容侵犯了您的版权或隐私,请立即通知第壹文秘网,我们立即给予删除!