建筑工程项目楼面与地面监理实施细则.docx

上传人:p** 文档编号:366854 上传时间:2023-08-06 格式:DOCX 页数:6 大小:28.05KB
下载 相关 举报
建筑工程项目楼面与地面监理实施细则.docx_第1页
第1页 / 共6页
建筑工程项目楼面与地面监理实施细则.docx_第2页
第2页 / 共6页
建筑工程项目楼面与地面监理实施细则.docx_第3页
第3页 / 共6页
建筑工程项目楼面与地面监理实施细则.docx_第4页
第4页 / 共6页
建筑工程项目楼面与地面监理实施细则.docx_第5页
第5页 / 共6页
建筑工程项目楼面与地面监理实施细则.docx_第6页
第6页 / 共6页
亲,该文档总共6页,全部预览完了,如果喜欢就下载吧!
资源描述

《建筑工程项目楼面与地面监理实施细则.docx》由会员分享,可在线阅读,更多相关《建筑工程项目楼面与地面监理实施细则.docx(6页珍藏版)》请在第壹文秘上搜索。

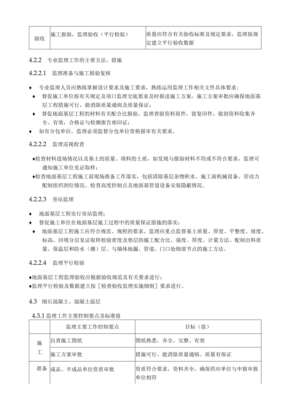
1、建筑项目楼面与地面监理实施细则1 .适用范围本细则适用F工业与民用建筑工程地面与楼面工程分部的施工监理。2 .职责2.1 总监理工程师负责项目监理实施细则执行落实。2.2 总监理工程师确定本项目监理人员的职责分工。项目监理人员根据总监理工程师确定的分工、职责对本实施细则进行具体实施。3 .总则监理人员必须按照现行有关法律、法规、规范、标准及该项目设计文件、施工合同等依据性文件,在公司质量管理文件和项目监理规划指导和规范下,结合本监理实施细则的内容要求开展监理工作。4内容4.1 地面与楼面工程监理主要工作流程4.2 地面基层工程4.2.1 监理工作控制要点及标准值监理主要工作控制要点目标(值)施

2、工准备自查施工图纸图纸熟悉、完整、有效施工方案审批措施可行、能清除质量通病、质量有保证成品、半成品材料供应单位资质审批资料齐全,资质符合要求,确保供应单位与申报审批的单位相符与地面基层工程施工有关前期验收工作已完成各专业监理工程师已同意施工材料报验,基土、砂、石子、碎砖、水泥沥青、油毡等见证取样送检报验资料齐全有效,现场材料与检验资料相印证,见证取样达到规定比,检验合格施工过程跟踪与监督地面基层工程施工(旁站监理)保证地面基层工程质量符合要求及有关约定要求验收施工报验,监理验收(平行检验)质量应符合有关验收标准及规定要求,监理按规定建立平行验收数据4.2.2 专业监理工作的主要方法、措施4.2

3、.2.1 监理准备与施工报验复核 专业监理人员应熟练掌握设计要求及施工要求,熟练运用监理工作相关文件具体要求; 督促施工单位按有关规定及项口监理交底要求及时报送施工方案,施工方案审批应确保地面基层工程措施可行,能消除质量通病及质量保证; 督促地面基层工程的材料有关配合比报验,监理查验资料原件,留复印件,做到资料收集齐全、有效,合格证与检测报告相印证; 如有分包单位,监理必须监督分包单位资格报审有关要求。4.2.2.2 监理巡视检查检查材料进场情况以及基土的质量、填料的土质,如发现与报验材料不符或不符合要求,监理可通知施工单位见证取样;检查地面基层工程施工前现场准备工作落实,包括清除基层杂物积水

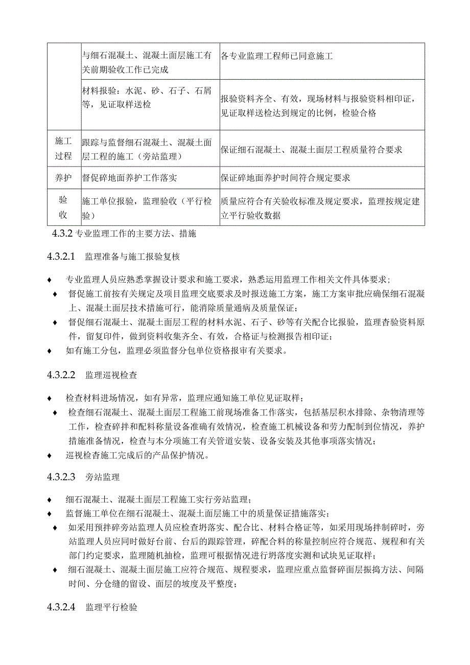
4、、施工前机械设备、劳动力配制组织到位情况、检查高度控制点及地面基管道设备安装隐蔽情况。4.2.2.3 旁站监理 地面基层工程实行旁站监理; 督促施工单位在地面基层施工过程中的质量保证措施的落实; 地面基层工程施工应符合规范、规程的要求,监理应重点监督基土质量、厚度、平整度、坡度、标高、回填分层见证取样检验密度及垫层的施工配合比、强度、厚度、计量方法、配制出料质量,保温层和防水(潮)层、与墙体地漏、管道、门口处细部节点的施工方法。4.2.2.4 监理平行检验地面基层工程监理验收应根据验收规范及有关要求进行;监理平行检验及数据建立按检查验收监理实施细则要求进行。4.3 细石混凝土、混凝土面层4.3

5、.1监理工作主要控制要点及标准值监理主要工作控制要点目标(值)施工自查施工图纸图纸熟悉、齐全、完整、有效施工方案审批措施可行、能消除质量通病、质量有保证准备成品、半成品单位资质审批资质符合要求,资料齐全,确保供应单位与申报审批单位相符与细石混凝土、混凝土面层施工有关前期验收工作已完成各专业监理工程师已同意施工材料报验:水泥、砂、石子、石屑等,见证取样送检报验资料齐全、有效,现场材料与报验资料相印证,见证取样送检达到规定的比例,检验合格施工过程跟踪与监督细石混凝土、混凝土面层工程的施工(旁站监理)保证细石混凝土、混凝土面层工程质量符合要求养护督促碎地面养护工作落实保证碎地面养护时间符合规定要求验

6、收施工单位报验,监理验收(平行检验)质量应符合有关验收标准及规定要求,监理按规定建立平行验收数据4.3.2专业监理工作的主要方法、措施4.3.2.1 监理准备与施工报验复核 专业监理人员应熟悉掌握设计要求和施工要求,熟悉运用监理工作相关文件具体要求; 督促施工前按有关规定及项目监理交底要求及时报送施工方案,施工方案审批应确保细石混凝上、混凝土面层技术措施可行,能消除质量通病及质量保证; 督促细石混凝土、混凝土面层工程的材料水泥、石子、砂等有关配合比报验,监理杳验资料原件,留复印件,做到资料收集齐全、有效,合格证与检测报告相印证; 如有施工分包,监理必须监督分包单位资格报审有关要求。4.3.2.

7、2 监理巡视检查 检查材料进场情况,如有异常,监理应通知施工单位见证取样; 检查细石混凝土、混凝土面层工程施工前现场准备工作落实,包括基层积水排除、杂物清理等工作,检查碎拌和配料称量设备准确有效情况,检查施工机械设备和劳力配制到位情况,养护措施准备情况,检查与本分项施工有关管道安装、设备安装及其他事项落实情况; 巡视检杳施工完成后的产品保护情况。4.3.2.3 旁站监理 细石混凝土、混凝土面层工程施工实行旁站监理; 监督施工单位在细石混凝土、混凝土面层施工中的质量保证措施落实; 如采用预拌碎旁站监理人员应检查坍落实、配合比、材料合格证等,如采用现场拌制碎时,旁站监理人员应同时做好台前、台后的跟

8、踪管理,碎配合料的称量控制应符合规范、规程和有关部门约定要求,监理随机抽检,监理可根据情况进行坍落度实测和试块见证取样; 细石混凝土、混凝土面层施工应符合规范、规程要求,监理应重点监督碎面层振捣方法、间隔时间、分仓缝的留设、面层的坡度及平整度;4.3.2.4 监理平行检验细石混凝土、混凝土面层工程监理验收应根据验收规范及有关要求进行;监理平行检验及数据建立按检查验收监理实施细则要求进行。4.4水泥砂浆面层工程 .4.1监理工作的控制要点及标准值监理主要工作控制要点目标(值)施工准备自查施工图纸图纸熟悉、完整、有效施工方案审批措施可行、能消除质量通病、质量有保证材料报验,水泥、砂见证取样送检报验

9、资料齐全、有效,现场材料与报验资料相互印证,见证取样达到规定比例,检验合格与水泥砂采用面层工程有关的前期验收工作已完成各专业监理工程师已同意施工施工过程跟踪与监督水泥砂浆面层工程施工(旁站监理)保证水泥砂浆面层工程质量符合要求养护督促水泥砂浆面层养护工作的落实保证水泥砂浆面层养护时间符合要求验收施工单位报验,监理验收(平行检验)质量应符合有关验收标准及规定要求,监理按规定建立平行验收数据 .4.2专业监理工作的主要方法、措施4.4.2.1 监理准备与施工报验复核 专业监理人员应熟练掌握设计要求和施工要求,熟悉运用监理工作相关文件的具体要求; 督促施工单位按有关规定及项口监理交底要求及时报送施工

10、方案,施工方案审批应确保水泥砂浆面层技术措施可行、能消除通病、质量有保证; 督促水泥砂浆面层工程材料、水泥、砂等及配合比报验,监理查险资料原,留复印件,做到资料收集齐全有效,合格证与检测报告相印证; 如有分包,监理必须监督分包单位符合分包专业资格及有关要求,并报审。4.4.2.2监理巡视检查 检查材料堆场及砂浆等拌制情况,如发现异常,监理可通知施工单位进行见证取样送检; 检查水泥砂浆面层施工前现场准备工作落实,包括清除基层上面的杂物、凸起的碎疙瘩、落地砂浆等,以及操作前的洒水湿润,检查拌制砂浆配制计量准确性,检查施工机械设备、劳动力配制到位情况及其他事项等; 检查与水泥砂浆面层工程有关前期验收

11、工作; 巡视检查水泥砂等面层养护、产品保护情况。4.4.2.3旁站监理 水泥砂浆面层工程实行旁站监理; 监督施工单位在水泥砂浆面层施工过程中对消除质量通病、质量保证措施的落实; 现场拌制砂浆时旁站监理人员应做好下料计量的跟踪管理,砂浆配料计量控制应符合规范、规程的要求,监理可根据情况随时检查水灰比; 水泥砂浆面层施工应符合规范、规程要求,重点监督水泥砂浆工程面层厚度、标高、平整、分格缝及压光的时间,以及踢脚线的高度、出墙厚度等; 如水泥面层内埋设管线应监督防止面层开裂的措施。4.4.2.4监理平行检验水泥砂浆面层工程监理验收应根据验收规范及有关要求控制;监理平行检验及数据建立按检查验收监理实施

12、细则要求进行。4.5各种块砖面层4.5.1监理工作的主要控制点及目标值监理主要工作控制要点目标(值)施工准备施工图纸自查图纸熟悉、完整、有效施工方案审批能消除质量通病、质量有保证材料大理石板、非磨面板、陶姿锦砖、钢砖等及砂配合比、胶粘剂配合比报验报验资料齐全,现场材料与报验资料样品相印证与各种块砖面层施工前期的项目验收已完成各专业监理工程师已同意各种块砖面层施工施工过程跟踪与监督各种块砖面层工程施工(旁站监理)保证各种块砖面层质量符合要求及有关约定的要求保护督促各种块砖面层清理工作和保护工作保证符合要求工作的落实验收施工单位报验,监理验收(平行检验)质量应符合有关验收标准及规定要求,监理按规定

13、建立平行检验数据资料4.5.2专业监理工作的主要方法、措施4.5.2.1 监理准备与施工报验复核 专业监理人员应熟练掌握设计要求和施工要求,熟悉运用监理工作相关文件的具体要求; 督促施工单位按有关规定及项口监理交底要求及时报送施工方案,施工方案审批应确保块砖面层技术措施可行,能消除质量通病、质量有保证; 督促各种块砖面层的材料、砂等、胶粘剂配合比报验,监理查验资料原件,留复印件,做到资料齐全、有效,合格证与现场材料相印证; 如有专业分包,监理必须监督分包单位符合分包专业资格及有关要求,并报审。4.5.2.2 监理巡视检查 检查现场材料及砂浆拌制,如发现与报验样品不符(不合格),监理应通知施工单

14、位,材料退场; 检查块砖面层工程施工前现场准备工作落实,包括基层杂物清理,操作前洒水湿润,检查基层表面质量、坡度、标高,检查砂浆配制计量准确性,以及各种块砖的吸水率,检查施工机械人员配备等工作; 检查与块砖工程面层工程有关前期验收工作; 巡视各种块砖施工后的面层清洗、产品保护工作。4.5.2.3 旁站监理 楼、地面各种块砖面砖工程施工实行旁站监理; 监督施工单位在各种块砖面层工程施工过程中的消除质量通病、质量保证措施的落实; 楼地面各种块砖面层工程施工应符合施工规范、规程的要求,重点监督各种块砖面层的标高、坡度、接缝、表面平整、块砖规格、铺设方式等工作。4.5.2.4 监理平行检验监理验收应根据验收规范、标准及有关要求进行;监理平行检验及数据建立应按检查验收监理实施细则要求进行。

展开阅读全文
相关资源
猜你喜欢
相关搜索

当前位置:首页 > 建筑/环境 > 工程监理

copyright@ 2008-2023 1wenmi网站版权所有

经营许可证编号:宁ICP备2022001189号-1

本站为文档C2C交易模式,即用户上传的文档直接被用户下载,本站只是中间服务平台,本站所有文档下载所得的收益归上传人(含作者)所有。第壹文秘仅提供信息存储空间,仅对用户上传内容的表现方式做保护处理,对上载内容本身不做任何修改或编辑。若文档所含内容侵犯了您的版权或隐私,请立即通知第壹文秘网,我们立即给予删除!