验收标准技术要求规定如下.docx

上传人:p** 文档编号:368615 上传时间:2023-08-06 格式:DOCX 页数:1 大小:15.69KB
下载 相关 举报
验收标准技术要求规定如下.docx_第1页
第1页 / 共1页
亲,该文档总共1页,全部预览完了,如果喜欢就下载吧!
资源描述

《验收标准技术要求规定如下.docx》由会员分享,可在线阅读,更多相关《验收标准技术要求规定如下.docx(1页珍藏版)》请在第壹文秘上搜索。

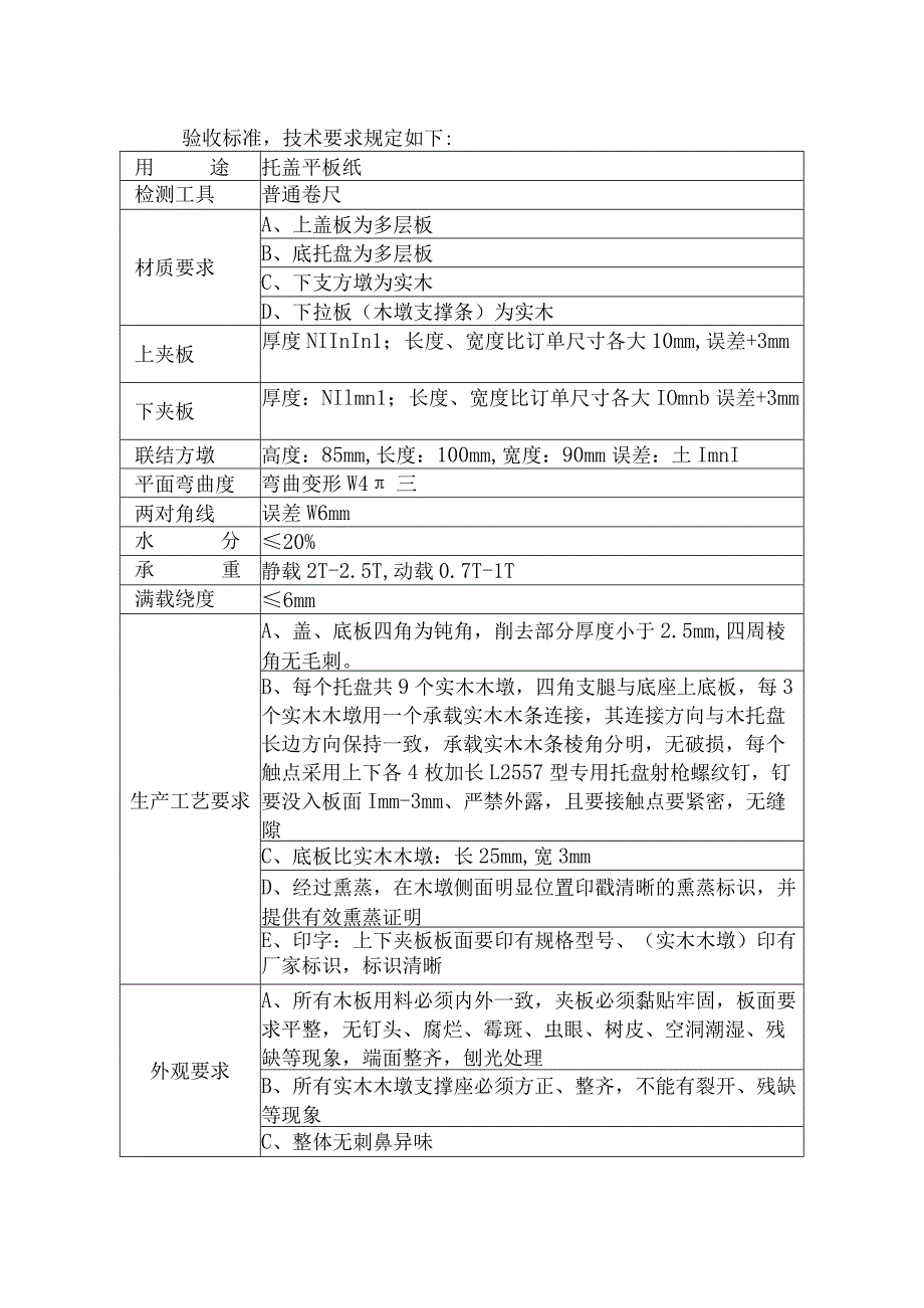
1、验收标准,技术要求规定如下:用途托盖平板纸检测工具普通卷尺材质要求A、上盖板为多层板B、底托盘为多层板C、下支方墩为实木D、下拉板(木墩支撑条)为实木上夹板厚度NIInIn1;长度、宽度比订单尺寸各大10mm,误差+3mm下夹板厚度:NIlmn1;长度、宽度比订单尺寸各大IOmnb误差+3mm联结方墩高度:85mm,长度:100mm,宽度:90mm误差:土ImnI平面弯曲度弯曲变形W4三两对角线误差W6mm水分20%承重静载2T-2.5T,动载0.7T-1T满载绕度6mm生产工艺要求A、盖、底板四角为钝角,削去部分厚度小于2.5mm,四周棱角无毛刺。B、每个托盘共9个实木木墩,四角支腿与底座上

2、底板,每3个实木木墩用一个承载实木木条连接,其连接方向与木托盘长边方向保持一致,承载实木木条棱角分明,无破损,每个触点采用上下各4枚加长L2557型专用托盘射枪螺纹钉,钉要没入板面Imm-3mm、严禁外露,且要接触点要紧密,无缝隙C、底板比实木木墩:长25mm,宽3mmD、经过熏蒸,在木墩侧面明显位置印戳清晰的熏蒸标识,并提供有效熏蒸证明E、印字:上下夹板板面要印有规格型号、(实木木墩)印有厂家标识,标识清晰外观要求A、所有木板用料必须内外一致,夹板必须黏贴牢固,板面要求平整,无钉头、腐烂、霉斑、虫眼、树皮、空洞潮湿、残缺等现象,端面整齐,刨光处理B、所有实木木墩支撑座必须方正、整齐,不能有裂开、残缺等现象C、整体无刺鼻异味

展开阅读全文
相关资源
猜你喜欢
相关搜索

当前位置:首页 > 建筑/环境 > 建筑规范

copyright@ 2008-2023 1wenmi网站版权所有

经营许可证编号:宁ICP备2022001189号-1

本站为文档C2C交易模式,即用户上传的文档直接被用户下载,本站只是中间服务平台,本站所有文档下载所得的收益归上传人(含作者)所有。第壹文秘仅提供信息存储空间,仅对用户上传内容的表现方式做保护处理,对上载内容本身不做任何修改或编辑。若文档所含内容侵犯了您的版权或隐私,请立即通知第壹文秘网,我们立即给予删除!