XX集团有限公司X财务预算管理系统维保服务需求.docx

上传人:p** 文档编号:371038 上传时间:2023-08-06 格式:DOCX 页数:3 大小:17.49KB
下载 相关 举报
XX集团有限公司X财务预算管理系统维保服务需求.docx_第1页
第1页 / 共3页
XX集团有限公司X财务预算管理系统维保服务需求.docx_第2页
第2页 / 共3页
XX集团有限公司X财务预算管理系统维保服务需求.docx_第3页
第3页 / 共3页
亲,该文档总共3页,全部预览完了,如果喜欢就下载吧!
资源描述

《XX集团有限公司X财务预算管理系统维保服务需求.docx》由会员分享,可在线阅读,更多相关《XX集团有限公司X财务预算管理系统维保服务需求.docx(3页珍藏版)》请在第壹文秘上搜索。

1、XX集团有限公司X财务预算管理系统维保服务需求XX集团有限公司财务预算管理系统自上线以来一直平稳运行,考虑到系统后续稳定运行、功能扩展以及系统的不断接入,需要与相关厂商签订后续服务合同,为期一年。详细需求如下:1 .服务期限要求本服务期时间期限为202X年X月1日-20XX年X月30日。2 .服务内容包含基本系统维护和技术支持服务两部分。1)基本系统维护基本系统维护服务包含但不限于以下内容:令负责全面预算系统的日常运维,根据甲方用户提供的问题说明,分析问题、制定解决方案,并修改存在问题的系统逻辑;令根据运维情况,定时更新相关操作说明文档;令负责辅助甲方IT人员,定期维护系统变量;令如遇紧急情况

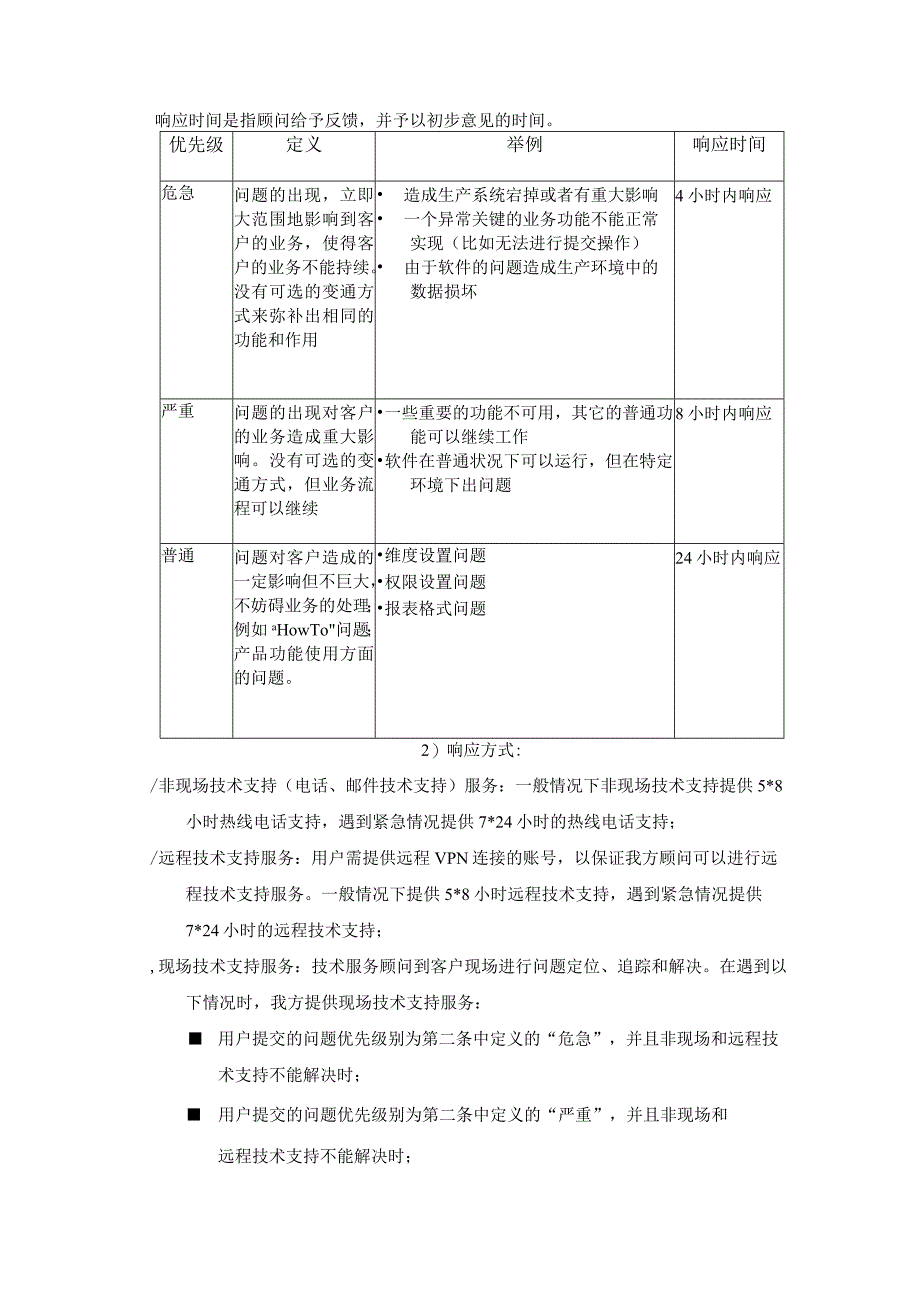
2、,负责进行应急处理;令负责定期进行知识交流与分享。2)技术支持服务技术支持服务包含但不限于以下内容:负责定期到XX集团有限公司驻场办公,检查系统运行状态;提供系统维护指导以及技术支持,对客户提出系统配置等相关问题,提供满意的解答。3 .故障响应及解决时限1)响应时间响应时间是指顾问给予反馈,并予以初步意见的时间。优先级定义举例响应时间危急问题的出现,立即大范围地影响到客户的业务,使得客户的业务不能持续。没有可选的变通方式来弥补出相同的功能和作用 造成生产系统宕掉或者有重大影响 一个异常关键的业务功能不能正常实现(比如无法进行提交操作) 由于软件的问题造成生产环境中的数据损坏4小时内响应严重问题

3、的出现对客户的业务造成重大影响。没有可选的变通方式,但业务流程可以继续一些重要的功能不可用,其它的普通功能可以继续工作软件在普通状况下可以运行,但在特定环境下出问题8小时内响应普通问题对客户造成的一定影响但不巨大,不妨碍业务的处理;例如aHowTo问题;产品功能使用方面的问题。维度设置问题权限设置问题报表格式问题24小时内响应2)响应方式:/非现场技术支持(电话、邮件技术支持)服务:一般情况下非现场技术支持提供5*8小时热线电话支持,遇到紧急情况提供7*24小时的热线电话支持;/远程技术支持服务:用户需提供远程VPN连接的账号,以保证我方顾问可以进行远程技术支持服务。一般情况下提供5*8小时远程技术支持,遇到紧急情况提供7*24小时的远程技术支持;,现场技术支持服务:技术服务顾问到客户现场进行问题定位、追踪和解决。在遇到以下情况时,我方提供现场技术支持服务: 用户提交的问题优先级别为第二条中定义的“危急”,并且非现场和远程技术支持不能解决时; 用户提交的问题优先级别为第二条中定义的“严重”,并且非现场和远程技术支持不能解决时; 除上述两种情况外,我方根据具体情况和用户协商决定是否需要提供现场的技术支持服务。

展开阅读全文
相关资源
猜你喜欢
相关搜索

当前位置:首页 > 经济/贸易/财会 > 资产评估/会计

copyright@ 2008-2023 1wenmi网站版权所有

经营许可证编号:宁ICP备2022001189号-1

本站为文档C2C交易模式,即用户上传的文档直接被用户下载,本站只是中间服务平台,本站所有文档下载所得的收益归上传人(含作者)所有。第壹文秘仅提供信息存储空间,仅对用户上传内容的表现方式做保护处理,对上载内容本身不做任何修改或编辑。若文档所含内容侵犯了您的版权或隐私,请立即通知第壹文秘网,我们立即给予删除!