剪力墙结构大模板普通混凝土施工工艺标准工程文档范本.docx

上传人:p** 文档编号:374636 上传时间:2023-08-06 格式:DOCX 页数:3 大小:23.77KB
下载 相关 举报
剪力墙结构大模板普通混凝土施工工艺标准工程文档范本.docx_第1页
第1页 / 共3页
剪力墙结构大模板普通混凝土施工工艺标准工程文档范本.docx_第2页
第2页 / 共3页
剪力墙结构大模板普通混凝土施工工艺标准工程文档范本.docx_第3页
第3页 / 共3页
亲,该文档总共3页,全部预览完了,如果喜欢就下载吧!
资源描述

《剪力墙结构大模板普通混凝土施工工艺标准工程文档范本.docx》由会员分享,可在线阅读,更多相关《剪力墙结构大模板普通混凝土施工工艺标准工程文档范本.docx(3页珍藏版)》请在第壹文秘上搜索。

1、剪力墙结构大模板普通混凝土施工工艺标准1范围本工艺标准适用于剪力墙结构,多层、高层大模板普通混凝土浇筑工艺.22施工准备2.1 材料要求及主要机具:2.1.1 水泥:用325425号普通硅酸盐水泥或矿渣硅酸盐水泥.当使用矿渣硅酸盐水泥时,应视具体情况采取早强措施,确保墙体拆模及扣板强度.2.1.2 砂:粗砂或中砂,当混凝土为C30以下时,含泥量不大于5%.混凝土等于及高于C30时,含泥量不大于3%.2.1.3 石子:卵石或碎石,粒径0.53.2cm,当混凝土为C30以下时,含泥量不大于2%,混凝土等于及高于C30时,含泥量不大于1%.2.1.4 水:不含杂质的洁净水.2.1.5 外加剂:应符合

2、相应标准的技术要求,其掺量应根据施工要求,通过试验室确定.2.1.6 主要机具:混凝土搅拌机、吊斗、手推车、磅秤、插入式振捣棒(高频)、铁锹、铁盘、木抹子、小平锹、水勺、水桶、胶皮水管等.2.2 作业条件:2.2.1 办完钢筋隐检手续,注意检查支铁、垫块,以保证保护层厚度.核实墙内预埋件、预留孔洞、水电预埋管线、盒(槽)的位置、数量及固定情况.2.2.2 检查模板下口、洞口及角模处拼接是否严密,边角柱加固是否可靠,各种连接件是否牢固.2.2.3 检查并清理模板内残留杂物,用水冲净.外砖内模的砖墙及木模,常温时应浇水湿润.2.2.4 混凝土搅拌机、振捣器、磅秤等,经检查、维修.计量器具已定期校核

3、.2.2.5 检查电源、线路,并做好夜间施工照明的准备.2.2.6 由试验室进行试配,确定混凝土配合比及外加剂用量,注意节约水泥,方便施工,满足混凝土早期强度要求,拆模后墙面平整,达到不抹灰的要求.3操作工艺3.1 工艺流程:作业准备一混凝土搅拌一混凝土运输一混凝土浇筑、振捣一拆模、养护3.2 混凝土搅拌:采用自落式搅拌机,加料顺序宜为,先加1/2用水量,然后加石子、水泥、砂搅拌Imin,再加剩余1/2用水量继续搅拌,搅拌时间不少于1.5min,掺外加剂时搅拌时间应适当延长.各种材料计量准确,计量精度:水泥、水、外加剂为2%,骨料为3%.雨期应经常测定砂、石含水率,以保证水灰比准确.3.3 混

4、凝土运输:混凝土从搅拌地点运至浇筑地点,延续时间尽量缩短,根据气温宜控制在0.5Ih之内.当采用商品混凝土时,应充分搅拌后再卸车,不允许任意加水,混凝土发生离析时,浇筑前应二次搅拌,已初凝的混凝土不应使用.3.4 混凝土浇筑、振捣:3.4.1 墙体浇筑混凝土前,在底部接槎处先浇筑5cm厚与墙体混凝土成份相同的水泥砂浆或减石子混凝土.用铁锹均匀入模,不应用吊斗直接灌入模内.第一层浇筑高度控制在50Cm左右,以后每次浇筑高度不应超过1m;分层浇筑、振捣.混凝土下料点应分散布置.墙体连续进行浇筑,间隔时间不超过2h.墙体混凝土的施工缝宜设在门洞过梁跨中1/3区段.当采用平模时或留在内纵模墙的交界处,

5、墙应留垂直缝.接槎处应振捣密实.浇筑时随时清理落地灰.3.4.2 洞口浇筑时,使洞口两侧浇筑高度对称均匀,振捣棒距洞边30Cm以上,宜从两侧同时振捣,防止洞口变形.大洞口下部模板应开口,并补充混凝土及振捣.3.4.3 外破内模、外板内模大角及山墙构造柱应分层浇筑,每层不超过50cm,内外墙交界处加强振捣,保证密实.外砖内模应采取措施,防止外墙鼓胀.3.4.4 振捣:插入式振捣器移动间距不宜大于振捣器作用半径的1.5倍,一般应小于50cm,门洞口两侧构造柱要振捣密实,不得漏振.每一振点的延续时间,以表面呈现浮浆和不再沉落为达到要求,避免碰撞钢筋、模板、预埋件、预埋管、外墙板空腔防水构造等,发现有

6、变形、移位,各有关工种相互配合进行处理.3.4.5 墙上口找平:混凝土浇筑振捣完毕,将上口甩出的钢筋加以整理用木抹子按预定标高线,将表面找平.预制楼板安装宜采用硬架支模,上口找平时,使混凝土墙上表面低于预制楼板下皮标高35cm.3.4.6 拆模养护:常温时混凝土强度大于IMPa,冬期时掺防冻剂,使混凝土强度达到4MPa时拆模,保证拆模时.墙体不粘模、不掉角、不裂缝,及时修整墙面、边角.常温及时喷水养护,养护时间不少于7d,浇水次数应能保持混凝土湿润.3.5 冬期施工:3.5.1 室外日平均气温连续5d稳定低于+5,即进入冬期施工.3.5.2 原材料的加热、搅拌、运输、浇筑和养护等,应根据冬施方

7、案施工.掺防冻剂混凝士出机温度不得低于+10C,入模温度不得低于+5C.353冬期注意检查外加剂掺量,测量水及骨料的加热温度,以及混凝土的出机温度、入模温度,骨料必须清洁,不含有冰雪等冻结物,混凝土搅拌时间比常温延长50%.3.5.4 混凝土养护做好测温记录,初期养护温度不得低于防冻剂的规定温度,当温度降低到防冻剂的规定温度以下时,强度不应小于4MPa.3.5.5 拆除模板及保温层,应在混凝土冷却至+5以后,拆模后混凝土表面温度与环境温度差大于15C时,表面应覆盖养护,使其缓慢冷却.4质量标准4.1 保证项目:4.1.1 混凝土使用的水泥、骨料和外加剂等,必须符合施工规范的有关规定,使用前检查

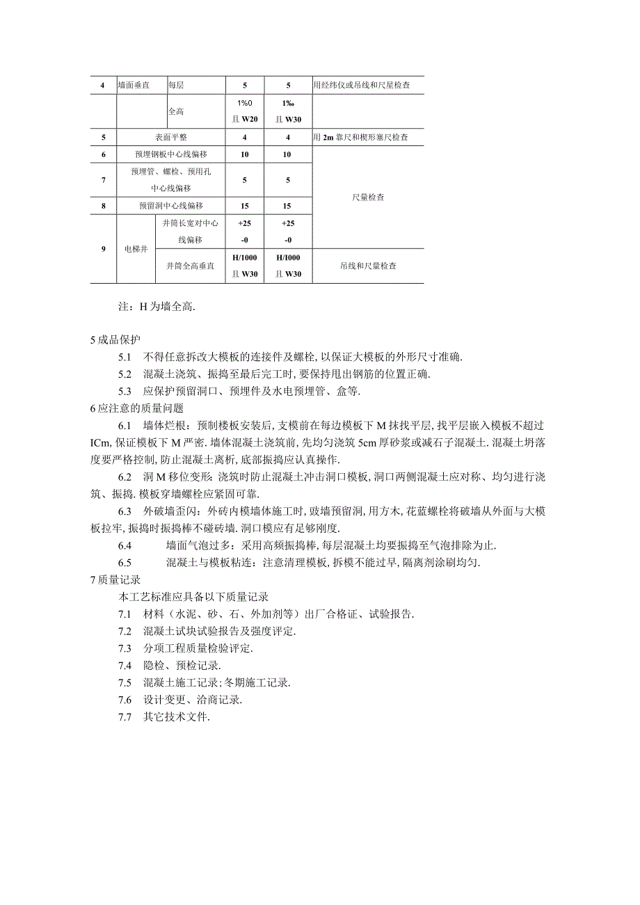
8、出厂合格证、试验报告.4.1.2 混凝土配合比、原材料计量、搅拌、养护和施工缝处理,必须符合施工规范的规定.4.1.3 混凝土试块必须按规定取样、制作、养护和试验,其强度评定应符合“混凝土强度检验评定标准”(JIO787)的要求.4.2 基本项目:混凝土振捣密实,墙面及接槎处应平整,不得有孔洞、露筋、缝隙夹渣等缺陷.4.3 允许偏差项目,见表4-32.表4-31项项目允许偏差(mm)检验方法次多层高层I轴线位移85用经纬仪或尺量检查2标g层高1010用水准仪或尺量检查全高30303截面尺寸+5-2+5-2尺量检查4墙面垂直每层55用经纬仪或吊线和尺星检查全高1%0且W201且W305表面平整4

9、4用2m靠尺和楔形塞尺检查6预埋钢板中心线偏移1010尺量检查7预埋管、螺检、预用孔中心线偏移558预留洞中心线偏移15159电梯井井筒长宽对中心线偏移+25-0+25-0井筒全高垂直H/1000且W30H/I000且W30吊线和尺量检查注:H为墙全高.5成品保护5.1 不得任意拆改大模板的连接件及螺栓,以保证大模板的外形尺寸准确.5.2 混凝土浇筑、振捣至最后完工时,要保持甩出钢筋的位置正确.5.3 应保护预留洞口、预埋件及水电预埋管、盒等.6应注意的质量问题6.1 墙体烂根:预制楼板安装后,支模前在每边模板下M抹找平层,找平层嵌入模板不超过ICm,保证模板下M严密.墙体混凝土浇筑前,先均匀

10、浇筑5cm厚砂浆或减石子混凝土.混凝土坍落度要严格控制,防止混凝土离析,底部振捣应认真操作.6.2 洞M移位变形:浇筑时防止混凝土冲击洞口模板,洞口两侧混凝土应对称、均匀进行浇筑、振捣.模板穿墙螺栓应紧固可靠.6.3 外破墙歪闪:外砖内模墙体施工时,豉墙预留洞,用方木,花蓝螺栓将破墙从外面与大模板拉牢,振捣时振捣棒不碰砖墙.洞口模应有足够刚度.6.4 墙面气泡过多:采用高频振捣棒,每层混凝土均要振捣至气泡排除为止.6.5 混凝土与模板粘连:注意清理模板,拆模不能过早,隔离剂涂刷均匀.7质量记录本工艺标准应具备以下质量记录7.1 材料(水泥、砂、石、外加剂等)出厂合格证、试验报告.7.2 混凝土试块试验报告及强度评定.7.3 分项工程质量检验评定.7.4 隐检、预检记录.7.5 混凝土施工记录;冬期施工记录.7.6 设计变更、洽商记录.7.7 其它技术文件.

展开阅读全文
相关资源
猜你喜欢
相关搜索

当前位置:首页 > 建筑/环境 > 施工组织

copyright@ 2008-2023 1wenmi网站版权所有

经营许可证编号:宁ICP备2022001189号-1

本站为文档C2C交易模式,即用户上传的文档直接被用户下载,本站只是中间服务平台,本站所有文档下载所得的收益归上传人(含作者)所有。第壹文秘仅提供信息存储空间,仅对用户上传内容的表现方式做保护处理,对上载内容本身不做任何修改或编辑。若文档所含内容侵犯了您的版权或隐私,请立即通知第壹文秘网,我们立即给予删除!