站前街道应急值班值守终端技术参数及要求.docx

上传人:p** 文档编号:384786 上传时间:2023-08-06 格式:DOCX 页数:6 大小:20.36KB
下载 相关 举报
站前街道应急值班值守终端技术参数及要求.docx_第1页
第1页 / 共6页
站前街道应急值班值守终端技术参数及要求.docx_第2页
第2页 / 共6页
站前街道应急值班值守终端技术参数及要求.docx_第3页
第3页 / 共6页
站前街道应急值班值守终端技术参数及要求.docx_第4页
第4页 / 共6页
站前街道应急值班值守终端技术参数及要求.docx_第5页
第5页 / 共6页
站前街道应急值班值守终端技术参数及要求.docx_第6页
第6页 / 共6页
亲,该文档总共6页,全部预览完了,如果喜欢就下载吧!
资源描述

《站前街道应急值班值守终端技术参数及要求.docx》由会员分享,可在线阅读,更多相关《站前街道应急值班值守终端技术参数及要求.docx(6页珍藏版)》请在第壹文秘上搜索。

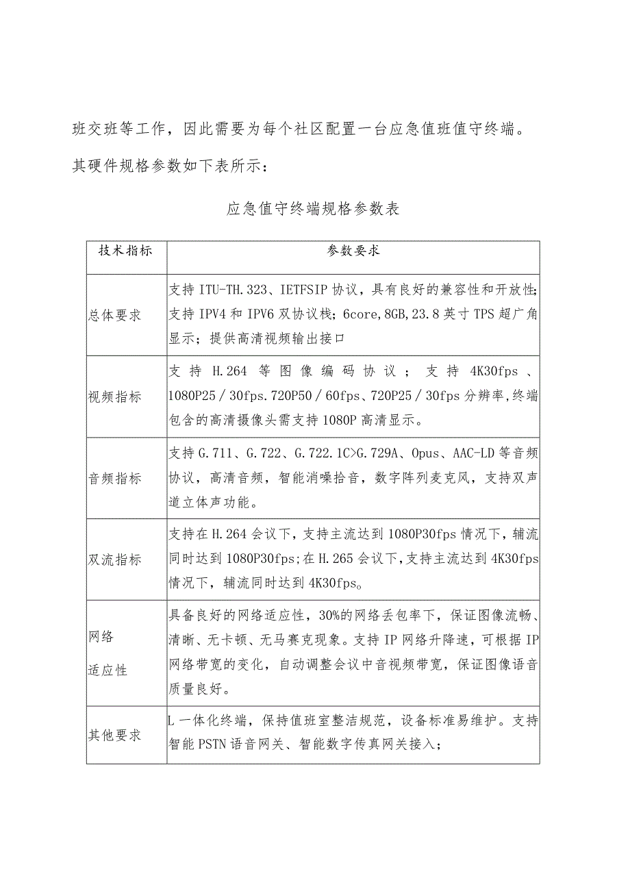
1、站前街道应急值班值守终端技术参数及要求技术指标如下:用户需求书中打号条款为重要技术参数,但不作为无效投标条款。1.项目概述为贯彻落实省、市、区关于“十个有”建设全覆盖相关通知要求,站前街道拟对(流花、陈岗、克山、西站、站西)5个社区开展应急值守终端一体化建设工作,并接入广东省应急管理值班值守系统,实现通过应急值守终端完成各项应急值班值守工作,包括值班排班、突发事件上报、点名签到、实时视频连线、值班交班功能,进一步提升基层应急管理和防灾减灾救灾能力,加强我街应急支撑能力,打通市、区、街、社四级应急指挥体系。2.建设内容2.1 应急值守终端部署社区居委应急管理值班员需要在接到内外部来电或待办事项资

2、料后,需要在一个终端上快速访问系统完成各项值班值守工作,包括不限于值班排班、突发事件上报、点名签到、实时视频连线、值班交班等工作,因此需要为每个社区配置一台应急值班值守终端。其硬件规格参数如下表所示:应急值守终端规格参数表技术指标参数要求总体要求支持ITU-TH.323、IETFSIP协议,具有良好的兼容性和开放性;支持IPV4和IPV6双协议栈;6core,8GB,23.8英寸TPS超广角显示;提供高清视频输出接口视频指标支持H.264等图像编码协议;支持4K30fps、1080P2530fps.720P5060fps、720P2530fps分辨率,终端包含的高清摄像头需支持1080P高清显

3、示。音频指标支持G.711、G.722、G.722.1CG.729A、Opus、AAC-LD等音频协议,高清音频,智能消噪拾音,数字阵列麦克风,支持双声道立体声功能。双流指标支持在H.264会议下,支持主流达到1080P30fps情况下,辅流同时达到1080P30fps;在H.265会议下,支持主流达到4K30fps情况下,辅流同时达到4K30fpso网络适应性具备良好的网络适应性,30%的网络丢包率下,保证图像流畅、清晰、无卡顿、无马赛克现象。支持IP网络升降速,可根据IP网络带宽的变化,自动调整会议中音视频带宽,保证图像语音质量良好。其他要求L一体化终端,保持值班室整洁规范,设备标准易维护

4、。支持智能PSTN语音网关、智能数字传真网关接入;技术指标参数要求2.支持预装广东省应急管理值班值守系统;3.提供第三方检测机构出具的带有CNAS标识的,符合平均无故障时间(MTBF)100万小时的产品可靠性检验证书扫描件;4.提供中国质量认证中心出具的中国国家强制性产品认证证书(CCC)扫描件)2.2值班值守专用客户端软件授权值班员使用值班值守专用终端进行操作过程中,对于音视频功能要求较高的稳定性和清晰度,同时支持其他外部设备进行数据通信。因此,除基础操作系统外,需要安装专用客户端软件,支持使用标准专用协议对音视频硬件输入输出数据进行软编解码,通过SIP、ITU-T等接口协议实现与其他客户端

5、的网络通信。该客户端软件功能解决设备放置在不同物理空间下的网络通信问题,无需通过传统计算机外设方式或局域网方式才能配对的问题,可以做到“终端在桌面,设备在机房”从而符合值班室相关管理要求。要求提供值班值守专用客户端授权和视频会议云端MCU授权。2.2.1值班专用客户端软件授权为本期部署的5台应急值守终端提供值班专用客户端软件授权,支持使用标准专用协议对音视频硬件输入输出数据进行软编解码,通过SIP、ITU-T等接口协议实现与其他终端、智能PSTN语音网关和智能数字传真网关的网络通信。(注:需提供具有国家局颁发的“值班值守”相关的软件著作权证书扫描件作为满足该项技术指标要求的证明文件。)2 .2

6、.2视频会议云端MCU授权为本期部署的5台应急值守终端提供视频会议云端MCU授权,支持终端之间进行数据通信,实现点击拨号、通信记录同步、文件同步;支持终端自主邀请多方会场召集会议,无须后台人工调度;支持H.264等图像编码协议;支持G.7H、G.722、G.722.1C、G.729A、Opus、AACTD等音频协议;支持IP网络升降速,可根据IP网络带宽的变化,自动调整会议中音视频带宽,保证图像语音质量良好。3 .3系统集成和运行保障服务应急值守终端的部署需要根据每个社区现场的网络特点进行调试配置工作,从而实现与云端系统之间的网络通信,各社区不同网络线路环境下和政务云之间的网络策略申请,放通,

7、调试对接等,工作量大技术要求高。由中级或以上级别的工程师提供应急值守终端和值班值守系统的集成实施服务,服务内容包括:(1)设备安装:现场安装应急值守终端,完成设备硬件安装工作;(2)网络集成:配合调试完成各行政村应急值守终端的本地网络,实现省市区街社区多级网络互联互通。(3)设备调试:在设备安装部署、网络互联互通的基础上,对各社区应急值守终端进行整体调试,完成基础软件使用测试。(4)系统配置:录入目标单位的基本信息、用户信息以及业务应用所需相关的信息,完成终端应用配置。(5)业务测试:进行终端联调,集成适配各社区值班值守系统各项应用,包括值班排班、突发事件上报、点名签到、实时视频连线、值班交班

8、功能的正常使用。(6)技术保障:提供不少于1次广东省应急管理值班值守系统现场使用培训服务;提供系统远程技术支持服务,服务期1年。4 .实施计划本项目要求交付时间紧、任务重,需在付款后的15个工作日内完成相关设备部署和系统调试工作。为了有效地保证项目质量,整个项目建设的全过程划分为启动、供货、安装、调试和验收阶段,每个阶段完成相应的任务,确保项目的保质保量完成。5 .售后服务5.1 保质期包修、包换、包退自产品交付之日开始计算,免费提供3年的针对本项目所选硬件设备维护保修服务,对于保质保用期内非采购人的人为原因而出现产品质量及安装问题,由中标人负责包修、包换或包退,并承担因此而产生的一切费用。4.2故障问题处理日常运行出现的故障或问题,2小时内进行电话响应(软件可通过电子邮件和远程监控进行维护)排除故障,若电话中无法解决,8小时内到达现场,一般情况在24小时内排除故障,特殊情况需与采购人说明情况,并提供备用货物,保证用户的正常工作使用。

展开阅读全文
相关资源
猜你喜欢
相关搜索

当前位置:首页 > 办公文档 > 工作总结

copyright@ 2008-2023 1wenmi网站版权所有

经营许可证编号:宁ICP备2022001189号-1

本站为文档C2C交易模式,即用户上传的文档直接被用户下载,本站只是中间服务平台,本站所有文档下载所得的收益归上传人(含作者)所有。第壹文秘仅提供信息存储空间,仅对用户上传内容的表现方式做保护处理,对上载内容本身不做任何修改或编辑。若文档所含内容侵犯了您的版权或隐私,请立即通知第壹文秘网,我们立即给予删除!