福建省汽车工业集团公司会议系统项目技术参数及商务需求会议系统项目技术参数及商务需求.docx

上传人:p** 文档编号:391467 上传时间:2023-08-06 格式:DOCX 页数:3 大小:18.62KB
下载 相关 举报
福建省汽车工业集团公司会议系统项目技术参数及商务需求会议系统项目技术参数及商务需求.docx_第1页
第1页 / 共3页
福建省汽车工业集团公司会议系统项目技术参数及商务需求会议系统项目技术参数及商务需求.docx_第2页
第2页 / 共3页
福建省汽车工业集团公司会议系统项目技术参数及商务需求会议系统项目技术参数及商务需求.docx_第3页
第3页 / 共3页
亲,该文档总共3页,全部预览完了,如果喜欢就下载吧!
资源描述

《福建省汽车工业集团公司会议系统项目技术参数及商务需求会议系统项目技术参数及商务需求.docx》由会员分享,可在线阅读,更多相关《福建省汽车工业集团公司会议系统项目技术参数及商务需求会议系统项目技术参数及商务需求.docx(3页珍藏版)》请在第壹文秘上搜索。

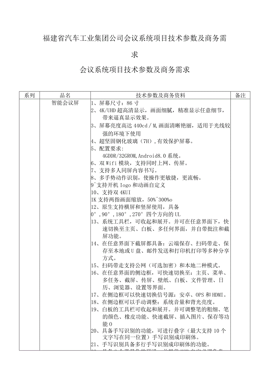
1、福建省汽车工业集团公司会议系统项目技术参数及商务需求会议系统项目技术参数及商务需求系列品名技术参数及商务资料备注智能会议屏1、屏幕尺寸:86寸2、4K/UHD超高清显示,画面细腻,精准显示任意细节,带来逼真显示效果。3、屏幕亮度高达440cdM,画面清晰艳丽,适用于光线较强的环境下使用4、超坚固钢化玻璃(7H),有效保护屏幕。5、配置要求:4GDDR/32GROM,Android8.0系统。6、双Wifi模块,支持同时上网、传屏。7、支持多人同屏内容书写。8、多手势动作识别,使操作更敏捷,更流畅。9支持开机Iogo和动画自定义10、支持双4KUIIK支持两指画面缩放,50%300%o12、原生

2、支持横屏和竖屏使用,具备0,90,180,270四个方向的UL13、系统工具栏,可收起和展开。并可在任意界面下,快速切换至主页、白板、多任何界面,并自带批注和截屏功能。14、在任意界面下截屏都具备:云端保存、扫码带走、保存至本地或U盘、邮件发送和打印机打印等多种分享方式。15、扫码带走支持公网(可选加密)和本地二种模式。16、在任意界面的侧边框,可快速切换至:主页、菜单、多任务、截屏、传屏、壁纸、白板、文件管理、日历、浏览器、设置等界面。17、在侧边框可以快速切换信号源:安卓、OPS和HDMI。18、在侧边框可以手动调整:系统音量和背光亮度。19、白板的工具栏可收起和展开。并可调整笔的粗细、笔

3、的颜色、橡皮功能、快速截屏、插入图片、保存等功能O20、具备手写识别的功能,可进行叠字(最大支持10个文字写在同一位置)手写识别成印刷体。21、手写识别具备多行手写识别成印刷体的功能。22、具备8个背景色的预设,并提供HSB自定义调色盘,可供用户自由选择。23、白板上的内容可被选中、拖拽、可叠加。24、白板具备页面预览功能,可快速切换白板页面。25、具备云端登陆功能,可异地上传、下载和分享白板内容(可编辑)26、具备云端协作白板功能,可支持异地多块白板同屏协作。27、协作白板可异地书写、批注等(受到发起者管理,可设置仅察看、可编辑和可保存等多种模式)28、可对系统内所有图片、文本、多媒体等文件

4、进行管理和操作。29、支持无线投屏,最大支持9分屏显示。30、支持大屏分享功能,可在个人终端上观看大屏内容并可批注。31、号备大屏群里模式:可支持本地局域网内多台大屏画面同步显示。32、系统默认开机通道可进行设置:Android0PSHDMI,默认为AndrOid。33、无信号自动切换:一、返回安卓操作界面;二、进入节能待机模式;三、仅关闭屏幕背光。34、具备日程管理,系统可设置自动开关机功能。35、系统具备键锁功能,可在会议休息期间保证不泄密。36、具备护眼模式。37、具备OPS扩展槽,可方便用户扩展更多应用。38、具备投屏功能:支持个人终端、AIIdroid、IOS系统、电脑投屏功能。39

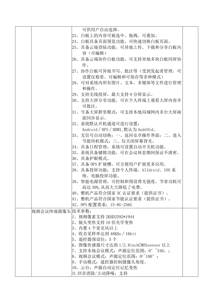
5、、智能电源管理,可控制和预设背光强度,节省功耗可高达50%,从而大大降低了电费。40、整机产品符合国家3C认证要求(提供证书)。41、整机产品符合国家节能认证要求(提供证书)。42、OPS配置要求:15-8G-256G视频会议终端摄像头技术参数:1、视频像素支持2KHD2592*19442、镜头变焦支持10倍光学变焦3、内置4个麦克风以上4、收音采样率达到48KHz16bit5、遥控器预设位:5个6、图像传感器尺寸达到1/2.8inchCMOSsensor以上7、支持本地会议模式:声源定位范围:0340。;8、视频会议模式:声源定位范围:0o180;9、手动模式:遥控器控制摄像头角度。10、云

6、台:声源自动定位记忆变焦IL回音消除/主动降噪:支持12、静音功能:支持13、图像倒置:支持商务资料:1、生产厂家应通过IS4001环境管理体系认证和IS09001质量管理体系认证(提供证书)。2、生产厂家应获得过国家级高新技术企业称号(提供证书)3、生产厂家应具备安全生产标准化三级企业证书。(提供证书)4、提供独立第三方国家级实验室检测报告。(提供证书)5、投标人若是经销商,必须提供制造商出具的针对本项目授权书及售后服务承诺书(原件加盖公章)视频会议终端麦克风技术参数:1、拾音距离不低于6m2、内置独立锂电池,电池容量不小于5000mah,工作时间不低于10小时3、支持TYPE-C接线口有线级联(支持多个麦克风级联)4、支持360度收音5、支持无线5.8G通讯6、内置4个喇叭以上7、收音比特率达到48KHZ24bit8、含有2个TYPE-C接口商务资料:1、生产厂家应通过IS4001环境管理体系认证和IS09001质量管理体系认证(提供证书)。2、所投产品应通过中国质量认证中心CQC认证(提供证书)。3、生产厂家应获得过国家级高新技术企业称号(提供证书)4、生产厂家应具备安全生产标准化三级企业证书。(提供证书)5、应供独立第三方国家级实验室检测报告。(提供证书)6、投标人若是经销商,必须提供制造商出具的针对本项目授权书及售后服务承诺书(原件加盖公章)

展开阅读全文
相关资源
猜你喜欢
相关搜索

当前位置:首页 > 管理/人力资源 > 商务礼仪

copyright@ 2008-2023 1wenmi网站版权所有

经营许可证编号:宁ICP备2022001189号-1

本站为文档C2C交易模式,即用户上传的文档直接被用户下载,本站只是中间服务平台,本站所有文档下载所得的收益归上传人(含作者)所有。第壹文秘仅提供信息存储空间,仅对用户上传内容的表现方式做保护处理,对上载内容本身不做任何修改或编辑。若文档所含内容侵犯了您的版权或隐私,请立即通知第壹文秘网,我们立即给予删除!