最终灭菌医疗器械包装材料与灭菌方式的选择.docx

上传人:p** 文档编号:398007 上传时间:2023-08-06 格式:DOCX 页数:5 大小:24.78KB
下载 相关 举报
最终灭菌医疗器械包装材料与灭菌方式的选择.docx_第1页
第1页 / 共5页
最终灭菌医疗器械包装材料与灭菌方式的选择.docx_第2页
第2页 / 共5页
最终灭菌医疗器械包装材料与灭菌方式的选择.docx_第3页
第3页 / 共5页
最终灭菌医疗器械包装材料与灭菌方式的选择.docx_第4页
第4页 / 共5页
最终灭菌医疗器械包装材料与灭菌方式的选择.docx_第5页
第5页 / 共5页
亲,该文档总共5页,全部预览完了,如果喜欢就下载吧!
资源描述

《最终灭菌医疗器械包装材料与灭菌方式的选择.docx》由会员分享,可在线阅读,更多相关《最终灭菌医疗器械包装材料与灭菌方式的选择.docx(5页珍藏版)》请在第壹文秘上搜索。

1、最终灭菌医疗器械包装材料与灭菌方式的选择一、什么是医疗器械灭菌包装?一般称“医用包装”、“消毒包装”、“灭菌包装”、“医疗器械灭菌包装”等等。依据ISO11607及EN-868,装载需灭菌之医疗器械所用之初包装(Primarypackaging)KPo在ISO11607:2006版本中称之为SBS(SterilebarrierSyStemS)在中国国家食品药品监督管理总局(CFDA)制定的医疗器械包装行业标准中命名为“无菌屏障系统”。二、相关标准国际使用:ISO11607最终灭菌医疗器械包装及EN868医用物品灭菌的包装材料和系统。国际上正逐步融合IScMl607与EN868SO11607是将

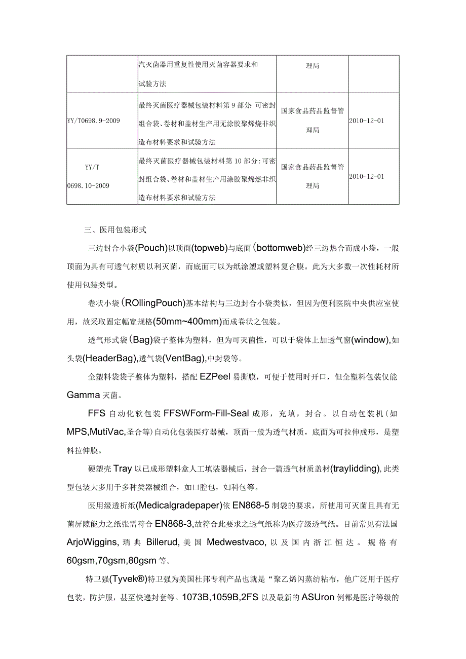
2、初包装列入医疗器械之一部分或视为部件,并作为开发及验证之指引,且着重包装成形与密封。而EN868是以包装为主体商品明述材料要求与试验方法。在ISO11607-1中明述可遵照(ComPIianCe)EN868-2EN868-10对材料的要求,并以ISO11607-1取代(supersede)原有之EN868-10国内使用:GBT19633(IDTISO11607)及国家食品药品监督管理总局CFDA新制定的医用灭菌包装行业标准YY/T0698”最终灭菌医用包装材料”(转录EN868第二至第十部分)。标准编号标准名称发布部门实施日期GB/T19633.1-2015最终灭菌医疗器械包装第1部分:材料、

3、无菌屏障系统和包装系统的要求国家质量监督检验检疫总局2016-09-01YY/T14322016通过测量热封试样的密封强度确定医疗器械软性包装材料的热封参数的试验方法国家食品药品监督管理总局2017-01-01YY/T14332016医疗器械软性包装材料热态密封强度(热粘强度)试验方法国家食品药品监督管理总局2017-01-01SN/T3061-2011进口医疗器械灭菌包装检验操作规程国家质量监督检验检疫总局2012-04-01SN/T3062.1-2011进口医疗器械灭菌包装第1部分:成形、密封和装配过程的确认要求国家质量监督检验检疫总局2012-04-01SN/T3062.2-2011进口

4、医疗器械灭菌包装第2部分:纸袋-要求和试验方法国家质量监督检验检疫总局2012-04-01SN/T3062.3-2011进【I医疗器械灭菌包装第3部分:透气材料与塑料膜组成的可密封组合袋和卷材要求和试验方法国家质量监督检验检疫总局2012-04-01SN/T3062.4-2011进口医疗器械灭菌包装第4部分:材料和预成型无菌屏障系统要求国家质量监督检验检疫总局2012-04-01YY/T0698.1-2011最终灭菌医疗器械包装材料第1部分:吸塑包装共挤塑料膜要求和试验方法国家食品药品监督管理局2013-06-01YY/T0698.2-2009最终灭菌医疗器械包装材料第2部分:灭菌包裹材料要求

5、和试验方法国家食品药品监督管理局2010-12-01YY/T0698.3-2009最终灭菌医疗器械包装材料第3部分:纸袋(YY/T0698.4所规定)、组合带和卷材(YY/T0698.5所规定)生产用纸要求和试验方法国家食品药品监督管理局2010-12-01YY/T0698.4-2009最终灭菌医疗器械包装材料第4部分:纸袋要求和试验方法国家食品药品监督管理局2010-12-01YY/T0698.5-2009最终灭菌医疗器械包装材料第5部分:透气材料与塑料膜组成的可密封组合袋和卷材要求和试验方法国家食品药品监督管理局2010-12-01YY/T0698.6-2009最终灭菌医疗器械包装材料第6

6、部分:用于低温灭菌过程或福射灭菌的无菌屏障系统生产用纸要求和试验方法国家食品药品监督管理局2010-12-01YY/T0698.7-2009最终灭菌医疗器械包装材料第7部分:环氧乙烷或辐射灭菌屏障系统生产用可密封涂胶纸要求和试验方法国家食品药品监督管理局2010-12-01YY/T0698.8-2009最终灭菌医疗器械包装材料第8部分:蒸国家食品药品监督管2010-12-01汽灭菌器用重复性使用灭菌容器要求和试验方法理局YY/T0698.9-2009最终灭菌医疗器械包装材料第9部分:可密封组合袋、卷材和盖材生产用无涂胶聚烯烧非织造布材料要求和试验方法国家食品药品监督管理局2010-12-01Y

7、Y/T0698.10-2009最终灭菌医疗器械包装材料第10部分:可密封组合袋、卷材和盖材生产用涂胶聚烯燃非织造布材料要求和试验方法国家食品药品监督管理局2010-12-01三、医用包装形式三边封合小袋(Pouch)以顶面(topweb)与底面(bottomweb)经三边热合而成小袋,一般顶面为具有可透气材质以利灭菌,而底面可以为纸涂塑或塑料复合膜。此为大多数一次性耗材所使用包装类型。卷状小袋(ROllingPouch)基本结构与三边封合小袋类似,但因为便利医院中央供应室使用,故采取固定幅宽规格(50mm400mm)而成卷状之包装。透气形式袋(Bag)袋子整体为塑料,但为可灭菌性,可以于袋体上

8、加透气窗(window),如头袋(HeaderBag),透气袋(VentBag),中封袋等。全塑料袋袋子整体为塑料,搭配EZPeel易撕膜,可便于使用时开口,但全塑料包装仅能Gamma灭菌。FFS自动化软包装FFSWForm-Fill-Seal成形,充填,封合。以自动包装机(如MPS,MutiVac,圣合等)自动化包装医疗器械,顶面一般为透气材质,底面为可拉伸成形,是塑料拉伸膜。硬塑壳Tray以已成形塑料盒人工填装器械后,封合一篇透气材质盖材(trayIidding),此类型包装大多用于多种类器械组合,如口腔包,妇科包等。医用级透析纸(Medicalgradepaper)依EN868-5制袋的

9、要求,所使用可灭菌且具有无菌屏隙能力之纸张需符合EN868-3,故符合此要求之透气纸称为医疗级透气纸。目前常见有法国ArjoWiggins,瑞典Billerud,美国Medwestvaco,以及国内浙江恒达。规格有60gsm,70gsm,80gsm等。特卫强(Tyvek)特卫强为美国杜邦专利产品也就是“聚乙烯闪蒸纺粘布,他广泛用于医疗包装,防护服,甚至快递封套等。1073B,1059B,2FS以及最新的ASUron例都是医疗等级的包装用材,具有高强度,防水性,极佳透气性(可灭菌).涂层(Coating,lacquer)为制袋有效密合,将顶面(topweb)做涂层,一般常见材料有较环保且利于透气

10、之水性胶,及EVA热熔胶,涂布方式有全涂(fullCoating)也有框涂(framecoating)o涂塑纸(PIaStiCcoatedpaper)一般用于三边封合纸纸袋(PaPer/paperPOUCh),因灭菌适应性因素可以以PE淋膜于纸上,亦可以为PP干复于纸上,此类型包装用于敷料产品较多。塑料膜(PIaStiCfiIm)医疗包装所用塑料膜因制袋设计及灭菌适应性,材质各异,但大多为两种或两种以上材质共挤或符合而成,如CPP/PET,PE/PET,EVA/PE/PETo其它如FFS自动包装所用之拉伸膜有PP/PE及PA/PE等。四、医用灭菌方式高温高压灭菌STEAM以高温水蒸汽穿透透气纸

11、后杀灭胞子蛋白质水解而达到无菌状态。目前有下排气式,三预真空两种类型。条件为:121,20-30分钟。132C,4分钟。不适用于不耐高温器械,含油类,粉剂等器械。环氧乙烷EO环氧乙烷气体又称氧化乙烯,其杀菌能力强、杀菌谱广,可杀灭各种微生物包括细菌芽抱,属灭菌剂。以中型灭菌器为例,一般要求灭菌条件为:浓度800mgL1000mgL,温度55-60,相对湿度60%80%,作用时间6h。不适用于食品,液体,油脂类,滑石粉等。灭菌后需要排气解析812h.灭菌后器械于上市前需留置7天(一次灭菌)到15天(二次灭菌)。辐照GAMMA藉由钻六十放射性元素或是电子加速器产生伽马射线或电子辐射,细胞内水分子分

12、解为OH自由基或氢离子攻击细胞NDA造成细胞立即死亡。操作参数:时间与剂量和灭菌效果成正比。对部分支链结构之塑料会造成变色,硬化乃至脆裂现象,如PP。因设置辐照中心需具有一定规模之安全防护。故设置不易。过氧化氢等离子灭菌PLASMA是化学与物理方法的结合,灭菌周期包括四个过程:生成真空、过氧化氢H2O2注入、扩散和离子放电,整个周期大约需要1-3个小时。过氧化氢等离子灭菌主要利用过氧化氢气体在离子阶段产生游离基(羟和过氧游离基)组合作用对核酸、酶类、细胞壁蛋白质及脂类起到破坏作用。适用于不能承受高温环境和蒸汽处理的对象,但离子放电阶段会对电子设备造成影响。五、无菌医疗包装与灭菌关联在设计无菌医

13、疗器械包装时,为达到包装最终承载医疗器械后,能有效进行灭菌,且包装本身具有一定灭菌耐受能力,并不会因灭菌之后而破坏包装的完整tt(packagingintegrity)下表为目前无菌医疗器械常规包装形式与灭菌方式的对照参考,在实际使用时,对选用的包装材料及灭菌方式应按照ISOIl607-1“灭菌适应性”(SteriliZatiOnComPatibiIity)的要求进行重新验证和确认。常规包装形式与灭菌适应性PackagingSTEAMEOGAMMAPLASMA纸质袋底面需使用PP底面使用PP或PE底面需使用PEX纸塑袋底面需使用CPP/PET底面需使用CPP/PE底面需使用PE/PETXTyVek停袋底面需使用PE/PET底面需使用PE/PET底面需使用PE/PET底面需使用PE/PETFFS软包装X底面需使用PP/PE底面需使用PA/PEXTray托盘XX透气袋X全塑袋XXVX

展开阅读全文
相关资源
猜你喜欢
相关搜索

当前位置:首页 > 医学/心理学 > 医学现状与发展

copyright@ 2008-2023 1wenmi网站版权所有

经营许可证编号:宁ICP备2022001189号-1

本站为文档C2C交易模式,即用户上传的文档直接被用户下载,本站只是中间服务平台,本站所有文档下载所得的收益归上传人(含作者)所有。第壹文秘仅提供信息存储空间,仅对用户上传内容的表现方式做保护处理,对上载内容本身不做任何修改或编辑。若文档所含内容侵犯了您的版权或隐私,请立即通知第壹文秘网,我们立即给予删除!