明园5号学生宿舍楼人脸识别门禁设备单一来源采购项目货物清单及技术参数要求.docx

上传人:p** 文档编号:398362 上传时间:2023-08-06 格式:DOCX 页数:4 大小:20.90KB
下载 相关 举报
明园5号学生宿舍楼人脸识别门禁设备单一来源采购项目货物清单及技术参数要求.docx_第1页
第1页 / 共4页
明园5号学生宿舍楼人脸识别门禁设备单一来源采购项目货物清单及技术参数要求.docx_第2页
第2页 / 共4页
明园5号学生宿舍楼人脸识别门禁设备单一来源采购项目货物清单及技术参数要求.docx_第3页
第3页 / 共4页
明园5号学生宿舍楼人脸识别门禁设备单一来源采购项目货物清单及技术参数要求.docx_第4页
第4页 / 共4页
亲,该文档总共4页,全部预览完了,如果喜欢就下载吧!
资源描述

《明园5号学生宿舍楼人脸识别门禁设备单一来源采购项目货物清单及技术参数要求.docx》由会员分享,可在线阅读,更多相关《明园5号学生宿舍楼人脸识别门禁设备单一来源采购项目货物清单及技术参数要求.docx(4页珍藏版)》请在第壹文秘上搜索。

1、明园4、5号学生宿舍楼人脸识别门禁设备单一来源采购项目货物清单及技术参数要求序号货物名称技术参数要求采购数量1人脸识别翼闸通道1、机箱材料:SUS304不锈钢,厚度1.2mm(含)以上,闸机通道应为翼闸箱体,门翼可以选择采用亚克力或不锈钢材质;2、红外对数:应具备不少于6对长寿命对射红外,3、通行速度:要求通行速度20-40人/分钟,4、机芯正常使用寿命:21500万次5、机械特性:具备机械和红外电子双重防夹6、电气安全:自带漏电保护器7、敞开模式:支持设置敞开时段8、消防联动:支持消防联动自动开闸和断电自动开闸9、自检功能:具备自检测、自诊断等功能10、报警功能:支持非法闯入、逆向通过、尾随

2、等异常行为检测并报警11、翻越报警的功能,当检测到有人翻越时,可联动语音播报、指示灯等警示,同时可记录报警事件;12、防夹保护功能:具备防夹伤功能,在门翼动作过程中遇到阻力时门翼应自动停止关闭动作,人员离开通道后,门翼自动复位13、防尾随功能:设备应具有防尾随检测,防尾随最小有效检测间距应不小100mrn,防尾随灵敏度应可调,可调整范围应不低于8档;14、存储功能:门禁控制器存储容量应不少于18万张卡片和48万条事件记录存储。注:以上参数序号2、13、14需提供公安部检测报告原12套件扫描件,否则视为不满足。2人脸识别摆闸通道1、机箱材料:SUS304不锈钢,厚度L2mm(含)以上,闸机通道应

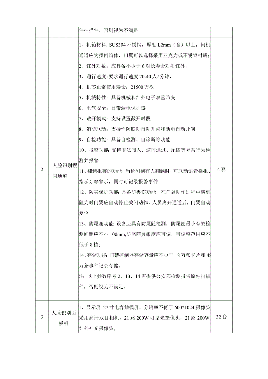
3、为摆闸箱体,门翼可以选择采用亚克力或不锈钢材质;2、红外对数:应具备不少于6对长寿命对射红外,3、通行速度:要求通行速度20-40人/分钟,4、机芯正常使用寿命:21500万次5、机械特性:具备机械和红外电子双重防夹6、电气安全:自带漏电保护器7、敞开模式:支持设置敞开时段8、消防联动:支持消防联动自动开闸和断电自动开闸9、自检功能:具备自检测、自诊断等功能10、报警功能:支持非法闯入、逆向通过、尾随等异常行为检测并报警11、翻越报警的功能,当检测到有人翻越时,可联动语音播报、指示灯等警示,同时可记录报警事件;12、防夹保护功能:具备防夹伤功能,在门翼动作过程中遇到阻力时门翼应自动停止关闭动作

4、,人员离开通道后,门翼自动复位13、防尾随功能:设备应具有防尾随检测,防尾随最小有效检测间距应不小100mm,防尾随灵敏度应可调,可调整范围应不低于8档;14、存储功能:门禁控制器存储容量应不少于18万张卡片和48万条事件记录存储。注:以上参数序号2、13、14需提供公安部检测报告原件扫描件,否则视为不满足。4套3人脸识别面板机1、显示屏:27寸电容触摸屏,分辨率不低于600*1024,摄像头采用高清双目相机,21路200W可见光摄像头,21路200W红外补光摄像头;32台2、存储容量:系统应支持250000张卡片管理;250000张人脸容量,支持250000条含抓拍图的事件存储;3、出入认证

5、方式:系统支持对门的开启方式(卡、人脸、密码等)的各种使用权限进行组合设置,实现不同安全级别场景的权限管理,认证方式包含:1)人脸;2)人脸或刷卡;3)人脸+刷卡;4)人脸+密码;5)二维码;支持上述任意一种或两组的组合;4、人脸识别速度:单次识别时间W150ms;支持口罩识别,口罩识别准确率:50000张底库照片下,准确率298%;需提供公安部检测报告原件扫描件,否则视为不满足。5、工作温度:-20C65。防护等级:2IP65;4人脸识别算法服务器1、支持最大接入AI端硬件264路;支持人脸库数量210万张人脸照片;2、CPU:内存:28G;系统盘:232GB;高性能嵌入式算力芯片:21颗;

6、硬盘(默认内置):2TB2.5寸HDD;网卡:2板载IoooM网卡*2;电源:DC12V+10%5A;3、工作温度:(Ter4502台5违规抓拍摄像机1、2200万像素半球型红外网络摄像机;2、镜头22.8mm3、最高分辨率可达1920X108025fps,在该分辨率下可输出实时图像;4、支持背光补偿,强光抑制,3D数字降噪,适应不同监控环境;5、采用高效阵列红外灯,使用寿命长,红外照射距离最远可达30m;6、2IP66防尘防水设计,可靠性高。8台6可视化显1、操作系统AndrOid或其他嵌入式系统、屏幕尺寸:6台示终端250英寸2、CPU核心2四核、运行内存2RAML5GB、WlFl频段2.

7、4G以上、存储内存28GB3、支持门禁通道区域的实时视频监控;通行人员的个人照片及相关信息;陌生人识别提醒;黑名单识别提醒;通行数据统计信息等。7宿管终端1、CPU:Intel15;2、内存:28GDDR3;3、硬盘:2500G;4、网卡:100M1000M自适应;5、电源:200W;6、显示:221.5英寸液晶显示器。7、支持门禁通道实时监控视频显示;支持通行人员身份识别与显示;支持陌生人员识别与提醒;支持黑名单人员识别与预警;支持学生或教职工身份信息管理;支持预定义的通知公告信息内容发布,可定期更新。8台8电控护栏门1门禁闸机侧旁护栏门;2、采用国产优质SUS304不锈钢材质;3、配套磁力锁、开门按钮等部件;4、尺寸需根据现场情况定制。4套9线材、辅材电源线、网线、线管、线槽、电源插座及其他施工辅材(交换机、光纤型号规格需按照学校网络中心要求配置)1项10项目实施及系统集成提供本项目整体安装调试以及系统对接等服务。1项

展开阅读全文
相关资源
猜你喜欢
相关搜索

当前位置:首页 > 办公文档 > 招标投标

copyright@ 2008-2023 1wenmi网站版权所有

经营许可证编号:宁ICP备2022001189号-1

本站为文档C2C交易模式,即用户上传的文档直接被用户下载,本站只是中间服务平台,本站所有文档下载所得的收益归上传人(含作者)所有。第壹文秘仅提供信息存储空间,仅对用户上传内容的表现方式做保护处理,对上载内容本身不做任何修改或编辑。若文档所含内容侵犯了您的版权或隐私,请立即通知第壹文秘网,我们立即给予删除!