信息统计数据报送.docx

上传人:p** 文档编号:404656 上传时间:2023-08-08 格式:DOCX 页数:3 大小:30.27KB
下载 相关 举报
信息统计数据报送.docx_第1页
第1页 / 共3页
信息统计数据报送.docx_第2页
第2页 / 共3页
信息统计数据报送.docx_第3页
第3页 / 共3页
亲,该文档总共3页,全部预览完了,如果喜欢就下载吧!
资源描述

《信息统计数据报送.docx》由会员分享,可在线阅读,更多相关《信息统计数据报送.docx(3页珍藏版)》请在第壹文秘上搜索。

1、信息统计数据报送、审核制度与流程为推动我院信息报送工作步入制度化、规范化、科学化轨道,使之全面、准确、及时地反映我院实际状况,充分发挥信息工作在多层次决策和卫生事业管理中的服务和监督作用,促进医院和谐、快速、持续发展,根据中华人民共和国统计法和卫生行政部门规定,结合我院实际,特制订本工作制度。一、报送内容:医院基本运行状况、医疗技术、诊疗信息和临床用药监测信息等相关数据。二、各科室主要职责1、医务科负责提供医疗技术信息并审核报送数据。2、院办公室负责医院基本运行状况信息并审核、报送数据。3、人事科负责提供人力资源信息并审核报送数据。4、医学装备科负责提供医用设备信息并审核报送数据。5、财务科负

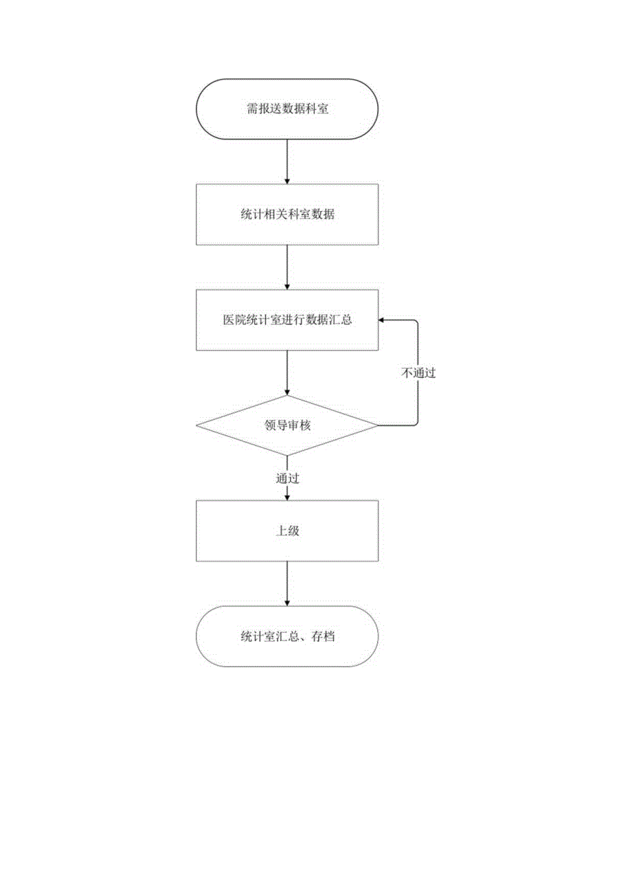
2、责提供收入与支出、资产与负债等信息并审核报送数据。6、后勤科提供房屋及基本建设信息并审核报送数据。7、药剂科负责提供临床用药监测信息并审核报送数据。8、感控管理科负责提供医院感染相关信息并审核报送数据。9、保健科负责提供妇幼保健相关信息并审核报送数据。10、统计室负责提供诊疗信息、出院病人信息并审核数据,负责全院数据汇总工作。三、信息报送程序1、统计室根据上级卫生行政部门的要求,以书面或邮件形式给相关科室发送数据报送通知书。2、各科室在接到数据报送通知后,由科室信息统计人员根据通知要求,及时进行数据收集、汇总、审核工作。信息统计人员在此过程中,如有疑问时,应及时与统计室沟通,解决疑问,确保统计

3、口径准确无误。3、科室信息统计人员汇总数据,审核无误后,科室负责人要对本科室汇总的数据信息签字认可,再报送统计室。4、统计室将各科室报送的数据进行汇总,审核逻辑关系,形成报表。如发现逻辑关系错误的,及时反馈相关科室,相关科室修订后要重新报送,报表审核符合要求后,经统计负责人签字认可,送院领导审批后及时上报卫生行政部门。5、上级卫生行政主管部门要求报送的数据有直接对口科室的,由相关科室负责收集、汇总数据,科室负责人签字认可后,报主管院长审批,可直接上报卫生行政部门。四、核查和问责制度1、统计室统一管理医院卫生统计资料,各科室指定专人负责本科室统计数据的收集、整理、报送工作。2、各科室都应健全原始

4、记录、登记表、台账和统计资料档案制度,确保统计数字数出有据,准确无误。对卫生行政部门提供和公布统计资料,须经统计负责人核定。3、各科室信息统计人员必须严格按统计信息报送程序、上报日期和有关规定,保质保量按时完成数据报送工作,不得拒报、迟报,更不得虚报、瞒报、伪造或篡改。4、为保证信息真实、可靠、完整,信息报送工作实行信息报告问责制。统计资料的审核、签署人员应当对其审核、签署的统计资料的真实性、准确性和完整性负责。对报送信息不真实,有瞒报,漏报等情况,或有拒报或屡次迟报卫生统计数据的,造成重大影响的交医院处理。5、统计室定期对各科室信息报送情况进行总结,并报送院办。各科室报送信息的质量,将纳入科室年度工作考核。

展开阅读全文
相关资源
猜你喜欢
相关搜索

当前位置:首页 > IT计算机 > 数据挖掘与模式识别

copyright@ 2008-2023 1wenmi网站版权所有

经营许可证编号:宁ICP备2022001189号-1

本站为文档C2C交易模式,即用户上传的文档直接被用户下载,本站只是中间服务平台,本站所有文档下载所得的收益归上传人(含作者)所有。第壹文秘仅提供信息存储空间,仅对用户上传内容的表现方式做保护处理,对上载内容本身不做任何修改或编辑。若文档所含内容侵犯了您的版权或隐私,请立即通知第壹文秘网,我们立即给予删除!