2022年模电实验指导书《实验二 两级电压串联负反馈放大器》.docx

上传人:p** 文档编号:40995 上传时间:2022-12-09 格式:DOCX 页数:3 大小:44.08KB
下载 相关 举报
2022年模电实验指导书《实验二 两级电压串联负反馈放大器》.docx_第1页
第1页 / 共3页
2022年模电实验指导书《实验二 两级电压串联负反馈放大器》.docx_第2页
第2页 / 共3页
2022年模电实验指导书《实验二 两级电压串联负反馈放大器》.docx_第3页
第3页 / 共3页
亲,该文档总共3页,全部预览完了,如果喜欢就下载吧!
资源描述

《2022年模电实验指导书《实验二 两级电压串联负反馈放大器》.docx》由会员分享,可在线阅读,更多相关《2022年模电实验指导书《实验二 两级电压串联负反馈放大器》.docx(3页珍藏版)》请在第壹文秘上搜索。

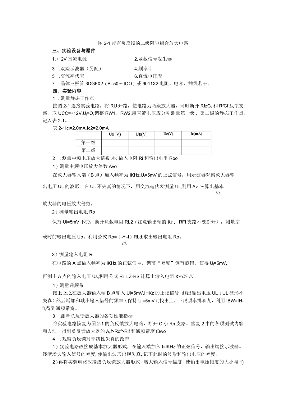
1、模电实验指导书实验二两级电压串联负反馈放大器一、实验目的1 .学会识别放大器中负反馈电路的类型。2 .了解不同反馈形式对放大器的输入和输出阻抗的不同影响。3 .加深理解负反馈对放大器性能的影响。二、实验原理负反馈在电子电路中有着非常广泛的应用。虽然它使放大器的放大倍数降低,但能在多方面改善放大器的动态指标,如稳定放大倍数,改变输入、输出电阻,减小非线性失真和展宽通频带等。因此,几乎所有的实用放大器都带有负反馈。负反馈放大器有四种组态,即电压串联,电压并联,电流串联,电流并联。本实验以电压串联负反馈为例,分析负反馈对放大器各项性能指标的影响。1.带有负反馈的两级阻容耦合放大电路,如图2-1所示(

2、断开R竹、G2支路),在电路中通过Rf把输出的电压UO引回到输入端,加在晶体管Tl的发射极上,在发射极电阻Rn上形成反馈电压Uf。根据反馈的判断法可知,它属于电压串联负反馈。主要性能指标如下Ay1)闭环电压放大倍数AvfAvf=1+AvFv其中Av=UUi一一基本放大器(无反馈)的电压放大倍数,即开环电压放大倍数。1+AvFv一一反馈深度,它的大小决定了负反馈对放大器性能改善的程度2)反馈系数Fv=RRf+ Rfl3)输入电阻Rif=(WAvFv)RJRi,一一基本放大器的输入电阻(不包括偏置电阻)4)输出电阻ROf=Ro基本放大器的输出电阻1+AoFvAvo一一基本放大器Rl=8时的电压放大

3、倍数2.本实验还需要测量基本放大器的动态参数,怎样实现无反馈而得到基本放大器呢?不能简单地断开反馈支路,而是要去掉反馈作用,但又要把反馈网络的影响(负载效应)考虑到基本放大器中去。为此1)在画基本放大器的输入回路时,因为是电压负反馈,所以可将负反馈放大器的输出端交流短路,即令UO=0,此时Rf相当于并联在Rn上;2)在画基本放大器的输出回路时,由于输入端是串联负反馈,因此需将反馈放大器的输入端(Tl管的射极)开路,此时(Rf+Rt)相当于并接在输出端。可近似认为Rf并接在输出端。图2-1带有负反馈的二级阻容耦合放大电路三、实验设备与器件1.+12V直流电源2.函数信号发生器3 .双踪示波器(另

4、配)4.频率计5 .交流亳伏表6.直流电压表7 .晶体三极管3DG6X2(B=50IOO)或9011X2电阻、电容、插线若干。四、实验内容1 .测量静态工作点按图2-1连接实验电路,将RU开路,使电路为两级放大器,同时断开RfzG2和RfCf反馈支路。取UCC=+12V,Ui=O,调整RW1、RW2,用直流电压表分别测量第一级、第二级的静态工作点,记入表2-1。表2-1Ic=2.0mA,Ic2=2.0mAUb(V)Ue(V)Uc(V)Ic(mA)第一级第二级2 .测量中频电压放大倍数Av,输入电阻Ri和输出电阻Roo1)测量中频电压放大倍数Avo在放大器输入端(B点)加入频率为IKHz,Ui=

5、5mV的正弦信号,用示波器观察放大器输出电压UL的波形。在UL不失真的情况下,用交流亳伏表测量Ul,利用Av=%算出基本Ui放大器的电压放大倍数。2)测量输出电阻Ro保持Ui=5mV不变,断开负载电阻RL2(注意输出端的Rf、RFl支路不要断开),测量空载时的输出电压Uo。利用公式Ro=(-I)RLd,求出输出电阻Ro。UL3)测量输入电阻Ri在电路的A点输入频率为IKHz的正弦信号,调节“幅度”调节旋钮,使得Ui=5mV,再测出A点的输入电压Us,利用公式Ri=LZ-RS计算出输入电阻RmUS-Ui4)测量通频带接上Rl2,在放大器输入端B点输入Ui=5mV,IHKz的正弦信号,测出输出电压

6、UL(UL波形不失真)然后增加和减小输入信号的频率(保持Ui=5mV),找出上、下限频率揖和九,利用fBW=fH-fl,得到通频带宽。3 .测量负反馈放大器的各项性能指标将实验电路恢复为图2-1的负反馈放大电路,断开C小Rn支路。重复2中的各项测试内容和方法,得到负反馈放大器的AvfRofRif和通频带度fwo4 .观察负反馈对非线性失真的改善1)实验电路改接成基本放大器形式,在输入端加入f=lKHz的正弦信号,输出端接示波器。逐渐增大输入信号的幅度,使输出波形出现失真,记下此时的波形和输出电压的幅度。2)再将实验电路改接成负反馈放大器形式,增大输入信号幅度,使输出电压幅度的大小与1)相同,比较有负反馈时,输出波形的变化。五、实验报告1 .将基本放大器和负反馈放大器动态参数的实测值和理论估算值列表进行比较。2 .根据实验结果,总结电压串联负反馈对放大器性能的影响。六、预习要求L复习教材中有关负反馈放大器的内容3 .按实验电路2-1估算放大器的静态工作点(=2=100)4 .怎样把负反馈放大器改接成基本放大器?为什么要把Rf并接在输入和输出端?5 .估算基本放大器的Av,Ri和R。;估算负反馈放大器的Avf、Rif和ROf,并验算它们之间的关系。6 .如按深度负反馈估算,则闭环电压放大倍数Avf=?和测量值是否一致?为什么?7 .如输入信号存在失真,能否用负反馈来改善?

展开阅读全文
相关资源
猜你喜欢
相关搜索

当前位置:首页 > 论文 > 毕业论文

copyright@ 2008-2023 1wenmi网站版权所有

经营许可证编号:宁ICP备2022001189号-1

本站为文档C2C交易模式,即用户上传的文档直接被用户下载,本站只是中间服务平台,本站所有文档下载所得的收益归上传人(含作者)所有。第壹文秘仅提供信息存储空间,仅对用户上传内容的表现方式做保护处理,对上载内容本身不做任何修改或编辑。若文档所含内容侵犯了您的版权或隐私,请立即通知第壹文秘网,我们立即给予删除!