职位级别晋升管理实施方案.docx

上传人:p** 文档编号:410092 上传时间:2023-08-10 格式:DOCX 页数:5 大小:25.85KB
下载 相关 举报
职位级别晋升管理实施方案.docx_第1页
第1页 / 共5页
职位级别晋升管理实施方案.docx_第2页
第2页 / 共5页
职位级别晋升管理实施方案.docx_第3页
第3页 / 共5页
职位级别晋升管理实施方案.docx_第4页
第4页 / 共5页
职位级别晋升管理实施方案.docx_第5页
第5页 / 共5页
亲,该文档总共5页,全部预览完了,如果喜欢就下载吧!
资源描述

《职位级别晋升管理实施方案.docx》由会员分享,可在线阅读,更多相关《职位级别晋升管理实施方案.docx(5页珍藏版)》请在第壹文秘上搜索。

1、职位级别晋升管理方案一、目的为贯彻落实公司人员发展,明确公司员工岗位晋升相关事项,特制定本管理方案.二、原则1、“公平、公正、公开的基本原则;2、能力、素质与个人成长并重的原则;3、逐级晋级与越级晋级相结合的原则;4、能升能降的原则三、职责与权限1、业务部门与人力资源部共同对晋升人员进行评价,填写职位级别晋升评价表(附件一);2、业务部门主要对人员的能力与业绩结果提出评价建议;在每次评审前向人力资源部提名晋升人员;3、人力资源部门对人员的素质提出评价建议;按照标准审核业务部门提报的人员,汇总符合晋升资格人员明细表(附件二)4、员工在申请职位级别晋升须填写工作述职评级表(附件三).5、总经理进行

2、最终晋升结果的签批。四、员工行政职务或技术职务的提升或下降1、类型:(1)晋升调动:根据公司组织架构调整或具体工作的需要,员工从一个岗位转到另一个岗位,职务等级得以提升;(2)降职调动:员工不能履行本岗位工作职责,达不到本岗位的工作要求,从本岗位转到另一个岗位,职务等级有所下降;(3)平级调动:根据公司组织架构调整或具体工作的需要,员工从一个岗位转到另一个岗位,职务等级保持不变;(4)竞聘上岗:员工通过公司内部招聘进行竞聘,从一个岗位转到另一个岗位。备注:员工具体的晋升必须依据公司、各部门组织架构调整或具体工作的需要,并严格按照公司岗位职责的任职要求,同时参考员工的绩效考核成绩予以具体实施和执

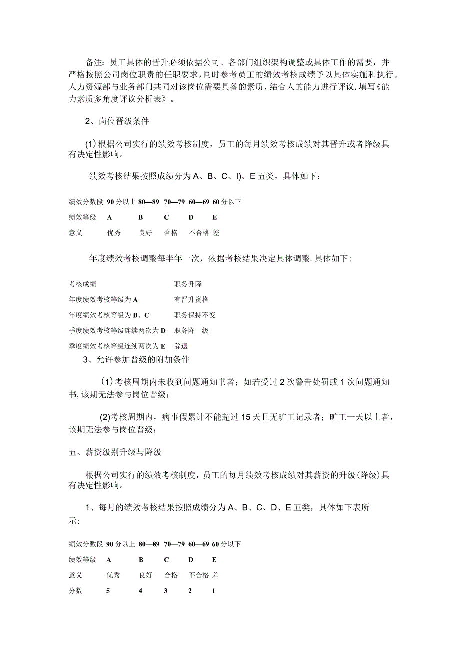
3、行。人力资源部与业务部门共同对该岗位需要具备的素质,结合人的能力进行评议,填写能力素质多角度评议分析表。2、岗位晋级条件(1)根据公司实行的绩效考核制度,员工的每月绩效考核成绩对其晋升或者降级具有决定性影响。绩效考核结果按照成绩分为A、B、C、I)、E五类,具体如下:绩效分数段90分以上80897079606960分以下绩效等级ABCDE意义优秀良好合格不合格差年度绩效考核调整每半年一次,依据考核结果决定具体调整.具体如下:考核成绩职务升降年度绩效考核等级为A有晋升资格年度绩效考核等级为B、C职务保持不变季度绩效考核等级连续两次为D职务降一级季度绩效考核等级连续两次为E辞退3、允许参加晋级的附

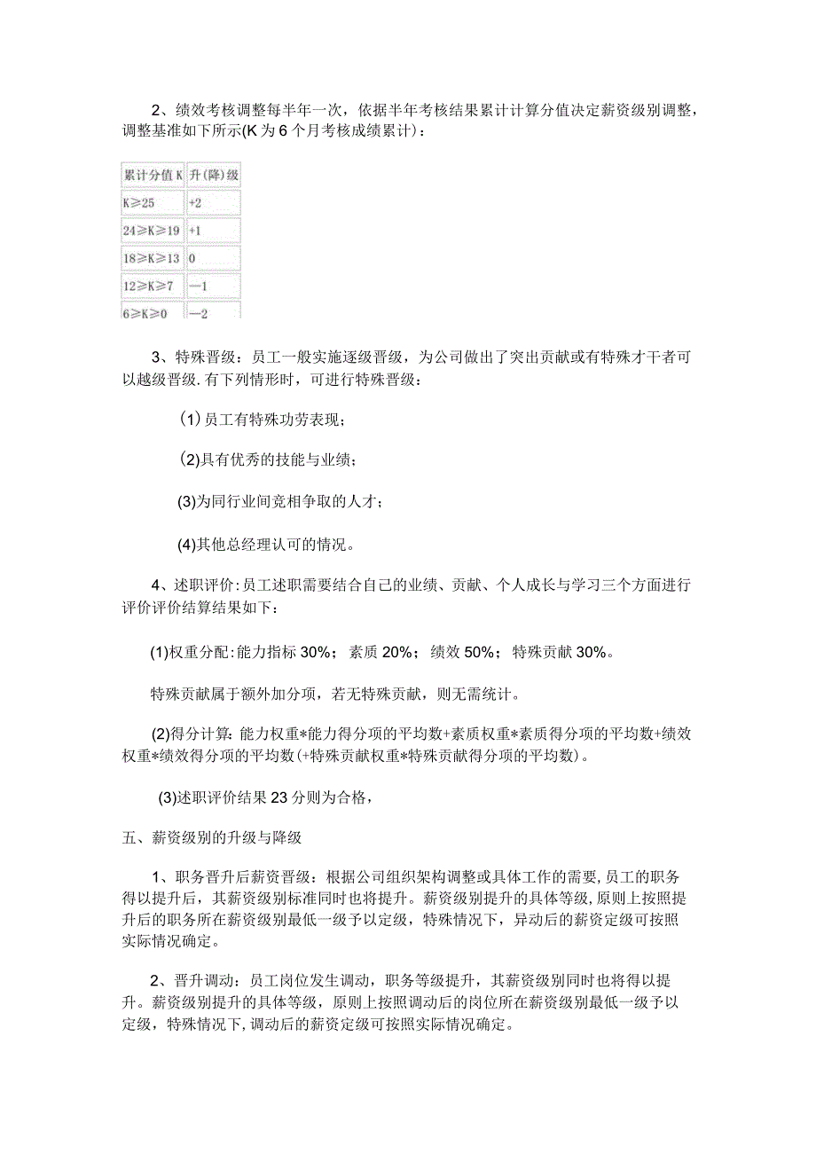
4、加条件(1)考核周期内未收到问题通知书者;如若受过2次警告处罚或1次问题通知书,该期无法参与岗位晋级;(2)考核周期内,病事假累计不能超过15天且无旷工记录者;旷工一天以上者,该期无法参与岗位晋级;五、薪资级别升级与降级根据公司实行的绩效考核制度,员工的每月绩效考核成绩对其薪资的升级(降级)具有决定性影响。1、每月的绩效考核结果按照成绩分为A、B、C、D、E五类,具体如下表所示:绩效分数段90分以上80897079606960分以下绩效等级ABCDE意义优秀良好合格不合格差分数543212、绩效考核调整每半年一次,依据半年考核结果累计计算分值决定薪资级别调整,调整基准如下所示(K为6个月考核成

5、绩累计):3、特殊晋级:员工一般实施逐级晋级,为公司做出了突出贡献或有特殊才干者可以越级晋级.有下列情形时,可进行特殊晋级:(1)员工有特殊功劳表现;(2)具有优秀的技能与业绩;(3)为同行业间竞相争取的人才;(4)其他总经理认可的情况。4、述职评价:员工述职需要结合自己的业绩、贡献、个人成长与学习三个方面进行评价评价结算结果如下:(1)权重分配:能力指标30%;素质20%;绩效50%;特殊贡献30%。特殊贡献属于额外加分项,若无特殊贡献,则无需统计。(2)得分计算:能力权重*能力得分项的平均数+素质权重*素质得分项的平均数+绩效权重*绩效得分项的平均数(+特殊贡献权重*特殊贡献得分项的平均数

6、)。(3)述职评价结果23分则为合格,五、薪资级别的升级与降级1、职务晋升后薪资晋级:根据公司组织架构调整或具体工作的需要,员工的职务得以提升后,其薪资级别标准同时也将提升。薪资级别提升的具体等级,原则上按照提升后的职务所在薪资级别最低一级予以定级,特殊情况下,异动后的薪资定级可按照实际情况确定。2、晋升调动:员工岗位发生调动,职务等级提升,其薪资级别同时也将得以提升。薪资级别提升的具体等级,原则上按照调动后的岗位所在薪资级别最低一级予以定级,特殊情况下,调动后的薪资定级可按照实际情况确定。3、降职调动:员工岗位发生调动,职务等级下降,其薪资级别同时也将下降。薪资级别降低的具体等级,原则上按照

7、调动后的岗位所在薪资级别最高一级予以定级,特殊情况下,调动后的薪资定级可按照实际情况确定。4、平级调动后的薪资定级:平级调动,职务等级不变,薪资等级也保持不变。5.竞聘上岗后的薪资定级:员工竞聘成功,转入新岗位工作,薪资需要重新定级。原则上按照竞聘的新岗位所在薪资级别最低一级予以定级,特殊情况下,调动后的薪资定级可按照实际情况确定。六、岗位晋升和薪资晋级的原则1、岗位工资级别待遇的增加,以公司总经理批示日期开始执行;2、岗位级别已经达到本部门岗位等级的最高级别的,岗位工资级别不再晋升,其岗位工资待遇将根据相应岗位等级的10%进行上调;3、一年内每个员工晋升不得超过1次,薪资晋级不得超过2次;4

8、、员工薪资晋级时,原则上每次只能晋2级;对公司有重大贡献或突出表现者,经总经理批准后可每次薪资晋级2级以上;5、员工晋升至新岗位后(包括竞聘上岗),经半年考核合格后正式担任新职。考核合格后根据新岗位薪资级别再作相应晋级调整;6、员工岗位晋升薪资晋级要充分体现公平效率原则,达到激励先进、鞭策后进的作用。对在考察期内具备晋升晋级条件与资格的员工,公司将在不同工作时段内通过报批审批程序,进行个别晋升晋级调整。七、执行及监督机构:人力资源部部负责公司员工岗位晋升、薪资晋级工作的具体组织与实施,总经理负责所有员工晋升、晋级的批准.八、其他本制度解释权由人力资源部负责九、附件附件一:附件二:附件三:附件四:附件五:附件六:2016年12月14日人力资源部

展开阅读全文
相关资源
猜你喜欢
相关搜索

当前位置:首页 > 管理/人力资源 > 绩效管理

copyright@ 2008-2023 1wenmi网站版权所有

经营许可证编号:宁ICP备2022001189号-1

本站为文档C2C交易模式,即用户上传的文档直接被用户下载,本站只是中间服务平台,本站所有文档下载所得的收益归上传人(含作者)所有。第壹文秘仅提供信息存储空间,仅对用户上传内容的表现方式做保护处理,对上载内容本身不做任何修改或编辑。若文档所含内容侵犯了您的版权或隐私,请立即通知第壹文秘网,我们立即给予删除!