公交清河站承重架计算范文.docx

上传人:p** 文档编号:428034 上传时间:2023-08-24 格式:DOCX 页数:18 大小:52.88KB
下载 相关 举报
公交清河站承重架计算范文.docx_第1页
第1页 / 共18页
公交清河站承重架计算范文.docx_第2页
第2页 / 共18页
公交清河站承重架计算范文.docx_第3页
第3页 / 共18页
公交清河站承重架计算范文.docx_第4页
第4页 / 共18页
公交清河站承重架计算范文.docx_第5页
第5页 / 共18页
公交清河站承重架计算范文.docx_第6页
第6页 / 共18页
公交清河站承重架计算范文.docx_第7页
第7页 / 共18页
公交清河站承重架计算范文.docx_第8页
第8页 / 共18页
公交清河站承重架计算范文.docx_第9页
第9页 / 共18页
公交清河站承重架计算范文.docx_第10页
第10页 / 共18页
亲,该文档总共18页,到这儿已超出免费预览范围,如果喜欢就下载吧!
资源描述

《公交清河站承重架计算范文.docx》由会员分享,可在线阅读,更多相关《公交清河站承重架计算范文.docx(18页珍藏版)》请在第壹文秘上搜索。

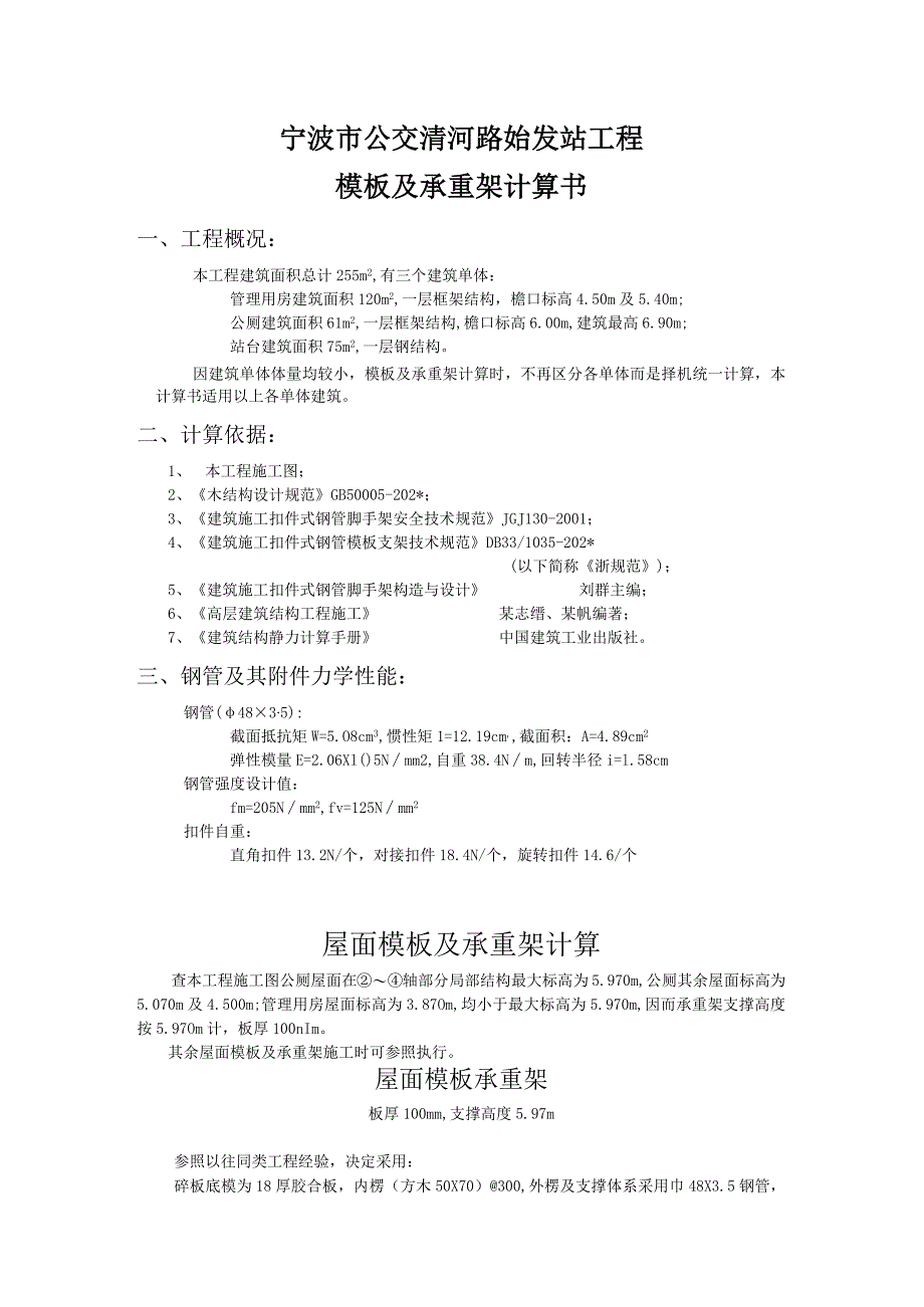
1、宁波市公交清河路始发站工程模板及承重架计算书一、工程概况:本工程建筑面积总计255m2,有三个建筑单体:管理用房建筑面积120m2,一层框架结构,檐口标高4.50m及5.40m;公厕建筑面积61m2,一层框架结构,檐口标高6.00m,建筑最高6.90m;站台建筑面积75m2,一层钢结构。因建筑单体体量均较小,模板及承重架计算时,不再区分各单体而是择机统一计算,本计算书适用以上各单体建筑。二、计算依据:1、本工程施工图;2、木结构设计规范GB50005-202*;3、建筑施工扣件式钢管脚手架安全技术规范JGJ130-2001;4、建筑施工扣件式钢管模板支架技术规范DB33/1035-202*(以

2、下简称浙规范);5、建筑施工扣件式钢管脚手架构造与设计刘群主编;6、高层建筑结构工程施工某志缙、某帆编著;7、建筑结构静力计算手册中国建筑工业出版社。三、钢管及其附件力学性能:钢管(4835):截面抵抗矩W=5.O8cm3,惯性矩1=12.19cm,截面积:A=4.89cm2弹性模量E=2.06Xl()5Nmm2,自重38.4Nm,回转半径i=l.58cm钢管强度设计值:fm=205Nmm2,fv=125Nmm2扣件自重:直角扣件13.2N/个,对接扣件18.4N/个,旋转扣件14.6/个屋面模板及承重架计算查本工程施工图公厕屋面在轴部分局部结构最大标高为5.970m,公厕其余屋面标高为5.0

3、70m及4.500m;管理用房屋面标高为3.87Om,均小于最大标高为5.970m,因而承重架支撑高度按5.97Om计,板厚100nIm。其余屋面模板及承重架施工时可参照执行。屋面模板承重架板厚100mm,支撑高度5.97m参照以往同类工程经验,决定采用:碎板底模为18厚胶合板,内楞(方木50X70)300,外楞及支撑体系采用巾48X3.5钢管,立杆纵距L=900,立杆横距Lb=1200m,步距h=1600mm(底步)及h=1319廊(其余各步),以此验算模板及支撑体系的安全性。结构设计简图见图(一)。一、碎板底模(胶合板)计算:按三跨连续梁计算,梁高h:18,梁宽取b=1200,跨度300,

4、见图(二)。静均布荷载标准值:q1=(24+1.1)0.101.20+0.30X1.20=3.372KN/m注:板底模板自重取0.3KN/m2活均布荷载标准值:q2=(l.0+2.0)X1.20=3.60KN/m注:施工人员及设备荷载取LoKN/m2振捣碎荷载取2.0KNm2W=bh26=120l.876=64.8cm3I=bh712=120l.8712=58.32cm,(1)抗弯强度计算:。=M/Wfm,fm=15Nmm2不考虑活荷载的最不利分布(跨度小,仅为300),则:M=YGX+l.4Mw=1.35X(0.100X3.3720.302)+1.4X(0.100X3.600.302KN.m

5、086KN.mo=0.086X10764.8XlO3=1.33Nmm215Nmm2=fm满足要求。(2)抗剪强度计算:=3Q2bhfv,fv=1.4Nmm2Q=0.6qL=0.6(1.353.372+1.43.60)X0.3=1.727KN=31.72710V(2120018)=0.12Nmm21.4Nmm2=fv满足要求。(3)刚度计算此时荷载仅取静荷载标准值5,最大挠度V为:V=O.677q1LV100EIV,V=L150,E=6000Nmm2V=O.6773.3723007(100600058.3210,)=0.053mm2.Omm=300/150=L/150满足要求。二、纵向水平杆(模

6、板内楞50X70方木)计算:按三跨连续梁计算,梁宽b=50,梁高h=70,跨度1200,见图(三)。q静二RbJL=1.13.372X0.3/1.20=0.927KN/mq活=Rbz/L=1.13.600.3/1.20=0.990KN/mW=bh26=5726=40.83cm3I=bh312=57712=142.92cm(1)抗弯强度计算:o=M/Wfm,fm=13Nmm2考虑活荷载的最不利分布(跨度较大,为1200),则:M=YgMgk+1.4Mqk=1.35X(0.1000.9271.202)+1.4X(0.117X0.9901.202)=0.414KN.mo=0.414106/48.6I

7、O3=8.52Nmm213Nmm2=fm满足要求。(2)抗剪强度计算:=3Q2bhfv,fv=1.3Nmm2Q=0.600q静L+0.617q活L=0.600l.350.9271.20+0.6171.40.990X1.20=1.927KN=31.927107(25070)=0.83Nmm21.3N/mm2=fv满足要求。刚度计算此时荷载仅取静荷载标准值Q,最大挠度V为:V=0.677qsfL7100EIV,V=L/150,E=9000N/mm2V=0.677X0.9271202*/(1009000142.9210,)=1.Omm8.0mm=1200/150=L/150满足要求。三、横向水平杆(

8、模板外楞。48X3.5横向钢管)计算:按简支梁计算(按简支梁计算依据参见浙规范5.2.5条),跨度900,计算简图见图(四),横向水平杆受内楞(方木)传下荷载,理论上应为集中力,但因实际施工时内楞相对于横向水平杆布置的正确定位难以确定,现按均布荷载计算,相应静、活均布荷载标准值为:q沛二0.30X1.20+(2.4+1.1)0.10XI.20=3.372KN/mq活=(1.0+2.0)l.20=3.60KN/m(1)抗弯强度计算:O=M/Wfm,fm=205Nmm2M=cEMGK+L4Mqk=1.350.125qsfL2+1.40.125qf,liL2=1.350.1253.372X0.92+

9、1.40.1253.60X0.92=0.97KN.m=0.97X1075.08IO3=191Nmm2205Nmm2=fm满足要求。(2)抗剪强度计算:=2Qd0tfv,fv=125Nmm2(d。为钢管中径)Q=0.5X1.35Xq静XL+0.5X1.4Xq活XL=0.5l.35X3.372X0.9+0.5l.4X3.60X0.9=4.32KN=24.32103X(48-1.75)3.5=17.0Nmm2125Nmm2=fv满足要求。(3)刚度计算此时荷载仅为静载标准值:qfff=3.372KN/mV=5qfffL7384EI=53.3729007(3842.0610s12.1910,)=1.1

10、4mm6mm=900/150=L150,且小于IOmm满足要求。四、扣件抗滑移计算:上述三、(2)条中Q值2倍即为主扣件受力值。主扣件受力:R=2X4.32=8.64KN12KN=双扣件抗滑承载力采用双扣件抗滑能满足要求。注:立杆纵距L=900mm,立杆横距L=1200mm时,立杆顶节点必须采用双扣件,若立杆纵距L保持不变,而将立杆横距Lb缩小至100Om后,允许立杆顶节点处采用单扣件。五、立杆的稳定性计算:单根立杆复盖面积为LXLb=900X120Omm2,立杆顶端轴向力设计值即为上述四、条中主扣件受力值R=8.64KNo(1)、立杆底脚处轴力NUt计算:脚手架钢管及配件自重N。计算:立杆以

11、及纵向、横向钢管自重:N1=(5.97-0.10-0.018)38.4+5(1.20+0.90)X38.4=16.35X38.4=628N=0.628KN注:步数4步,底步高1.60m,其余3步高均为1319mm(5970-100-18-94-200-1600)/3=1319)立杆计算单元内扣件自重:N2=13.211+18.4(16.35/6.5)=191N=0.191KN注:除顶端3个直角扣件外,其余每个节点2个直角扣件,共计11个,对接扣件按每6.5In采用1个。剪刀撑自重:按最不利情况考虑,计算立杆处于双向剪刀撑交叉处,剪刀撑与地面夹角为o纵向:tg=hLa=1319900=1.466

12、,得Q=55.69横向:tg=hLb=13191200=1.099得Q=47.70夹角a平均值为(55.690+47.70)/2=51.701.=(La+Lb)2=(0.90+1.20)/2=1.05m查计算依据5,剪刀撑单位面积自重:Gj=6.3432/(cosaXsina)+2.2462/(Lsina)IO3KNm2以Q=51.70,L=L05m代入,Gj=15.77103KNm2从而立杆受剪刀撑自重引起的岫为:N3=15.77103X(5.97-0.10-0.018)X1.05X2=0.194KN脚手架自重引起立杆底部轴向力标准值N。为:N0=N1+N2+N3=0.628+0.191+0

13、.194=1.01KN立杆底部总轴向力设计值NUt为:Nut=R+1.35N0=8.64+1.35X1.01=10.00KN(2)、计算长度1。及稳定折减系数:按浙规范5.3.3条,计算长度1。取以下二式计算结果的最大值:I0=h+2aa=482+70=94mmIO=KUhK=L163,=1.368注:式采用h=1319mm,a=94mm式采用h=1600mm,La=900mm,Lb=1200mm按式计算:l0=1319+294=1507mm按式计算:I0=1.1631.5781600=2936mm从而:I0=max1507,2936=2936mm(3)、立杆的稳定性计算:按浙规范5.3.2-

14、3条,不组合风荷载时:NutAKllf,f=205Nmm2入=I0/i=2936/1.58X10=186查表得:=0.207Kh=1/(1+0.005(H-4)=1/(1+0.005(5.97-4)=0.990A=4.89cm210.00107(0.2074890.990)=99.8Nmm2205Nmm2立杆稳定性满足要求。梁模板及承重架计算本工程梁宽均为250mm,而梁高规格复杂,有h=300,400,450,570,600,870,1170mm等多种规格。现对梁计算bXh=250X600及bXh=250X1170二种规格,支撑高度按最不利考虑,取H=5.97m。其余规格梁请按梁模板支撑一览表规定进行相应套用。梁计算(bh=250X600,支撑高度H=5.97m)梁宽b=250,梁高h=600,与梁相连接处板厚100,支撑梁边板面的立杆间距为900X1200。梁模板采用18厚胶合板,梁底内楞方木50X70(2根),外楞钢管为巾48X3.5,梁底立杆纵距(沿梁跨)La=900,立杆横距Ll600,步距h1600,详见图(一)o一、梁底模(18厚胶合

展开阅读全文
相关资源
猜你喜欢
相关搜索

当前位置:首页 > 论文 > 通讯论文

copyright@ 2008-2023 1wenmi网站版权所有

经营许可证编号:宁ICP备2022001189号-1

本站为文档C2C交易模式,即用户上传的文档直接被用户下载,本站只是中间服务平台,本站所有文档下载所得的收益归上传人(含作者)所有。第壹文秘仅提供信息存储空间,仅对用户上传内容的表现方式做保护处理,对上载内容本身不做任何修改或编辑。若文档所含内容侵犯了您的版权或隐私,请立即通知第壹文秘网,我们立即给予删除!