管理人员培训管理细则.docx

上传人:p** 文档编号:432312 上传时间:2023-08-27 格式:DOCX 页数:4 大小:21.27KB
下载 相关 举报
管理人员培训管理细则.docx_第1页
第1页 / 共4页
管理人员培训管理细则.docx_第2页
第2页 / 共4页
管理人员培训管理细则.docx_第3页
第3页 / 共4页
管理人员培训管理细则.docx_第4页
第4页 / 共4页
亲,该文档总共4页,全部预览完了,如果喜欢就下载吧!
资源描述

《管理人员培训管理细则.docx》由会员分享,可在线阅读,更多相关《管理人员培训管理细则.docx(4页珍藏版)》请在第壹文秘上搜索。

1、管理人员培训管理细则第一章总则一、为规范集团及其下属各制造公司管理人员的培训工作,根据工作实际,特制定本规定。二、本规定中的管理人员是指*集团从事一定管理岗位的人员。三、本规定是为集团管理人员的管理培训而制定,技术类、专业类培训不在此规定范围内。第二章管理机构一、集团人力资源部是负责管理各部门、各制造公司管理人员管理类培训工作的职能部门,其职责为:1、根据集团战略目标研究、提出管理培训目标;2、负责制定管理人员管理类培训的规章制度、培训大纲和年度培训计划;3、负责组织实施管理培训计划各项内容;4、负责建立管理人员培训档案及培训资源库;1、制定年度管理培训预算,审查培训费用的使用。二、各制造公司

2、人力资源部是其管理培训工作的管理部门,其职责为:1、根据集团管理人员培训计划组织相应人员参加专题管理培训和其他管理培训活动;2、建立健全本单位管理人员的培训档案,及时准确的记录培训情况;3、每个月向集团人力资源部提交上月的管理培训记录及报告。第三章组织及管理一、根据集团培训规划,集团人力资源部在每年年底拟定下一年度管理人员的培训计划,报批后印发各制造公司。集团管理各部门、各制造公司按照集团培训计划,组织有关人员参加培训与活动。二、管理人员层级分类及关键能力1、初级管理人员:层级关键能力与素质为:自我管理、团队管理的开发。2、中级管理人员:层级关键能力与素质为:目标的执行及解决问题的能力、组织协

3、调与沟通、团队管理、部属培养。3、高级管理人员:层级关键能力为:战略思维与决策、组织变革与创新、领导力。三、各层级管理人员培训目的与内容:1、初级管理人员(以任务为导向)知识:主要解决初级管理者对管理体系、管理原理的认知。技能:主要提高初级管理者完成工作任务所需要的计划、控制、改善等基本管理技巧和能力。态度:主要解决初级管理者从员工到管理者的心理转变、培养敬业负责的职业精神和心态。2、中级管理人员(以目标为导向)知识:主要解决中级管理者对角色、职责、管理工具的创新认知。技能:主要提高中级管理者完成公司目标所需要的各种管理技能。态度:促进中级管理者树立干事业而非谋职业、与企业荣辱与共的心理转变。

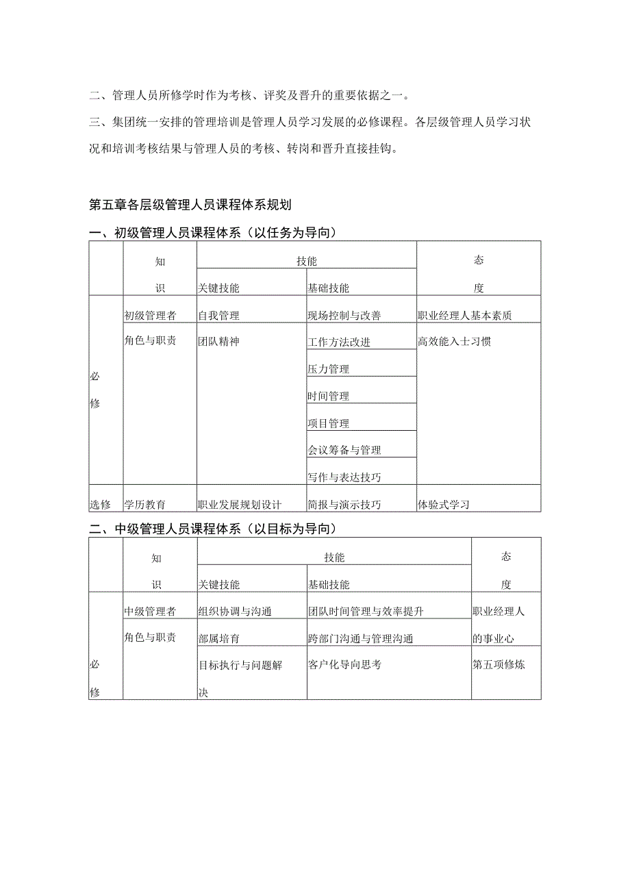
4、3、高级管理人员(以远景为导向)知识:拓展高级管理者在组织变革、创新思维和环境预测等方面的视野和认知。技能:提升高级管理者远景与战略、组织与文化的系统整合及创建企业核心竞争力等方面的能力。态度:提高高级管理者对企业经营的使命感、献身精神的心理修炼。第四章学时管理与考评一、高级管理人员每年培训不少于50学时,中级管理人员不少于40学时,初级管理人员不少于30学时。个人学时只在当年有效,超过学时不计入下一年度。二、管理人员所修学时作为考核、评奖及晋升的重要依据之一。三、集团统一安排的管理培训是管理人员学习发展的必修课程。各层级管理人员学习状况和培训考核结果与管理人员的考核、转岗和晋升直接挂钩。第五

5、章各层级管理人员课程体系规划一、初级管理人员课程体系(以任务为导向)知识技能态度关键技能基础技能必修初级管理者自我管理现场控制与改善职业经理人基本素质角色与职责团队精神工作方法改进高效能入士习惯压力管理时间管理项目管理会议筹备与管理写作与表达技巧选修学历教育职业发展规划设计简报与演示技巧体验式学习二、中级管理人员课程体系(以目标为导向)知识技能态度关键技能基础技能必修中级管理者组织协调与沟通团队时间管理与效率提升职业经理人的事业心角色与职责部属培育跨部门沟通与管理沟通目标执行与问题解决客户化导向思考第五项修炼团队建设与管理非人力资源经理的人力资源管理有效管理者非财务经理的财务管理非市场经理的市场学选修MBA教育职业发展规划设计部门预算管理体验式学习管理方法与工具谈判技巧员工谄商辅导目标导向的部门流程优化三、高级管理人员课程体系(以远景为导向)知识技能态度关键技能基础技能高级管理者角色与职战略决策与环境预有效发挥影响力企业家责测的使命必有效管理者领导与激励高层领导的团队建设感修组织与人变革推动与管理企业经营绩效管理产业组织理论风向评估与危机管理管理哲学战略人力资源开发高层财务管理选EMBA教育产业价值链整合与谈判技巧、企业投资决策、企业家修企业价值提升企业并购与重组、关怀导修为向的中国式管理

展开阅读全文
相关资源
猜你喜欢
相关搜索

当前位置:首页 > 管理/人力资源 > 绩效管理

copyright@ 2008-2023 1wenmi网站版权所有

经营许可证编号:宁ICP备2022001189号-1

本站为文档C2C交易模式,即用户上传的文档直接被用户下载,本站只是中间服务平台,本站所有文档下载所得的收益归上传人(含作者)所有。第壹文秘仅提供信息存储空间,仅对用户上传内容的表现方式做保护处理,对上载内容本身不做任何修改或编辑。若文档所含内容侵犯了您的版权或隐私,请立即通知第壹文秘网,我们立即给予删除!