第三章服务要求.docx

上传人:p** 文档编号:435578 上传时间:2023-08-27 格式:DOCX 页数:4 大小:22.65KB
下载 相关 举报
第三章服务要求.docx_第1页
第1页 / 共4页
第三章服务要求.docx_第2页
第2页 / 共4页
第三章服务要求.docx_第3页
第3页 / 共4页
第三章服务要求.docx_第4页
第4页 / 共4页
亲,该文档总共4页,全部预览完了,如果喜欢就下载吧!
资源描述

《第三章服务要求.docx》由会员分享,可在线阅读,更多相关《第三章服务要求.docx(4页珍藏版)》请在第壹文秘上搜索。

1、第三章服务要求1、项目概况:因学校日常工作需要,拟对闵行校区部分楼宇多联及分体空调的维护保养服务单位进行择优采购,以保障空调设备的正常运转,营造健康、环保、安全的教科研和办公环境。本次采购服务周期为1.5年,即2022年3月1日至2023年8月31日。本次采购空调设备包括多联机室内机、多联机室外机、挂壁机、立柜式、嵌入式(一拖一)五种类型,具体所在楼宇及数量如下:楼宇空调类型数量(台)闵行校区外语楼、体育中心、法商楼、一二三四教学楼、法学楼、校医院、数学统计楼、变电站、资源与环境馆、生物馆、化学馆、生物工作站、学生发展空间、体育场看台、学生发展空间(黄玲玲楼)、动物房、危险品仓库、校门。多联机

2、室外机298多联机室内机1678挂壁式629立柜式100嵌入式(一拖一)676注:此数量为概数,服务期间会因为空间调整、设备更新、报废等因素而略微发生浮动。保养及维修等费用据实结算。2、服务内容:针对本次采购范围内的华东师范大学闵行校区部分楼宇多联式空调、分体式空调开展如下服务工作:2.1、 保养:实施空调清洗、调试检修保养等工作,常规一年两次,但甲方可根据空调使用环境(办公室、实验室等)及使用状况等因素调整保养次数;2.2、 日常维修:严格遵守甲方的管理要求,完成空调设备故障的接保修、维修等工作;2.3、 拆移机:完成甲方提出的空调拆机、装机、移机等工作。3、服务与管理工作的要求:3.1X中

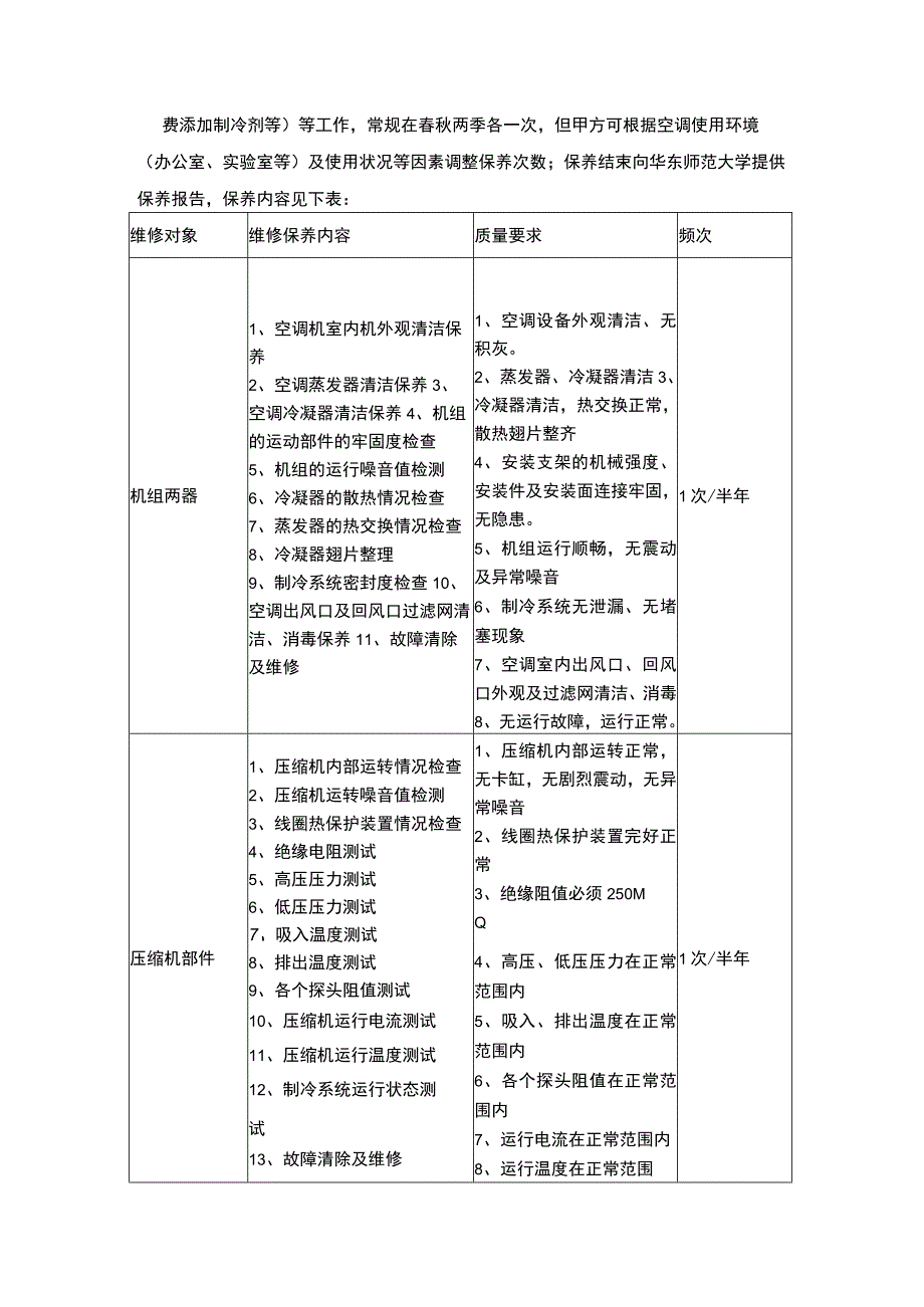
3、标方负责对空调实行机组清洗和开机前的调试检修保养(测试电流、免费添加制冷剂等)等工作,常规在春秋两季各一次,但甲方可根据空调使用环境(办公室、实验室等)及使用状况等因素调整保养次数;保养结束向华东师范大学提供保养报告,保养内容见下表:维修对象维修保养内容质量要求频次机组两器1、空调机室内机外观清洁保养2、空调蒸发器清洁保养3、空调冷凝器清洁保养4、机组的运动部件的牢固度检查5、机组的运行噪音值检测6、冷凝器的散热情况检查7、蒸发器的热交换情况检查8、冷凝器翅片整理9、制冷系统密封度检查10、空调出风口及回风口过滤网清洁、消毒保养11、故障清除及维修1、空调设备外观清洁、无积灰。2、蒸发器、冷凝

4、器清洁3、冷凝器清洁,热交换正常,散热翅片整齐4、安装支架的机械强度、安装件及安装面连接牢固,无隐患。5、机组运行顺畅,无震动及异常噪音6、制冷系统无泄漏、无堵塞现象7、空调室内出风口、回风口外观及过滤网清洁、消毒8、无运行故障,运行正常。1次/半年压缩机部件1、压缩机内部运转情况检查2、压缩机运转噪音值检测3、线圈热保护装置情况检查4、绝缘电阻测试5、高压压力测试6、低压压力测试7、吸入温度测试8、排出温度测试9、各个探头阻值测试10、压缩机运行电流测试11、压缩机运行温度测试12、制冷系统运行状态测试13、故障清除及维修1、压缩机内部运转正常,无卡缸,无剧烈震动,无异常噪音2、线圈热保护装

5、置完好正常3、绝缘阻值必须250MQ4、高压、低压压力在正常范围内5、吸入、排出温度在正常范围内6、各个探头阻值在正常范围内7、运行电流在正常范围内8、运行温度在正常范围1次/半年维修对象维修保养内容质量要求频次内9、压缩机运行无过载、无过流、无堵转现象10、无运行故障,运转正常。电气控制系统1、机组运行模式的检查2、机组运行电流的检测3、室内机传感器的工作情况检查4、室外机传感器的工作情况检查5、电路控制元件的工作情况检查6、室内机电脑P板的运行情况检查7、室外机电脑P板的运行情况检查8、电路各种开关的运行情况检查9、机组漏电情况检查10、故障清除及维修1、机组运行模式正常2、机组无过流或过

6、载,机组正常运行电压士5%o3、室内、室外各个传感器运行正常4、室内、室外电脑P板运行正常5、电路控制元件运行正常6、电路开关运行正常7、机组无漏电现象8、无运行故障,运行正常1次/半年冷凝水系统1、冷凝水系统畅通情况检查2、室内机接水盘清洁保养3、空调蒸发器泄水功能情况检查4、冷凝水系统管路坡度检查5、冷凝水系统管路保温情况检查6、故障清除及维修1、冷凝水系统畅通,无阻塞2、室内机接水盘清洁3、室内机蒸发器泄水功能正常4、冷凝水系统管路坡度必须23%o5、机组各系统保温保湿设施,包括制冷系统管路,冷凝水系统管路、风系统管道无破损,管路保温完好。1次/半年3.2、中标方需严格遵守甲方的管理要求

7、,配备维修人员专职接受管辖楼宇内的空调故障报修服务,接故障报修后30分钟内到达现场,小故障当场解决,大故障尽量48小时内解决,须采购修理零配件等材料的及时报告甲方,经华东师范大学确认后方可实施维修。3.3、 日常维修提供的零配件需与原空调品牌一致或性能质量同等,不得高于市场价格。3.4、 如遇较大维修项目,甲方有权组织多家公司进行比价。3.5、 中标方应定期开展空调外机及危险品仓库、变电站、机房等特殊场所的空调巡检,消除安全隐患,对校园环境安全起到积极地预防作用。3.6、遇疫情等特殊时期甲方有权要求维保单位开展消毒消杀等特殊处理。3.7、 中标方应为中标方工作人员办理有关保险,由于中标方工作人

8、员原因造成的一切安全生产事故,均由中标方承担,华东师范大学不负任何责任。3.8、 中标方工作人员必须做到文明作业,穿工作服上岗,遵守华东师范大学各项规章制度,共同创建文明新校园。4、商务条款要求:4.1、 服务期限:2022年3月1日起至2023年8月31日止;合同签订后,保养期间未达到校方要求,校方有权终止合同。4.2、 付款方式:保养费用根据实际保养的空调数量在保养服务完成后据实结算;维修等费用定期根据实际发生的维修作业情况据实结算。5、其他要求5.1、 X投标报价中应综合考虑日常维修的人工费用,应包括为提供本项目规定的全部管理、服务所发生的一切人工(含工资、福利、社会统筹保险金、税金等)

9、和费用(含物料消耗、劳保用品等),学校不再单独承担设备维修的人工费用。要求各投标人认真做好现场踏勘,根据设备本身情况,合理估算分摊维修人工费用。5.2、 本项目设定控制价(详见附件一:保养控制价表),空调保养单价均不得超过控制价,如超出则做废标处理。5.3、 投标人需对空调维修常用零配件进行分项报价,零配件单价均不得超过控制价(详见附件二:空调常用零配件控制价表LII),如超出则做废标处理;零配件单价不计入投标总价,但作为评审的重要考量依据。5.4、投标人对空调拆移机费用进行分项报价,拆移机单价均不得超过控制价(附件三:空调移机控制价表),如超出则做废标处理;拆移机单价不计入投标总价,但作为评审的重要考量依据。

展开阅读全文
相关资源
猜你喜欢
相关搜索

当前位置:首页 > IT计算机 > Web服务

copyright@ 2008-2023 1wenmi网站版权所有

经营许可证编号:宁ICP备2022001189号-1

本站为文档C2C交易模式,即用户上传的文档直接被用户下载,本站只是中间服务平台,本站所有文档下载所得的收益归上传人(含作者)所有。第壹文秘仅提供信息存储空间,仅对用户上传内容的表现方式做保护处理,对上载内容本身不做任何修改或编辑。若文档所含内容侵犯了您的版权或隐私,请立即通知第壹文秘网,我们立即给予删除!