PLC基本技能实操——实训八 水塔水位控制.docx

上传人:p** 文档编号:469340 上传时间:2023-09-09 格式:DOCX 页数:4 大小:40.84KB
下载 相关 举报
PLC基本技能实操——实训八 水塔水位控制.docx_第1页
第1页 / 共4页
PLC基本技能实操——实训八 水塔水位控制.docx_第2页
第2页 / 共4页
PLC基本技能实操——实训八 水塔水位控制.docx_第3页
第3页 / 共4页
PLC基本技能实操——实训八 水塔水位控制.docx_第4页
第4页 / 共4页
亲,该文档总共4页,全部预览完了,如果喜欢就下载吧!
资源描述

《PLC基本技能实操——实训八 水塔水位控制.docx》由会员分享,可在线阅读,更多相关《PLC基本技能实操——实训八 水塔水位控制.docx(4页珍藏版)》请在第壹文秘上搜索。

1、实训八水塔水位控制一、实训目的1 .掌握置位较复杂逻辑程序的编写方法2 .掌握水塔水位控制系统的接线、调试、操作方法二、实训设备序号名称型号与规格数量备注1.可编程控制器实训装置THPFSL-1/212.实训挂箱A123.实训导线3号若干4.SC-09通讯电缆1三菱5.计算机1自备三、面板图水塔水位SlS3MvOOO:S2S4YCOM0OOO四、控制要求1 .各限位开关定义如下:SI定义为水塔水位上部传感器(ON:液面已到水塔上限位、OFF:液面未到水塔上限位)S2定义为水塔水位下部传感器(ON:液面已到水塔下限位、OFF:液面未到水塔下限位)S3定义为水池水位上部传感器(ON:液面已到水池上

2、限位、OFF:液面未到水池上限位)S4定义为水池水位下部传感器(ON:液面已到水池下限位、OFF:液面未到水池下限位);2 .当水位低于S4时,阀Y开启,系统开始向水池中注水,5S后如果水池中的水位还未达到S4,则Y指示灯闪亮,系统报警。3 .当水池中的水位高于S3、水塔中的水位低于S2,则电机M开始运转,水泵开始由水池向水塔中抽水。4 .当水塔中的水位高于Sl时,电机M停止运转,水泵停止向水塔抽水。五、功能指令使用及程序流程图1 .较复杂逻辑程序的编写方法在编写较复杂逻辑程序时,应遵循以下原则及顺序:1)确定系统所需的动作及次序。第一步是设定系统输入及输出数目,可由系统的输入及输出分立元件数

3、目直接取得。第二步是根据系统的控制要求,确定控制顺序、各器件相应关系以及作出何种反应。2)将输入及输出器件编号每一输入和输出,包括定时器、计数器、内置继电器等都有一个唯一的对应编号,不能混用。3)画出梯形图。根据控制系统的动作要求,画出梯形图。梯形图设计规则如下:a.触点应画在水平线上,不能画在垂直分支上。应根据自左至右、自上而下的原则和对输出线圈的几种可能控制路径来画。b.不包含触点的分支应放在垂直方向,不可放在水平位置,以便于识别触点的组合和对输出线圈的控制路径。c.在有几个串联回路相并联时,应将触头多的那个串联回路放在梯形图的最上面。在有几个并联回路相串联时,应将触点最多的并联回路放在梯

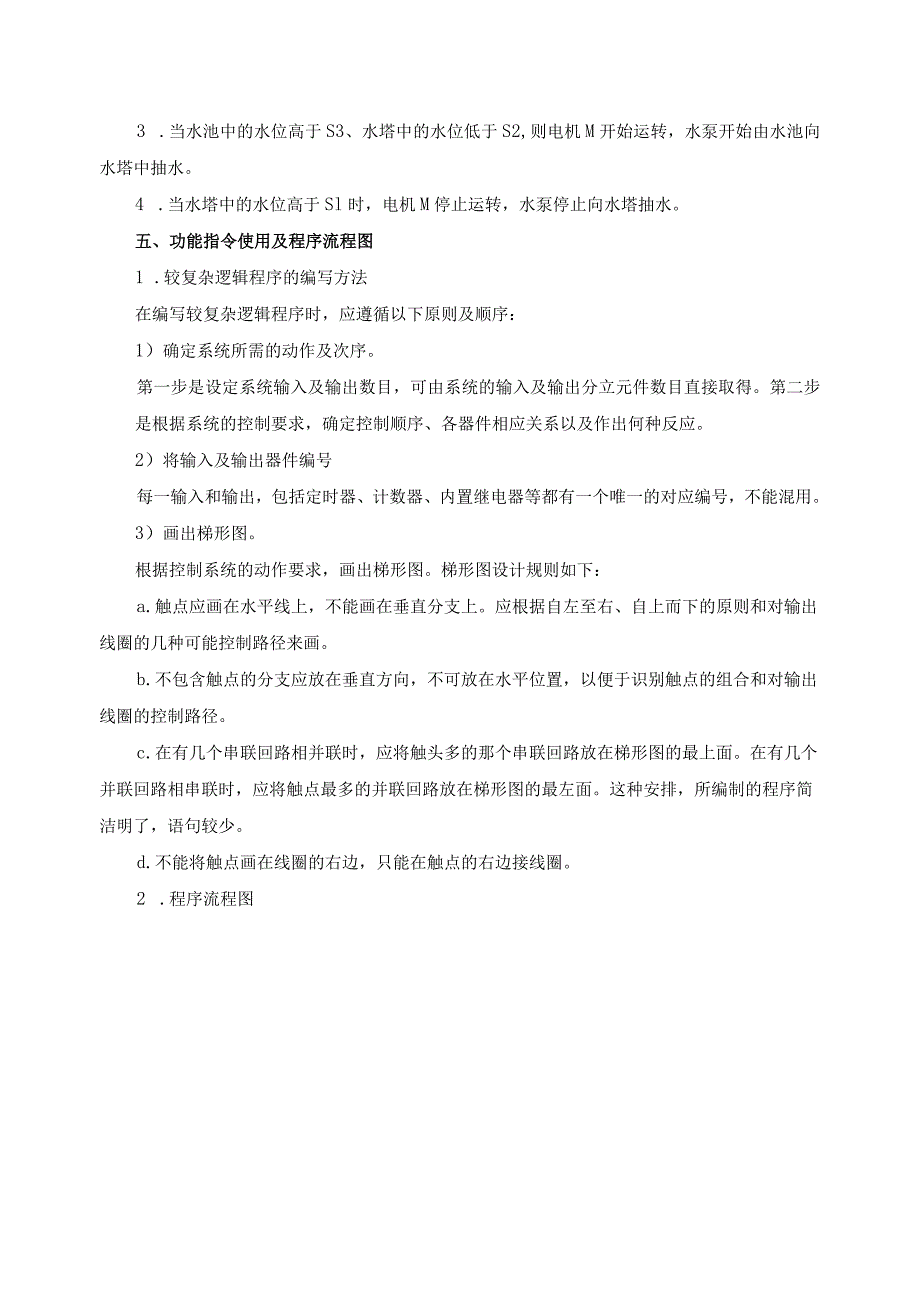
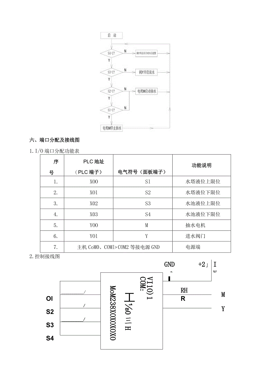
4、形图的最左面。这种安排,所编制的程序简洁明了,语句较少。d.不能将触点画在线圈的右边,只能在触点的右边接线圈。2 .程序流程图六、端口分配及接线图1.I/O端口分配功能表序号PLC地址(PLC端子)电气符号(面板端子)功能说明1.XOOSl水塔液位上限位2.XOlS2水塔液位下限位3.X02S3水池液位上限位4.X03S4水池液位下限位5.YOOM抽水电机6.YOlY进水阀门7.主机CoM0、COMlCOM2等接电源GND电源端2.控制接线图GND+2?IVVI1O)1COM:工0三HMoM238XOXOXOXOJ/RHMYOlS2S3S4/R、/七、操作步骤1 .按控制接线图连接控制回路;2 .将编译无误的控制程序下载至PLC中,并将模式选择开关拨至RUN状态;3 .将各限位开关拨至以下状态:SIR、S2=0、S3=0、S4=0,观察阀门Y状态,5S后如果S4仍然未拨至ON状态,则Y状态如何?4 .将S4拨至0N,观察抽水电机M状态;继而将Sl拨至0N,观察抽水电机M状态。5 .尝试编译新的控制程序,实现不同于示例程序的控制效果。八、实训总结1 .尝试分析整套系统的工作过程;2 .尝试用其他不同于示例程序所用的指令编译新程序,实现新的控制过程。

展开阅读全文
相关资源
猜你喜欢
相关搜索

当前位置:首页 > 汽车/机械/制造 > 电气技术

copyright@ 2008-2023 1wenmi网站版权所有

经营许可证编号:宁ICP备2022001189号-1

本站为文档C2C交易模式,即用户上传的文档直接被用户下载,本站只是中间服务平台,本站所有文档下载所得的收益归上传人(含作者)所有。第壹文秘仅提供信息存储空间,仅对用户上传内容的表现方式做保护处理,对上载内容本身不做任何修改或编辑。若文档所含内容侵犯了您的版权或隐私,请立即通知第壹文秘网,我们立即给予删除!