特种设备管理人员考核试卷.docx

上传人:p** 文档编号:471363 上传时间:2023-09-09 格式:DOCX 页数:1 大小:14.71KB
下载 相关 举报
特种设备管理人员考核试卷.docx_第1页
第1页 / 共1页
亲,该文档总共1页,全部预览完了,如果喜欢就下载吧!
资源描述

《特种设备管理人员考核试卷.docx》由会员分享,可在线阅读,更多相关《特种设备管理人员考核试卷.docx(1页珍藏版)》请在第壹文秘上搜索。

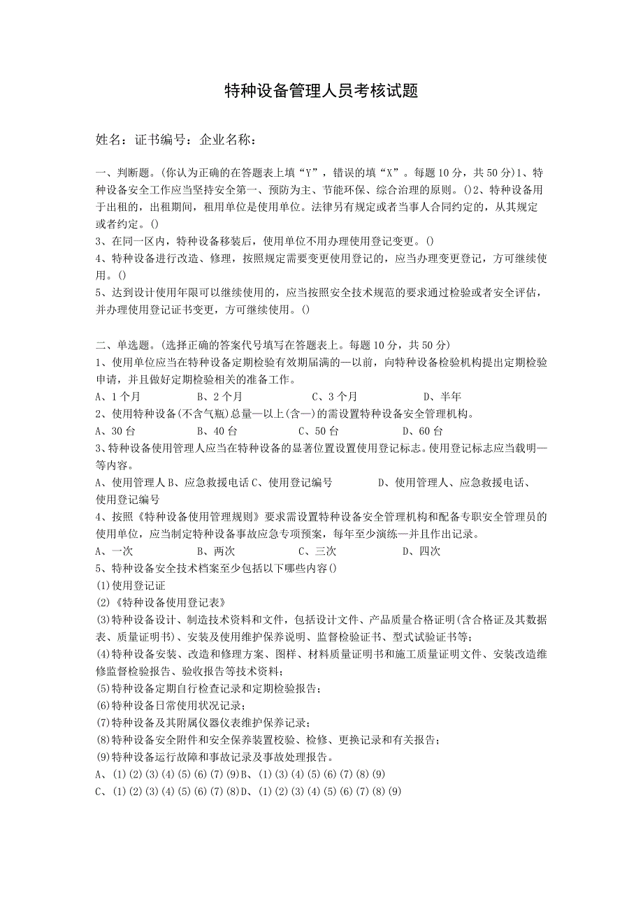
1、特种设备管理人员考核试题姓名:证书编号:企业名称:一、判断题。(你认为正确的在答题表上填“Y”,错误的填“X”。每题10分,共50分)1、特种设备安全工作应当坚持安全第一、预防为主、节能环保、综合治理的原则。()2、特种设备用于出租的,出租期间,租用单位是使用单位。法律另有规定或者当事人合同约定的,从其规定或者约定。()3、在同一区内,特种设备移装后,使用单位不用办理使用登记变更。()4、特种设备进行改造、修理,按照规定需要变更使用登记的,应当办理变更登记,方可继续使用。()5、达到设计使用年限可以继续使用的,应当按照安全技术规范的要求通过检验或者安全评估,并办理使用登记证书变更,方可继续使用

2、。()二、单选题。(选择正确的答案代号填写在答题表上。每题10分,共50分)1、使用单位应当在特种设备定期检验有效期届满的以前,向特种设备检验机构提出定期检验申请,并且做好定期检验相关的准备工作。A、1个月B、2个月C、3个月D、半年2、使用特种设备(不含气瓶)总量以上(含)的需设置特种设备安全管理机构。A、30台B、40台C、50台D、60台3、特种设备使用管理人应当在特种设备的显著位置设置使用登记标志。使用登记标志应当载明等内容。A、使用管理人B、应急救援电话C、使用登记编号D、使用管理人、应急救援电话、使用登记编号4、按照特种设备使用管理规则要求需设置特种设备安全管理机构和配备专职安全管

3、理员的使用单位,应当制定特种设备事故应急专项预案,每年至少演练并且作出记录。A、一次B、两次C、三次D、四次5、特种设备安全技术档案至少包括以下哪些内容()(1)使用登记证(2)特种设备使用登记表(3)特种设备设计、制造技术资料和文件,包括设计文件、产品质量合格证明(含合格证及其数据表、质量证明书)、安装及使用维护保养说明、监督检验证书、型式试验证书等;(4)特种设备安装、改造和修理方案、图样、材料质量证明书和施工质量证明文件、安装改造维修监督检验报告、验收报告等技术资料;(5)特种设备定期自行检查记录和定期检验报告;(6)特种设备日常使用状况记录;(7)特种设备及其附属仪器仪表维护保养记录;(8)特种设备安全附件和安全保养装置校验、检修、更换记录和有关报告;(9)特种设备运行故障和事故记录及事故处理报告。A、(1)(2)(3)(4)(5)(6)(7)(9)B、(1)(3)(4)(5)(6)(7)(8)(9)C、(1)(2)(3)(4)(5)(6)(7)(8)D、(1)(2)(3)(4)(5)(6)(7)(8)(9)

展开阅读全文
相关资源
猜你喜欢
相关搜索

当前位置:首页 > 汽车/机械/制造 > 特种设备

copyright@ 2008-2023 1wenmi网站版权所有

经营许可证编号:宁ICP备2022001189号-1

本站为文档C2C交易模式,即用户上传的文档直接被用户下载,本站只是中间服务平台,本站所有文档下载所得的收益归上传人(含作者)所有。第壹文秘仅提供信息存储空间,仅对用户上传内容的表现方式做保护处理,对上载内容本身不做任何修改或编辑。若文档所含内容侵犯了您的版权或隐私,请立即通知第壹文秘网,我们立即给予删除!