X县卫生健康部门疾病预防控制股股长个人岗位廉政风险点排查登记表.docx

上传人:p** 文档编号:478817 上传时间:2023-09-16 格式:DOCX 页数:3 大小:22.24KB
下载 相关 举报
X县卫生健康部门疾病预防控制股股长个人岗位廉政风险点排查登记表.docx_第1页
第1页 / 共3页
X县卫生健康部门疾病预防控制股股长个人岗位廉政风险点排查登记表.docx_第2页
第2页 / 共3页
X县卫生健康部门疾病预防控制股股长个人岗位廉政风险点排查登记表.docx_第3页
第3页 / 共3页
亲,该文档总共3页,全部预览完了,如果喜欢就下载吧!
资源描述

《X县卫生健康部门疾病预防控制股股长个人岗位廉政风险点排查登记表.docx》由会员分享,可在线阅读,更多相关《X县卫生健康部门疾病预防控制股股长个人岗位廉政风险点排查登记表.docx(3页珍藏版)》请在第壹文秘上搜索。

1、X县卫生健康部门疾病预防控制股股长个人岗位廉政风险点排查登记表填表时间:20XX年X月X日姓名XXX单位及职务XX卫生健康局疾病预防控制股股长岗位主要职责1、拟订全县重大疾病防治规划、免疫规划问题的干预措施并组织实施。完善全县疾病预防控制体系,2、承担法定传染病疫情信息报告工作。指导和协调相关部门开展疾病预防控制工作,防止和控制疾病发生和疫情蔓延。3、组织协调指导艾滋病防控工作。4、负责疾病预防控制股全面工作。岗位潜在廉政风险1、在处理疾病预防控制监管工作时接受、参加可能影响公正执行公务和宴请及各种消费娱乐活动,索要、收受监管服务对象的钱物;在疾病预防控制监管中,利用职务之便以权谋私。2、收受

2、疾病预防控制监管对象好处,对监管对象轻微违法行为不及时制止、纠正和告知当地政府及有关部门;在专项整顿、重大案件查处、日常监管中故意隐瞒有关疾病预防控制监管风险信息、违法行为;利用督导整改向监管对象索拿卡要。3、收受疾病预防控制监管对象好处,对监管对象违法违规行为不立案或不及时立案,在立案查处过程中滥用自由裁量权;在办案过程中向监管对象索拿卡要。4、收受疾病预防控制监管对象好处,不认真做好巡查记录或将有关情况录入业务系统;为被监管人打招呼或者托人情,影响、干扰办案机关依法查处案件;违反规定擅自对外透露案件查处信息向监管对象收受索拿卡要。5、利用职权,违规办理疾病预防控制监管事项或指使经办人违规办

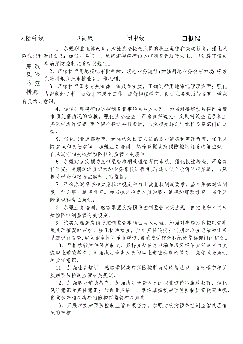
3、理疾病预防控制监管事项,收受监管对象好处。风险等级口高级团中级口低级廉政 风险 防范 措施1、加强职业道德教育。加强执法检查人员的职业道德和廉政教育,强化风险意识和责任意识;加强业务培训,熟练掌握疾病预防控制监管政策法规,自觉遵守相关疾病预防控制监管有关规定。2、严格执行用地报批审批手续,规范业务流程;加强用地业务会审力度;探索完善用地报批审批业务工作机制;3、严格执行国家有关法律、法规和制度,正确进行用地审批管理方面;强化内部制约机制,做好股室思想工作,抓好继续教育,促进业务素质的提高,增强自我约束意识。4、核实处理疾病预防控制监管事项由两人办理。加强对疾病预防控制监管事项处理情况的审核。强

4、化执法检查,严格责任追究;定期对巡查记录和业务系统进行督查;建立健全投诉举报渠道,自觉接受群众和纪检监察部门的监督。5、强化职业道德教育。加强执法检查人员的职业道德和廉政教育,强化风险意识和责任意识;加强业务培训,熟练掌握疾病预防控制监管政策法规,自觉遵守相关疾病预防控制监管有关规定。6、加强对疾病预防控制监管事项处理情况的审核。强化执法检查,严格责任追究;定期对巡查记录和业务系统进行督查;建立健全投诉举报渠道,自觉接受群众和纪检监察部门的监督。7、严格办案程序和立案标准规定和自由裁量权制度要求,坚持集体案审制度。加强职业道德教育。加强执法检查人员的职业道德和廉政教育,强化风险意识和责任意识;

5、8、加强业务培训,熟练掌握疾病预防控制监管政策法规,自觉遵守相关疾病预防控制监管有关规定。9、核实处理疾病预防控制监管事项由两人办理。加强对疾病预防控制管事项处理情况的审核。强化执法检查,严格责任追究;定期对巡查记录和业务系统进行督查;建立健全投诉举报渠道,自觉接受群众和纪检监察部门的监督。10、严格执行案件保密制度,坚持查处信息泄漏和通风报信责任追究力度。强职业道德教育。加强执法检查人员的职业道德和廉政教育,强化风险意识和责任意识。11、加强业务培训,熟练掌握疾病预防控制监管政策法规,自觉遵守相关疾病预防控制监管有关规定。12、加强职业道德教育。加强执法检查人员的职业道德和廉政教育,强化风险意识和责任意识;加强业务培训,熟练掌握疾病预防控制监管政策法规,自觉遵守相关疾病预防控制监管有关规定。13、开展对疾病预防控制监管事项督办。加强对疾病预防控制监管处理情况的审核。14、完善疾病预防控制监管制度;定期将疾病预防控制监管信息录入监管系统,实现县、所二级监管联动;定期或不定期向局党组及有关部门通报疾病预防控制监管情况。

展开阅读全文
相关资源
猜你喜欢
相关搜索

当前位置:首页 > 办公文档 > 工作总结

copyright@ 2008-2023 1wenmi网站版权所有

经营许可证编号:宁ICP备2022001189号-1

本站为文档C2C交易模式,即用户上传的文档直接被用户下载,本站只是中间服务平台,本站所有文档下载所得的收益归上传人(含作者)所有。第壹文秘仅提供信息存储空间,仅对用户上传内容的表现方式做保护处理,对上载内容本身不做任何修改或编辑。若文档所含内容侵犯了您的版权或隐私,请立即通知第壹文秘网,我们立即给予删除!