注塑课生产作业效率奖惩激励制度.docx

上传人:p** 文档编号:489478 上传时间:2023-09-19 格式:DOCX 页数:6 大小:29.35KB
下载 相关 举报
注塑课生产作业效率奖惩激励制度.docx_第1页
第1页 / 共6页
注塑课生产作业效率奖惩激励制度.docx_第2页
第2页 / 共6页
注塑课生产作业效率奖惩激励制度.docx_第3页
第3页 / 共6页
注塑课生产作业效率奖惩激励制度.docx_第4页
第4页 / 共6页
注塑课生产作业效率奖惩激励制度.docx_第5页
第5页 / 共6页
注塑课生产作业效率奖惩激励制度.docx_第6页
第6页 / 共6页
亲,该文档总共6页,全部预览完了,如果喜欢就下载吧!
资源描述

《注塑课生产作业效率奖惩激励制度.docx》由会员分享,可在线阅读,更多相关《注塑课生产作业效率奖惩激励制度.docx(6页珍藏版)》请在第壹文秘上搜索。

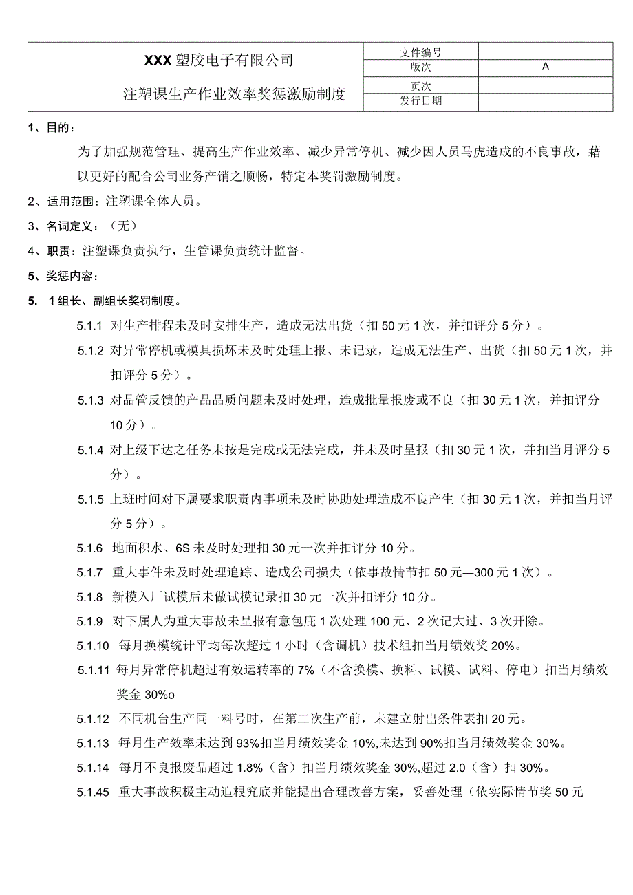
1、XXX塑胶电子有限公司注塑课生产作业效率奖惩激励制度文件编号版次A页次发行日期1、目的:为了加强规范管理、提高生产作业效率、减少异常停机、减少因人员马虎造成的不良事故,藉以更好的配合公司业务产销之顺畅,特定本奖罚激励制度。2、适用范围:注塑课全体人员。3、名词定义:(无)4、职责:注塑课负责执行,生管课负责统计监督。5、奖惩内容:5. 1组长、副组长奖罚制度。5.1.1 对生产排程未及时安排生产,造成无法出货(扣50元1次,并扣评分5分)。5.1.2 对异常停机或模具损坏未及时处理上报、未记录,造成无法生产、出货(扣50元1次,并扣评分5分)。5.1.3 对品管反馈的产品品质问题未及时处理,造

2、成批量报废或不良(扣30元1次,并扣评分10分)。5.1.4 对上级下达之任务未按是完成或无法完成,并未及时呈报(扣30元1次,并扣当月评分5分)。5.1.5 上班时间对下属要求职责内事项未及时协助处理造成不良产生(扣30元1次,并扣当月评分5分)。5.1.6 地面积水、6S未及时处理扣30元一次并扣评分10分。5.1.7 重大事件未及时处理追踪、造成公司损失(依事故情节扣50元300元1次)。5.1.8 新模入厂试模后未做试模记录扣30元一次并扣评分10分。5.1.9 对下属人为重大事故未呈报有意包庇1次处理100元、2次记大过、3次开除。5.1.10 每月换模统计平均每次超过1小时(含调机

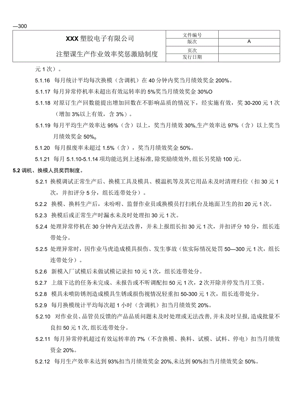
3、)技术组扣当月绩效奖20%。5.1.11 每月异常停机超过有效运转率的7%(不含换模、换料、试模、试料、停电)扣当月绩效奖金30%o5.1.12 不同机台生产同一料号时,在第二次生产前,未建立射出条件表扣20元。5.1.13 每月生产效率未达到93%扣当月绩效奖金10%,未达到90%扣当月绩效奖金30%。5.1.14 每月不良报废品超过1.8%(含)扣当月绩效奖金30%,超过2.0(含)扣30%。5.1.45 重大事故积极主动追根究底并能提出合理改善方案,妥善处理(依实际情节奖50元300XXX塑胶电子有限公司注塑课生产作业效率奖惩激励制度文件编号版次A页次发行日期元1次)。5.1.16 每月

4、统计平均每次换模(含调机)在40分钟内奖当月绩效奖金200%。5.1.17 每月异常停机率未超出有效运转率的5%奖当月绩效奖金30%O5.1.18 对原订生产回数能提出增加回数在不影响品质的情况下,经实施有效,奖30-200元1次(增加3%以上有效,含3%)。5.1.19 每月平均生产效率达95%(含)以上,奖当月绩效30%,生产效率达97%(含)以上奖当月绩效奖金50%o5.1.20 每月报废率未超过1.5%(含),奖当月绩效奖金50%。5.1.21 每月5.1.10-5.1.14项均能达到上述标准,除奖励绩效外,组长另奖励100元。5.2调机、换模人员奖罚制度。5.2.1 换模调试正常生产

5、后、换模工具及模具、模温机等及其它用品未及时清理归位(扣30元1次,并扣评分5分,组长连带处分)。5.2.2 换模、换料生产后,未吩咐、监督作业员或换模员打扫机台及地面卫生的扣20元1次。5.2.3 换模后或正常生产时漏水未及时处理扣30元1次。5.2.4 处理异常停机在30分钟内无法改善,并未上报组长扣30元1次,并扣评分10分,组长连带处分。5.2.5 处理异常时,因作业马虎造成模具损伤、发生事故(依实际情况处罚50300元1次,组长连带处分)。5.2.6 新模入厂试模后未做试模记录扣10元1次,组长连带处分。5.2.7 上级下达的任务未完成、未报告或不听调配扣50元1次,2次开除并停发当

6、月工资。5.2.8 模具未喷防锈剂造成模具生锈或损伤视情况轻重扣50-300元1次,组长连带处分。5.2.9 每月换模统计平均每次超1小时(含调机)扣当月绩效奖20%。5.2.10 对作业员、品管员反馈的产品品质问题未及时处理或无法改善,并未及时呈报,造成批量不良扣50元1次,组长连带处分。5.2.11 每月异常停机超过有效运转率的7%(不含换模、换料、试模、试料、停电)扣当月绩效资金20%。5.2.12 每月生产效率未达到93%扣当月绩效奖金20%,未达到90%扣当月绩效奖金50%。5.2.13 每月不良报废品超过1.8%(含)扣当月绩效奖金20%,超过2.0(含)扣50%。XXX塑胶电子有

7、限公司注塑课生产作业效率奖惩激励制度文件编号版次A页次发行日期5.2.14 不同机台生产同一料号时,在第二次生产前,未建立射出条件表扣20元,组长连带处分。5.2.15 每月统计平均每次换模(含调机)在40分钟内奖当月绩效奖金20%。5.2.16 每月异常停机超过有效运转率的5%(不含换模、换料、试模、试料、停电)扣当月绩效奖金30%o5.2.17 在原订生产回数的基础上,在不影响品质问题的情况下,能主动提出增加回数,经实施有效奖30200元1次(增加3%以上有效,含3%)o5.2.18 每月平均生产效率达95%(含)以上,奖当月绩效30%,生产效率达97%(含)以上奖当月绩效奖金50%o5.

8、2.19 每月报废率未超过1.5%(含),奖当月绩效奖金50%。5.2.20 每月5.2.10-5.2.14项均能达到上述标准,除奖励绩效外,另奖励300元/人。5.3供料(后勤)人员奖罚制度5.3.1 加错料、造成混料追究责任人(每人扣50元1次并扣评分10分,组长连带处分)。532未及时加料或加料后未检查加料系统造成停机烘料(扣30元1次,组长连带处分)。5.3.3 料袋内剩料、机台用料或原料未作标识扣20元1次。5.3.4 试模、试料有剩料未及时清理或未标识(扣20元1次并扣评分5分)。5.3.5 换料时未清理干净料桶造成黑点或批理报废扣30元1次并扣5分,组长连带处分。5.3.6 在原

9、料掺加次料未搅拌均匀造成品质事故的扣50元1次并扣10分,组长连带处分。5.3.7 加料未及时记录或未记录扣20元1次并扣评分5分。5.3.8 产品栈板、材料、料桶摆设不整齐,料袋未及时回收扣20元1次并扣当月评分5分。5.3.9 在加料过程中掉落在地面或机台料粒未及时清理的扣20元1次并扣当月评分5分。5.3.10 料桶盖有灰尘、或其它料粒(扣20元1次并扣评分5分)。5.3.11 机台吸料机过滤器未按规定时间清洗扣20元1次并扣当月评分5分。5.3.12 产品未及时入库或不合格产品未在指定位置放置(扣20元1次并扣评分5分)。5.3.13 生产辅助材料未及时领取,造成停机待料扣50元1次并

10、扣评分5分,组长连带处分。5.3.14 因人为因素造成的原料结块扣50元1次并扣评分10分,组长连带处分。5.3.15 未按要求工作造成混料或造成的机台停机烘料扣50元1次并扣评分10分,组长连带处分。5.3.16 二次料未按比例或要求掺加(或未掺加)扣30元1次并扣评分10分,组长连带处分。5.3.17 在加料过程中及发现原料问题并呈报上级领导奖50元1次。XXX塑胶电子有限公司注塑课生产作业效率奖惩激励制度文件编号版次A页次发行日期5318每月统计换料平均每次在20分钟以下奖当班供料中同每人当月绩效奖金10%。5.3.19 在工作过程中发现异常情况并及时上报及协助主管追根究底,并提出合理改

11、善方案,妥善处理(依情况奖30300元)。5320每月能认真做好1-16项无重大事故发生当班供料员每人奖励100元。5. 4作业人员奖罚制度5.1.1 产品放在地上或栈板上摆放不整齐(扣10元1次并扣评分5分,组长连带处分)。5.1.2 返工品未及时返工或返工2次以上(扣20元1次并扣评分5分)。543产品、辅助材料未按固定区域存放(扣20元1次并扣评分5分)。5.4.4 桌面混乱、6S差、摆放与作业不相关的物品(扣10元1次并扣评分5分)。5.4.5 地面未扫干净、地面积水、机台内部及外表未擦拭干净、6S差扣10元1次并扣评分5分,组长连带处分。5.4.6 未依作业指导书作业并造成返工扣20

12、元1次、并罚抄作业指导书20遍。5.4.7 漏贴、写错、贴错标签或产品混装、短装、多装,扣50元1次并扣评分10分。5.4.8 换模换料未及时清扫卫生扣20元1次并扣评分5分,组长连带处分。5.4.9 上班时间不听从调配、讲粗话、辱骂上司(扣50元1次、2次开除)。5.4.10 违规操作造成机台、模具损坏给公司造成直接损失,按情况轻重扣50-300元,组长连带处分。5.4.11 换模、换料未将前生产剩余标签及时清理上交,扣20元1次,造成标签混用扣50元1次并写检讨公布于众,组长连带处分。5.4.12 料头及废品箱内有金属件或油污、杂质等经粉碎人员发现追究责任人(扣30元1次并扣评分5分,组长

13、连带处分)。5.4.13 对未经品管确认而乱报废产品(扣50元1次并扣评分10分)。5.4.14 当班产品未处理完或存放于机台后方扣50元1次并扣评分10分,组长连带处分。5.4.15 在上班期间随意离岗、串岗、打私人电话、提前用餐扣20元1次并扣评分5分,组长连带处分。5416停机后,相关的标签、配件及其它辅助物未退还,扣30元1次并扣评分10分,组长连带处分。5.4.17 上班期间私自停机或私自打手动扣50元1次、2次开除,组长连带处分。宁波泳贸塑胶电子有限公司jufj注塑课生产作业效率奖惩激励制度文件编号版次A页次发行日期5.4.18 在工作期间打瞌睡、睡觉扣50元1次,严重给予开除,组

14、长连带处分。5419擅自移动设备及定置物品,改变运行参数,私自改变工艺而造成事故扣50元1次,组长连带处分。5.4.20 报表标识不清造成生管无法跟踪数量扣20元1次并扣评分2分,组长连带处分。5.4.21 未对报废品与料头分开存放或未作材料标识的扣20元1次并扣评分5分,组长连带处分。5.4.22 虚报成品数、报废数及异常停机时间扣50元1次并扣评分10分,组长连带处分。5.4.23 由于交接不清楚而造成事故的视情况轻重扣10-50元。5.4.24 AB班每月评比10位最佳员工各奖励100元。5.4.25 A、B班每月评比4位表现最差员工名处罚50元,连续三个月评比最差给予辞退。6.附件、附表:无核准:审查:拟案:

展开阅读全文
相关资源
猜你喜欢
相关搜索

当前位置:首页 > 管理/人力资源 > 绩效管理

copyright@ 2008-2023 1wenmi网站版权所有

经营许可证编号:宁ICP备2022001189号-1

本站为文档C2C交易模式,即用户上传的文档直接被用户下载,本站只是中间服务平台,本站所有文档下载所得的收益归上传人(含作者)所有。第壹文秘仅提供信息存储空间,仅对用户上传内容的表现方式做保护处理,对上载内容本身不做任何修改或编辑。若文档所含内容侵犯了您的版权或隐私,请立即通知第壹文秘网,我们立即给予删除!