正弦(SINEE)变频器说明manual_SINE306_091109.docx

上传人:p** 文档编号:492728 上传时间:2023-09-19 格式:DOCX 页数:14 大小:199.20KB
下载 相关 举报
正弦(SINEE)变频器说明manual_SINE306_091109.docx_第1页
第1页 / 共14页
正弦(SINEE)变频器说明manual_SINE306_091109.docx_第2页
第2页 / 共14页
正弦(SINEE)变频器说明manual_SINE306_091109.docx_第3页
第3页 / 共14页
正弦(SINEE)变频器说明manual_SINE306_091109.docx_第4页
第4页 / 共14页
正弦(SINEE)变频器说明manual_SINE306_091109.docx_第5页
第5页 / 共14页
正弦(SINEE)变频器说明manual_SINE306_091109.docx_第6页
第6页 / 共14页
正弦(SINEE)变频器说明manual_SINE306_091109.docx_第7页
第7页 / 共14页
正弦(SINEE)变频器说明manual_SINE306_091109.docx_第8页
第8页 / 共14页
正弦(SINEE)变频器说明manual_SINE306_091109.docx_第9页
第9页 / 共14页
正弦(SINEE)变频器说明manual_SINE306_091109.docx_第10页
第10页 / 共14页
亲,该文档总共14页,到这儿已超出免费预览范围,如果喜欢就下载吧!
资源描述

《正弦(SINEE)变频器说明manual_SINE306_091109.docx》由会员分享,可在线阅读,更多相关《正弦(SINEE)变频器说明manual_SINE306_091109.docx(14页珍藏版)》请在第壹文秘上搜索。

1、目录1 .制动单元特点22 .产品确认23技术规范34 .外形尺寸和安装尺寸45 .安装环境及空间56 .接线67 .制动电阻98 .运行129 .故障对策141 .制动单元特点 单台最大匹配容量45kW; 将电机处于发电状态时产生的电能转变为热能消耗掉; 用于变频器驱动的起重设备、离心机、洗衣机、甩干机、行车、电梯、 起重机或电机拖动系统快速停车; 使用方便,兼容各种品牌变频器; 可多台并联,主从方式工作,扩展容量简单,功率分配均衡; 多种保护功能,故障继电器输出。2 .产品确认2.1 开箱检查注意事项开箱时请认真确认: 在运输过程中是否有破损现象; 本机的铭牌值是否与您的订单要求一致。如有

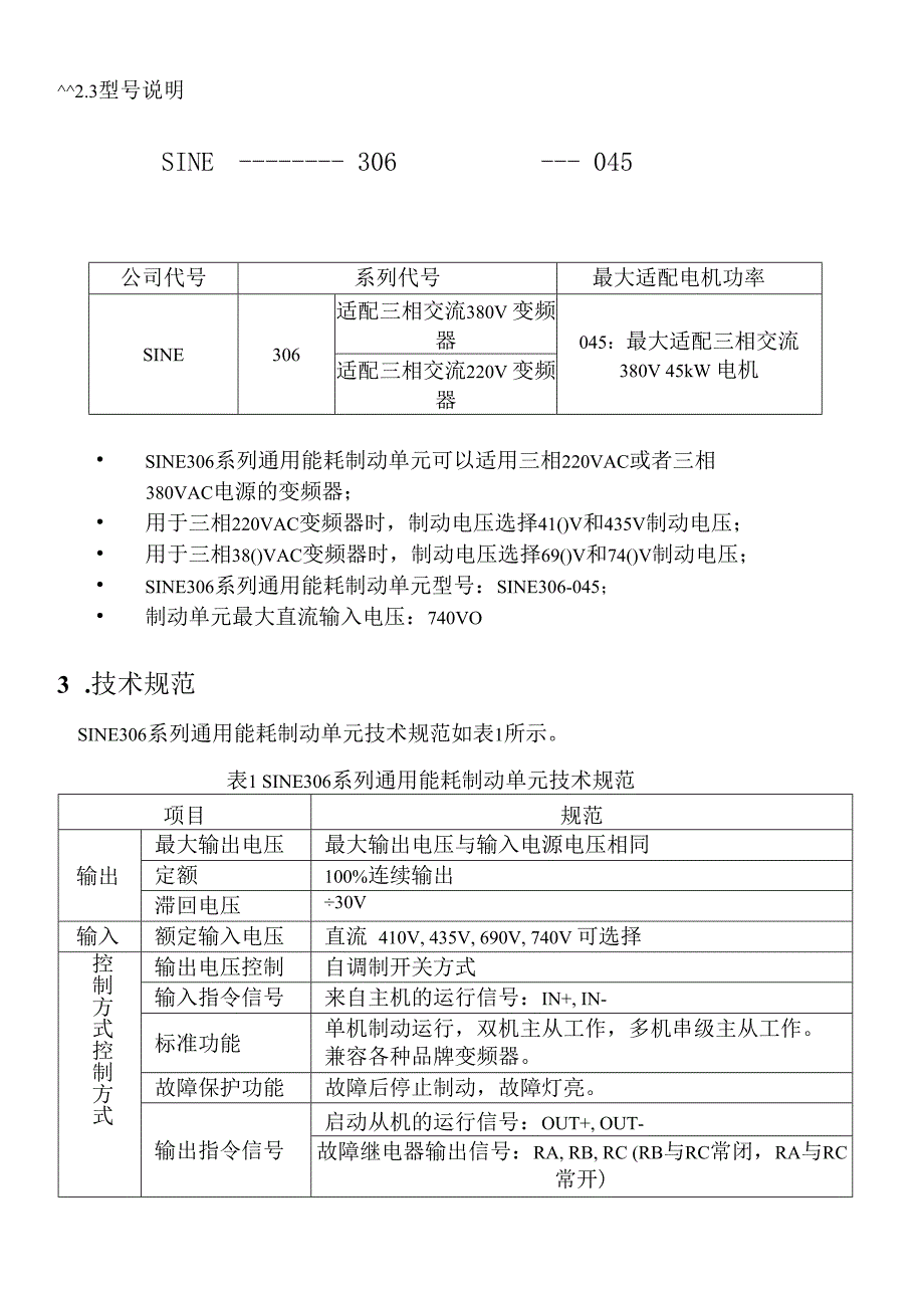
2、不良情况,请与代理商或本公司营销部门联系2.2 铭牌厘 SINIEE型 号:SINE306-045最大适配功率:45kW最大输入电压:DC 740V最大输出电流:乃A序列号:深圳市正弦电气有限公司2.3型号说明SINE 306 045公司代号系列代号最大适配电机功率SINE306适配三相交流380V 变频器045:最大适配三相交流 380V 45kW 电机适配三相交流220V 变频器 SINE306系列通用能耗制动单元可以适用三相220VAC或者三相380VAC电源的变频器; 用于三相220VAC变频器时,制动电压选择41()V和435V制动电压; 用于三相38()VAC变频器时,制动电压选择

3、69()V和74()V制动电压; SINE306系列通用能耗制动单元型号:SINE306-045; 制动单元最大直流输入电压:740VO3 .技术规范SINE306系列通用能耗制动单元技术规范如表1所示。表1 SINE306系列通用能耗制动单元技术规范项目规范输出最大输出电压最大输出电压与输入电源电压相同定额100%连续输出滞回电压30V输入额定输入电压直流 410V, 435V, 690V, 740V 可选择控制方式控制方式输出电压控制自调制开关方式输入指令信号来自主机的运行信号:IN+, IN-标准功能单机制动运行,双机主从工作,多机串级主从工作。 兼容各种品牌变频器。故障保护功能故障后停

4、止制动,故障灯亮。输出指令信号启动从机的运行信号:OUT+, OUT-故障继电器输出信号:RA, RB, RC (RB与RC常闭,RA与RC常开)主从控制当多台并联运行时,其中一台设定为主控工作方式, 其它的设定为从控制方式。显示发光二极管电源指示灯、故障指示灯、主机制动运行指示灯 从机制动运行指示灯使用 条件使用 条件安装场所室内,海拔低于IKm,无尘、无腐蚀性气体、液体和 无日光直射。适用环境-IOoC + 40, 20% 90%RH(无凝露)振动小于0. 5g储存方式-25 +650C安装方式壁挂式防护等级IP20冷却方式封闭自冷4 .外形尺寸和安装尺寸图1制动单元外形尺寸5 .安装环境

5、及空间5.1 安装环境 切忌雨滴、雨淋。 干净、干燥。 远离带有腐蚀性气体和液体。 远离多尘土和金属粉末的场所。 环境温度-IOoC40o 湿度:20%RH90%RH,无凝露。 安装基础牢固无震动。 无电磁干扰,远离干扰源。 在封闭的箱体内使用时,为增加运行的可靠性和寿命,请安装冷却风 扇或者冷却空调,保持环境温度在40以内。5.2 安装空间安装制动单元时,其上下左右与相邻物体或挡板(墙)必须保持足够的距 离,请按图2所示安装。图2制动单元安装示意图6 .接线6.1 拆卸、安装制动单元面板 取下面板下端的固定螺钉,照箭头所示的方向先抬起面板下端再按箭 头方向向上滑出面板,如图3所示。 接线完毕

6、按相反步骤相反方向装回面板,拧紧固定螺钉,如图4所示。6.3主回路端子主回路端子组成如图6oI r 1 r I r I r r i r PB+ PB- A 图6主回路端子排序主回路端子功能如表2o表2主回路端子功能表端子符号端子名称功能说明直流母线与变频器直流母线相连PB+制动电阻接线端子与制动电阻一端相连PB-制动电阻接线端子与制动电阻另一端相连直流母线A与变频器直流母线相连接大地端子与现场保护地相连6.4 控制回路端子控制回路端子组成如图7oIN-IN+0UP丽 图7故障继电器输出与控制回路端子排序控制回路端子功能如表3。表3控制回路与故障继电器输出端子功能表端子符号端子名称功能说明OUT

7、+输出信号+主机输出控制信号+OUT-输出信号主机输出控制信号-IN+输入信号+从机输入控制信号+IN-输入信号-从机输入控制信号RA、RB、RC故障继电器 输出信号RB, RC:常闭RA, RC:常开6.5 配线由于所有的制动单元、制动电阻单元均工作在高电压400VDC,请选取适 当的导线适合这个工作电压。表4制动单元、制动电阻导线规格导线名称端子标识线规(mm2)制动单元主回路5.5 8.()役制动单元控制回路OUT+0.75-1.5OUT-IN+IN-RARBRC制动电阻回路PB+5.58.0PB-接线注意事项 用小刀以十字划开制动单元下面的橡胶护线圈,让所接电线穿过护线 圈。 主回路导

8、线噪声较强,控制回路噪声较弱,为避免主回路线对控制回路 的干扰,两者应当分开引线。 制动单元,制动电阻,变频器之间导线长度如图8所示。 制动单元接地端子按标准可靠接地。 接地线请使用标准黄绿线。变频器制动单元制动电阻图8导线的长度7 .制动电阻7.1 安装注意事项 切忌雨滴、雨淋。 干净、干燥。 远离带有腐蚀性气体和液体。 远离多尘土和金属粉末的场所。 环境温度-IO0C40o 湿度:20%RH90%RH,无凝露。 安装基础牢固无震动。 在封闭的箱体内使用时,为增加运行的可靠性和寿命,请安装冷却风 扇或者冷却空调,保持环境温度在40以内。 制动电阻与其它设备共处一柜体时,请安装在最上层。 由于

9、制动电阻制动过程中温度会达到150度以上,请选用耐高温线。 检修时必须等电阻冷却后才能操作,否则有烫伤的危险。7.2制动电阻的外形尺寸和安装尺寸WlW图9制动电阻外形示意图表5制动目耶且尺寸制动电阻规格W (mm)Wl(mm)H (mm)Hl (mm)D (mm)d(mm)360 欧 0.2kW165147600305.6180 欧 0.4kW265246600305.660 欧 IkW3803636242605.630 欧 2kW55053650301075.6SINE306系列通用能耗制动单元适配电机功率及相应制动电阻如表6、7所示。 表6 SINE306系列适用于三相380VAC变频器制

10、动单元 型号电机 功率 (kW)制动单 元数量 (台)电阻阻值 (欧)电阻功率 (kW)0. 7503600.21. 11.501800.42.2SINE306-0453.04.00180/1800. 4/0. 45. 506017.59.01103021518.5130222130/302/2303745130/30/302/2/255233/30/302/2/2/27590110132333/33/ 30/302/2/2/2/ 2/2160185200220433/33/ 33/30/302/2/2/2/2/2/2/2250280315355533/33/30/30 / 33/30/302

11、/2/2/2/2/2 / 2/2/2/2400表7 SINE3O6系列适用三相220VAC变频器制动单元 型号电机 功率 (kW)制动单 元数量 (台)电阻阻值 (欧)电阻功率 (kW)0.403600.20.550.7501800.41.11.50180/1800. 4/0. 42.23.04.006015.5SINE306-0457.503029.0130211.015.013() T()2/218.5130/30/302/2/222.0236/30/6022130.0233/30/302/2/2/237.0333/33/ 30/302/2/2/2/ 2/245.055.0433/33/

12、33/30/302/2/2/2/2/2/2/275.0注:180/180表示两个180欧姆电阻并联。33/30/30表示两台制动单元各接 两个并联的30欧姆电阻。8 .运行8.1 单机运行模式用户可根据现场需要和变频器类型,设定不同的动作电压值,将制动电压选 择跳线端子插入对应电压位即可(410V、435V、690V、740V),如图10所 示,出厂值为690V o变频器电源可选制动电压值三相220VAC410V, 435V三相380VAC690V, 740V 当一台制动单元单机运行时,选择制动电压即主机模式。 核对适配变频器和电机的参数,选择合适的制动电阻。 选择合适规格的电源线,当电流较大

13、时选择两条电源线并联。 当制动单元运行时,制动指示灯闪烁,请注意观察。单机运行方案:rg_ClQrIN- IN+ OUT- OUT+继电器输出410Vo4353690VB740VoSLAVEooPB+ PB- O O 接地图10单机运行连线示意图SINE306系列通用能耗制动单元说明书 8.2多机并联运行模式 用户可根据现场需要和变频器类型,主机设定需要的制动电压值,将 制动电压选择跳线端子插入对应电压位即可(410V 435V、690V、 740V) 从机选择SLAVE跳线端子,从机的制动电压由主机决定。 主机的C)UT+和OUT输出给从机的IN+和INo 核对适配变频器和电机的参数,选择合适的制动电阻。

展开阅读全文
相关资源
猜你喜欢
相关搜索

当前位置:首页 > 通信/电子 > 电子电气自动化

copyright@ 2008-2023 1wenmi网站版权所有

经营许可证编号:宁ICP备2022001189号-1

本站为文档C2C交易模式,即用户上传的文档直接被用户下载,本站只是中间服务平台,本站所有文档下载所得的收益归上传人(含作者)所有。第壹文秘仅提供信息存储空间,仅对用户上传内容的表现方式做保护处理,对上载内容本身不做任何修改或编辑。若文档所含内容侵犯了您的版权或隐私,请立即通知第壹文秘网,我们立即给予删除!