一文看懂NCBI的refseq.docx

上传人:p** 文档编号:496860 上传时间:2023-09-26 格式:DOCX 页数:4 大小:55.92KB
下载 相关 举报
一文看懂NCBI的refseq.docx_第1页
第1页 / 共4页
一文看懂NCBI的refseq.docx_第2页
第2页 / 共4页
一文看懂NCBI的refseq.docx_第3页
第3页 / 共4页
一文看懂NCBI的refseq.docx_第4页
第4页 / 共4页
亲,该文档总共4页,全部预览完了,如果喜欢就下载吧!
资源描述

《一文看懂NCBI的refseq.docx》由会员分享,可在线阅读,更多相关《一文看懂NCBI的refseq.docx(4页珍藏版)》请在第壹文秘上搜索。

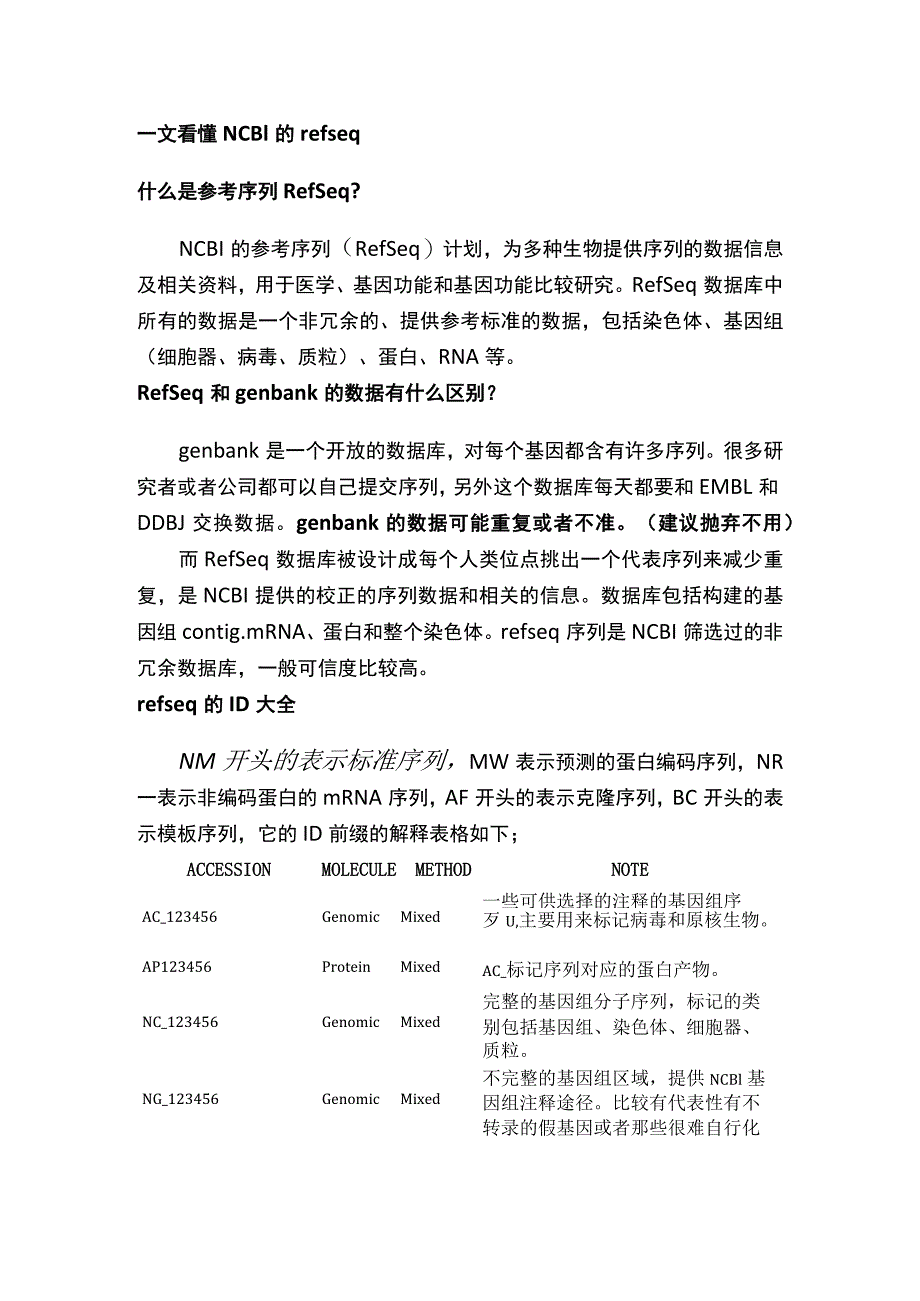
1、一文看懂NCBl的refseq什么是参考序列RefSeq?NCBI的参考序列(RefSeq)计划,为多种生物提供序列的数据信息及相关资料,用于医学、基因功能和基因功能比较研究。RefSeq数据库中所有的数据是一个非冗余的、提供参考标准的数据,包括染色体、基因组(细胞器、病毒、质粒)、蛋白、RNA等。RefSeq和genbank的数据有什么区别?genbank是一个开放的数据库,对每个基因都含有许多序列。很多研究者或者公司都可以自己提交序列,另外这个数据库每天都要和EMBL和DDBJ交换数据。genbank的数据可能重复或者不准。(建议抛弃不用)而RefSeq数据库被设计成每个人类位点挑出一个代

2、表序列来减少重复,是NCBI提供的校正的序列数据和相关的信息。数据库包括构建的基因组contig.mRNA、蛋白和整个染色体。refseq序列是NCBI筛选过的非冗余数据库,一般可信度比较高。refseq的ID大全NM开头的表示标准序列,MW表示预测的蛋白编码序列,NR一表示非编码蛋白的mRNA序列,AF开头的表示克隆序列,BC开头的表示模板序列,它的ID前缀的解释表格如下;ACCESSIONMOLECULEMETHODNOTE一些可供选择的注释的基因组序AC_123456GenomicMixed歹U,主要用来标记病毒和原核生物。AP123456ProteinMixedAC_标记序列对应的蛋白

3、产物。完整的基因组分子序列,标记的类NC_123456GenomicMixed别包括基因组、染色体、细胞器、质粒。不完整的基因组区域,提供NCBl基NG_123456GenomicMixed因组注释途径。比较有代表性有不转录的假基因或者那些很难自行化NOTEACCESSIONMOLECULEMETHODNMI23456M23456789 mRNA MixedNP23456W123456789 Protein MixedNR 123456RNA Mixed注释的基因组簇。转录产物序列;成熟mRNA转录本序 列。蛋白产物;主要是全长转录氨基酸 序列,但也有一些只有部分蛋白质 的部分氨基酸序列。非编

4、码的转录子序列,包括结构 RNAs,假基因转子等。NT 123456GenomicA + 4BAC或者鸟枪测序法的还未完全注AutoInated释的测序序列。NWl23456V的23456789 GenomicAutomatedBAC或者鸟枪测序法的还未完全注 释的测序序列。NZ_ABCD12345678GenomicAutomated收集的各种利用鸟枪法测序的测序 计划,ABCD代表的是计划的名称。XM23456m23456789 mRNAa +只转录产物;mRNA来自基因组注释,AUtOmated序列相当于基因组重叠群。XP23456H7123456789 Proteina .,八蛋白产物

5、。序列相当于基因组重叠Automated .群。XR 123456RNAa +八转录产物;非编码区来自基因组注AUtOmated释,序列相当于基因组重叠群。YP/2345677423456789 Protein Mixed蛋白产物。不涉及到转录,主要用 来标记细菌、病毒和线粒体。ZP 12345678NS_123456ProteinAutomat白产物,主要是用电脑自动注 释。Genomic AUtOmated未知生物分子基因组序列。RefSeq记录的特征是什么?截然不同的ACCeSSion号区别于其它的序列,前缀是两个字母加下划线() 在Comment区域显示来源 使用正式命名 包括dbre

6、fs的特征蛋白序列在DBSoURCE区域标示REFSEQ在BLAST结果和在Entrez搜索结果里怎样快速地区分出那些是RefSeq?一般返回的结果序列开头的格式都如正下面所示:gi|4557284|ref|NM_000646.1|4557284格式说明:gi:GenBankIdentifier的缩写,是序列的ID号,标识符。唯一的。4557284就是该序列的gi号ref标示该序列是参考序列。NM_000646.1该序列的Accession号和版本号在BLAST结果中,ScoreESequencesproducingsignificantalignments:(bits)Valuegi|622

7、6959|ref|NM_000014.3|Homosapiensalpha-2-macroglobu.90730.0III参考序列的命名格式Iref标示这是来源于参考序列数据库为什么RefSeq记录中的基因符号(symbol)有时和相关的GenBank中的不一样?RefSeq全部使用官方基因符号。而GenBank是一个公共的序列备份库,由数据发现者提供。有的作者会向相关的物种命名委员会取得官方基因符号,但有的作者没有,所以有时会产生别名。GenBank与Pubmed相同,通过display可以选择显示格式,常用的有GenBank和FASTA两种格式。如果要对基因序列作进一步分析,FASTA格式

8、是很好的选择。FASTA格式仅包括该序列的简要特征,并以ATGC4种碱基列出核苗酸序列,简单明了。而GenBank格式可显示较完整的基因序列记录,反映核甘酸序列的详细信息。RefSeqNM_xxxxxx和GenBankAfxxxxxx看起来是重复的,哪一个将会删除?两个都会保留。RefSeqNM_xxxxxx和GenBankAfxxxxxx看起来是重复的,但RefSeq和GenBank是分开的数据库,而且两者都是可以通过在Entreznucleotide中输入各自的ACCESSION获得。开始时临时的RefSeq记录与GenBank记录非常相似。但是,当RefSeq记录被专家review以后,新增的序列数据、生物学注解、和参考文献常被加入。那时,RefSeq条目(即序列)代表一个来自不同实验室的综合信息,这时二者可以非常不同。一开始的GenBank来源序列是如何选取的?RefSeq记录通过以下步骤创建:确定代表不同基因的序列建立正确的基因名字到登录号的联系确定完整范围的可以获得参考博客:/381/

展开阅读全文
相关资源
猜你喜欢
相关搜索

当前位置:首页 > IT计算机 > 网络与通信

copyright@ 2008-2023 1wenmi网站版权所有

经营许可证编号:宁ICP备2022001189号-1

本站为文档C2C交易模式,即用户上传的文档直接被用户下载,本站只是中间服务平台,本站所有文档下载所得的收益归上传人(含作者)所有。第壹文秘仅提供信息存储空间,仅对用户上传内容的表现方式做保护处理,对上载内容本身不做任何修改或编辑。若文档所含内容侵犯了您的版权或隐私,请立即通知第壹文秘网,我们立即给予删除!