某县交通运输部门办公室主任个人岗位廉政风险点排查登记表.docx

上传人:p** 文档编号:499307 上传时间:2023-09-26 格式:DOCX 页数:3 大小:17.29KB
下载 相关 举报
某县交通运输部门办公室主任个人岗位廉政风险点排查登记表.docx_第1页
第1页 / 共3页
某县交通运输部门办公室主任个人岗位廉政风险点排查登记表.docx_第2页
第2页 / 共3页
某县交通运输部门办公室主任个人岗位廉政风险点排查登记表.docx_第3页
第3页 / 共3页
亲,该文档总共3页,全部预览完了,如果喜欢就下载吧!
资源描述

《某县交通运输部门办公室主任个人岗位廉政风险点排查登记表.docx》由会员分享,可在线阅读,更多相关《某县交通运输部门办公室主任个人岗位廉政风险点排查登记表.docx(3页珍藏版)》请在第壹文秘上搜索。

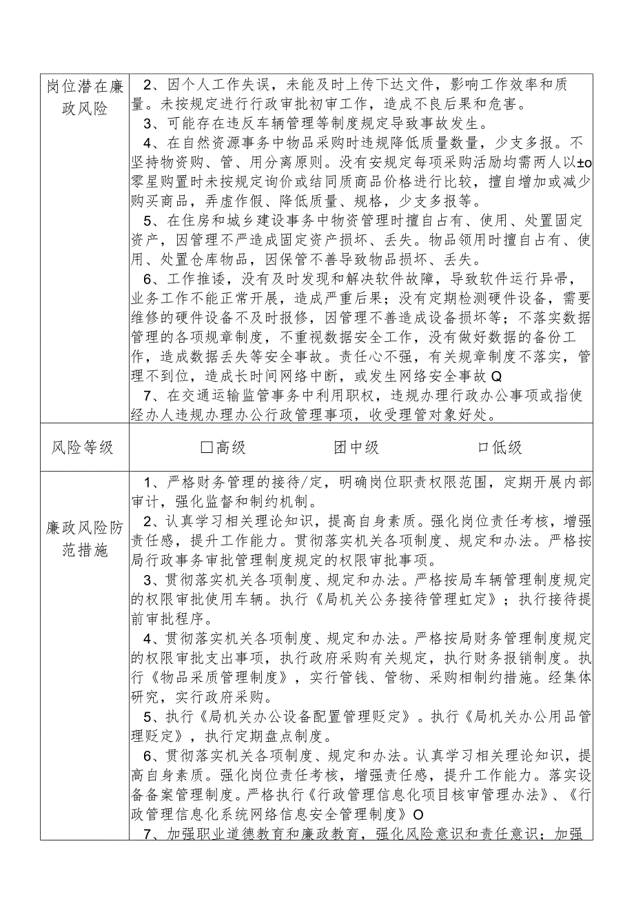
1、X县交通运输部门办公室主任个人岗位廉政风险点排查登记表填表时间:20XX年X月X日姓名XXX单位及职务X县交通运输局办公室主任岗位主要职责1、负责组织协调局机关工作;2、负责收发文处理,起草工作计划、工作总结、重要报告及综合性材料;3、负责交通政务信息报送、交通年鉴、史志编写工作,负责上级重要决策、领导各项批示的督促检查工作;4、负责局机关值班、机要保密、档案和信访工作;负责有关会议的组织工作;负责机关后勤管理保障工作。5、负责机关和指导直属单位党的建设、党风廉政建设和反腐败工作;负责行业精神文明建设和统战、民族、宗教、双拥工作。6、指导局机关和直属单位群团工作。7、负责办公室全面工作。1、在

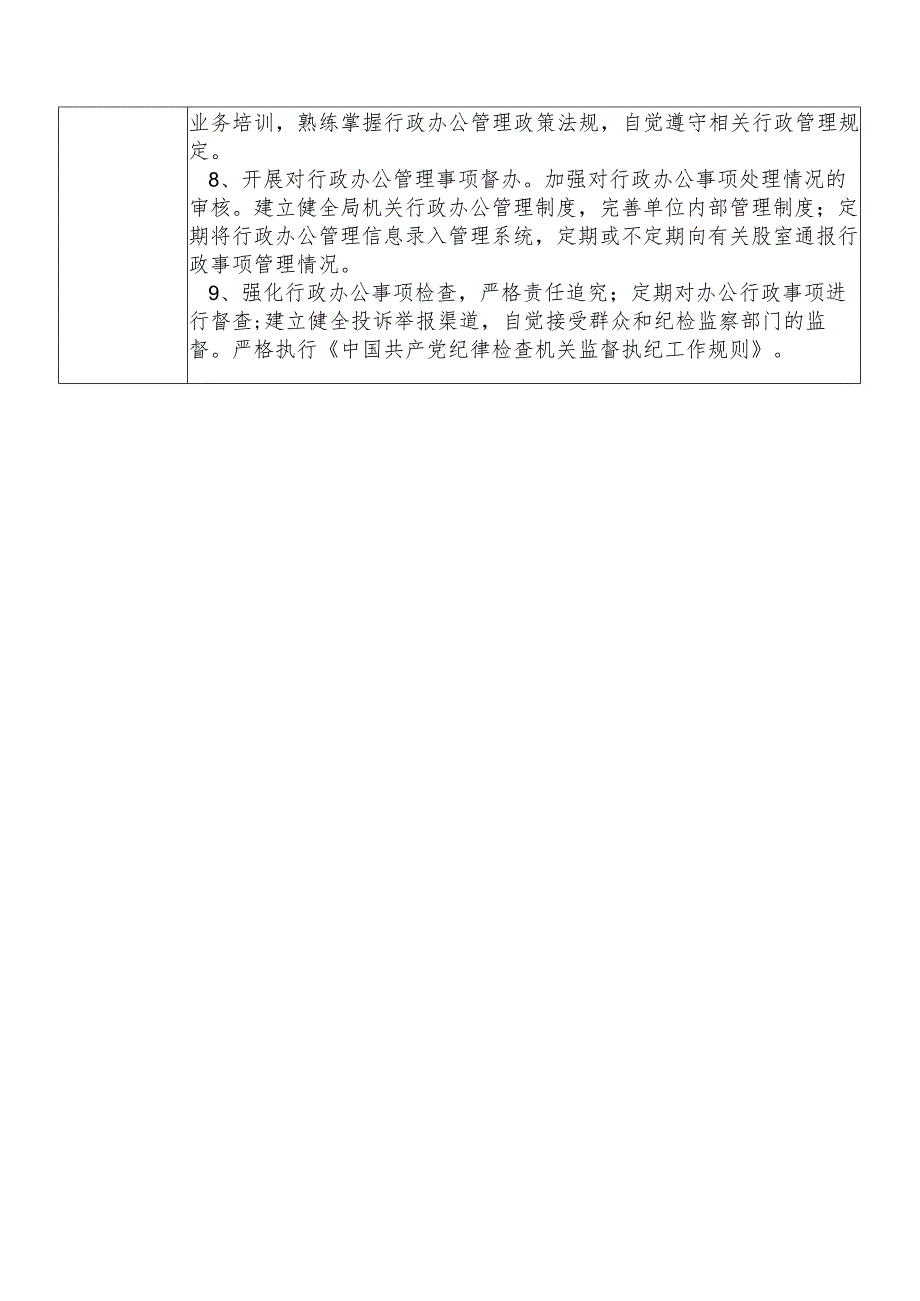
2、开展交通运输监管事务中不能严格按规定标准进行公务接待。不能按规定对机关资产进行管理。岗位潜在廉政风险2、因个人工作失误,未能及时上传下达文件,影响工作效率和质量。未按规定进行行政审批初审工作,造成不良后果和危害。3、可能存在违反车辆管理等制度规定导致事故发生。4、在自然资源事务中物品采购时违规降低质量数量,少支多报。不坚持物资购、管、用分离原则。没有安规定每项采购活励均需两人以o零星购置时未按规定询价或结同质商品价格进行比较,擅自增加或减少购买商品,弄虚作假、降低质量、规格,少支多报等。5、在住房和城乡建设事务中物资管理时擅自占有、使用、处置固定资产,因管理不严造成固定资产损坏、丢失。物品领用

3、时擅自占有、使用、处置仓库物品,因保管不善导致物品损坏、丢失。6、工作推诿,没有及时发现和解决软件故障,导致软件运行异帚,业务工作不能正常开展,造成严重后果;没有定期检测硬件设备,需要维修的硬件设备不及时报修,因管理不善造成设备损坏等;不落实数据管理的各项规章制度,不重视数据安全工作,没有做好数据的备份工作,造成数据丢失等安全事故。责任心不强,有关规章制度不落实,管理不到位,造成长时间网络中断,或发生网络安全事故Q7、在交通运输监管事务中利用职权,违规办理行政办公事项或指使经办人违规办理办公行政管理事项,收受理管对象好处。风险等级高级团中级口低级廉政风险防范措施1、严格财务管理的接待/定,明确

4、岗位职责权限范围,定期开展内部审计,强化监督和制约机制。2、认真学习相关理论知识,提高自身素质。强化岗位责任考核,增强责任感,提升工作能力。贯彻落实机关各项制度、规定和办法。严格按局行政事务审批管理制度规定的权限审批事项。3、贯彻落实机关各项制度、规定和办法。严格按局车辆管理制度规定的权限审批使用车辆。执行局机关公务接待管理虹定;执行接待提前审批程序。4、贯彻落实机关各项制度、规定和办法。严格按局财务管理制度规定的权限审批支出事项,执行政府采购有关规定,执行财务报销制度。执行物品采质管理制度,实行管钱、管物、采购相制约措施。经集体研究,实行政府采购。5、执行局机关办公设备配置管理贬定。执行局机

5、关办公用品管理贬定,执行定期盘点制度。6、贯彻落实机关各项制度、规定和办法。认真学习相关理论知识,提高自身素质。强化岗位责任考核,增强责任感,提升工作能力。落实设备备案管理制度。严格执行行政管理信息化项目核审管理办法、行政管理信息化系统网络信息安全管理制度O7、加强职业道德教育和廉政教育,强化风险意识和责任意识;加强业务培训,熟练掌握行政办公管理政策法规,自觉遵守相关行政管理规定。8、开展对行政办公管理事项督办。加强对行政办公事项处理情况的审核。建立健全局机关行政办公管理制度,完善单位内部管理制度;定期将行政办公管理信息录入管理系统,定期或不定期向有关股室通报行政事项管理情况。9、强化行政办公事项检查,严格责任追究;定期对办公行政事项进行督查;建立健全投诉举报渠道,自觉接受群众和纪检监察部门的监督。严格执行中国共产党纪律检查机关监督执纪工作规则。

展开阅读全文
相关资源
猜你喜欢
相关搜索

当前位置:首页 > 办公文档 > 统计图表

copyright@ 2008-2023 1wenmi网站版权所有

经营许可证编号:宁ICP备2022001189号-1

本站为文档C2C交易模式,即用户上传的文档直接被用户下载,本站只是中间服务平台,本站所有文档下载所得的收益归上传人(含作者)所有。第壹文秘仅提供信息存储空间,仅对用户上传内容的表现方式做保护处理,对上载内容本身不做任何修改或编辑。若文档所含内容侵犯了您的版权或隐私,请立即通知第壹文秘网,我们立即给予删除!