家具公司销售人员提成制度.docx

上传人:p** 文档编号:508832 上传时间:2023-10-04 格式:DOCX 页数:9 大小:66.83KB
下载 相关 举报
家具公司销售人员提成制度.docx_第1页
第1页 / 共9页
家具公司销售人员提成制度.docx_第2页
第2页 / 共9页
家具公司销售人员提成制度.docx_第3页
第3页 / 共9页
家具公司销售人员提成制度.docx_第4页
第4页 / 共9页
家具公司销售人员提成制度.docx_第5页
第5页 / 共9页
家具公司销售人员提成制度.docx_第6页
第6页 / 共9页
家具公司销售人员提成制度.docx_第7页
第7页 / 共9页
家具公司销售人员提成制度.docx_第8页
第8页 / 共9页
家具公司销售人员提成制度.docx_第9页
第9页 / 共9页
亲,该文档总共9页,全部预览完了,如果喜欢就下载吧!
资源描述

《家具公司销售人员提成制度.docx》由会员分享,可在线阅读,更多相关《家具公司销售人员提成制度.docx(9页珍藏版)》请在第壹文秘上搜索。

1、家具公司销售人员提成制度第一章概述一 .目的:1.1 .规范销售案场提成核算、计提、发放,以及案场人员配置标准,形成项目销售部薪酬标准化管理体系;1.2 .激励项目销售部及案场工作人员员工士气,提高积极性,形成薪资提成与绩效挂钩的良性管理。二 .原则:2.1 符合公司人力资源要求;22结合本地实际人力资源及薪酬水平;2.3 结合目前营销部实际工作彳王务及难度。充分考虑在岗人员的多能化,将空缺岗位的工作承担到其它岗位,节约人力资源。三 .适用范围:3.1 销售案场所有驻场工作人员;32本制度适用于全托管模式下所有项目销售案场销售总监及以下各岗位工作人员的薪资提成管理,包括工资、绩效奖励、提成计算

2、。作为提成系数及人员配置标准的依据。四 .定义概述:4.1 .质保金:为降低公司销售风险,保证销售服务质量,按销售参与提成相关岗位人员提成的一定比例由公司暂扣提留,至项目结束后,如无销售事故和未对公司造成损失者,再对该质保金全额发放。4.2 .提成:指为销售服务的相关岗位人员,根据其岗位性质获得的相应比例的销售提成。4.3 .绩效奖励:指公司为最大程度的提高销售部门员工工作的积极性,树立榜样作用,而专门设立的各项奖金。4.4 .回款额:单套物业全款到账后,则该套物业的合同金额记为回款额。是否虽指签约金额,签约状态下的回款额4.5 .销售周期:销售周期只针对全程托管代理项目进行分期,具体分为开盘

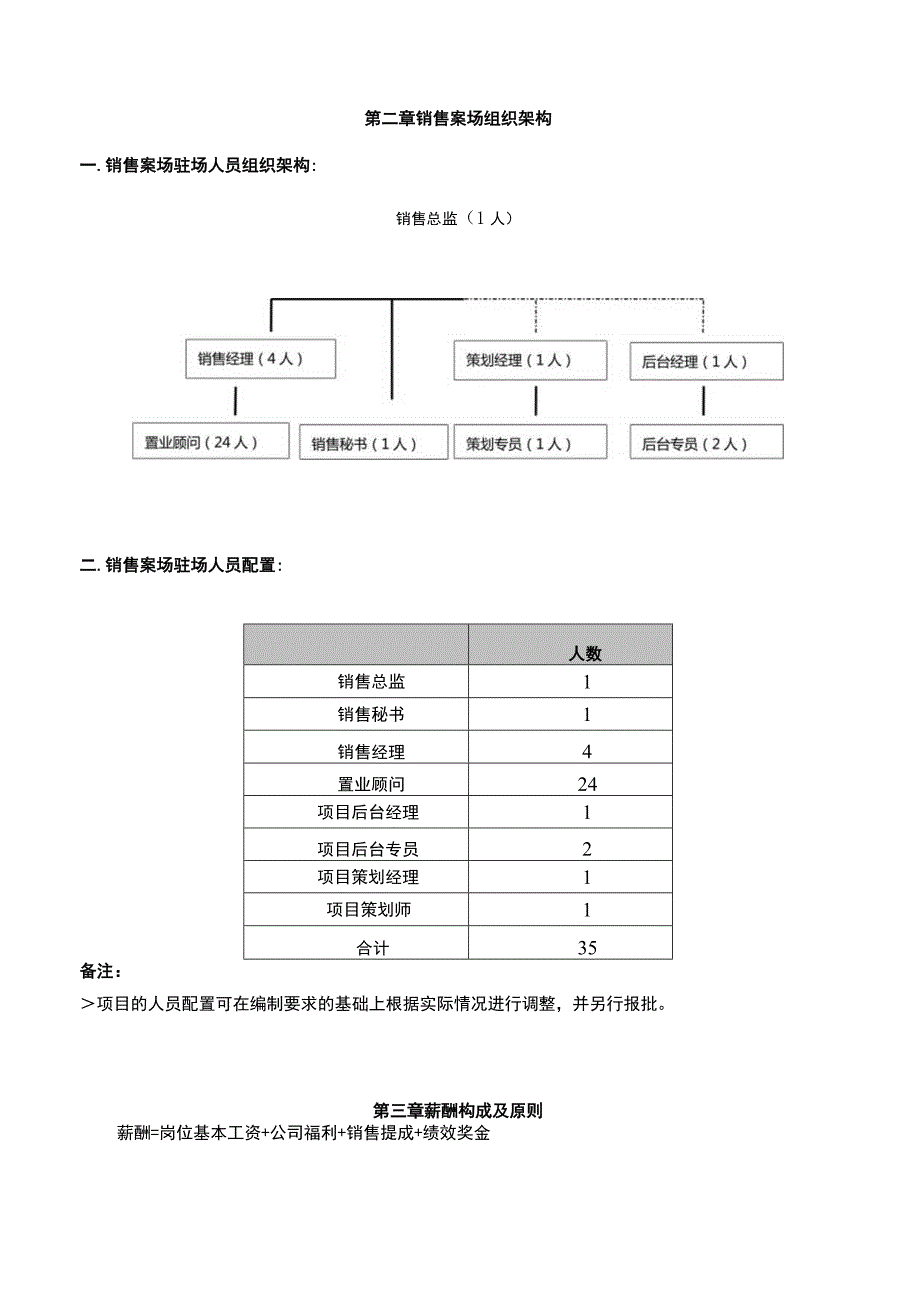
3、期、正常销售期和尾盘期,也指销售开始至销售结束的过程。第二章销售案场组织架构一.销售案场驻场人员组织架构:销售总监(1人)二.销售案场驻场人员配置:人数销售总监1销售秘书1销售经理4置业顾问24项目后台经理1项目后台专员2项目策划经理1项目策划师1合计35备注:项目的人员配置可在编制要求的基础上根据实际情况进行调整,并另行报批。第三章薪酬构成及原则薪酬=岗位基本工资+公司福利+销售提成+绩效奖金二.销售经理、置业顾问薪酬分配比例占比备注:底薪占01%;提成占0.31%;绩效占0.09%三 .案场人员薪酬费用说明3.1 .总费用占比0.5%(小于或者等于项目总销售额的0.5%)3.2 .费用分类

4、:底薪占比0.1%(所有驻场人员,不含策划线和运营线的工作人员)提成占比0.31%(驻场人员、跟进项目的策划经理、策划、运营专员;各岗位提成系数和分配比例请参照第四章说明)绩效占比0.09%(包含活动经费、销售及时奖励、销售团队奖励、其它驻场人员奖励、驻场人员工装费用;绩效具体费用分类请参照第六章说明)四 .基本工资4.1 基本工资发放:按人力行政部制定的岗位工资发放,发放时间为次月10日。42岗位工资发放建议:4.2.1 见习经理:5000元/月;销售经理:6000元/月;4.2.2 见习秘书:3000元/月;销售秘书:4000元/月;4.2.3 见习顾问:2000元/月;置业顾问:4000

5、元/月;见习期两个月,在有销售的情况下根据个人销售业绩和业务能力可申请提前转正。五.销售提成计算方式:5.1. 销售经理、置业顾问=当月个人销售总额相应提成系数5.2. 现场其他岗位二当月平均置业顾问提成相应提成系数备注:员工所得奖金,若出现交个人所得税,按国家相关制度执行。六.绩效奖励6.1.及时绩效奖励:在销售过程中同时发放;62团队奖励:与提成同步发放;6.3. 驻场工作人员奖励:与提成同步发放;第四章销售案场提成标准.提成系数标准1.l.各物业类型销售经理、置业顾问个人提成系数个人销售彳壬务物业类型住宅、公寓、车位商业、写字楼120%当月销售任务完成率3%o3.5%o100%4当月销售

6、任务完成率120%2.0%o2.5%o当月销售任务完成率100%1.5%o1.5%o12个人提成系数核算说明:提成系数核算标准以当月销售任务完成结果进行核算,提成计算以当月实际回款金额进行核算;一 .提成分配标准2.1. 各岗位分配标准:2.1.1 销售经理、置业顾问:以销售经理、置业顾问各物业类型个人提成系数作为提成分配标准。2.1.2 其他部门经理级、专员级(除销售经理、置业顾问):以当月置业顾问平局提成金额进行倍数计算。三.驻场人员个人提成分配标准层级t-i-l/-JU网位提成分配系数标准经理级销售总监置业顾问平均提成X1.5倍项目后台经理置业顾问平均提成XLl倍项目策划经理置业顾问平均

7、提成X1.2倍专员级一级项目策划师置业顾问平均提成X0.8倍%销售秘书置业顾问平均提成X0.3倍三级后台专员置业顾问平均提成X0.3倍四级运营中心部门协作置业顾问平均提成X0.45倍备注:3.1.提成对应到岗位编制实际人数进行计算。32提成分配标准可根据项目销售难易进行特殊调整,需在销售前提前制定销售案场薪酬制度补丁,由公司领导签字批准方可生效。3.3. 驻场工作人员提成对应到岗位实际人数进行计算。超出岗位配置标准人数的,按照标准配置人数进行提成计算,部门内部需进行提成分配调整,调整方案需上报相关授权领导进行审批。3.4. 四级专员按1.5个人计算,在发放时按照配置人员进行计提(如只配置一人,

8、就按一个人进行计算提成),如有调整须上报领导进行审批。第五章提成一.提成发放提成发放办法及时间1.Ll每月末日24点作为销售金额统计截止时间,项目销售秘书于次月3日前完成项目提成总表的编制及销售总监审核,次月8日前完成财务部对接审核,次月12日前完成公司老总审批,会签完毕后由财务部通知项目销售部进行提成发放,发放时间原则上不得超过次月15日。1.1.2 提成发放,应由财务部代为扣除相应比例个人所得税和质保金,即个人当月实际发放提成金额二个人当月提成总额-质保金-个人所得税。1.1.3 提成实际发放金额按照四舍五入法则计算至个位,即元备注:若本月提成无法在次月15日前发放的情况,则提成下发时间顺

9、延至下月15日前。1.2. 提成计提方式1.2.2 以当月销售任务完成情况设定提成系数,提成发放以该套物业的签约或回款实际时间为准;1.2.3 销售任务的确定122.1实际销售金额销售任务金额的情况下按销售任务金额核定提成计提系数;1.2.2.2实际销售金额销售任务金额的情况下按实际销售占70%,销售任务占30%的计算方式核定提成计提系数,计算公式为:实际销售金额x.7+销售任务金额.3;1.2.3提成发放比例提成的提取50%按照签定商品房销售合同签约进度进行发放,剩余50%按照销售房源的回款进度进行发放;1.3发放原则13.1员工经公司批准后办理完毕离职手续,并办理好交接手续且无欠账或违规处

10、罚行为的,公司即按规定发放未结提成。1.3.2员工若因触犯国家法律,将移交司法机关处理;若违反公司规章制度而使公司声誉或利益受到损害而予以除名的,以及中途不辞而别或未获批准辞职而离职的,未领取的提成不再发放。13.3员工若离开公司后,发布、散布对公司不利的言论,一经发现核实,提成一律不再发放。1.4. 质保金141质保金扣除比例RJIU质保金销售总监5%销售秘书5%销售经理10%置业顾问10%项目后台经理5%项目后台专员5%项目策划经理5%项目策划师5%1.4.2质保金发放1.421质保金在项目退场一个月后,一次性发放完毕。1.4.2.2中途离职人员不发放质保金,该部分质保金在项目退场后发放至

11、项目销售部并计入绩效奖励。1.423对于项目销售过程中在公司内部岗位调动的,包括调换至公司新开楼盘或调至其它岗位的情况,则质保金在该项目顺利退场后,一次性发放。15退房、换房、人员离职提成结算原则1.5.1 退房:退房情况发生时,该笔交易做无效处理,提成不予结算;若提成已经发放,已发该笔提成从下月提成(或质保金)中等额扣除。1.5.2 换房:发生换房情况时,根据前后房屋差价和原提成系数据实结算,多退少补。如存在以上未能详尽说明的情况,另行报批公司执行;16人员调职、轮岗、离职1.6.1 如案场工作人员正常的调职、轮岗,全额发放调职、轮岗日前已销售应提的提成(未回款部分在后期回款当期全额领取;质

12、保金不受调职、轮岗影响,发放时可全额领取);其中销售经理、置业顾问后续未完成客户由销售总监指派其它在职人员跟踪完成,其剩余未领取提成由后续经办人员计提。1.6.2 销售人员、现场工作人员正常离职,经批准并在办理好客户交接手续;离职之日前全款到账客户(包括银行按揭)的销售回款额,在无欠公司款项或违规处罚行为的扣除质保金后全额发放提成。1.6.3 人员在提出辞职申请之日起,财务暂停发放提成,在离职手续办理完毕后再进行提成的发放。每月由销售总监提交人员调职、轮岗、离职人员名单及后续分配名单,需经人力行政部审核确认人员调职、轮岗、离职人员名单。无法完成上述事项者,客户由销售总监指派其它在职人员跟踪完成

13、,其剩余未领取的提成,转入绩效奖励奖金池和后续经办人员。分配比例如下:职位分配比例说明后续经办人员50%离职人员未完成部分的销售业绩计入后续经办人员绩效奖励奖金池50%部门活动经费第六章绩效管理制度一 .绩效奖励目的:为坚持绩效优先、兼顾公平,实行按劳分配、多劳多得的原则,努力激发销售团队及相关部门的积极性、主动性,提高员工以销售为中心的意识,塑造以服务质量为核心,以绩效规范管理的运行机制,切实促进销售现场内部力量的壮大,更好的完成销售任务。结合公司项目各项绩效目标进行公司各层次奖励规划,激发员工潜能,并建立有效的激励约束机制,推动公司生产经营业绩提升。二 .适用范围:2.1. 主要人员:置业

14、顾问及销售经理。22相关人员:驻场工作人员。2.3.可用于部门活动及联谊经费。三 .奖金池来源及提取3.1. 绩效奖励奖金池二销售部项目签约总额09%;3.2. 原则:由项目销售秘书在使用时从公司财务提取,以借款模式向公司借支,按实际发放明细报销。3.3. 开盘前绩效奖励:制定方案提前上报公司审批,开盘后计入已使用奖金金额及时核算;3.4. 使用:绩效奖励须进行费用预算说明经销售中心总监签字上报公司审批后,方可使用。使用后按实际发生金额与财务进行核对,剩余金额交回公司财务人员进行统T呆管。3.5. 保管:由公司财务人员进行统T呆管,按批准后的费用预算支取,项目销售秘书建立基金使用管理台账,每季

15、度与财务进行对账。四 .绩效奖励分配原则4.1. 活动和服装经费:用于售楼部驻场人员部门工装及活动费用(工装占70%、活动经费占30%;工装及活动经费在实际使用中可以相互调节);42驻场人员奖励:包括销售中心(销售总监、销售秘书),后台中心(后台经理、后台专员策划中心(策划经理、策划师运营中心;4.3. 及时奖励:用于发放及时成交奖励,包括认筹奖励、认购奖励;4.4. 团队奖励:按团队销售总金额分酉婵人绩效奖励后,再按每组团队实际在职人员进行累加,为实际单组团队奖励。五.团队绩效奖励奖惩原则5.1 .销售经理分组进行团队管理,连续两个月销售业绩进入团队最后一名,进行末位淘汰制,该团队解散,最后一组将扣除所有绩效奖励;5.2 .团队第一名享受双重奖励,即本组

展开阅读全文
相关资源
猜你喜欢
相关搜索

当前位置:首页 > 管理/人力资源 > 薪酬管理

copyright@ 2008-2023 1wenmi网站版权所有

经营许可证编号:宁ICP备2022001189号-1

本站为文档C2C交易模式,即用户上传的文档直接被用户下载,本站只是中间服务平台,本站所有文档下载所得的收益归上传人(含作者)所有。第壹文秘仅提供信息存储空间,仅对用户上传内容的表现方式做保护处理,对上载内容本身不做任何修改或编辑。若文档所含内容侵犯了您的版权或隐私,请立即通知第壹文秘网,我们立即给予删除!