刚架结构计算参考.docx

上传人:p** 文档编号:51995 上传时间:2022-12-10 格式:DOCX 页数:21 大小:531.58KB
下载 相关 举报
刚架结构计算参考.docx_第1页
第1页 / 共21页
刚架结构计算参考.docx_第2页
第2页 / 共21页
刚架结构计算参考.docx_第3页
第3页 / 共21页
刚架结构计算参考.docx_第4页
第4页 / 共21页
刚架结构计算参考.docx_第5页
第5页 / 共21页
刚架结构计算参考.docx_第6页
第6页 / 共21页
刚架结构计算参考.docx_第7页
第7页 / 共21页
刚架结构计算参考.docx_第8页
第8页 / 共21页
刚架结构计算参考.docx_第9页
第9页 / 共21页
刚架结构计算参考.docx_第10页
第10页 / 共21页
亲,该文档总共21页,到这儿已超出免费预览范围,如果喜欢就下载吧!
资源描述

《刚架结构计算参考.docx》由会员分享,可在线阅读,更多相关《刚架结构计算参考.docx(21页珍藏版)》请在第壹文秘上搜索。

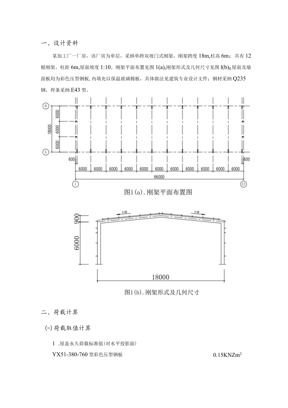
1、一、设计资料某加工厂一厂房,该厂房为单层,采纳单跨双坡门式刚架,刚架跨度18m,柱高6m;共有12根刚架,柱距6m,屋面坡度1:10。刚架平面布置见图1(a),刚架形式及几何尺寸见图l(b)0屋面及墙面板均为彩色压型钢板,内填充以保温玻璃棉板,具体做法见建筑专业设计文件;钢材采纳Q235钢,焊条采纳E43型。二、荷载计算(-)荷载取值计算1 .屋盖永久荷载标准值(对水平投影面)0.15KNZm2YX51-380-760型彩色压型钢板50mm厚保温玻璃棉板0.05KNm2PVC铝箔及不锈钢丝网0.02KNm2楝条及支撑0.10KNm2刚架斜梁自重0.15KNm2悬挂设施0.20KNZm2合计0.

2、67KNm22 .屋面可变荷载标准值屋面活荷载:按不上人屋面考虑,取为0.50KN/n?。雪荷载:基本雪压SO=O.45KN对于单跨双坡屋面,屋面坡角=5o42,38,r=1.0,雪荷载标准值Sk=HrSO=O.45KN/n?。取屋面活荷载与雪荷载中的较大值0.50KN/m2,不考虑积灰荷载。3 .轻质墙面及柱自重标准值(包括柱、墙骨架等)0.50KNm24 .风荷载标准值按门式刚架轻型房屋钢结构技术规程CECS102:2002附录A的规定计算。基本风压3o=l.O5XO.45KNm2,地面粗糙度类别为B类;风荷载高度变化系数按建筑结构荷载法律规范(GB50009-2001)的规定采纳,当高度

3、小于IOm时,按IOm高度处的数值采纳,HZ=I.0。风荷载体型系数Us:迎风面柱及屋面分别为+0.25和一1.0,背风面柱及屋面分别为+0.55和-0.65(CECSlO2:2002中间区)。5 .地震作用据全国民用建筑工程设计技术措施一结构中第18.8.1条建议:单层门式刚架轻型房屋钢结构一般在抗震设防烈度小于等于7度的地区可不进行抗震计算。故本工程结构设计不考虑地震作用。(-)各部分作用的荷载标准值计算屋面:恒荷载标准值:0.506=3.00KNm活荷载标准值:0.656=3.00KNm柱荷载:恒荷载标准值:0.45X6=2.70KN风荷载标准值:迎风面:ttqw=0.4760.25=0

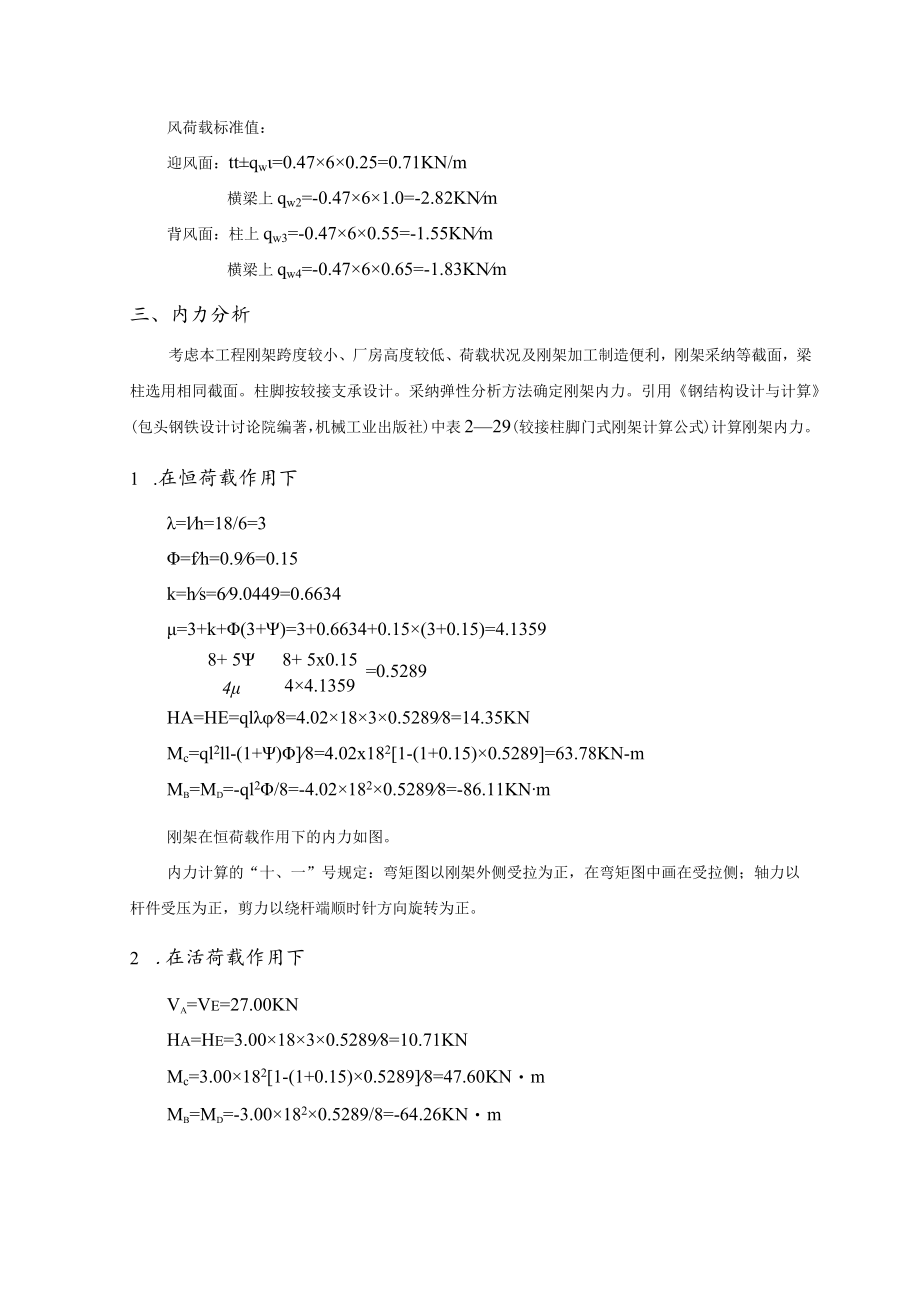
4、.71KN/m横梁上qw2=-0.4761.0=-2.82KNm背风面:柱上qw3=-0.4760.55=-1.55KNm横梁上qw4=-0.4760.65=-1.83KNm三、内力分析考虑本工程刚架跨度较小、厂房高度较低、荷载状况及刚架加工制造便利,刚架采纳等截面,梁柱选用相同截面。柱脚按较接支承设计。采纳弹性分析方法确定刚架内力。引用钢结构设计与计算(包头钢铁设计讨论院编著,机械工业出版社)中表229(较接柱脚门式刚架计算公式)计算刚架内力。1 .在恒荷载作用下=lh=18/6=3=fh=0.96=0.15k=hs=69.0449=0.6634=3+k+(3+)=3+0.6634+0.15

5、(3+0.15)=4.13598+ 548+ 5x0.1544.1359=0.5289HA=HE=ql8=4.021830.52898=14.35KNMc=ql2ll-(1+)8=4.02x1821-(1+0.15)0.5289=63.78KN-mMb=Md=-ql2/8=-4.021820.52898=-86.11KNm刚架在恒荷载作用下的内力如图。内力计算的“十、一”号规定:弯矩图以刚架外侧受拉为正,在弯矩图中画在受拉侧;轴力以杆件受压为正,剪力以绕杆端顺时针方向旋转为正。2 .在活荷载作用下Va=Ve=27.00KNHa=He=3.001830.52898=10.71KNMc=3.001

6、821-(1+0.15)0.52898=47.60KNmMb=Md=-3.001820.5289/8=-64.26KNm刚架在活荷载作用下的内力如图。q=3.OOKN/m图6.刚架在活荷载作用下的N图3 .在风荷载作用下对于作用于屋面的风荷载可分解为水平方向的分力q、和竖向的分力qyo现分别计算,然后再叠加。(1)在迎风面横梁上风荷载竖向分力qw2y作用下= 18 + 5) =1164.1359(8+ 50.15) = 0.1322=6.35 KNqa2=2.82X922218Va=2.829-6.35=19.03KNHA=HE=ql4=2.821830.13224=5.03KNMb=Md=5

7、.036=30.18KNmMc=ql22-(l+)4=2.821820.52-1.150.13224=22.38KNm刚架在qw2y作用下的内力如图qw2y=2.82KNm(2)在背风面横梁上风荷载竖向分力qw4y作用下Va=1.839-4.12=12.35KNHA=HE=ql/4=1.831830.13224=3.27KNMb=Md=3.276=19.62KNmMc=ql22-(l+)4=1.831820.52-1.15O.13224=14.52KNm刚架在qw4y作用下的内力如图。qw4y=l83KNm在迎风面柱上风荷载qw作用下=1,=-6(2+什+K)-Ka2=!6(2+0.15+0.

8、6634)-0.663412=0.98034必4x4.1359Va=-Vb=一qh122L=-0.7162(218)=-0.71KNHa=一亚(2-)=-,71x6x1(2-0.9803)=-3.22KN2222He=0.716-MB=(2-)=,Ix:”6(2-0.9803)=6.52KNm3.22=1.04KNMd=1.046=6.24KNmMC=1-(1+)=071X6X11-(l+0.15)0.9803)=-0.81KNm44刚架在qw作用下的内力如图。(4)在背风面柱上风荷载qw3作用下VA=-VB=-qh22L=-1.5562(218)=-1.55KNHe=一等(2-)=l,xl(

9、2-l0.9803)=102KNHa=1.556-7.02=2.28KNMd=7.026-1.55622=14.22KNmMb=2.286=13.68KNmMc二三1-(1+)JJ5x6-l-1-(1+0.15)x0.9803)=T.78KN.加44刚架在qw3作用下的内力如图。(5)在迎风面横梁上风荷载水平分力qw2作用下=1,=O=(4+3l0.15)=0.02028x4.1359282OQVa=-V=(2x6+0.9)=0.91KNHa=2.820.9(10.0202)2=1.29KNHe=2.820.9-1.29=1.25KNMc=82,9x60.150.5-l.150.0202=03

10、9KNmMb=1.296=7.74KNmMd=1.256=7.50KNm刚架在qw2作用下的内力如图。7.74KN.mC(6)在背风面横梁上风荷载水平分力qvk,4x作用下1QQxAQVa=-Ve=-;(26+0.9)=-0.59KNHa=1.830.9(l+0.0202)/2=0.84KNHE=I.83x0.90.84=0.81KNMc=L83x;也6015X0.5L15X0.0202=0.26KNtnMb=0.816=4.86KNmMd=0.846=5.04KNm刚架在qw4x作用下的内力如图。(7)用叠加绘制在风荷载作用下刚架的组合内力。左风qw2y=2.82KNmqw4y=l.83KN

11、mqw4y=l.83KNmqw2y=2.82KNm11.51KN25.09KN11.51KN11.57KN11.57KN16.76KN16.76KN25.09KN18000图16.刚架在左风向风荷载qw作用下的N图图17.刚架在左风向风荷载qw作用下的V图四、内力组合刚架结构构件按承载力量极限状态设计,依据建筑结构荷载法律规范(GB50009-2001)的规定,采纳荷载效应的基本组合:oSR本工程结构构件平安等级为二级,o=l.Oo对于基本组合,荷载效应组合的设计值S从下列组合值中取最不利值确定:A.1.2x恒荷载标准值计算的荷载效应+1.4x活荷载标准值计算的荷载效应B.1.0X恒荷载标准值

12、计算的荷载效应+1.4x风荷载标准值计算的荷载效应C. 1.2x恒荷载标准值计算的荷载效应+1.4x活荷载标准值计算的荷载效应0.6xl.4x风荷载标准值计算的荷载效应D. 1.2x恒荷载标准值计算的荷载效应+1.4x风荷载标准值计算的荷载效应+0.7xl.4x活荷载标准值计算的荷载效应E. 1.35x恒荷载标准值计算的荷载效应+0.7xl.4x活荷载标准值计算的荷载效应本工程不进行抗震验算。最不利内力组合的计算掌握截面取柱底、柱顶、梁端及梁跨中截面,对于刚架梁,截面可能的最不利内力组合有:梁端截面:MmaX及相应的N、V;(2)Mmin及相应的N、V梁跨中截面:(I)MmaX及相应的N、V;

13、(2)Mmin及相应的N、V对于刚架柱,截面可能的最不利内力组合有:(DMmaX及相应的N、V;(2)Mmin及相应的N、V(3)Nmax及相应的MmaV;(4)Nmin及相应的Mmax、V内力组合见表Io刚架内力组合表(以左半跨为例)表1截面内力组组合项目荷载组合方式荷载组合项目M(KNm)N(KN)V(KN)刚架柱柱顶(B点)MmaX及相应的N、VAL2x恒+L4x活193.3081.22-32.21(-)Mmin及相应的N、VBLOx恒+1.4x风-7.891.05-1.67(一)NmX及相应的Mmx、VA1.2x恒+1.4x活193.3081.22-32.21(一)Nmin及相应的Mmax、VB1.0is+1,4R-7.891.05-1.67(一)柱底(A点)MmaX及相应的N、VMmin及相应的N、VNmaX及相应的Mmax、VAL2x恒+L4x活O102.82-32.21(一)Nmin及相应的MwtVBLOX恒+1.4x风O19.054.30(-)刚架梁支座(B点)MmaX及相应的N、VA1.2x恒+1.4x活193.3039.8977.60(t)Mmini及相应的N、VBLoX恒+1.4x风-

展开阅读全文
相关资源
猜你喜欢
相关搜索

当前位置:首页 > 建筑/环境 > 施工组织

copyright@ 2008-2023 1wenmi网站版权所有

经营许可证编号:宁ICP备2022001189号-1

本站为文档C2C交易模式,即用户上传的文档直接被用户下载,本站只是中间服务平台,本站所有文档下载所得的收益归上传人(含作者)所有。第壹文秘仅提供信息存储空间,仅对用户上传内容的表现方式做保护处理,对上载内容本身不做任何修改或编辑。若文档所含内容侵犯了您的版权或隐私,请立即通知第壹文秘网,我们立即给予删除!