某县财政部门分管预算公务用车管理国库工业交通管理等副职个人岗位廉政风险点排查登记表.docx

上传人:p** 文档编号:524756 上传时间:2023-10-14 格式:DOCX 页数:3 大小:21.22KB
下载 相关 举报
某县财政部门分管预算公务用车管理国库工业交通管理等副职个人岗位廉政风险点排查登记表.docx_第1页
第1页 / 共3页
某县财政部门分管预算公务用车管理国库工业交通管理等副职个人岗位廉政风险点排查登记表.docx_第2页
第2页 / 共3页
某县财政部门分管预算公务用车管理国库工业交通管理等副职个人岗位廉政风险点排查登记表.docx_第3页
第3页 / 共3页
亲,该文档总共3页,全部预览完了,如果喜欢就下载吧!
资源描述

《某县财政部门分管预算公务用车管理国库工业交通管理等副职个人岗位廉政风险点排查登记表.docx》由会员分享,可在线阅读,更多相关《某县财政部门分管预算公务用车管理国库工业交通管理等副职个人岗位廉政风险点排查登记表.docx(3页珍藏版)》请在第壹文秘上搜索。

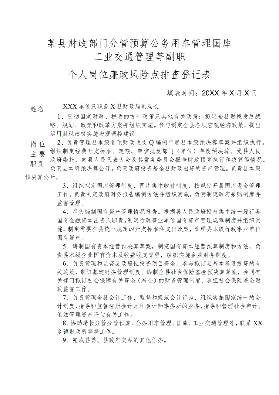
1、某县财政部门分管预算公务用车管理国库工业交通管理等副职个人岗位廉政风险点排查登记表填表时间:20XX年X月X日姓名岗位 主要 职责XXX单位及职务X县财政局副局长1、贯彻国家财政、税收的方针政策及其他有关政策;拟定全县财税发展战略、规划、政策和改革方案并组织实施。参与制定全县各项宏观经济政策,提出运用财税政策实施宏观调控建议。2、负责管理县本级各项财政收支Q编制年度县本级预决算草案并组织执行。组织制定经费开支标准、定额,审核批复部门(单位)年度预决算。受县人民政府委托,向县人民代表大会及其常务委员会报告财政预算执行和决算等情况。负责县本级预决算公开。负责政府投资基金县财政出资的资产管理。负责县

2、本级预决算公开。3、组织拟定国库管理制度、国库集中收付制度,按规定开展国库现金管理工作。负责制定政府财务报告编制方法并组织实施,负责制定政府采购制度并监督管理。4、牵头编制国有资产管理情况报告。根据县人民政府授权集中统一履行县国有金融资本出资人职责。制定行政事业单位国有资产管理规章制度并组织实施,制定需要全县统一规定的开支标准和支出政策,管理县本级行政事业单位国有资产。5、编制国有资本经营预决算草案,制定国有资本经营预算制度和方法,负责县本级企业国有资本及收益收支管理,组织实施企业财务制度。6、负责管理和监督县政府性投资项目资金,参与拟订县基本建设投资的有关政策,制订基建财务管理制度。编制全县

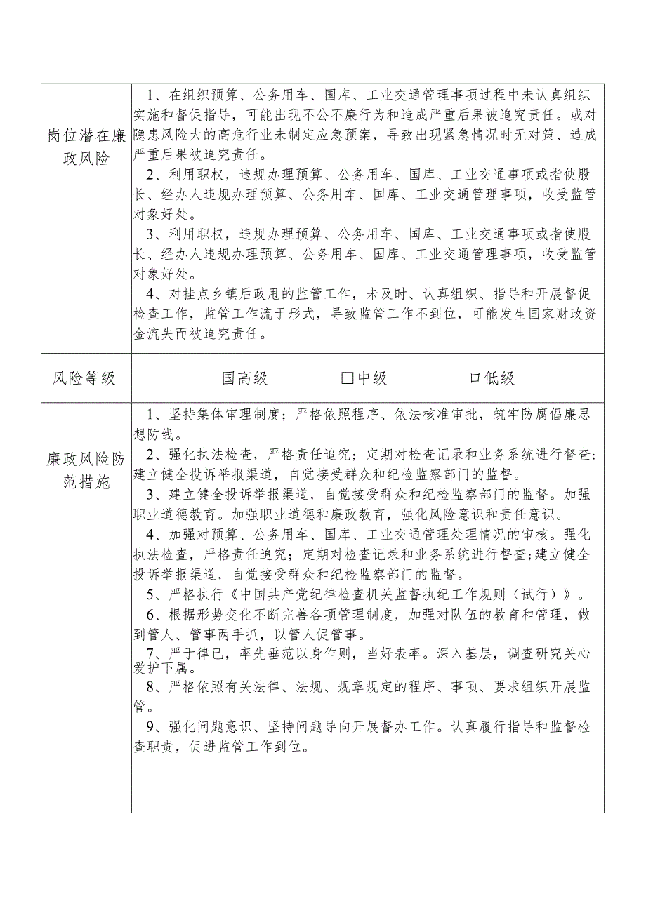
3、社会保险基金预决算草案,会同有关部门拟订社会保障有关资金(基金)的财务管理制度、承担社会保险基金财政监督工作。7、负责管理全县会计工作,监督和规范会计行为,组织实施国家统一的会计制度,指导和监督注册会计师和会计师事务所的业务,指导和管理社会审计。依法管理资产评估有关工作。8、协助局长分管分管预算、公务用车管理、国库、工业交通管理等,联系XX乡镇财政所等等工作。9、完成县委、县政府交办的其他任务。岗位潜在廉政风险1、在组织预算、公务用车、国库、工业交通管理事项过程中未认真组织实施和督促指导,可能出现不公不廉行为和造成严重后果被追究责任。或对隐患风险大的高危行业未制定应急预案,导致出现紧急情况时无

4、对策、造成严重后果被追究责任。2、利用职权,违规办理预算、公务用车、国库、工业交通事项或指使股长、经办人违规办理预算、公务用车、国库、工业交通管理事项,收受监管对象好处。3、利用职权,违规办理预算、公务用车、国库、工业交通事项或指使股长、经办人违规办理预算、公务用车、国库、工业交通管理事项,收受监管对象好处。4、对挂点乡镇后政甩的监管工作,未及时、认真组织、指导和开展督促检查工作,监管工作流于形式,导致监管工作不到位,可能发生国家财政资金流失而被追究责任。风险等级国高级中级口低级廉政风险防范措施1、坚持集体审理制度;严格依照程序、依法核准审批,筑牢防腐倡廉思想防线。2、强化执法检查,严格责任追

5、究;定期对检查记录和业务系统进行督查;建立健全投诉举报渠道,自觉接受群众和纪检监察部门的监督。3、建立健全投诉举报渠道,自觉接受群众和纪检监察部门的监督。加强职业道德教育。加强职业道德和廉政教育,强化风险意识和责任意识。4、加强对预算、公务用车、国库、工业交通管理处理情况的审核。强化执法检查,严格责任追究;定期对检查记录和业务系统进行督查;建立健全投诉举报渠道,自觉接受群众和纪检监察部门的监督。5、严格执行中国共产党纪律检查机关监督执纪工作规则(试行)。6、根据形势变化不断完善各项管理制度,加强对队伍的教育和管理,做到管人、管事两手抓,以管人促管事。7、严于律已,率先垂范以身作则,当好表率。深入基层,调查研究关心爱护下属。8、严格依照有关法律、法规、规章规定的程序、事项、要求组织开展监管。9、强化问题意识、坚持问题导向开展督办工作。认真履行指导和监督检查职责,促进监管工作到位。

展开阅读全文
相关资源
猜你喜欢
相关搜索

当前位置:首页 > 办公文档 > 工作总结

copyright@ 2008-2023 1wenmi网站版权所有

经营许可证编号:宁ICP备2022001189号-1

本站为文档C2C交易模式,即用户上传的文档直接被用户下载,本站只是中间服务平台,本站所有文档下载所得的收益归上传人(含作者)所有。第壹文秘仅提供信息存储空间,仅对用户上传内容的表现方式做保护处理,对上载内容本身不做任何修改或编辑。若文档所含内容侵犯了您的版权或隐私,请立即通知第壹文秘网,我们立即给予删除!